Les 2 Gedrag De studie van gedrag Gedrag


















































- Slides: 50
Les 2 Gedrag
De studie van gedrag Gedrag: • Alle waarneembare activiteiten van een dier of een mens. • Komt tot stand door de werking van spieren of klieren. • Is een reactie van een dier of een mens op prikkels input Black box output respons
Studie van gedrag output Verwerking input Prikkel Respons
De studie van gedrag = Ethologie Gedrag wordt bestudeerd door het op te splitsen in afzondelijke handelingen. • Ethogram: objectieve beschrijving van de verschillende typen handelingen. • Protocol: een lijst van achtereenvolgens waargenomen handelingen van een dier.
ETHOGRAM Ethogram: beschrijving van verschillende handelingen met een afkorting erbij. Gedrag Aandacht vragen Afkorting AV Bijten Eten Gevlooid worden Klimmen Knuffelen Krabben BI ET GVW KL KN KR Lopen Rennen Slapen Spelen Springen Staan Urineren Vallen Vlooien LO RE SL SP SR SA UR VA VL Voedsel zoeken Volgen Zitten VZ VO ZI Beschrijving Opvallende bewegingen en geluiden maken zodat andere apen geïnteresseerd raken De tanden in een andere aap zetten. Gevonden of toegeworpen eten opeten. Er wordt met de handen tussen de haren gewroet. Met de poten zichzelf naar boven bewegen. Beide armen om elkaar heen slaan. Met de handen over de huid van een andere aap wrijven. Op een normaal tempo voortbewegen op de poten. Op een snel tempo voortbewegen op de poten. Op de grond liggen met de ogen gesloten. Plezier maken. Met behulp van de voeten afzetten vanaf de grond Op beide poten staan. Uitscheiden van vocht. Van een rots naar beneden tuimelen. Met de handen tussen de haren van een andere aap wroeten. Op het terrein lopen/rennen op zoek naar eten. Een andere aap achterna lopen. Op het achterwerk zitten.
Protocol Protocol: lijst met duur en frequentie van bepaalde handelingen Protocol springmuis: duur 1 e m 2 e m 3 e m 4 e m 0 -5 s Krz Sl Dr. 6 -10 s Krz. Et. Dr. Et. 11 -15 s Sl.
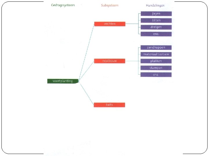
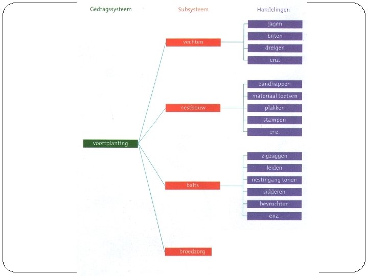
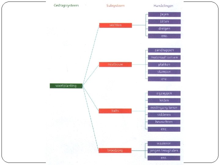
De organisatie van gedrag Gedrag is georganiseerd in gedragssystemen (groepen van samenhangende handelingen). • Hebben een gemeenschappelijk doel. • Handelingen volgen elkaar op in een vaste volgorde. = Gedragsketen: Opeenvolging van handelingen waarbij het effect van de ene handeling leidt tot een volgende handeling.
De organisatie van gedrag Gedragsketen
De organisatie van gedrag Gedragsketen
De organisatie van gedrag Gedragsketen
De organisatie van gedrag Gedragsketen
Film: Gedragsketen bij stekelbaarsjes: de zigzagdans
Hoe wordt gedrag veroorzaakt? Door inwendige factoren (prikkels). Inwendige factoren: • Motivatie (drang): bereidheid tot het verrichten van een bepaald gedrag. Bv. Honger, dorst, voortplantingsdrang. • Het hormoonstelsel en het zenuwstelsel beïnvloeden de motivatie
Hoe wordt gedrag veroorzaakt? Door uitwendige factoren (prikkels). Uitwendige factoren: • Alleen de belangrijkste prikkels worden geselecteerd en kunnen gedrag veroorzaken. • Sleutelprikkel: prikkel die een doorslaggevende rol speelt bij het veroorzaken van een bepaald gedrag • Supranormale prikkel: prikkel die effectiever is bij het veroorzaken van een bepaald gedrag dan de normale sleutelprikkel.
Oorzaak van gedrag Prikkel + motivatie gedrag = leidt tot……
(a) A male three-spined stickleback fish shows its red underside. (b) The realistic model at the top, without a red underside, produces no aggressive response in a male three-spined stickleback fish. The other models, with red undersides, produce strong responses.
Hoe wordt gedrag bepaald? 1) Door erfelijke factoren Gedrag dat (al) bij pasgeboren jongen waarneembaar is, wordt bepaald door erfelijke factoren.
Hoe wordt gedrag bepaald? 2) Door leerprocessen ontwikkelt gedrag zich tijdens het leven. Hierdoor ontstaat aangepast gedrag dat de overlevingskansen van individuen vergroot. (bv. Trucjes smet hond en dieren in circus)
Leerprocessen 1) Inprenting 2) Gewenning 3) Conditionering 4) Imitatie 5) Inzicht
Leerprocessen Inprenting: Iets kan alleen worden geleerd in een bepaalde, korte levensperiode (de gevoelige periode)
Kraanvogel
Leerprocessen Gewenning: Een bepaalde reactie op een prikkel wordt afgeleerd na herhaling van die prikkel.
Leerprocessen Conditionering: Een bepaald gedrag wordt geleerd door ‘beloning’ of ‘straf’ -Trial and Error (proefondervindelijk leren) -Dresseren Conditionele reflex -Klassiek condiotioneren -Modern/Operant conditioneren
Leerprocessen Klassiek Conditioneren (Pavlov): Een prikkel veroorzaakt een bepaald gedrag dat oorspronkelijk niet door die prikkel werd veroorzaakt (een geconditioneerde reflex)
Leerprocessen Operant conditioneren: (= modern conditioneren) Het effect van gedrag heeft invloed op de frequentie waarmee het gedrag (de operant) plaatsvindt. Skinner-box
Leerprocessen Imitatie (nabootsing): Leren door het gedrag van soortgenoten na te doen.
Leerprocessen Inzicht: In een onbekende situatie wordt de oplossing van een probleem gevonden door verschillende vroeger opgedane ervaringen te combineren. A = trial and error B = inzicht
Leerprocessen Van welk leerprocestype is sprake in onderstaande filmpjes? Harlow Aapje Beer vangt zalm
Leerprocessen Elke morgen doet een student 's morgens het licht in het laboratorium aan voor dat zij de vissen in het aquarium voert. Na enkele weken merkt de student dat de vissen onmiddellijk wanneer het licht aangaat naar het oppervlakte van het water zwemmen om te gaan eten, onafhankelijk van het feit of er voer op het water drijft of niet. Dit is een voorbeeld van A Gewenning B Klassieke conditionering C Operante conditionering D Inprenting E Aangeboren gedrag F Inzicht
Leerprocessen Een hongerige pad kreeg een levende zweefvlieg aangeboden (de zweefvlieg lijkt veel op een wesp). De pad at de zweefvlieg op. De pad kreeg vervolgens een levende wesp aangeboden. Toen de pad de wesp wilde opeten, stak de wesp. De pad liet de wesp daarna ongemoeid. Later kreeg de pad opnieuw een zweefvlieg aangeboden, hij reageerde niet. Een aangeboden huisvlieg werd wel opgegeten. Door welke manier van leren vermijdt de pad de zweefvlieg? A door proefondervindelijk leren B door gewenning C door inzicht D door imitatie E door inprenting
Leerprocessen Koekoeken leggen hun eieren in het nest van een andere soort. De vogel die het nest heeft gemaakt treedt daarna op als pleegouder voor de jonge koekoek. Een koekoekvrouwtje legt haar eieren altijd in nesten van de pleegoudersoort waardoor ze zelf is grootgebracht. Door welk leerproces leren koekoeken welke soort als hun pleegouder is opgetreden? A door imitatie B door conditionering C door gewenning D door inprenting E door inzicht F erfelijk bepaald
Leerprocessen In 1997 verscheen in een dagblad een artikel over een adressenlijst en een nieuwsgroep over borstvoeding op Internet met de kop: "Kind aan de borst, muis aan de hand". Eén van de deelnemende vrouwen zegt in dat artikel het volgende: "zodra ik mijn computer aanzet en de nieuwtjes ga lezen, schieten mijn borsten vol". Welke van onderstaande termen past bij het verschijnsel dat melk toeschiet bij het lezen van nieuwtjes over borstvoeding? A gewenning B proefondervindelijk leren C conditionering D imitatie E inzicht F inprenting
Sociaal gedrag Gedrag van soortgenoten opzichte van elkaar. Signaal: handeling bij sociaal gedrag die als prikkel werkt voor de volgende handeling van een soortgenoot. Signalen: kleuren, geluiden, houdingen of gebaren. Hierdoor is communicatie tussen soortgenoten mogelijk.
Sociaal gedrag • Vaststellen van de rangorde binnen een groep.
Sociaal gedrag
Sociaal gedrag: cooperatie
Sociaal gedrag: territoriumgedrag
Sociaal gedrag • Conflictgedrag Ambivalent gedrag = samengesteld uit handelingen van 2 of meer gedragssystemen. Bijv combi van aanvallen en vluchten Overspronggedrag = Conflict tussen 2 gedragssystemen vertoont gedrag uit 3 e gedragssysteem
Sociaal gedrag • Conflictgedrag Grastrekken = omgericht gedrag. Omgericht gedrag = agressie gericht op iets anders dan de soortgenoot
Gedrag bij de mens Verschillen tussen het gedrag van mensen en dieren. • Het gedrag bij mensen wordt sterker bepaald door leerprocessen. • Het leren door inzicht speelt bij mensen een veel belangrijkere rol dan bij dieren. • Mensen kunnen gedrag beoordelen aan de hand van normen en waarden.