LEACH module Outline l Introduction l LEACH LowEnergy





































- Slides: 37
LEACH module 林政龍
Outline l Introduction l LEACH (Low-Energy Adaptive Clustering Hierarchy) l Installation l LEACH module
WSN (wireless sensor network) l Sensor node的能力 ¡ Sensing ¡ Process ¡ communication l Sensor node的特色 ¡ 量多(hundreds or thousands of sensor nodes), 體積小, 夠便宜 ¡ 電池供電 l 衍生問題 ¡ 很難各別去置換sensor或是它的電池 ¡ power conservation is a critical design issue for routing protocol.
Problem of energy consumption Sensor node Base station
Problem of energy consumption (cont. ) Sensor node Base station
LEACH (Low-Energy Adaptive Clustering Hierarchy) l Employs randomized rotation of the cluster -heads to evenly distribute the energy load among the sensor nodes in the network
LEACH的圖解
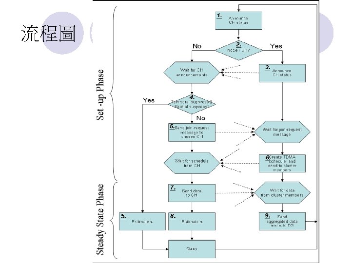
LEACH (cont. ) l The operation is divided into rounds. l Each of these rounds consists of 2 phases: a set-up phase and a steady-state phase. l During the set-up phase cluster-heads are determined and the clusters are organized. l During the steady-state phase data transference to the base station occurs.
LEACH (cont. ) l Cluster-head election process : (the same as LEACH) ¡ A sensor determines whether to become a cluster ¡ head by generating a random number P, the desired ¡ toand compare this value with a threshold percentage become a cluster-head; ¡ A node becomes a cluster r, the current roundhead if the ¡ is less than a threshold the set of nodes that have not being selected as a clusterhead in the last 1/P rounds. random number
LEACH (cont. ) l 形成cluster後,cluster-head會排定TDMA schedule給屬於相同cluster的non-cluster傳輸的 時槽(time slot),已決定每個non-cluster傳輸時間 l 等待cluster-head收集完non-cluster的資料後,便 將資料傳給BS l ㄧ開始cluster-head發送adv. 給所有的sensor nodes 與sensor nodes 加入某個cluster是利用 CSMA機制,之後non-cluster傳輸資料給cluster 或是cluster收集完資料,再將資料傳送給BS,都 是利用CDMA的機制去傳輸資料
LEACH的flow chart
Installation l http: //www. internetworkflow. com/download s/ns 2 leach/
LEACH module
Mobile node cmu-trace. cc mac-sensor-timer. cc mac-sensor. cc wireless-phy. cc
Resource-Adaptive node rcagent. cc resource. cc ns-ranode. tcl rca-all. cc energy. cc
LEACH程式結構 執行 設定參數 Wireless. tcl Leach. tcl uamps. tcl Leach主程式 ns-leach. tcl 執行base station的功能 ns-ranode. tcl ns-bsapp. tcl ns-resource-manager. tcl ns-energy-resource. tcl extras. tcl ns-neighbor-resource. tcl stats. tcl Resource Adaptive Node 統計產生檔案
Reference l http: //nslab. ee. ntu. edu. tw/Network. Seminar /slides/EDACH. ppt l http: //www. internetworkflow. com/resource s/ns 2 leach. pdf l http: //www. internetworkflow. com/download s/ns 2 leach/
Final project
ACT : Adaptive Colored Threshold
Temporal 與Spatial 圖解(sensor node端)
Simulation l 環境 ¡ ¡ NS 2 field of 100 * 100 base station (50 , 170) initial battery capacity of 2 Joules
metrics
Result (heat source module)
Result (heat oscillation module)
Result (wave front module)
Conclusion l proposed the Adaptive Color Threshold (ACT) scheme to provide priority treatments to enhance the efficiency of redundancy suppression l 利用α、temporal及spatial的機制來提升 sensor node被抑制感測值的精確度
Thank you
Introduction TEEN l TEEN : Threshold sensitive Energy Efficient sensor Network protocol ¡Good for time-critical applications ¡This sensor network model likes LEACH uses a hierarchical clustering scheme ¡Cluster headers broadcast: l. Hard Threshold • This is a threshold value for the sensed attribute l. Soft Threshold • This is a small change in the value of the sensed attribute which triggers the node to switch on its transmitter and transmit
hierarchical clustering scheme
LEACH and TEEN l LEACH ¡Abstract: Reelect Cluster head (CH) each round l Advantage: Load balance l Disadvantage: Data Redundancy l TEEN ¡Abstract: Hard and soft threshold l Advantage: Reduce similar data to transmit at each node l Disadvantage: • Thresholds are fixed • 無法得知node存亡 • 沒有考慮環境的變化,資料重要性相同