Laticnios PL Laticnios Laticnios Efluentes Consumo de gua


























































































- Slides: 90
Laticínios P+L Laticínios
Laticínios
Efluentes
Consumo de água Aceitável: 1, 0 – 6, 0 L / Kg de leite recebido
Volume de efluentes
Constituíntes
Parâmetros importantes
Exercício • Baseando-se na tabela abaixo responda – Os efluentes gerados são passíveis de tratamento biológico? – Será necessária a suplementação de fósforo e Nitrogênio? – Será necessária a remoção de fósforo e nitrogênio?
Exercício - Seqüência de processos e operações • Baseando-se na tabela do slide 17, proponha uma sequência de processos e operações apropriadas ao tratamento de águas residuárias de laticínios.
Consumo de energia 80% - relacionados à energia térmica
Consumo de energia em fç da planta
Consumo de Energia em função do processo
Resíduos de atividades relacionadas
Limpeza
P+L Abate de bovinos e suínos Fonte: Cetesb, 2003 Profa. Giovana Tommaso
Bovinos Recepção / Currais Condução e Lavagem dos Animais Atordoamento Sangria Esfola (remoção couro, cabeça e cascos)
Evisceração Corte da Carcaça Bucho Intestinos Tripas salgadas Carne – Meias Carcaças Expedição Refrigeração Bucho cozido
Bovinos Refrigeração Corte e Desossa Carne e Vísceras Estocagem/Expedição
Suínos Recepção/Pocilgas ou Mangueiras Condução de Lavagem dos Animais Atordoamento Sangria Escaldagem Depilação e “Toilette” Evisceração Corte da Carcaça
Suínos Evisceração Corte da carcaça Intestino Tripas Salgadas Carne – Meias Carcaças Expedição Refrigeração Cortes e Desossa Carnes e Vísceras Estocagem/Expedição
Sangue • Gerado na razão de 15 a 20 L / animal. • Aproveitamento • • Farinha de sangue – ração Albumina Fibrina Plasma
Vísceras • Passam por inspeção • Graxaria • Utilização mais nobre – grande quantidade de Na. Cl(couro)
Produtos e sub-produtos bovinos Produtos Peso (Kg) Porcentagem do Peso Vivo (%) Peso vivo 400 100 Carne desossada 155 39 Material não-comestível para graxaria (ossos, 152 38 Couro 36 9 Víscera comestíveis (língua, fígado, coração, rins, 19 5 Sangue 12 3 Outros (conteúdos estomacais e intestinais, 26 7 gorduras, cabeça, partes condenadas, etc) perdas – sangue, carne, etc Fonte: UNEP; DEPA; COWI, 2000
Produtos e sub-produtos suínos Produtos Peso (Kg) Porcentagem do Peso Vivo (%) Peso vivo 90 100 Carne desossada 57, 6 64 Material não-comestível para graxaria (ossos, 18, 0 20 9, 0 10 Sangue 2, 7 3 Outros (conteúdos estomacais e intestinais, 2, 7 3 gorduras, cabeça, partes condenadas, etc) Víscera comestíveis (língua, fígado, coração, rins, etc) perdas – sangue, carne, etc Fonte: UNEP; DEPA; COWI, 2000
Processos auxiliares Caldeiras Sistemas de tratamento de água Sistemas de refrigeração Sistemas de ar comprimido Torres de resfriamento Sistemas de tratamento de efluentes
Consumo de água • Padrões de higiene das autoridades sanitárias em áreas críticas dos abatedouros resultam no uso de grande quantidade de água. Os principais usos de água são para: – – – – – Consumo animal e lavagem dos animais Lavagem dos caminhões Escaldagem e “toilette”, para suínos Lavagem de carcaças, vísceras e intestinos Movimentação de subprodutos e resíduos Limpeza e esterilização de facas e equipamentos Limpeza de pisos, paredes, equipamentos e bancadas Geração de vapor Resfriamento de compressores
Consumo de água - bovino Tipo de Unidade Consumo (l/cabeça) Fonte Abate 1. 000 CETESB, 2003 Completa (abate, industrialização da carne, graxaria) 3. 864 CETESB, 2004 500 – 2. 500 CETESB, 1993 1. 000 – 3. 000 CETESB, 1992 389 – 2. 159 IPPC, 2005 1. 700 UNEP; WG; DSD, 2002 700 – 1. 0001 Envirowise; WS Atkins Environment, 2000 Abate + industrialização da carne Abate + graxaria Abate
Consumo de água - suíno Tipo de Unidade Consumo Fonte (l/cabeça) Abate 400 – 1. 200 CETESB, 1993 Abate + industrialização da 500 – 1. 500 CETESB, 1993 Abate 100 – 519 IPPC, 2005 Abate 160 - 230 Envirowise; WS Atkins carne Environment, 2000
Consumo de água - distribuição Etapa / Operação Porcentagem do consumo total (%) Recepção / Curral ou Pocilga / “Seringa” 7 – 22 Abate / Evisceração / Desossa 44 – 60 Triparia / Bucharia 9 – 20 Processamento das vísceras 7 – 38 Graxaria Compressores / Câmaras frigoríficas 2 -8 2 Calderias 1 -4 Uso Geral 2 -5 Fonte: UNEP; DEPA; COWI, 2000
Energia térmica Operação Energia Elétrica Porcentagem do total (%) Operação Porcentagem do total (%) Graxaria 42 Refrigeração 59 Perdas na caldeira 25 Sala da caldeira 10 Geração de água quente 14 Processamento de subprodutos 9 Escaldo dos animais 3 Área de abate 6 Coagulação de sangue 3 Geração de ar comprimido 5 Secagem de sangue 3 Área de desossa 3 Outras 10 Outras 8 Cerca de 80 – 85% da energia total necessária em abatedouros é energia térmica, produzida em caldeiras!!
Efluentes líquidos • Alta carga orgânica, devido à presença de sangue, gordura, esterco, conteúdo estomacal não-digerido e conteúdo intestinal • Alto conteúdo de gordura • Flutuações de p. H em função do uso de agentes de limpeza ácidos e básicos • Altos conteúdos de nitrogênio, fosfóros e sal • Flutuações de temperatura (uso de água quente e fria) Linha verde Linha Vermelha
Carga poluidora por animal abatido Animal Tipo de abatedouro Carga poluidora Concentração (kg de DBO 5/cabeça) Total da DBO 5 no Efluente (mg/l) Bovino Suíno Com industrialização da carne 3, 76 1. 250 – 3. 760 Sem industrialização da carne 2, 76 1. 100 – 5. 520 Sem industrialização da carne 0, 94 620 – 1. 800 Com industrialização da carne 0, 69 – 1. 700 Fonte: 570 CETESB, 1993
Parâmetro (unidade) Abate Suíno (suíno médio: 90 kg) Abate Bovino (bovino médio: 250 kg) DBO 5 (kg/cabeça) 0, 5 – 2, 0 1, 0 – 5, 0 Nitrogênio total (kg/cabeça) 0, 075 – 0, 25 – 1, 0 Fósforo total (kg/cabeça) 0, 015 – 0, 03 – 0, 1 Fonte: UNEP; DEPA; COWI, 2000 Parâmetro (unidade) Abate suíno Abate bovino Abate misto DBO 5 (mg/l) 1. 250 2. 000 - DQO (mg/l) 2. 500 4. 000 1. 000 – 3. 000 Sólidos suspendos (mg/l) 700 1. 600 400 – 800 Nitrogênio total (mg/l) 150 180 < 300 Fósforo total (mg/l) 25 27 < 10 Óleos e graxas 150 270 < 350 p. H 7, 2 7, 0 – 8, 5
Detalhando a DBO Linha de efluentes Vermelha Verde Esgotos domésticos Vazão Média Específica Carga Média Específica 1. 630 l/bovino 2, 5 kg DBO 5/bovino 540 l/bovino 0, 9 kg DBO 5/bovino 122 l/empregado. dia 31 g DBO 5/empregado. dia
Exercício • Proponha uma seqüência de processos e operações para o tratamento de efluentes de abates de bovinos – Defina o que entra e o que sai de cada etapa
Resíduos Sólidos Resíduos (origem) Quantidade (kg/cabeça, bovino de 250 kg de peso vivo) Quantidade (kg/cabeça, suíno de 90 kg de peso vivo) 4, 5 1, 6 Pelos/partículas de couro (depilação) - 1, 0 / 1, 0 Material não-comestível para graxaria (ossos, gordura, cabeça, partes condenadas, etc – abate) 95 18 20 – 25 2, 7 15 – 20 litros 3, 0 litros Esterco (currais/pocilgas)1 Conteúdo estomacal e intestinal (bucharia e triparia) Sangue (abate) Fontes: CETESB, 1993; UNEP; DEPA; COWI, 2000 Nota: 1 – em média, 18 g de esterco/kg animal vivo. dia
Resíduos - Operações auxiliares • Resíduos da estação de tratamento de água: lodos, material retido em filtros, eventuais materiais filtrantes e resinas de troca iônica • Resíduos da estação de tratamentos de efluentes líquidos: material retido por gradeamento e peneiramento, material flotado (gorduras/escumas), material sedimentado – lodos diversos • Cinzas das caldeiras • Resíduos de manutenção: solventes e óleos lubrificantes usados, resíduos de tintas, metais e sucatas metálicas (limpas e contaminadas com solventes/óleos/graxas/tintas), materiais impregnados com solventes/óleo/graxas/tinta (ex. : estopas, panos, papéis, etc) • Outros: embalagens, insumos e produtos danificados ou rejeitados e pallets, das áreas de almoxarifado e expedição
Industrialização de carnes
Processo genérico Carne em carcaças e/ou desossada/vísceras (de bovinos e/ou suínos Descongelamento Corte e desossa Processamentos da carne (pedaços menores): cortes, moagens, adições de temperos, emulsões, curas, defumagens, esterilizações, embalagens Carne em pedaços e partes diversas Derivados diversos de carne (concentrados, embutidos, enlatados, etc. ) Refrigeração e/ou Expedição
Água
Consumo de água - produtos Empresa Produto Consumo de Água (l/t produto, relativo à produção total) A Charque 2. 900 B Mortadela/lingüiça/ 2. 000 presunto/apresuntado C Lingüiça/salsicha Fonte: empresas do setor (CETESB, 2006) 5. 000
Continuação. . Produto Consumo de Água (l/t) Presunto cozido 4. 000 – 18. 000 Presunto curado 2. 000 - 20. 000 Carne enlatada 10. 000 – 18. 000 Produtos em conserva (1) 10. 000 – 20. 000 (1) linguiças, presuntos, bacon, etc Fonte: Itália, 2001, apud IPPC, 2006
Carga orgânica Produto Carga orgânica dos efluentes (kg DQO/t) Presunto cozido 10 -21 Presunto curado, carne enlatada, produtos em conserva (1) 20 -25 (1) linguiças, presuntos, bacon, etc Carga orgânica massa de resíduo / base Exercício Se massa/tempo concentração x vazão Qual a concentração de DQO desses efluentes, considerando que de 80 à 95% da água consumida é descartada em forma de efluente. Considere a carga mínima com a vazão máxima, e vice versa. Considere a produção de 5 t/dia Produto Consumo de Água (l/t) Presunto cozido 4. 000 – 18. 000 Presunto curado 2. 000 - 20. 000 Carne enlatada 10. 000 – 18. 000 Produtos em conserva (1) 10. 000 – 20. 000 (1) linguiças, presuntos, bacon, etc Fonte: Itália, 2001, apud IPPC, 2006
Resíduos sólidos Produto Resíduos Sólidos (kg/t) Carne enlatada 20 -30 Presunto curado, produtos em conserva 35 -50
Cevejarias e Refrigerantes Profa. Dra. Giovana Tommaso
Perfil no País Nome Produção apenas de cerveja Mistas (cerveja e refrigerante) Total Am. Bev 12 13 25 Kaiser 9 - 9 Baden 1 - 1 Cerpa 1 - 1 Cintra - 2 2 Conti - 1 1 Petrópolis 2 - 2 Schincariol - 7 7 Convenção 1 - 1 Teresópolis 1 - 1 Total 27 23 50
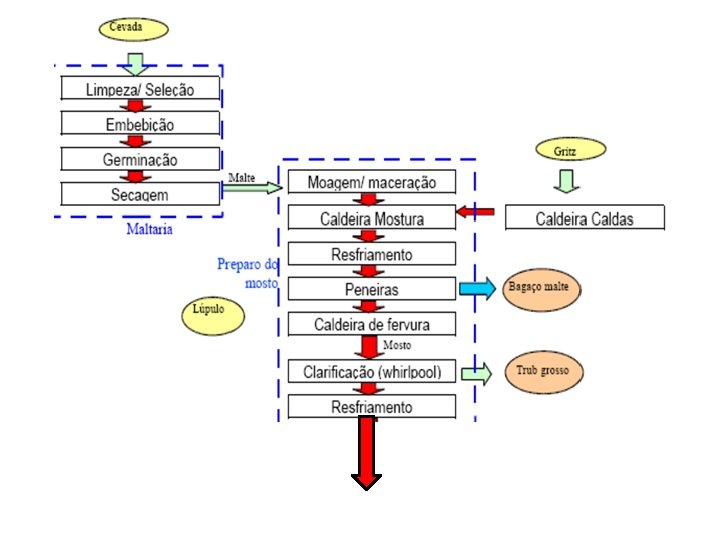
Obtenção do malte Malte Preparo do mosto Mosto Fermentação Cerveja mosto fermentado Processamento da Cerveja Envase Cerveja Envasada
Principais aspectos Etapa do processo industrial Obtenção do mosto Fermentação/ Proc. cerveja Envase Utilidades Alto consumo de água X X Alto consumo energético aquecimento resfriamento aquecimento X Elevada carga orgânica X X X Álcalis/ácido da limpeza X X X Efluentes Resíduos sólidos Geração resíduos Resíduos perigosos Emissões gasosas Particulado X X Gases Ruído X X
Consumo de água • 4 – 7 hl de água / hl de cerveja – 44%: Operações de limpeza e desinfecção – 20%: Preparo do mosto – 11%: Resfriamento – 25% : Outros fins (produção de vapor, doméstico, refeitótio, etc) e perdas
Consumo de água em cervejarias Etapa do processo Consumo (hl água/hl cerveja) Produção mosto 1, 8 -2, 2 (2, 0) Resfriamento mosto 0, 0 -2, 4 (0, 0) Tratamento levedo 0, 5 -0, 8 (0, 6) Filtro e adega pressão 0, 1 -0, 5 (0, 3) Dorna de maturação 0, 3 -0, 6 (0, 5) Envase (70% em garrafas) 0, 9 -2, 1 (1, 1) Embarrilamento (30% em barris) 0, 1 -0, 2 (0, 1) Água reutilizada-limpeza veíclos, pisos etc 0, 1 -0, 3 (0, 2) Caldeiras (produção vapor) 0, 1 -0, 3 (0, 2) Compressor ar 0, 1 -0, 5 (0, 3) TOTAL 4, 9 -12, 6 (6, 6)
Consumo de energia • em média 118, 7 MJ/ h. L cerveja – – – Preparação do mosto Fervura do mosto Limpeza (CIP) e desinfecção Lavagem de garrafas e barris Pasteurização Etapa do processo Consumo calor (MJ/hl cerveja) Preparo do mosto 86 -121 (92) Envase em garrafas 58 -94 (86) Envase em barril 8 -13 (11) Água de processo 3 -8 (4) TOTAL 156 -236 (193)
Causas baixa eficiência • Ausência de sistemas de recuperação de energia nos trocadores de calor • Controle inadequado de processos • Equipamentos de baixa eficiência • Perdas nas tubulações • Falta de isolamento térmico • Projeto inadequado, ou ausência de retorno de condensados • Baixa eficiência das caldeiras
Energia elétrica • 8 – 12 k. Wh/ h. L de cerveja – Envase – Instalações de refrigeração – Planta de ar comprimido – Planta de recuperação de CO 2 – ETE – Equipamentos de ar condicionado
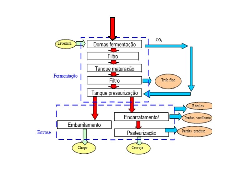
Resíduos sólidos Resíduos Dados Canadá (1997) Dados UNEP (1996) Bagaço de malte 20 kg/hl cerveja 14 kg/hl cerveja, 80% água, ou 125 -130 kg/100 kg malte, base seca Levedura adicional 3 l/hl cerveja 2 -4 kg/hl, 10 -15% massa seca Terra diatomácea 0, 6 l/hl cerveja Trub: 0, 2 a 0, 4% do mosto, 15 -20% massa seca Cinzas 1, 7 kg/hl cerveja - Poeira de malte e gritz 0, 25 l/hl cerveja - Outros (cartão, cacos vidro, plástico etc) 180 t/mês -
Trub fino/grosso / bagaço
Efluentes líquidos: 3 a 6 hl efluente/hl de cerveja • Operações de limpeza de – – – – Caldeiras de caldas, mostura e lúpudo Tubulações Filtros Whirpool Trocadores de calor Tanques de levedura Garrafas de vidro, barris de aço ou madeira e latas de alumínio – Caixas plástica – Pisos • Envase: extravasamento e quebras no envase • Domésticos: refeitório, vestiários, sanitários etc
Composição qualitativa Etapa do Processo Origem Composição Maltaria Impurezas nas matérias-prima Restos e grãos, sólidos sedimentáveis, proteínas e açúcares Cozimento do mosto Resto de mosto e lavagem dos equipamentos Açúcares, proteínas, taninos e resinas Fermentação Lavagem das dornas Álcool, ácidos, aldeídos, cetonas, ésteres e levedura Maturação Fundo das cubas Proteínas e produtos de sua degradação Características principais
Contribuição Origem DBO RNF kg/m 3 cerv % Levedura excedente 3, 71 30 2, 55 30 Trub 3, 21 26 1, 24 14 Lúpulo 0, 39 3 0, 77 9 Licor dos gãos prensados 0, 85 7 0, 50 6 Lavagens 2, 09 17 0, 85 10 Efluentes filtros 0, 50 4 1, 58 19 Envase 1, 20 10 0, 66 8 Outros 0, 42 3 0, 35 4 120, 40 100 8, 50 100 Total Origem %DBO %Vazão Farinha de malte amassado Filtro Caldeiras Lúpulo Solução de malte saturado 28 25 Levedo 59 3 Operações de acabamento 1 8 Refrigeração 0 4 Sala fermento envase pasteurização 12 60
Refrigerante
• Água – 2, 7 a 14 L/L de refrigerante • Dependendo da fabricação – 23 – 78% encorporada no produto • Resíduos sólidos • Garrafas/ rótulos/ etc • Resíduos pós consumo – embalagens não retornáveis
Características Parâmetro Unidade Indústrias de cerveja Indústria de e refrigerante, São refrigerante São Paulo, 1985 DBO mg/l 3. 045 940 -1. 335 (1. 188) DQO mg/l 4. 448 1. 616 -3. 434 (2. 149) Sólidos totais mg/l - 1. 704 -2. 210 (2. 003) Sólidos voláteis mg/l - 1. 292 -1. 724 (1. 532) Sólidos suspensos mg/l 236 -655 (495) - Nitrogênio kjel. Total mg/l 78 22 -49 (34, 6) Fosfato total mg/l 22 2 -13 (6, 7) Surfactantes mg/l - 0, 22 -0, 80 (0, 45) Óleos e graxas mg/l - 69 -115 (87) p. H - 2, 4 -12, 0 8 -12, 3 (10, 2) Temperatura °C - 28 -35 (32)
Exercício - Seqüência de processos e operações • Baseando-se na tabela do slide anterior, proponha uma seqüência de processos e operações apropriadas ao tratamento de águas residuárias de cervejarias e outra para refrigerantes. Saliente as diferenças.
Medidas de P +L • Uso eficiente de água • Minimização de efluentes • Lavagem de garrafas – Instalação de válvulas automáticas que cortem o fluxo de água quando houver paradas – Uso de aspersores mais eficientes, de menor consumo de água – Controle da pressão da água, para não usar vazões maiores que as necessárias – Circulação da água de lavagem em contra-corrente, ou seja, usar água limpa apenas últimas etapas e usar o efluente destas etapas anteriores e assim sucessivamente
Sucos cítricos
Rendimento teórico 100 Kg de laranja
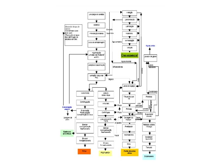
Etapas de produção • Recebimento e pré-seleção de frutos • Armazenamento nos bins • Lavagem de frutos • Classificação de frutos • Extração de suco • Ajuste do teor de polpa • Pasteurização e concentração de suco • Blendagem • Resfriamento e armazenamento
Principais poluentes gerados • Efluentes líquidos: a origem dos efluentes líquidos gerados pode ser entendida pela descrição dos processo produtivo. Sequência de fontes geradoras de poluentes: – Lavagem das frutas – Extração – Moagem de bagaço – Lavagem de evaporadores, tanto W. H. E como o T. A. S. T. E. – Purga das caldeiras e das colunas barométricas – Lvador de gases do WASTE
Características do efluente Efluente Planta 1 Planta 2 Planta 3 Planta 4 Parâmetro Bruto Tratado DQO (mg/L) 5050, 32 418, 41 5543, 76 102, 15 5209, 06 742, 94 30033, 97 144, 53 DBO (mg/L) 2581, 68 120, 51 2882, 91 46, 79 3167, 15 383, 96 1752, 83 35, 83 p. H 6, 17 7, 81 6, 28 8, 66 6, 67 7, 74 8, 93 8, 22 Vazão (m 3/h) 68, 05 68, 15 28, 59 28, 91 146, 55 149, 06 240, 62 248, 84 Carga Org. (kg DBO/h) 826, 98 1, 25 89, 57 11, 22 462, 69 84, 47 439, 50 8, 37 OG (mg/L) 25, 86 21, 86 30, 67 20, 06 RS (m. L/L) 5, 86 1, 71 2, 22 0, 81 Caixas 52548, 7027 17173, 0303 88385 197388, 89 Exercício - Calcule as relações importantes e responda: • • • É possível utilização se processo biológico? É necessária a suplementação de nutrientes? Haverá necessidade de tratamento terciário? Quais as unidades de tratamento preliminar?
De onde vem. . . Parâmetro Áreas de processamento 1 2 3 4 DBO 295 1380 2190 654 DQO 758 2170 4020 852 Resíduo total 733 966 12116 712 Resíduo não filtrável 441 248 441 105 Resíduo sedimentável 8, 5 0, 1 7, 0 0, 1 Nitrogênio Kjeldahl total 49 36, 4 32, 8 Fósforo total 0, 79 2, 02 1, 90 1 55 65 4, 0 -11, 3 2, 1 – 2, 7 Óleos e gorduras p. H (variação) 3, 6 -7, 0 6, 3 – 7, 4
Emissões gasosas Parâmetros Caldeira A Caldeira B Capacidade 23 t/h 25 t/h Combustível Bagaço de cana BPF 3 A Temperatura (°C) 97, 4 203, 67 Umidade (%vol) 20, 1 9, 4 Velocidade (m/s) 14, 3 Vazão (m 3/h) 122714, 2 Vazão (m 3/h) 67902, 4 27710, 33 Análise Orsat CO 2 45, 6 9, 2 O 2 7, 8 10, 43 MP Conc. (mg/Nm 3) 521, 9 264, 73 Conc. (mg/Nm 3) 553, 5 314, 23 Taxa emissão (kg/h) 35, 43 7, 34 Conc. (mg/Nm 3) 4, 2 1080, 57 Conc. (mg/Nm 3) 4, 45 1281, 97 Taxa emissão (kg/h) 0, 284 27, 93 Conc. (mg/Nm 3) 296, 97 266, 57 Conc. (mg/Nm 3) 314, 63 310, 97 20, 1 7, 14 SO x(d) NOx Taxa emissão (kg/h) a) Na seção de coleta; b) Nas condições normais (0°C e 1 atm); c) Nas condições normais (0°C e 1 atm), base seca, corrigido a 7% de O 2; d) Expresso como dióxido de enxofre
Etapa Básica de Processo Poluição Aspectos Ambiental - Emissão Impacto Ambiental Potencial Lavagem de laranja 1. 2. 1. Névoa de condensado dos sprays de lavagem Carga orgânica baixa e grande volume 1. Águas de extração do óleo, lavagem do equipamento, derrame de suco Alto ruído na operação das extratoras de suco Emulsão de óleo essencial 1. Licor de prensagem, lavagem do evaporador de ração. Efluente ácido, geralmente as empresas usam ácido muriático. Águas pretas do lavador de gases do secador rotativo de bagaço Emissões de material particulado das caldeiras movidas à bagaço de cana. Odores fortes de “bolo de laranja”gerados no secador de ração 3. cinzas de caldeiras da queima de bagaço 1. Ar Águas 2. Área de Extração 1. 2. 3. 4. Fábrica de ração 1. 2. 3. Águas Ruídos e vibração Resíduos sólidos Ar 1. Águas Ar Resíduos sólidos 1. 2. 3. 2. 2. 3. 4. 2. 3. Odores incômodo a vizinhos Prejuízos a qualidade dos corpos de água Contaminação dos corpos de água Incômodo a vizinhança Contaminação de solo e de águas subterrâneas Odor causando incômodo a vizinhança Contaminação dos corpos de água Problemas respiratórios, incômodo à vizinhança Contaminação do solo e de água subterrâneas
Etapa Básica de Processo Poluição Aspectos Ambiental - Emissão Impacto Ambiental Potencial Lavagem de pisos e equipamentos Águas efluente alcalino na lavagem do evaporador de suco (TASTE). Efluente ácido da lavagem do evaporador da fábrica de ração (WASTE). Efluentes da lavagem de outros equipamentos Contaminação dos corpos de água Fábrica de óleo essencial Águas amarelas (águas usadas na extração de óleo essencial) Contaminação dos corpos de água Estação de tratamento de efluentes Resíduos sólidos Lodo da estação de tratamento biológico Contaminação do solo
P+L • Aproveitamento de condensados do processo de produção do suco de laranja e do farelo de polpa cítrica • Reciclagem de resíduos gerados nos processos de fabricação do suco de laranja Largamente realizado
P+L • Correção de p. H • Reutilização da solução cáustica • Pré-concentração do suco por OR • Utilização de enzimas para melhoria na extração • Várias medidas para a redução de odor