Lapomissia un processo nel quale la fecondazione della



























- Slides: 27
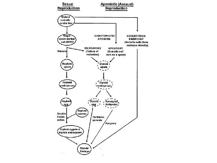
L’apomissia è un processo nel quale la fecondazione della cellula uovo da parte dei gameti maschili è by-passata con la formazione di una progenie clonale senza un contributo paterno. L’apomissia permette di perpetuare un genotipo fissato. Non si trova in specie coltivate ma solo in specie spontanee.
Riproduzione sessuale Cellula madre 2 n Riproduzione apomittica No meiosi Meiosi Cellula uovo Nuclei centrali n+n n Fecondazione Cellula uovo 2 n Cellula centrale 2 n + 2 n Fecondazione pertenogenesi Sviluppo autonomo Embrione Endosperma Emrione apomittico Endosperma
Funzione della radice: - ancoraggio -assorbimento -riserva (carote) Modifiche della radice: tuberizzazione (barbabietola, ravanello), ingrossamento Parziale o totale delle radici a scopo di riserva; il bulbo è un organo di propagazione vegetativa (agamica, non sessuale) che svolge anche una funzione di resistenza Il bulbo è paragonabile ad una pianta avente un fusto brevissimo (disco o girello) che da una parte è munito di tante radici fascicolate e dall'altra di una gemma
Per tubero s'intende una porzione di fusto modificata che assume un aspetto globoso più o meno allungato e la funzione di organo di riserva.
La radice può presentarsi: a fittone, se la radice primaria cresce e si sviluppa di più di quelle secondarie, fibrosa se filiforme e priva di ramificazioni; ramificata, se la radice principale si ramifica subito in un certo numero di radici secondarie di dimensioni più o meno uguali, come nel prezzemolo; fascicolata se tutte le radici presentano la stessa dimensione, tuberiforme, se ingrossata per la presenza di tessuti di riserva, come nella dalia; napiforme se l'asse è ingrossato come nella carota.
Peli radicali Tessuti primari protoderma Meristema fondamentale Tessuto provascolare Zona di divisione Zona di distensione Centro quiescente Zona di differenziamento Zona di divisione cellulare: Zona di accrescimento per distensione (pochi mm, accrescimento in lunghezza; Zona di maturazione: differenziamento
Radice di dicotiledone actinostele Peli radicali rizoderma endoderma xilema periciclo floema Corteccia
Banda del Caspary
Xilema Floema
Rizoderma corteccia Floema Pelo radicale xilema Periciclo Endoderma Banda del Caspary (endoderma)
Rizoderma (con peli radicali Corteccia (parenchima ) Endoderma Periciclo Floema Xilema
Floema rizoderma Xilema Periciclo
Xilema primario Iniziali del cambio Floema primario
Monocotiledone
Monocotiledone
Monocotiledone rizoderma corteccia endoderma midollo Arcata xilematica
corteccia endoderma floema xilema
Corteccia Endoderma
Endoderma Xilema Corteccia Banda del Caspary