LA CRISI RELIGIOSA DEL CINQUECENTO LA RIFORMA UNA






























































































- Slides: 94
LA CRISI RELIGIOSA DEL CINQUECENTO LA RIFORMA: UNA RIVOLUZIONE EUROPEA
Parte prima LA RIFORMA DI LUTERO
Martin Lutero (1483 -1546) n n Monaco agostiniano e docente di Sacra Scrittura a Wittenberg, dopo un viaggio a Roma (1510) avvia una personale battaglia contro la corruzione della Chiesa e la vendita delle indulgenze promossa da Leone X. Nel 1517 pubblica le 95 tesi contro la vendita delle indulgenze, proponendo una radicale riforma della Chiesa fondata su una nuova teologia.
Il convento degli Agostiniani a Wittenberg n La nuova Università di Wittenberg, fondata da Federico di Sassonia, è finanziata con i proventi delle indulgenze.
Alberto di Hohenzollern: avversario di n Principe ereditario di Lutero Brandeburgo n n n Cardinale di Santa Romana Chiesa Vescovo di Magdeburgo e vescovo amministratore di Halbertstadt Arcivescovo di Magonza e Principe Elettore Primate di Germania Cumula le cariche grazie ad una Dispensa papale costata 24. 000 ducati e pagata con un prestito dei Függer di 29. 000 ducati 1515: nominato dal Papa Commissario delle indulgenze in tutti i territori dell’Impero, incassa 30. 000 ducati per pagare il suo debito.
Il monaco Johannes Tetzel e la vendita delle indulgenze n n Promotore e propagandista della vendita delle indulgenze in Sassonia è il domenicano Tetzel che utilizza metodi spregiudicati, ma efficaci. Contro di lui si scatena lo sdegno di Lutero.
1517 - Il portale del Duomo di Wittenberg e le 95 Tesi di Lutero
Lutero nega il Purgatorio n n n Lutero nega alla Chiesa il potere di determinare il destino ultraterreno dell’anima Il Purgatorio è un’invenzione medievale e non esiste nel disegno divino, né se ne fa cenno nelle Sacre Scritture Solo Dio ha il potere di salvare, non gli uomini
Lutero: centrale è il problema della salvezza n n n Si muove da solo, contro l’autorità della Chiesa (del papa) e contro l’autorità dell’Imperatore È sottoposto all’autorità di un principe territoriale, del quale però ottiene la protezione Promotore della Riforma è un uomo isolato. Il problema centrale è: n la salvezza A Lutero interessa l’individuo e la sua salvezza La sua teologia si fonda sulla giustificazione per sola fede
Il valore dei sacramenti per Lutero n n I Sacramenti possono creare la fede Il Battesimo suscita la fede nel bambino L’Eucaristia è la presenza reale di Cristo La Santa Cena (Eucaristia) viene celebrata settimanalmente
1517 -1520 - Dall’accusa per eresia alla fondazione di una nuova n 1517 – Alberto di Magonza accusa Lutero di eresia teologia n n n n 1519 – a Roma viene istruito il processo contro Lutero Tra il 1519 e il 1520 escono le opere più importanti di Lutero: 1519 – Del battesimo 1520 – Delle buone opere “ - Il papato a Roma “ - Alla nobiltà cristiana di nazione tedesca “ - La cattività babilonese della Chiesa “ - La libertà del cristiano
1519 - Carlo d’Asburgo imperatore n Il giovane Carlo d’Asburgo è eletto imperatore a soli diciannove anni, sconfiggendo candidati ben più autorevoli ed anziani, primo fra tutti l’Elettore Federico di Sassonia.
Papa Leone X (Giovanni de’ Medici) n Il figlio di Lorenzo de’Medici, “Godiamoci il papa pontificato, poiché Dio ce lo ha Giovanni, è eletto nel 1513 a soli 37 anni. Ordinato dato!” sacerdote e vescovo solo dopo n n l’elezione, celebra la sua prima messa da papa. Nel 1517 crea con un solo decreto 31 cardinali (il numero massimo del sacro Collegio era di 24 membri), oltre ai 33 già esistenti, incassando oltre 500. 000 ducati (da 20 a 40. 000 ducati per cardinale). Mecenate rinascimentale, si circonda di intellettuali umanisti. Nel 1520 impone la condanna di Lutero per eresia. Muore nel 1521.
1520 - La Bolla papale “Exurge Domine et iudica…” contro Lutero (15 giugno 1520) n n Il Papa chiede a Lutero di rinnegare le sue tesi imponendogli di recarsi a Roma per chiedere perdono. Lutero rifiuta di venire a patti con la propria coscienza.
Lutero brucia la Bolla papale alla Porta Elster di Wittenberg (10 dicembre 1520) n Dopo sei mesi di riflessione, Lutero decide di rompere pubblicamente con la Chiesa che lo ha scomunicato, contestando la pretesa del Papa di essere l’unico intermediario tra Dio e gli uomini.
Carlo V e Lutero a Worms n n n 1521 – Lutero è dichiarato eretico 1521 - Alberto di Magonza è nominato inquisitore di tutta la Germania e chiede l’arresto immediato di Lutero 1521 – Carlo V convoca Lutero alla Dieta di Worms per discolparsi
1521 – Lutero alla Dieta imperiale di Worms
Il grande elettore Federico di Sassonia detto “il Magnanimo” n n L’antico rivale di Carlo d’Asburgo e signore territoriale di Wittenberg è fra i primi a difendere Lutero e ad aderire alla Riforma da lui predicata. Autentico fervore religioso, orgoglio feudale, o lucida scelta politica?
La Bibbia tedesca di Lutero (1522) n n Rifugiato a Wartburg Lutero si dedica ad una grande impresa intellettuale: la traduzione del Nuovo Testamento in tedesco. Da questo testo religioso nasce il tedesco moderno.
La Chiesa di Roma raffigurata come la “meretrice di Babilonia” (incisione satirica di Luca Cranach)
Parte seconda LA RIFORMA RADICALE. OLTRE LUTERO (1522 -1525)
Le conseguenze della Riforma sulla società tedesca n n n 1522 -23: rivolta dei cavalieri 1524 -25: insurrezioni contadine 1529 -31: “protesta” dei principi (Lega di Smalcalda) 1522 -1531: guerre di religione o conflitti sociali?
1522 -23 – La rivolta dei cavalieri n n Esaltato dalle nuove idee di Lutero, un piccolo esercito di cavalieri (esponenti della nobiltà minore), guidato da Franz von Sickingen e Ulrich von Hutten, attacca le terre del principe-vescovo di Treviri, affermando la fine della proprietà ecclesiastica e la propria autonomia dai signori, ma viene subito schiacciato dalle truppe imperiali. La rivolta de cavalieri consente ai principi di rafforzare il loro potere sul territorio.
1524 -25 - La guerra dei contadini n n n In tutta la Germania si manifestano focolai di rivolta contadina. I contadini, guidati da predicatori radicali, usano le idee della Riforma per far valere i loro diritti. Lutero si schiera contro i contadini ed esorta i principi ad intervenire per schiacciare la rivolta. Dopo una guerra breve, ma durissima e sanguinosa, nel maggio 1525 i ribelli sono sconfitti Frankenhausen dall’armata dei principi guidata dal luterano Filippo d’Assia. Fra morti in battaglia e giustiziati si ipotizzano oltre 50. 000 morti.
Thomas Müntzer e la riforma radicale n n Fra capi della rivolta radicale si distingue Thomas Müntzer (14901525), già collaboratore di Lutero, il quale organizza in Sassonia una Lega degli Eletti decisa a distruggere il potere dei nobili. Il nuovo movimento religioso prenderà il nome di Anabattisti (=i ribattezzati) Catturato nella battaglia di Frankenhausen, Müntzer viene giustiziato nel 1525.
La “protesta” (Spira 1529) n In occasione della Dieta imperiale di Spira del 1529 un gruppo di principi tedeschi dichiara apertamente di aderire alla Riforma e chiede a Carlo V di consentire il libero esercizio del culto riformato nei loro territori. n Il documento presentato in quell’occasione prenderà il nome di Protesta, ossia “testimonianza a favore” di Lutero. Etimologia latina: Pro testari = testimoniare a favore di qualcuno. n
“Riformati” o “Protestanti” ? n Protestante, dunque, non è colui che protesta contro qualcosa, ma colui che testimonia a favore di Lutero. n Il termine entra nell'uso comune solo dopo la Dieta di Spira; impiegarlo prima del 1529 è un anacronismo.
Parte quarta LA RIFORMA NELLE CITTÀ. FRA ZWINGLI E CALVINO.
La Riforma nelle città tedesche n n Dopo la svolta di Wittenberg in Germania più di cinquanta delle ottantacinque città libere imperiali (dotate di organi di autogoverno e di rappresentanti nella Dieta) aderiscono alla Riforma. Koenigsberg con Andreas Hoseman (Osiander) Tubinga con Ambrosius Blarer Magonza con Wolgang Capito (Capitone)
La Riforma nelle città francesi n n n La città di Strasburgo (Alsazia) è il traitd’union tra Germania, Francia e Svizzera. Anche in Francia la Riforma è un fenomeno prevalentemente urbano (Lione, Orléans, Parigi, Poitiers, Rouen) Quasi ovunque la scelta di aderire alla Riforma viene dibattuta e assunta nei Consigli municipali e non nelle chiese o nei monasteri.
La Riforma nelle città svizzere n n n n La Riforma urbana attecchisce soprattutto in Svizzera: Zurigo 1525 con Ullrich Zwingli (1484 -1531) Berna 1528 Basilea 1536 con Johannes Oekolampad (Ecolampadio, 1482 -1531) Ginevra 1536 -41 con Guillaume Farel e Giovanni Calvino San Gallo 1538 Strasburgo 1538 con Martin Butzer (Bucero, 14911551)
La Riforma a Zurigo n n n Nel 1522 il cantone di Zurigo aderisce alla Riforma abolendo la messa e il celibato dei preti. Nel 1525 il Consiglio municipale di Zurigo dichiara realizzata la Riforma della chiesa cristiana. Si tratta della prima riforma religiosa promulgata da magistrature municipali.
Ullrich Zwingli (1484 -1531) n n n Cappellano militare dei mercenari svizzeri in Italia (1513 -15), aderisce alla Riforma che diffonde a Zurigo a partire dal 1518. Nel 1522 il cantone di Zurigo aderisce alla Riforma abolendo la messa e il celibato dei preti. Muore nel 1531 nella battaglia di Kappel contro i cantoni cattolici appoggiati dall’Imperatore.
Zwingli: il Consiglio e la città n n Non si muove mai da solo, ma anima un movimento cittadino Promotore della Riforma non è un singolo, ma la comunità attraverso l’amministrazione cittadina Il problema ecclesiologico prevale su quello soteriologico Obiettivi di Zwingli sono: n La riforma della comunità ecclesiastica n La vita collettiva e la sua organizzazione
Il valore dei sacramenti per Zwingli n n Solo la parola crea la fede; i Sacramenti possono tutt’al più testimoniarla Il Battesimo dimostra che il bambino appartiene a una Comunità L’Eucaristia è una commemorazione in assenza (Cristo è presente in ispirito) La Santa Cena si celebra tre o quattro volte l’anno; non è più il centro del rito cristiano
Un confronto fra Lutero e Zwingli LUTERO n I Sacramenti possono creare la fede n Il Battesimo suscita la fede nel bambino n L’Eucaristia è la presenza reale di Cristo (consustanzazione) n La Santa Cena (Eucaristia) viene celebrata settimanalmente ZWINGLI n Solo la Parola crea la fede; i Sacramenti possono tutt’al più testimoniarla n Il Battesimo dimostra che il bambino appartiene a una Comunità n L’Eucaristia è una commemorazione in assenza (Cristo è presente in ispirito) n La Santa Cena si celebra tre o quattro volte l’anno; non è più il centro del rito cristiano
La città di Basilea n Tra le prime città europee ad aderire alla Riforma, dopo Zurigo, vi sono le città svizzere di Berna (1528), Basilea (1534), Ginevra (1536 -41), San Gallo (1538) e la città alsaziana di Strasburgo (1538).
La rivolta di Münster (1534 -35) n n n Il movimento anabattista, risorto dopo la sconfitta del 1525, riesce nel 1534 ad occupare la città vescovile di Münster, in Westfalia. Capo della rivolta è l’artigiano Giovanni da Leida che proclama l’abolizione del denaro, il ripudio del lusso, la comunione dei beni e il diritto alla poligamia. Dopo 16 mesi di assedio da parte delle truppe imperiali, la città viene espugnata e i 6. 000 ribelli trucidati.
Ginevra n Governata da un principe vescovo infeudato ai duchi di Savoia, la città di Ginevra si rende indipendente nel 1535, dopo aver aderito alla Riforma sul modello di Zurigo. Sottoposta ad assedio dai Savoia, sostenuti dall’Imperatore, i ginevrini si liberano nel 1536 con l’aiuto di Berna e proclamano la Repubblica.
Giovanni Calvino (1509 -1564) n n n Intellettuale umanista formato alla Sorbona e laureatosi in diritto a Orléans e a Bourges, Giovanni Calvino aderisce alla Riforma nel 1533. Lasciata la Francia nel 1534, si rifugia prima a Strasburgo e poi a Basilea, da dove parte nel 1536 per un viaggio in Italia. Sulla via del ritorno, nell’agosto 1536, Calvino si ferma a Ginevra, appena resasi indipendente, dove la Riforma si sta affermando per iniziativa del governo cittadino.
Giovanni Calvino a Ginevra (1536 -38 e 1541 -64) n n n Nominato pastore della chiesa riformata di Ginevra e lettore della Bibbia, Calvino propone un modello ecclesiale molto rigoroso rifiutato dal Consiglio cittadino. Allontanato da Ginevra nel 1538 si rifugia a Strasburgo come professore di Ginnasio. Nel 1541 viene richiamato formalmente dal Consiglio cittadino di Ginevra, città nella quale rimarrà per oltre vent’anni esercitando un ruolo incontrastato di guida spirituale.
La Chiesa di Calvino Ogni chiesa viene governata da un’assemblea elettiva, il Concistoro, composto dai rappresentanti dei tre gruppi guida della comunità, organizzati secondo tre funzioni: n Pastori = ministri del culto n Dottori = docenti nelle scuole e nell’università, responsabili della formazione religiosa n Anziani = rappresentanti della comunità, responsabili della guida morale, dell’assistenza e della vita sociale
La teologia di Calvino n n n La salvezza dell’anima non dev’essere la principale preoccupazione del cristiano, ma la glorificazione di Dio. Il cristiano non deve preoccuparsi della propria anima, ma di servire Dio nel mondo. L’uomo non solo può, ma deve agire nella storia. La Chiesa non è garante dell’ordinamento divino, ma solo di quello terreno. La Chiesa è la “compagnia dei fedeli” entro la quale ciascuno deve spendere al meglio i talenti ricevuti da Dio. La Chiesa non conduce alla salvezza, ma solo la fede e la parola.
Predestinazione n n All’origine della dottrina della predestinazione vi è l’antica tesi agostiniana secondo cui l’umanità è comunque condannata alla morte spirituale; solo Dio sa chi sarà salvato nel giorno del Giudizio. Calvino non ha mai insistito troppo sulla predestinazione: l’uomo non deve porsi interrogativi inquietanti sul proprio destino spirituale, ma attenersi all’ordine comprensibile di Dio nella storia come è testimoniato dalla Scrittura.
Il “caso Serveto” (1553) : dissenso e intolleranza nella Ginevra di n Il medico di origine spagnola Michele Serveto (1511 Calvino n n -1553), dopo la sua adesione alla Riforma pubblica due testi nei quali nega il dogma della Trinità, attirandosi la condanna non solo della Chiesa cattolica, ma anche delle confessioni protestanti. Incarcerato in Francia per le sue idee eretiche, fugge e si rifugia a Ginevra. A Ginevra viene denunciato da Calvino come “eretico, libertino e settario”, arrestato e condannato al rogo nel 1553.
Parte sesta L’EVANGELISMO ITALIANO
Paolo III (Alessandro Farnese) 1534 -1549 n n n Alessandro Farnese (1468 -1549), Discendente per parte materna dal papa Bonifacio VIII Caetani, si forma a Firenze alla corte di Lorenzo de’ Medici. Protetto da papa Alessandro VI Borgia, amante di sua sorella Giulia Farnese, è nominato nel 1491 Protonotario Apostolico e poi Tesoriere pontificio e cardinale. Celebra la sua prima messa solo nel 1519, dopo esse stato ordinato sacerdote, diciassette anni dopo essere stato consacrato vescovo. A sua volta padre di quattro figli naturali (Pier Luigi, Paolo, Ranuccio e Costanza), tutti collocati in posizioni di potere, è Decano del Sacro Collegio dal 1524, sotto Clemente VII de Medici. Presentatosi come esponente del partito imperiale, viene eletto Papa nel 1534, a 66 anni. In pochi mesi crea 71 nuovi cardinali, il più giovane dei quali (il nipote Alessandro) ha solo 14 anni.
Paolo III (Alessandro Farnese) 1534 -1549 n n n Neutrale in politica estera e mediatore in materia religiosa, istituisce nel 1536 il Consilium de emendanda Ecclesia, dando spazio agli esponenti riformatori (Sadoleto, Contarini, Pole, Morone). Nel 1541 promuove il Colloquio di Ratisbona per tentare l’ultima mediazione prima di convocare il Concilio di Trento (1545). Muore nel 1549.
1541 – Il Colloquio di Ratisbona: l’ultimo tentativo di conciliazione e dialogo fra diverse confessioni cristiane n A Ratisbona nel 1541 si tenta per l’ultima volta la via della conciliazione e del dialogo. La sconfitta del gruppo erasmiano aprirà la strada alla reazione della Controriforma.
L’evangelismo italiano: un’occasione mancata (1535 -1555) n n Mentre in Europa si afferma la Riforma nelle sue diverse componenti, in Italia prudenti idee di riforma maturano anche all’interno della Chiesa cattolica, coinvolgendo un significativo numero di vescovi e cardinali (Sadoleto, Contarini, Pole, Morone). Fra gli anni trenta e gli anni quaranta l’evangelismo italiano sembra influenzare lo stesso papato: il Consilium de emendanda Ecclesia (1536 -37) rappresenta il punto più alto dello sforzo riformatore, ma con il fallimento dei Colloqui di Ratisbona (1541) la strada è ormai aperta alla reazione che trionferà dopo il 1555 con l’elezione di papa Paolo IV Carafa.
Un testo da decifrare: Il Beneficio di Cristo (1543) n n L’opera più significativa dell’evangelismo italiano è il trattatello anonimo Beneficio di Cristo crocifisso, contenente spunti erasmiani, luterani e calvinisti. In un originale sintesi eterodossa vi sostiene la giustificazione per sola fede, la rigenerazione spirituale della chiesa e la fine del potere temporale dei papi. Composto fra il 1540 e il 1542, a Viterbo (nella cerchia del cardinale Reginald Pole), prima diffuso manoscritto e poi pubblicato anonimo a Venezia, è probabilmente un’opera collettiva: fra i suoi autori si identificano l’umanista Marcantonio Flaminio e il monaco Benedetto Fontanini da Mantova.
Iacopo Sadoleto (1477 -1547) n n Il cardinale Iacopo Sadoleto, fine intellettuale umanista e vescovo di Carpentras, di ispirazione erasmiana, è il capofila dei vescovi riformatori e fautore del dialogo con i protestanti. È interlocutore di Calvino nella celebre discussione epistolare del 1539 su “aggiornamento o riforma della chiesa? ”
Gasparo Contarini (1483 -1542) n n Il patrizio veneziano Gasparo Contarini, diplomatico al servizio della Repubblica e Senatore, già ambasciatore di Venezia presso Carlo V e poi ambasciatore a Roma, viene creato cardinale da Paolo III nel 1535 a 42 anni e successivamente ordinato sacerdote. Celebra la sua prima messa nel 1537. Di orientamento erasmiano, è uno dei principali esponenti del gruppo riformatore interno alla Chiesa cattolica. Promotore nel 1536 -37 di una riforma interna, tenta fino all’ultimo la conciliazione con i protestanti al Colloquio di Ratisbona (1541), ma viene sconfitto dagli intransigenti.
Reginald Pole (1500 -1558) n n n Il cardinale inglese Reginald Pole, allontanato da Enrico VIII nel 1532, sostiene una riforma interna della Chiesa. Nel 1545 è rappresentante personale di papa Paolo III al Concilio di Trento e nel 1549 manca per un solo voto l’elezione al pontificato. Tornato in Inghilterra nel 1554, sotto Maria Tudor, viene inquisito nel 1555 dal suo vecchio avversario Paolo IV Carafa per filoprotestantesimo. Muore prima della conclusione del processo, “in opinione a Roma di luterano et in Alemagna di papista”.
Bernardino Ochino (1487 -1564) n n Il generale dei cappuccini Bernardino Ochino, celebre predicatore, aderisce alla Riforma nel 1542 e si rifugia a Ginevra. Entrato in urto con Calvino a causa delle sue posizioni radicali e antitrinitarie, è costretto ad un lungo esodo per l’Europa orientale. Muore di peste in Moravia.
L’Evangelismo italiano: un bilancio n 1. 2. 3. Tentativo fallito di riforma, messo in atto da un gruppo di prelati eterodossi sostenuti da un movimento spirituale rinnovatore. La via possibile della conciliazione e del dialogo (1517 -1540) La convocazione del Concilio e la sconfitta della “terza via” erasmiana (1541 -1557) La chiusura del dialogo e la contrapposizione (1557 -1564)
Parte settima LA RISPOSTA CATTOLICA ALLA RIFORMA
Ignazio di Loyola (1491 -1556) n Nato da una famiglia spagnola di piccola nobiltà militare e a sua volta soldato nell’esercito di Carlo V, ferito in guerra e convertitosi alla vita religiosa, dopo un lungo soggiorno a Venezia (153638) Ignazio con alcuni compagni fonda nel 1540 la Compagnia di Gesù, un nuovo ordine religioso organizzato secondo criteri di rigida disciplina militare.
La Compagnia di Gesù: un esercito disarmato n Disciplina rigorosa, obbedienza al Papa, profonda cultura, saranno per secoli le caratteristiche dei Gesuiti. Uno fra gli ordini più potenti della storia moderna.
I Collegi e la “Ratio studiorum” n n Aperti in tutte le province, dotati di personale docente qualificato, di ottime strutture e di biblioteche ben fornite, i Collegi dei Gesuiti divengono in poco tempo il luogo privilegiato di formazione delle classi dirigenti europee. Con la Ratio studiorum del 1599, comune a tutti i Collegi del mondo cattolico, i principi pedagogici dei Gesuiti vengono codificati in un testo unico basato su rigore dottrinale e cultura umanistica.
Parte ottava IL CONCILIO DI TRENTO (15451564)
Il Concilio di Trento (1545 -1564)
La città di Trento, sede del Concilio n n n La scelta cade sulla città di Trento: Principato ecclesiastico in territorio imperiale e pertanto accettato da entrambi gli schieramenti. Principe vescovo è in quel momento Cristoforo Madruzzo esponente del partito imperiale, riformatore. Durante le prime sessioni del Concilio l’imperatore Carlo V pone la sua residenza a Innsbruck, distante una sola giornata da Trento.
La prima sessione (1545 -47)
I lavori della prima sessione (154547) n Convocato da Paolo III, il Concilio si apre a Trento il n n 13 dicembre 1545, nel pieno di un rigido inverno, in assenza del papa, rappresentato da quattro delegati di diverso orientamento: Del Monte, Cervini, Pole, Gonzaga. Due di loro saranno eletti papi durante il Concilio. La prima sessione del Concilio si trascina per due anni con scarsa partecipazione dei delegati (65), intervallata lunghe pause (freddo, epidemie) Il dibattito si concentra sulle definizioni teologiche (giustificazione per fede, grazia, traduzione in volgare della Scrittura)
I partecipanti n n n n Partecipano al Concilio di Trento un numero esiguo di delegati: 4 cardinali 4 arcivescovi 21 vescovi 5 rappresentanti degli ordini religiosi mendicanti 42 teologi 8 giuristi 2 rappresentanti dell’Arciduca d’Austria
Il cardinale Ercole Gonzaga n n Legato papale al Concilio ed esponente di una delle più potenti famiglie italiane, è schierato con il partito imperiale. Giunge a Trento accompagnato da 160 servitori e da solo occupa due residenze.
Il cardinale Reginald Pole (15001558) Il cardinale inglese Reginald n n n Pole, cugino di Enrico VIII, nel 1545 è Legato papale al Concilio di Trento. Esponente del partito riformatore, nel 1549 manca per un solo voto l’elezione al pontificato. Tornato in Inghilterra nel 1554, sotto Maria Tudor, viene inquisito nel 1555 dal suo vecchio avversario Paolo IV Carafa per filoprotestantesimo. Muore prima della conclusione del processo, “in opinione a Roma di luterano et in Alemagna di papista”.
Da Trento a Bologna (15471451) n n Nel 1547, con la scusa di un’epidemia di tifo, il Concilio viene spostato da Trento a Bologna, città pontificia, dove prosegue, senza risultati significativi, fino al 1549. I delegati imperiali, per protesta, rimangono a Trento.
Giulio III (1550 -54) e Michelangelo n n n Alla morte di Paolo III (1549) in Conclave si scontrano due candidati: il riformatore Reginald Pole, sostenuto dagli spirituali e l’intransigente Gian Pietro Carafa, sostenuto dagli zelanti. Dopo settantatre giorni - battendo per un solo voto di scarto, Reginald Pole - viene eletto papa un uomo di mediazione: l’anziano cardinale Giovanni Maria del Monte, presidente della prima sessione del Concilio. Il nuovo papa prende il nome di Giulio III e riporta il Concilio a Trento (1551 -52).
Marcello II (Marcello Cervini) 1555 n Legato papale al Concilio di Trento e poi papa per soli 22 giorni nel 1555, il cardinale Marcello Cervini rappresenta la linea spirituale in seno al Concilio.
Paolo IV (Gian Pietro Carafa) 1555 -59 n n Alla morte di Marcello I, dopo uno scontro durissimo fra intransigenti e riformatori (che candidano il vescovo modenese Giovanni Morone) il 23 maggio 1555 viene eletto papa il settantanovenne cardinale Gian Pietro Carafa, capofila degli zelanti, col nome di Paolo IV. Con lui il Concilio riprende come semplice momento esecutivo della volontà papale, assumendo il carattere di una vera e propria reazione contro ogni eterodossia interna ed esterna alla Chiesa.
Papa Paolo IV (Gian Pietro Carafa) 1555 -59 n n n Il cardinale Gian Pietro Carafa (1476 -1559), fondatore dell’ordine dei Teatini e poi decano del Sacro Collegio, è l’esponente del settore più intransigente della Chiesa cattolica. Viene eletto papa col nome di Paolo IV nel 1555, durante la seconda fase del Concilio di Trento. Con lui la Controriforma assume il carattere di una vera e propria reazione contro ogni eterodossia interna ed esterna alla Chiesa. Istituisce nel 1557 l’Indice di libri proibiti e fa largo uso, contro i suoi avversari, del tribunale dell’Inquisizione.
1555 - La pacificazione di Appena eletto il nuovo Augusta Papa, l’Imperatore Carlo V, n n n ormai prossimo all’abdicazione, convoca ad Augusta la Dieta imperiale sancendo la spartizione di beni, territori e confessioni in tutto l’impero sulla base del principio “Cuius regio eius religio”. È l’occasione per una duratura pacificazione fra cattolici e protestanti. I sovrani hanno il diritto di imporre la propria religione ai sudditi, ma questi hanno il diritto di abbandonare lo Stato e trasferirsi in un paese dove è ammessa la propria religione.
1557 – L’Indice dei libri proibiti n n n Nel 1557 viene istituito l’Indice di libri proibiti come nuovo strumento i controllo delle idee. Aggiornato periodicamente, raccoglie l’elenco di tutti i libri che la chiesa cattolica ritiene contrari alla religione e pertanto da vietare. Sono poste all’Indice, fra le altre, le opere di Boccaccio, Aretino, Berni, Machiavelli, Erasmo, Rabelais.
Il Tribunale del Sant’Uffizio n n n La Congregazione del Sant’Uffizio, dalla quale dipende il Tribunale dell’Inquisizione, viene impiegata come organo di lotta contro l’eterodossia. Molti esponenti del partito riformatore, avversari di papa Carafa – fra i quali i cardinali Pole e Morone - finiscono sotto processo. Entrambi e in diverse occasioni erano stati candidati al papato contro di lui.
La pratica della tortura n n L’impiego della tortura per estorcere le confessioni agli inquisiti diviene sistematica. Una volta raccolta la confessione e salvata la loro anima, i rei sono consegnati al “braccio secolare” per l’esecuzione della condanna.
I Roghi n n Non sono solo i libri proibiti ad essere gettati fra le fiamme. Numerose vittime dell’Inquisizione, condannate per eresia, ma anche per reati come la stregoneria e la sodomia, finiscono arsi vivi sul rogo.
I lavori della seconda sessione (1555 -1559) n n n La seconda sessione del Concilio, convocata e chiusa dall’intransigente Paolo IV, si apre all’insegna della repressione del dissenso e della definitiva sconfitta della componente erasmiana e riformatrice. All’ordine del giorno è la distinzione fra ortodossia e eterodossia. Gli stessi padri conciliari sono sottoposti alla pressione dell’Inquisizione.
Pio IV (Giovanni Angelo Medici) 1559 -1565 n n n Riprende e conclude il Concilio di Trento (terza ed ultima sessione: 1560 -63) Riabilita il cardinale Morone, ormai morto Si avvale della collaborazione del nipote Carlo Borromeo arcivescovo di Milano.
Carlo Borromeo (1538 -1584) n n n Nipote di Pio IV, dal 1563 vescovo di Milano e protagonista dell’ultima fase del Concilio di Trento. Si adopera per allontanare dalla Lombardia il “morbo protestante”. Infaticabile organizzatore della vita pastorale, soprattutto dei laici, si propone di dar vita ad una società di santi.
L’ultima sessione del Concilio (1562 -1563) n n n L’ultima sessione del Concilio affronta il problema del rapporto fra Stati, dopo la pace di Augusta. Viene sancito l’uso del latino nella liturgia. Vengono definite le competenze dei vescovi e i principali problemi disciplinari. Viene regolamentato il matrimonio.
La “Professio fidei Tridentina” (1564) n Chiuso ufficialmente il 4 dicembre 1563, dopo diciotto anni dalla prima convocazione, il Concilio si conclude con la Bolla papale di Pio IV Benedictus Deus, con una solenne professione di fede imposta a tutti i cattolici (1564) e con la pubblicazione del Catechismo Tridentino (1566), pubblicato sotto il pontificato di Pio V.
Come cambia la Chiesa dopo il Concilio di Trento? n n n Miglior formazione del clero: imposizione del celibato, istruzione obbligatoria in Seminario, obbligo di residenza. Istituzione dei Seminari diocesani Obbligo di tenere archivi parrocchiali (battesimi, matrimoni, sepolture) Periodicità delle visite pastorali Risposta a bisogni della società: assistenza ed educazione Impegno nella formazione superiore delle classi dirigenti (Gesuiti) Imposizione del latino come unica lingua della Chiesa Imposizione della confessione auricolare Missioni nelle campagne europee Missioni in America, Asia, Africa Fondazione di nuovi Ordini religiosi: Cappuccini, Gesuiti, Teatini, Carmelitane, Filippini, Fatebenefratelli, ecc.
Centralità della confessione La confessione al sacerdote costituisce una parte essenziale del sacramento della Penitenza: "E' necessario che i penitenti enumerino nella confessione tutti i peccati mortali, di cui hanno consapevolezza dopo un diligente esame di coscienza, anche se si tratta dei peccati più nascosti e commessi soltanto contro i due ultimi comandamenti del Decalogo (Esodo 20: 7; Matteo 5: 28), perché spesso feriscono più gravemente l'anima e si rivelano più pericolosi di quelli chiaramente commessi". Il Concilio di Trento ribadisce e perfeziona la dottrina della confessione auricolare, con l'affermazione del potere giudiziale da parte del sacerdote, il quale "anche se reo di peccato mortale", mantiene il suo potere di assoluzione o meno.
I vescovi: un impegno nuovo Il Concilio di Trento impone una serie di nuovi obblighi ai vescovi e individua nella Diocesi l’unità amministrativa della chiesa. n Ogni vescovo è tenuto a: 1. Risiedere stabilmente nella Diocesi; 2. Non cumulare cariche amministrative esterne alla Diocesi; 3. Possedere una formazione giuridica (più che teologica) 4. Vigilare sui Seminari e sulla formazione del clero diocesano; 5. Vigilare sul clero diocesano e indirizzarlo; 6. Visitare periodicamente l’intera Diocesi; 7. Convocare i Sinodi diocesani; 8. Presiedere il Tribunale ecclesiastico diocesano (Inquisizione locale) Ai vescovi e ai cardinali è fatto divieto di possedere più di 60 servitori e di partecipare a battute di caccia, festini, danze, spettacoli teatrali.
L’impegno della Chiesa dopo il Concilio n n Rafforzamento dell’autorità papale e della gerarchia ecclesiastica Lotta contro l’eresia e il dissenso religioso (Sant’Uffizio, Inquisizione e Indice) Repressione del dissenso culturale e disciplinamento delle arti (pittura, letteratura, ecc. ); introduzione del concetto di osceno Stretto controllo dei comportamenti individuali (matrimonio, sessualità)
Pio V (Antonio Ghislieri) 1566 Eletto papa nel 1566 è il vero 72 erede del “duro” Paolo IV n n n Carafa. Frate domenicano proveniente dal Sant’Uffizio, dove si era distinto come inflessibile inquisitore, gestisce con estrema durezza la fase postconciliare Riorganizza la Chiesa cattolica come monarchia papale e come “bastione antiprotestante” Nega qualsiasi tolleranza per le voci dissidenti Rianima l’antigiudaismo cattolico Incrementa il culto dei santi e il culto mariano
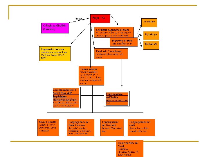
La riorganizzazione della monarchia papale n n n Il Papa è un principe senza continuità dinastica (papato come monarchia elettiva) Il Sacro Collegio è al tempo stesso organo di governo della Chiesa, strumento di consenso e potenziale elemento di disgregazione. Gradatamente il papa trasforma il Sacro Collegio in un corpo di funzionari disciplinati e a lui sottoposti, compiendo così il passaggio al governo assoluto della Chiesa (sconfitta del conciliarismo). I Vescovi divengono la principale articolazione del potere papale sul territorio (Diocesi) I Nunzi sono invece le articolazioni della politica pontificia nei confronti delle corti europee.
Le confessioni cristiane in Europa a metà Cinquecento n n n Luterani Calvinisti Anglicani
Le confessioni religiose in Europa a fine Cinquecento
“Controriforma”: storia di una categoria storiografica n n Il termine Controriforma compare per la prima volta nel 1770 nel manuale di storia tedesca di Johann Stephan Pütter, giurista dell’università di Göttingen, ad indicare il “ripristino dell’obbedienza confessionale” nel Sacro romano impero tra il 1555 e il 1648. Il termine si afferma definitivamente a metà ottocento grazie allo storico protestante Leopold von Ranke, autore di una celebre Storia dei Papi.
“Controriforma” o “Riforma cattolica”? n n n Ad esso si contrapporrà il concetto di Riforma cattolica, introdotto a fine Ottocento dagli storici cattolici tedeschi (Ludwig von Pastor, 1886) e sancito nel 1949 con l’opera dello storico della chiesa Hubert Jedin. In Italia è introdotto dagli studiosi cattolici Paolo Prodi e Giuseppe Alberigo. In questa prospettiva non si tratta solo di una reazione contro la Riforma, ma di un’autonoma spinta riformatrice nata all’interno della Chiesa e culminata con le grandi riforme post-tridentine.