Kontrolne karte 1 dio Kontrolne karte Podruje upotrebe
Kontrolne karte – 1. dio
Kontrolne karte - Područje upotrebe. . . Zadovoljstvo potrošača se može obezbjediti proizvodima većeg kvaliteta, dok se veći kvalitet proizvoda može postići povećanjem kvaliteta procesa. . Dakle, otkrivanjem i eliminisanjem defekata u procesima, spriječiće se pojava defektnih proizvoda, koji preko nezadovoljstva potrošača narušavaju reputaciju preduzeća i u konačnom smanjuju kvalitet njegovog poslovanja. . Za otkrivanje defekata posebno su značajne kontrolne karte. .
Kontrolne karte - Područje upotrebe. . . Neke osnovne mogućnosti ovog alata su sljedeće: • Upravljanje kvalitetom procesa rada na bazi prostorne i vremenske slike stanja, promjena i tendencija kvaliteta sadržanih na kontrolnoj karti, u cilju sprečavanja proizvodnje neusklađenih proizvoda; • Kontrola kvaliteta proizvoda u pojedinim fazama proizvodnje, fazi pripreme i fazi završetka; • Stabiliziacija procesa na osnovu otkrivanja nedopuštenih faktora i njihovog isključivanja iz toka procesa; • Analiza tačnosti i stabilnosti procesa rada; • Usavršavanje tehnoloških procesa rada sa stanovišta kvaliteta; • Analiza sistema grešaka obrade u toku odvijanja tehnoloških procesa; • Primjena u svim fazama nekog procesa (ulazna, procesna, izlazna kontrola i kontrola u eksploataciji) i svim tipovima proizvodnje (maloserijskoj, srednjeserijskoj i masovnoj proizvodnji, izuzev pojedinačne).
Prva kontrolna karta. . .
Po Walter Shewhart-u. . . "za neku pojavu se kaže da je pod kontrolom ako na osnovu dosadašnjih podataka možemo predvidjeti, bar u izvjesnim granicama, kako će se pojava mijenjati u budućnosti. . . " Zadaci kontrolnih karti su: • da održavaju proces proizvodnje u stanju kontrole, • da dovedu proces proizvodnje u stanje kontrole, • da pokažu da li je postignuto stanje kontrole.
Statistička kontrola procesa Statistical Process Control – SPC Ciljevi upravljanja procesima su: • identifikovanje procesa koji su van kontrole. . . • preduzimanje odgovarajućih postupaka kako bi se isti doveli u stanje statističke kontrole. . . • njihovo održavanje u stanju statističke kontrole. . . aktivnosti koje se preduzimaju u tom cilju predstavljaju statističku kontrolu procesa. . .
Varijacije u kvalitetu. . . Procesi pod kontrolom Uobičajeni uzroci varijacija. . metode, materijali, mašine, ljudi i sredina ili osvetljenje u fabrici, klasa potrebnog sirovog materijala, obučenost radnika
Varijacije u kvalitetu. . . Procesi van kontrole Posebni ili specifični uzroci varijacija. . radnik slučajno napravi grešku na kontrolnoj tabli, radnik se razboli na poslu i nastavi da radi, mašina se rašteluje, nepažljivi dobavljač isporuči seriju materijala lošeg kvaliteta. .
Značaj statističke kontrole procesa. . . Ključni aspekt primjene statističke kontrole procesa, pa tako i kontrolnih karti kao osnovnog alata u statističkoj kontroli procesa, je da se dobije predvidljiv proces, a time i predvidljiv rezultat. Polaznu osnovu za donošenje suda o predvidljivosti procesa predstavljaju podaci, izdvojeni i obrađeni na način koji omogućava donošenje relevantnih zaključaka.
Razlozi za primjenu kontrolnih karti u preduzeću. . . • • Spoljašnji pritisak. . . Interna korist. . . Opstanak. . . Troškovi kvaliteta. . . RACIONALNOST!!!
Kontrolne karte. . .
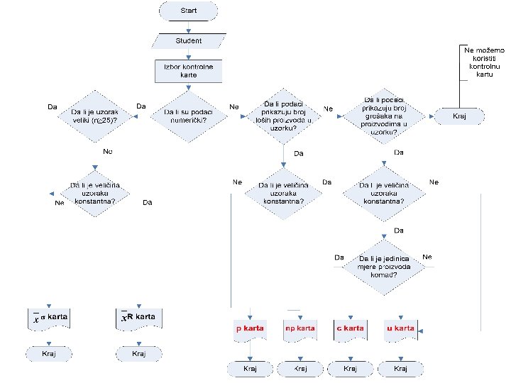
Vrste kontrolnih karti. . . Prema vrstama karakteristika kvaliteta kontrolne karte se dijele na: • kontrolne karte za numeričke /mjerljive karakteristike kvaliteta • kontrolne karte za atributivne /opisne karakteristike kvaliteta
Kontrolne karte za numeričke/mjerljive karakteristike kvaliteta Numeričke karakteristike kvaliteta : temperatura, pritisak, dužina, gustina, snaga. . U ovu grupu kontrolnih karti spadaju: • kontrolna karta za individualno praćenje kvaliteta (kontrolna karta sa pomičnim rasponom)
kontrolna karta Mali uzorak n<25 – naročito je pogodna za primjenu u komadnoj proizvodnji Uslov za primjenu: (k≥ 20)
kontrolna karta n<25, n>25 Uslov za primjenu: (k≥ 15) n≠const
Kontrolna karta za individualno praćenje kvaliteta. . . složeni proizvodi: skupi agregati – turbine, generatori, pumpe. . . u proizvodnji piva, alkoholnih pića, hemikalija. . . Uslov za primjenu: (k≥ 20)
Kontrolne karte za atributivne/opisne karakteristike kvaliteta Atributivne karakteristike kvaliteta: dobro, loše, ide, ne ide, odgovara. . . U ovu grupu kontrolnih karti spadaju: • m kontrolna karta • p kontrolna karta • c kontrolna karta • u kontrolna karta
m kontrolna karta m ili np kontrolna karta. . . n = veličina uzorka p = procenat defektnih komada unutar uzorka m =broj defektnih komada u uzorku Uslov za primjenu: n=const. Ova karta služi za praćenje neprihvatljivih elemenata po uzorku. Koristi se kada proces izađe izvan statističke kontrole i pomoću nje možemo pratiti broj grešaka u određenim uzorcima, kako bismo na kraju kontrole utvrdili u kojim periodima se javlja koliki broj grešaka.
p kontrolna karta Ova kontrolna karta se koristi za praćenje proporcije loših proizvoda. . . n≠const, k≥ 15 Izgled karte drugačiji. . .
c kontrolna karta Ova kontrolna karta služi za kontrolu broja nedostataka na elementima kontrole. Metoda se svodi na to da se u procesu kontrole prebroje greške na komadu i evidentiraju za određeni broj komada, u zavisnosti od toga kolika je veličina uzorka. Uslov za primjenu: n=const.
u kontrolna karta Primjena ove karte je skoro identična primjeni c-karte, s tim što se ova karta može koristiti i za praćenje broja defekata po jedinici mjere uzorka. Šta to znači? Ova karta se primjenjuje na proizvodima koji nemaju za jedinicu komad, već dužinu, površinu, težinu ili satnu proizvodnju. . . štof, pređa, kablovi, žica, limovi, gasovi, pijesak, prah. . . , Uslov za primjenu: n ≠ const k≥ 15 Kontrolne granice variraju. . .
- Slides: 22