KOMUNIKAN DIAGRAM UML KOMUNIKAN DIAGRAM Komunikan diagram je

  • Slides: 6
Download presentation
KOMUNIKAČNÍ DIAGRAM (UML)

KOMUNIKAČNÍ DIAGRAM (UML)

KOMUNIKAČNÍ DIAGRAM Komunikační diagram je interakční diagram, který klade důraz na datové spojení mezi

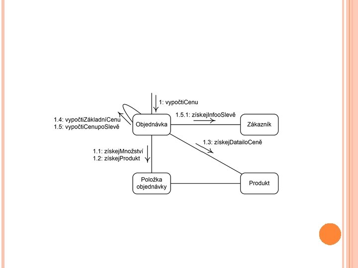
KOMUNIKAČNÍ DIAGRAM Komunikační diagram je interakční diagram, který klade důraz na datové spojení mezi různými účastníky. Místo kreslení čáry životnosti u každého účastníka ve svislém směru, jak je tomu u sekvenčních diagramů, dovolují komunikační diagramy libovolné rozmístění účastníků a kreslení zpráv jako spojnic mezi nimi. Pořadí zasílaných zpráv je poté patrné z číslování jednotlivých spojnic.

ČÍSLOVÁNÍ ZPRÁV Obecně používané číslování zpráv (1, 2, 3, . . ) je přehlednější,

ČÍSLOVÁNÍ ZPRÁV Obecně používané číslování zpráv (1, 2, 3, . . ) je přehlednější, ale není podle normy UML 2. 0. Zde se používá pro číslování zpráv vnořené desetinné číslování (1, 1. 2, …). Důvodem pro používání tohoto číslování je odstranění nejasnosti s voláním sama sebe. Nevýhodou tohoto číslování je možnost vzniku dlouhých sekvencí čísel. Proto se původní jednoduché číslování zpráv stále ještě používá. V rámci číslování se používají také písmena, která signalizují příslušnost k vláknům kontroly. Např. Zprávy 1 A 1 a 1 B 1 jsou různá vlákna vložená paralelně zprávou 1. Zprávy A 1 a B 2 jsou v různých vláknech kontroly. Zdroj: http: //orca. xf. cz/ooms/011. htm

SYMBOLY DIAGRAMU KOMUNIKACE – UZLY Rámec poskytuje prostor, do kterého je umístěn diagram komunikace

SYMBOLY DIAGRAMU KOMUNIKACE – UZLY Rámec poskytuje prostor, do kterého je umístěn diagram komunikace

Životní dráha objektu Používá se pro znázornění účastníků komunikace. Symboly diagramu komunikace - spojení

Životní dráha objektu Používá se pro znázornění účastníků komunikace. Symboly diagramu komunikace - spojení Zpráva musí být vždy číslována a toto číslování může také obsahovat písmena, označující příslušnost k vláknům kontroly. Šipka určuje směr komunikace.