KODE ETIK ARSITEK dan KAIDAH TATA LAKU PROFESI




































- Slides: 36
KODE ETIK ARSITEK dan KAIDAH TATA LAKU PROFESI ARSITEK IKATAN ARSITEK INDONESIA
KODE ETIK? Webster dictionary 1. The study of standards of conduct and moral judgment 2. The system or code of morals of a particular profession Oxford dictionary 1. The moral principles by which a person is guided 2. The rules of conduct recognized in certain associations or departments of human life Kesepakatan tentang prinsip ahlak dan tata laku Mengacu pada sistem nilai atau moral tertentu Meliputi standar tata laku perorangan, kelompok maupun profesi
KODE ETIK vs ARSITEK PERANCANGAN PELAKSANAAN PEMANFAATAN PEMBONGKARAN Pada setiap tahap pekerjaan arsitek memberi perhatian tentang apa yang harus dilakukan, mana yang lebih baik, apa manfaatnya bagi pemberi tugas, bagaimana dampaknya bagi lingkungan. . . Arsitek harus memutuskan pilihan-pilihan, bagaimana melakukan pemilihan dengan baik, bagaimana mengkomunikasikan pilihan-pilihan secara adil dan terbuka. . . Profesi arsitek penuh dengan etika, dan bekerja dengan baik sebagai arsitek merupakan tindakan yang etis.
1. Kemampuan untuk menghasilkan rancangan 1. Pengalaman Ketrampilan arsitekturpraktik yang verbal memenuhi arsitektur (Verbal (The ukuran Skills)Practice estetika of Architecture): dan persyaratan teknis, dan yang bertujuan melestarikan lingkungan. (Ability 2. § Wawasan to. Ketrampilan create architectural tentang grafis profesi (Graphic designs arsitek Skills) that dalam satisfy masyarakat both aesthetic and technical requirements, and which aim to be environmentally sustainable. ) 3. § Pengetahuan Ketrampilantentang riset (Research standar etika Skills) profesi 4. § Pengetahuan Ketrampilan tentang berpikir asosiasi kritis (Critical profesi Skills) 2. Pengetahuan yang memadai tentang sejarah dan teori arsitektur termasuk seni, Thinking teknologi dan ilmu-ilmu pengetahuan manusia. 5. § Wawasan Ketrampilan tentang dasar industri merancang konstruksi dan hukum-hukum Design Skills) konstruksi (Adequate knowledge of the history and theories of architecture and related arts, (Fundamental technologies, and human sciences. ) 6. § Koordinasi Ketrampilan multibekerjasama disiplin (Collaborative Skills) 3. Pengetahuan tentang seni dan pengaruhnya terhadap kualitas rancangan arsitektur. (Knowledge of the fine arts as an influence on 7. § Sistem Perilaku danmanusia manajemen (Human kantor/perusahaan Behavior) the quality of architectural design. ) 8. § Legalitas Keragaman yangmanusia diperlukan (Human untuk berpraktik Diversity) 9. § Pertanggungjawaban Sejarah preseden profesi (History and ketrampilan Precedent) yang dibutuhkan dalam proses 4. Pengetahuan yang memadai tentang perancanaan dandan perancangan kota serta 10. Manajemen Tradisi nasional proyek (Project dan lokal Management): (National and Local Traditions) perancanaan itu. (Adequate knowledge on urban design, planning, and the skills involved in the planning process) 11. § Membuat Tradisi Timur jadwal(Eastern proyek Traditions) 5. Mengerti hubungan antara manusia dan bangunan, dan antara bangunan dan lingkungannya, serta hubungan bangunan 12. § Menyusun Tradisi Barat dan mengatur (Western kontrak Traditions) kerja dengan pemberi tugas bangunan dengan ruang di antaranya untuk kepentingan manusia. (Understanding of the relationship between people and 13. § Pengetahuan Pelestarian tentang lingkungan perijinan (Environmental tanah dan bangunan Conservation) buildings and between buildings and their environments, and of the need to relate spaces between them to human needs and scale. 14. § Rancangan Aksesibilitas anggaran (Accessibility) biaya proyek dan kontrol biaya 6. Pengetahuan yang memadai tentang cara perancangan yang dapat [mendukung] lingkungan yang berkelanjutan. (An 15. §mencapai Proses Kondisi pengadaan tapak (Site dan Conditions) pelelangan adequate knowledge of the means of achieving environmentally sustainable design. ) 16. § Administrasi Sistim tataproyek bentukand (Formal sistem Ordering pelaporan Systems) 17. Pra Rancangan/Rancangan Sistim struktur (Structural Skematik Systems) (Preliminary Design): 7. Mengerti makna profesi dan peran arsitek dalam masyarakat terutama pada hal-hal yang menyangkut kepentingan masalah 18. § Menyusun Sistim penyelamatan dan atau and membaca pada bangunan kerangka acuan (Building Life Safety Systems) masalah sosial. (Understanding of the profession of architecture the role of architects in kerja society, in particular in preparing briefs 19. § Mengumpulkan Sistim sampul data bangunan dan menganalisa (Building Envelope kondisi tapak Systems) dan lingkungannya that account for social factors. ) 20. § Koordinasi Sistim lingkungan perancangan ruang dengan bangunan tenaga(Building ahli lain Environmental Systems) 8. Mengerti persiapan untuk sebuah pekerjaan perancangan dan cara-cara pengumpulan data. (Understanding of the methods of 21. § Membuat Sistim pelayanan konsep perancangan bangunan (Building Service Systems) investigation and preparation of the brief for a design project. ) 22. § Menyiapkan Integrasi sistim-sistim alternatif rancangan bangunan secara (Building grafis Systems Integration) 9. Mengerti masalah-masalah perancangan 23. struktur, konstruksi enjinering yang berhubungan dengan rancangan bangunan. § Presentasi Tanggung rancangan jawabdan hukum dan membuat (Legal Responsibilities) persetujuan dengan pemberi tugas (Understanding of the structural design, construction, and engineering problems associated with building design. ) 24. Pengembangan Kepatuhan terhadap Rancangan peraturan (Designbangunan Development): (Building Code Compliance) 25. § Meneliti Bahan bangunan menyiapkan dan pemasangannya program organisasi (Building ruang Materials dankaitannya and kebutuhan Assemblies) sirkulasi secara 10. Pengetahuan yang memadai tentang masalah fisika dan bangunan, teknologi danruang, fungsi bangunan dalam dengan 26. menyeluruh Ekonomi bangunan dan terpadu dan pengendalian biaya (Building Economics and Cost Control) kenyamanan bangunan dan perlindungan terhadap iklim. (Adequate knowledge of physical problems and technologies and of the 27. § Mengusulkan Pengembangan dan memutuskan detail rancangan sistem (Detailed pendukung Design bangunan Development) dan penggunaan material function of buildings so as to provide them with internal conditions of comfort and protection against climate. ) 28. § Menyiapkan Dokumentasi gambar grafis dan (Graphic dokumen Documentation) teknis lainnya untuk persetujuan pemberi tugas 11. Memiliki ketrampilan merancang yang memenuhi kebutuhan bangunan. Kerja dalam batas-batas yang diberikan oleh anggaran biaya 29. Gambar Perancangan Konstruksi/Gambar menyeluruh (Comprehensive (Construction Design) Documentation): dan peraturan bangunan. (Necessary design skills to meet building users requirements within constraints imposed by cost factors 30. § Analisa Penyiapan menyeluruh program dan(Program memutuskan Preparation) penggunaanthe seluruh material bangunan serta sistem and buildign regulations. ) 31. pendukung Konteks hukum bangunan praktek arsitektur (The Legal Context of Architecture Practice) 12. Pengetahuan yang memadai tentang industri , organisasi, danmanajemen prosedur penerjemahan konsep rancangan menjadi 32. § Menyiapkan Organisasi dokumen dan lengkapdalam perancangan praktek (Practice meliputi Organization gambar, spesifikasi and Management) teknis danwujud bangunan serta menyatukan rencana ke suatuanggaran perencanaan (Adequate knowledge of the industries, 33. dalam rancangan Dokumentasi dan kontrak biayamenyeluruh. (Contracts and Documentation) organizations, regulations, and procedures involved in translating design concepts into buildings and integrating plans into overall 34. Administrasi Pemagangan kontrak (Professional (Contract Internship) Administration): planning. ) 35. § Menyiapkan Penghayatan dokumen peran pelelangan arsitek (Breadth of the Architect’s Role) 36. § Evaluasi Kondisi dan masa erkomendasi lalu dan akan hasil datang pelelangan (Past andbiaya. Present Conditions for Architecture) 13. Pengetahuan yang memadai mengenai pandangan manajemen proyek dan pengendalian (Adequate knowledge of project 37. § Membantu Etika dan menyiapkan penilaian profesional dokumen teknis (Ethics lainnya and Professional yang dibutuhkan, Judgement) misalnya untuk finacing, project management and cost control. ) pengurusan ijin bangunan, laporan kepada pemberi tugas dan dokumentasi proyek Arsitek Magang / praktik kerja Pendidikan arsitektur
KODE ETIK vs ARSITEK Perkembangan jaman Pedoman berpraktek sebagai arsitek Menjaga keselamatan dan kepentingan masyarakat sebagai ultimate client Karya arsitektur adalah proses kolaborasi yang melibatkan banyak pihak dengan banyak kepentingan
CITIGROUP CENTER - was CITICORP CENTER 1972 – 1977 Design Architects: Hugh Stubbins & Associates Architects: Emery Roth & Sons Structure Engineer: Le. Messurier Consultants M/E Engineers: Joseph R. Loring & Associates General Contractor: HRH Constuction
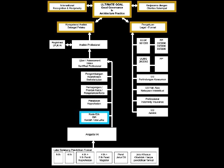
KODE ETIK ARSITEK IAI Sejarah Kaliurang, 1992 UUJK, 1999 UIA Accord, Beijing, 1999 UUBG, 2002 Jakarta, 2005 Dewan Kehormatan IAI Nasional Daerah Pelanggaran dan Sanksi Peringatan tertulis Pembatasan hak Pembekuan keanggotaan Pencabutan keanggotaan
KODE ETIK ARSITEK IAI 1992 – 2005 Mukadimah Kode Etik ( 7 pasal) Kaidah Tata Laku (31 pasal) 2005 ~ Mukadimah Kaidah Dasar ( 5 pasal) Standar Etika (21 pasal) Kaidah Tata Laku (45 pasal)
Kode Etik Arsitek IAI 1992 1. Tanggung jawab kepada Tuhan, profesi dan ilmu pengetahuan, masyarakat, negara, diri sendiri dan mitra 2. Berbakti kepada umat manusia secara mandiri 3. Berkarya dengan hemat sumber daya 4. Mendahulukan tanggung jawab dan kewajiban daripada kepentingan diri sendiri 5. Mendahulukan kepentingan umum 6. Mengangkat nilai-nilai sosial budaya 7. Bertugas dengan bijak dan konsisten
KODE ETIK ARSITEK IAI KAIDAH DASAR SATU KEWAJIBAN UMUM KAIDAH DASAR DUA KEWAJIBAN TERHADAP MASYARAKAT KAIDAH DASAR TIGA KEWAJIBAN KEPADA PENGGUNA JASA KAIDAH DASAR EMPAT KEWAJIBAN KEPADA PROFESI KAIDAH DASAR LIMA KEWAJIBAN TERHADAP SEJAWAT
KAIDAH DASAR SATU KEWAJIBAN UMUM Para arsitek menguasai pengetahuan dan teori mengenai seni-budaya, ilmu, cakupan kegiatan, dan keterampilan arsitektur, yang diperoleh dan dikembangkan baik melalui pendidikan formal, informal, maupun non-formal. Proses pendidikan, pengalaman, dan peningkatan ketrampilan yang membentuk kecakapan dan kepakaran itu dinilai melalui pengujian keprofesian di bidang arsitektur. Hal itu dapat memberikan penegasan kepada masyarakat bahwa seseorang bersertifikat keprofesian arsitek dianggap telah memenuhi standar kemampuan memberikan pelayanan penugasan profesionalnya di bidang arsitektur dengan sebaik-baiknya. Secara umum, para arsitek memiliki kewajiban dan tanggung jawab untuk selalu menjunjung tinggi dan meningkatkan nilai-nilai budaya dan arsitektur, serta menghargai dan ikut berperan serta dalam mempertimbangkan segala aspek sosial dan lingkungan untuk setiap kegiatan profesionalnya, dan menolak hal-hal yang tidak profesional.
KAIDAH DASAR SATU KEWAJIBAN UMUM Standar Etika 1. 1 Pengabdian Diri Standar Etika 1. 2 Pengetahuan dan Keahlian Standar Etika 1. 3 Standar Keunggulan Standar Etika 1. 4 Warisan Alam, Budaya dan Lingkungan Standar Etika 1. 5 Nilai Hak Asasi Manusia Standar Etika 1. 6 Arsitektur, Seni dan Industri Konstruksi
KAIDAH DASAR DUA KEWAJIBAN TERHADAP MASYARAKAT Para arsitek memiliki kewajiban kemasyarakatan untuk mendalami semangat dan inti hukum–hukum serta peraturan terkait, dan bersikap mendahulukan kepentingan masyarakat luas. Standar Etika 2. 1 Tata Laku Standar Etika 2. 2 Pelayanan untuk Kepentingan Masyarakat Umum
KAIDAH DASAR TIGA KEWAJIBAN KEPADA PENGGUNA JASA Arsitek selalu menunaikan penugasan dari pengguna jasa dengan seluruh kecakapan dan kepakaran yang dimilikinya dan secara profesional menjaga kemandirian berpikir dan kebebasan bersikap. Standar Etika 3. 1 Kompetensi Standar Etika 3. 2 Kerahasiaan Standar Etika 3. 3 Kejujuran dan Kebenaran Standar Etika 1. 4 Perbedaan Kepentingan
KAIDAH DASAR EMPAT KEWAJIBAN KEPADA PROFESI Arsitek berkewajiban menjaga dan menjunjung tinggi integritas dan martabat profesinya dan dalam setiap keadaan bersikap menghargai dan menghormati hak serta kepentingan orang lain. Standar Etika 4. 1 Kejujuran dan Keadilan Standar Etika 4. 2 Citra dan Integritas Standar Etika 4. 3 Pengembangan Diri Standar Etika 4. 4 Kemitraan
KAIDAH DASAR LIMA KEWAJIBAN TERHADAP SEJAWAT Arsitek berkewajiban mengakui hak-hak dan menghargai aspirasi profesional serta kontribusi dari rekan-rekan sesama arsitek dan atau pihak lain selama proses pekerjaan maupun pada hasil-akhir karyanya. Standar Etika 5. 1 Semangat Kesejawatan Standar Etika 5. 2 Pengakuan Kesejawatan Standar Etika 5. 3 Imbalan Jasa Sepadan Standar Etika 5. 4 Partisipasi dalam Sayembara Standar Etika 5. 5 Penilaian atas Arsitek Lain
KAP gap KNOWLEDGE ATTITUDE PRACTICE
Kepentingan Pribadi Etika Profesi Survey P/A + AIA § > 30 % berpendapat bahwa arsitek lain berbuat tidak etis § Leading causes: - Conflict of interest - Fail to give credit to partner/associates - Altering credentials - Padding on expenses - Concealing design errors
KAIDAH TATA LAKU PROFESI ARSITEK
KAIDAH DASAR SATU KEWAJIBAN UMUM STANDAR ETIKA 1. 1 STANDAR ETIKA 1. 2 Kaidah Tata Laku STANDAR ETIKA 1. 3 STANDAR ETIKA 1. 4 Kaidah Tata Laku Pengabdian Diri Arsitek berkewajiban Pengetahuan dan Keahlian dan memberitahukan memberikan saran-saran Arsitek berkewajiban 1. 201 kepada IAI meneliti. Pengurus secara cermat Daerah/Cabang untuk sebelum melakukan Standar Keunggulan diteruskan kepada yang rencana peremajaan, Arsitek berkewajiban Warisan Alam, Budaya dan berwenang, apabila pembongkaran berperan aktif dalam Lingkungan mengetahui ada rencana bangunan/kawasan yang pelestarian bangunan/ perombakan, dinilai memiliki potensi 1. 401 arsitektur danperemajaan, atau pembongkaran bangunan untuk dilestarikan sesuai kawasan bersejarah yang 1. 402 dan atautinggi kawasan yang dengan peraturan bernilai 1. 403 perlu dilestarikan berlaku, baik sebagian didaerahnya maupun seluruhnya 1. 404
KAIDAH DASAR SATU KEWAJIBAN UMUM STANDAR ETIKA 1. 5 Nilai Hak Asasi Manusia Kaidah Tata Laku 1. 501 STANDAR ETIKA 1. 6 Arsitektur, Seni dan Industri Konstruksi
Arsitek tidak akan menyam. KAIDAH DASAR DUA paikan maupun mempromosikan. MASYARAKAT dirinya atau jasa pro. KEWAJIBAN TERHADAP fesionalnya secara menyedalam proses STANDAR ETIKA 2. 1 Tata Laku. Apabila satkan, tidak benar atau pengerjaan proyeknya menipu. Arsitek tidak dibe. Kaidah Tata Laku 2. 101 arsitek mengetahui bahwa narkan untuk memasang keputusan yang diambil Kaidah Tata Laku 2. 102 iklan atau sarana promosi pengguna jasa melanggar yang menyanjung atau me. Kaidah Tata Laku 2. 103 atau bertentangan dengan muji diri sendiri, apalagi hukum serta kaidah yang Kaidah Tata Laku 2. 104 bersifat menyesatkan dan berlaku, dan mengancam mengambil bagian dari ke. Kaidah Tata Laku 2. 105 keselamatan masyarakat giatan publikasi dengan umum, maka arsitek wajib: imbal jasa, yang mempro. STANDAR ETIKA 2. 2 Pelayanan Untuk Kepentingan -mosikan/merekomendasikan Mengingatkan … Masyarakat Umum bahan-bahan bangunan - Menolak … atau perlengkapan/ bangunan -peralatan Melaporkan …
KAIDAH DASAR TIGA KEWAJIBAN KEPADA PENGGUNA JASA STANDAR ETIKA 3. 1 Kompetensi Kaidah Tata Laku 3. 101 Kaidah Tata Laku Kaidah Tata Laku STANDAR ETIKA 3. 2 Kaidah Tata Laku Arsitek akan harusmenerima melengkapi diri dengan imbalan jasasertifikasi maupun 3. 102 profesi arsitek bentuk imbalandan lainnya selalu 3. 103 memperhatikan hanya yang sesuai peraturan dan perundang-undangan dengan kesepakatan yang 3. 104 yang berlaku tertera dalam pada perjanjian setiap 3. 105 tahap pelaksanaan hubungan kerja atau tugas perencanaandan penugasan, dantidak 3. 106 perancangan dibenarkan menerima ataupun meminta kepada Kerahasiaan pihak lain dalam bentuk 3. 201 apapun.
Arsitek wajib menghindari KAIDAH DASAR TIGA pertentangan atau perbeda. Arsitek tidak dibenarkan an. PENGGUNA kepentingan dengan me. KEWAJIBAN KEPADA JASA menawarkan atau nolak suatu penugasan dan suatu secara STANDAR ETIKA 3. 3 Kejujuranmengarahkan dan Kebenaran memberi penjelasan pemberian kepada calon terbuka kepada pengguna Kaidah Tata Laku 3. 301 pengguna jasa atau jasa, semua pertentangan pengguna jasa untuk Kaidah Tata Laku 3. 302 kepentingan yang diperkiramemperoleh penunjukan atau yang tidak dapat Kaidah Tata Laku 3. 303 pekerjaan dihindarkan akan merugikan Kaidah Tata Laku 3. 304 pengguna jasa, masyarakat dan lingkungan. Arsitek da. Kaidah Tata Laku 3. 305 pat mengadakan kerja sama dalam bentuk asosiasi STANDAR ETIKA 3. 4 Perbedaan kepentingan (partnership) dengan bi. Kaidah Tata Laku 3. 401 dang jasa konstruksi lainnya selama tidak terdapat pertentangan kepentingan
KAIDAH DASAR EMPAT KEWAJIBAN KEPADA PROFESI STANDAR ETIKA 4. 1 Kejujuran dan Keadilan Arsitek dibenarkan tidak mengetahui dibenarkan Arsitek tidak yang membuat pernyataan menandatangani atau adanya kelalaian ataupun 4. 102 yang menyesatkan, keliru mensahkan gambar, pelanggaran kode etik 4. 103 atau palsu mengenai spesifikasi, laporan yang dilakukan oleh rekan kualifikasi keprofesian, ataupunlain dokumen arsitek yang kerja Citra dan Integritas pengalaman atau lainnya yang kerja tidak berada bertentangan dengan 4. 201 penampilan kerjanya, dibawah tanggung jawab prinsip-prinsip kejujuran, serta mampu menyampaiyang terkendali kebenaran, atau 4. 202 kan secara cermat lingkup kemampuan arsitek, wajib Pengembangan Diri dan tanggung jawab yang menyampaikan/melaporterkait 4. 301 kannyadengan kepada pekerjaan Dewan yang diakui sebagai Kehormatan IAI 4. 302 karyanya Kaidah Tata Laku 4. 101 Kaidah Tata Laku STANDAR ETIKA 4. 2 Kaidah Tata Laku STANDAR ETIKA 4. 3 Kaidah Tata Laku
KAIDAH DASAR EMPAT KEWAJIBAN KEPADA PROFESI STANDAR ETIKA 4. 4 Kemitraan Kaidah Tata Laku 4. 401 Arsitek tidak dibenarkan bermitra dengan seseorang yang sudah tidak terdaftar di asosiasi profesinya atau tidak memenuhi syarat sebagai anggota organisasi profesi arsitek yang diakui.
KAIDAH DASAR LIMA KEWAJIBAN TERHADAP SEJAWAT STANDAR ETIKA 5. 1 Semangat Kesejawatan Kaidah Tata Laku 5. 101 Kaidah Tata Laku STANDAR ETIKA 5. 2 Kaidah Tata Laku Arsitek apabila menyampaikan didekati pengaduan ditawaripelanggaran oleh seorang 5. 102 kode etiktugas pemberi IAI hanya untuk me 5. 103 kepada Dewan laksanakan suatu proyek Kehormatan atau jasa profesional IAI dengan yang 5. 104 Arsitek dapat/boleh itikad diketahuinya baik dan masih bukan dalam melanjutkan atau meng. Pengakuan Kesejawatan untuk penunjukan merugikan/ arsitek lain, gantikan pekerjaan sesamencemarkan wajib memberi nama tahuada baik 5. 201 ma arsitek setelah sesama arsitek yang rekanbersangkutan arsitek penyelesaian hubungan 5. 202 kerja antara pengguna 5. 203 jasa dan arsitek yang digantikannya 5. 204
KAIDAH DASAR LIMA KEWAJIBAN TERHADAP SEJAWAT STANDAR ETIKA 5. 3 Imbalan Jasa Sepadan Kaidah Tata Laku 5. 301 Kaidah Tata Laku STANDAR ETIKA 5. 4 Kaidah Tata Laku STANDAR ETIKA 5. 5 Kaidah Tata Laku Arsitek menawarkan Arsitek saat bila ditunjuk untuk jasanya sebagai konsultan 5. 302 memberikan opini bebas tidakpekerjaan akan mengenai usulan Partisipasimengubah dalam lain, Sayembara arsitek akan imbalan jasa yang telah memberitahu arsitek yang 5. 401 diajukannya demi bersangkutan, kecuali bila mendapatkan keuntungan 5. 402 Arsitek tidak jelas dibenarkan hal tersebut atau kompetitif. . . akan mengikuti suatu kemungkinan Penilaian atas Arsitekarsitektur lainhasil sayembara mempengaruhi yang telah dinyatakan tindakan litigasi atau 5. 501 oleh IAI sebagai tidak tindakan litigasi yang layak diikuti sedang berjalan
DISKUSI KASUS 1. Meneruskan pekerjaan arsitek lain 2. Menerima hadiah dari kontraktor 3. Mengajukan proposal design 4. Paket pekerjaan Design & Build 5. Menawarkan jasa design gratis 6. Kasus etika di lingkungan sendiri
DISKUSI KASUS 1 Seorang pemberi tugas menunjuk Anda untuk meneruskan perancangan gedung kantornya, melelangkan pekerjaan dan mengawasi pembangunannya sampai selesai. Pra-rancangan gedung tersebut sudah diselesaikan oleh arsitek sebelumnya, dan ditetapkan oleh pemberi tugas untuk diteruskan. 1. Apakah Anda akan menerima penunjukan ini? 2. Anda menemukan bahwa beberapa bagian penting dari prarancangan tidak dapat diteruskan karena menurut Anda tidak sesuai dengan peraturan. Tindakan apa yang akan Anda lakukan untuk menyelesaikan perancangan tersebut? 3. Menurut Anda, siapa yang seharusnya bertanggungjawab atas karya arsitektur ini? Anda atau arsitek sebelum Anda?
DISKUSI KASUS 2 Anda bekerja keras menyelesaikan sebuah design gedung tinggi, melelangkan dengan fair, ikut mengawasi pekerjaan di lapangan secara berkala, dan pada akhirnya menerima pujian dari pemberi tugas bahwa ia sangat puas terhadap keseluruhan pekerjaan. Segera setelah Serah Terima 1, kontraktor gedung tersebut menyampaikan terima kasih atas kerjasama tim yang luar biasa, dan memberi Anda hadiah sebagai penghargaan. Apakah Anda akan menerima hadiah tersebut? Mengapa?
DISKUSI KASUS 3 Anda dan 2 arsitek lain diundang secara terbuka untuk mengajukan proposal design untuk calon pemberi tugas. Tidak diberikan imbalan jasa untuk proposal ini, tetapi dinyatakan bahwa proses pemilihan akan dilakukan dengan fair. Anda juga diminta melengkapi proposal dengan imbalan jasa yang diminta bila Anda terpilih. Setelah beberapa lama, dikabari bahwa pemberi tugas memilih arsitek ke 4 yang kebetulan Anda kenal. Darinya Anda juga mengetahui bahwa imbalan jasa yang dimintanya lebih kecil daripada yang Anda ajukan. Dia mengetahui besar imbalan jasa yang Anda minta. Bagaimana pendapat Anda mengenai hal ini? Apakah ada masalah etika dalam kasus ini?
DISKUSI KASUS 4 Anda sepakat untuk bekerjasama dengan satu Kontraktor mengajukan sebuah proposal paket pekerjaan Design & Build. To. R diberikan oleh pemberi tugas. Pada proposal ini Anda menyiapkan pra-rancangan, dan paket diajukan lump sum fixed price sebesar 4, 5 milyar rupiah. Proposal ini menang dan Anda+kontraktor mendapatkan paket pekerjaan ini. Pada saat Anda melanjutkan perancangan, kontraktor minta Anda menurunkan performance dan spec untuk memperbesar keuntungan. Anda berpendapat hal ini bertentangan dengan To. R dan akan menurunkan kualitas karya Anda. Bagaimana Anda menyikapi keadaan ini?
DISKUSI KASUS 5 Apakah Anda boleh menawarkan jasa design gratis?
DISKUSI KASUS 6 Dalam kelompok Anda, diskusikan masalah-masalah yang terjadi di lingkungan praktek masing-masing. Temukan beberapa contoh kasus yang bertentangan dengan Kode Etik dan Kaidah Tata Laku Arsitek. Usahakan temuan kasus ini tidak sama dengan contoh kasus yang diberikan kepada kelompok lain. Presentasikan minimal 2 (dua) kasus.