Karl Marx Trveris 1818Londres 1883 DE CADA CUAL






















- Slides: 22
Karl Marx Tréveris (1818)-Londres (1883)
“DE CADA CUAL, SEGÚN SU CAPACIDAD; A CADA CUAL, SEGÚN SUS NECESIDADES. ” K. Marx. Crítica del programa de Gotha, 1875.
Creo que el obrero está un poco alienado: Lo tratan como a un animal y no como a una persona
Marx vive: • Primera revolución industrial (Inglaterra, Francia, Bélgica). • Segunda revolución industrial (Alemania, Estados Unidos). • Resultado: Éxodo del campo a la ciudad: acumulación y hacinamiento en malas condiciones de los trabajadores
Marx hereda de los pensadores ilustrados La defensa de los valores de libertad, igualdad y fraternidad. Toda la filosofía de Marx tiene como objetivo la libertad y la justicia del ser humano, siendo por ello una filosofía humanista.
Recibe influencias de su maestro Hegel: • La realidad es un todo que se transforma debido a la dialéctica (lucha de contrarios). Ejemplo: dialéctica amo-esclavo. • Pero: – Para Hegel es un proceso espiritual: Dios (el Espíritu Absoluto) sale de sí mismo (alienación) para conocerse (o realizarse). Y la historia ha llegado a su final: la racionalidad se ha realizado, el ser humano se ha liberado. – Para Marx es un proceso material. Todo es material. La esencia de la vida humana y la historia es la economía. Y el ser humano no ha alcanzado aún su liberación. Aún hay una contradicción: el proletariado explotado (la alienación). – Para Hegel lo esencial del ser humano es la conciencia y para Marx es el trabajo o praxis: actividad por la que se une a la naturaleza y la hace suya transformándola.
Recibe influencias de la izquierda hegeliana • Pertenece a la izquierda hegeliana en principio y comparte la idea de que lo material es lo esencial. • Acepta, con Feuerbach, que Dios es una creación en la que los humanos reflejan todo lo que quisieran ser. No reconocerlo como su creación, impide al humano realizarse. • Marx critica a la izquierda hegeliana por no explicar cómo y por qué inventamos a Dios: es el resultado de una realidad injusta (alienación) y la Hemos a Dios religión es una ideología (idea falsa que encubre creado a nuestra la injusticia) imagen y semejanza
Recibe influencia de los políticos y economistas del liberalismo • Adam Smith y David Ricardo creen que la libertad política y económica da lugar a una sociedad justa, sin grandes desigualdades. • Marx acepta de estos pensadores la importancia que le dan a lo económico pero considera que el liberalismo y la Economía política son ideologías. Nos quieren hacer ver que el liberalismo político y económico funciona impidiendo ver que bajo ese sistema hay una realidad injusta: explotación y lucha social. Rechaza su defensa de la propiedad privada, causa de desigualdad e injusticia. ¡Qué guay funciona la sociedad con el libre mercado!
Recibe influencia de los socialistas utópicos • Comparte con otros socialistas la finalidad de alcanzar la liberación del ser humano. • Critica a otros socialistas (Fourier, Owens) por ser utópicos y pensar que por medio de reformas y diálogo con los burgueses se va a poder llegar a una sociedad justa. • Marx defiende lo que él llama “el socialismo científico”, que afirma que la propia economía y su evolución provocarán de forma irremediable la crisis del capitalismo y la llegada del socialismo.
Marx y Engels • Marx y Engels colaboran en múltiples trabajos, siendo Engels una gran ayuda para Marx también en sus exilios en París y Londres SIEMPRE HUYENDO, CHICO
La filosofía del Marx es: • Una crítica de la sociedad capitalista y de las ideologías (Hegel, liberalismo, religión) que la mantienen. • Debe descubrir la alienación que es ocultada por dichas ideologías. • En conclusión: la filosofía es praxis, debe transformar la sociedad y hacerla más justa, criticando la injusticia y las ideologías que intentan perpetuarla.
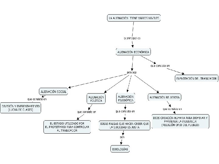
La alienación es (en Marx) algo negativo: se da cuando algo no es como debiera. • La principal alienación es la económica, que se produce en el trabajo o praxis (actividad transformadora: el proletario es explotado y privado (alienado) de su esencia, tratado como mercancía. Su trabajo no le pertenece y se le paga menos de lo que trabaja (plusvalía). • A causa de la económica se da la social, que consiste en la división y enfrentamiento entre el propietario de los medios de producción (fábrica, empresa, tierra) y el trabajador.
Y aún hay más alienaciones • La alienación política (resultado de las anteriores) consiste en que el estado, que se supone que es neutral y defiende a todos por igual, al defender la propiedad privada, está en manos del propietario. • La filosófica (también fruto de las otras) consiste en que las ideas humanas se convierten en falseadoras de la realidad, encubridoras de la injusticia e impiden eliminarla. Son ideología.
Y una más… • La alienación religiosa (también reflejo de la económica) consiste en que la religión, creación humana (Dios no existe), se vuelve en contra del trabajador predicando la resignación y el rechazo de este mundo. La justicia llegará en el reino de Dios. ¡CONFÓRMATE CON TU MISERAAAABLEE VIDAAAA! YA COMERÁS DONUTS EN EL MÁS ALLÁAAA
Repasando • La alienación económica es la base de las alienaciones: – Social: lucha de clases. – Política: el estado en manos del burgués. – Filosófica: la filosofía tapa las injusticias. – Religiosa: la religión es el opio del pueblo.
Lo material es la base • La injusticia económica es la causa de las demás. • Cuando desaparezca la injusticia económica desaparecerán la lucha de clases, el estado, la filosofía ideológica y la religión.
Así la filosofía de Marx es: • Materialismo dialéctico: la realidad es material y dialéctica. • Materialismo histórico: la historia es un proceso en el que la economía es la base de todo.
El materialismo histórico (la filosofía de Marx) • Afirma que la economía y sus leyes llevan irremediablemente hacia la sociedad sin propiedad privada y sin clases sociales. • La conciencia cambiará como resultado de la transformación económica.
El materialismo histórico • Tiene como sus tesis principales que: – La historia es una sucesión de tipos de sociedad o, como dice Marx, modos (o formas) de producción: esclavista, feudal, capitalista y, en el futuro, comunista. – En cada modo de producción hay: • Infraestructura: la estructura económica. • Superestructura: sistema político, ideas, creencias, etc.
La infraestructura se compone de: • Fuerzas productivas: capacidad de producir de la sociedad. – Incluyen los medios de producción (fábrica, herramientas, técnicas, tecnología, etc. • Relaciones de producción (de dos tipos): – Relaciones de propiedad: que son las relaciones con los medios de producción (si se es propietario o no de dichos medios). – Relaciones sociales: entre los miembros que participan en la producción (ej. ; capitalista y proletario). Si la sociedad no es igualitaria son relaciones de explotación y alienación.
La sociedad se transforma cuando: • Las fuerzas de producción avanzan y llega un momento en el que las relaciones de producción no son adecuadas e imposibilitan el avance de las fuerzas de producción. • Esto produce crisis que desencadena la revolución de la clase social explotada. • Surge una nueva sociedad donde habrá una nueva contradicción (salvo en la sociedad comunista sin clases contrarias).