JSTOR Fly Sheet InfoAggregate JSTOR Rep Fly Sheet


































- Slides: 34
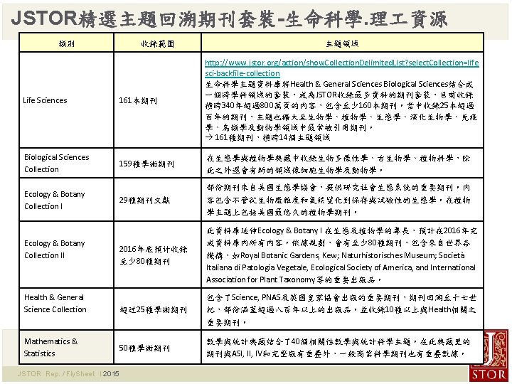
資料庫教育訓練 :JSTOR使用手冊 Fly. Sheet Info-Aggregate JSTOR Rep. / Fly. Sheet l 2015 飞资得信息技术(上海)有限公司
今日内容: 1. 認識JSTOR 2. JSTOR 特色:“Moving Wall” 3. JSTOR回溯期刊套裝說明 4. JSTOR介面使用說明 JSTOR Rep. / Fly. Sheet l 2015
1. 認識JSTOR 2. JSTOR 特色:“Moving Wall” 3. JSTOR回溯套裝内容說明 4. JSTOR介面使用說明 JSTOR Rep. / Fly. Sheet l 2015
1. 認識JSTOR 2. JSTOR 特色:“Moving Wall” 3. JSTOR回溯套装内容說明 4. JSTOR介面使用說明 JSTOR Rep. / Fly. Sheet l 2015
JSTOR特色: “Moving Wall” (時間間隔 ) In 2012 The China Journal Moving wall: 3 years **JSTOR期刊收錄之保障 JSTOR Collection(s): Arts & Sciences I Collection JSTOR Discipline(s): Asian Studies • 一旦不再新增卷期後Moving Wall將會固定 • 收錄後不會被JSTOR移除 • 訂購單位只需負擔一次該回溯套装的内容建置费 • JSTOR會確保(曾)收錄於JSTOR平台上的所有期刊 將與JSTOR平台同步技術更新及永久保存 1995 ---- 2008 2009 2010 2011 2012 Content found in JSTOR One year added to JSTOR In 2013 1995 ---- 2008 + 2009 2010 2011 2012 2013 Content found in JSTOR Rep. / Fly. Sheet l 2015
1. 認識JSTOR 2. JSTOR 特色:“Moving Wall” 3. JSTOR回溯套裝内容說明 4. JSTOR介面使用說明 JSTOR Rep. / Fly. Sheet l 2015
JSTOR全科性主題回溯期刊套装-ASXI~XIV 類别 Art & Sciences XI Collection 收錄 150種期刊 Art & Sciences XII Collection 125種期刊 Art & Sciences XIII Collection 125種期刊 Arts & Sciences XIV Collection JSTOR Rep. / Fly. Sheet l 2015 120種期刊 主題 http: //www. jstor. org/action/show. Journals? browse. Type=collection. Info. Page&s elect. Collection=asxi 人文社會主題十一是 2012年 6月全新推出的資料庫。預計於 2015年底至少 有來自 15個國家的150本期刊。主題著重於文學、歷史、以及藝術。 2015年底至少收錄150種期刊 http: //www. jstor. org/action/show. Journals? browse. Type=collection. Info. Page&s elect. Collection=asxii 2013年 4月所推出的資料庫。延伸JSTOR在社會科學領域的收錄,針對高使 用率且對各層级高等教育單位有廣大吸引力的主題-教育、法律、政治科學、 社會學、犯罪學、社會 作、心理學和亞洲研究。收錄來自於美國律師協 會、Brill、Lynn Reiner和Springer的期刊。 http: //www. jstor. org/action/show. Journals? browse. Type=collection. Info. Page&s elect. Collection=asxiii 此資料庫收錄自 1829年起;涵蓋範圍廣包括英國、德國、比利時、匈牙利 義大利、荷蘭及美國等。延伸學科横跨歐洲教會的歷史和美國西部的文獻 深化Arts Sciences系列。資料庫包含至少 125種期刊。 http: //www. jstor. org/action/show. Journals? browse. Type=collection. Info. Page&s elect. Collection=asxiv 此資料庫收錄自 1839年起的17個國家以及23種類型的刊物,主要收錄政治 科學、語言文學、考古學以及亞洲研究主要學科,並延伸至文化傳播以及 文明發展等相關研究;同時也收錄一批STEM education(科學教育: Science, Technology, Engineering, and Mathematics)之相關期刊。
1. 認識JSTOR 2. JSTOR 特色:“Moving Wall” 3. JSTOR回溯套装内容說明 4. JSTOR介面使用說明 JSTOR Rep. / Fly. Sheet l 2015
JSTOR功能列概覽 ★個人化書目服務 1. My Profile: 個人資料修改 2. Shelf ★檢索功能 3. JPASS Download 進階檢索 4. Purchase History ★關於JSTOR ★瀏覽功能 1. Librarians 1. 按書(刊) 名 2. Publishers 2. 按出版社 3. Individuals JSTOR Rep. / Fly. Sheet l 2015
JSTOR介面使用說明:瀏覽by Publisher JSTOR Rep. / Fly. Sheet l 2015
出版社資訊連結Publisher Information JSTOR Rep. / Fly. Sheet l 2015
JSTOR介面使用說明:基本檢索Search JSTOR Rep. / Fly. Sheet l 2015
JSTOR介面使用說明:進階檢索 JSTOR Rep. / Fly. Sheet l 2015
檢索結果列表: 文獻列表/ Items Results JSTOR Rep. / Fly. Sheet l 2015
檢索结果: 文獻全文HTML呈現- Article JSTOR Rep. / Fly. Sheet l 2015
檢索結果: 文獻全文HTML呈現- Page Thumbnails JSTOR Rep. / Fly. Sheet l 2015
關於JSTOR電子書 About e. Books at JSTOR Rep. / Fly. Sheet l 2015
產品資訊及教育訓練 請洽: Tel - (02)26581258 Fax - (02)26577071 E-mail jstor@flysheet. com. tw Website - http: //www. flysheet. com. tw JSTOR Rep. / Fly. Sheet l 2015