Iterative Concurrent Design of Advanced Space Transportation Systems




































- Slides: 36
Iterative, Concurrent Design of Advanced Space Transportation Systems EUCASS 2015 Vanessa Clark German Aerospace Center Institute of Space Systems Space Launcher System Analysis Linzer Str. 1 28359 Bremen Germany
www. DLR. de/SART • Chart 2 > CLa. VA > Vanessa Clark • EUCASS > 01. 07. 2015 Contents § Introduction § Collaborative and Concurrent Design § Space Transportation System Process Chain § Enabling Infrastructure and Methods for CLa. VA § Distributive Design § Model-Based Systems Engineering § Object Oriented Methods § Conclusion Source: NASA
www. DLR. de/SART • Chart 3 > CLa. VA > Vanessa Clark • EUCASS > 01. 07. 2015 Introduction Scope of this presentation: § New initiative from DLR: Collaborative Launch vehicle Analysis (CLa. VA) § The development of a design process for STS (space transportation systems) § Early-phase design
www. DLR. de/SART • Chart 4 > CLa. VA > Vanessa Clark • EUCASS > 01. 07. 2015 Introduction -Political boundary conditions -Budget, time constraints -Market and commercial aspects -Performance -Versatility, flexibility, robustness
www. DLR. de/SART • Chart 5 > CLa. VA > Vanessa Clark • EUCASS > 01. 07. 2015 Introduction Collaboration is key! Map of Collaboration between Researchers Source: science-metrix. com
www. DLR. de/SART • Chart 6 > CLa. VA > Vanessa Clark • EUCASS > 01. 07. 2015 Introduction Materials (WF) System, configuration, trajectory (RY) Structure(FA) (BT) Aerodynamics, aerothermodynamics, flight dynamics and control (AS) Solid rocket motors (AS) Ground stations (RA) Liquid engines (RA) Combustion (VT) Map of Collaboration between Researchers Source: science-metrix. com Source: LEGO Flight dynamics and control (SR)
www. DLR. de/SART • Chart 7 > CLa. VA > Vanessa Clark • EUCASS > 01. 07. 2015 Collaborative and Concurrent Design Let’s have this…. . and avoid this!
www. DLR. de/SART • Chart 8 > CLa. VA > Vanessa Clark • EUCASS > 01. 07. 2015 Collaborative and Concurrent Design DLR has a strong heritage in collaborative design… ? Aircraft Satellites Space Transportation
www. DLR. de/SART • Chart 9 > CLa. VA > Vanessa Clark • EUCASS > 01. 07. 2015 Collaborative and Concurrent Design Objective: provide a new, flexible design environment to foster collaboration between experts in STS design
www. DLR. de/SART • Chart 10 > CLa. VA > Vanessa Clark • EUCASS > 01. 07. 2015 Collaborative and Concurrent Design -Preliminar y design -MDO -Distributive Design Environment -CEF -Test g -XTRAS -CLa. V A -Model-Based Systems Engineering -Development -?
www. DLR. de/SART • Chart 11 > CLa. VA > Vanessa Clark • EUCASS > 01. 07. 2015 STS Design Process What is a Space Transportation System (STS)? It Shall be of Civilian Application It Shall Concern The Vehicle § No megascale engineering projects that require large supporting infrastructures such as Space Elevators, Launch Loops, Space Cannons Source: ESA It shall fly and fly fast! § Minimum velocity of the vehicle shall exceed Mach 5 at sea-level. It shall transport some payload or a crew. Source: Virgin Galactic
www. DLR. de/SART • Chart 12 > CLa. VA > Vanessa Clark • EUCASS > 01. 07. 2015 STS Design Process Energy Level Heavier than Air With Wing Bodies Multi-Stage | Single Stage Heavier than Air With Lifting Bodies Reusable | Non-Reusable Heavier than Air Without Lifting Bodies Reusable | Non-Reusable Lighter than Air Reusable | Non-Reusable 5 6 7 8 9 10 Energy level Mach 5 5. 0 - 10 6 10 - 15 7 15 - 20 8 20 - 25 9 25 -
www. DLR. de/SART • Chart 13 > CLa. VA > Vanessa Clark • EUCASS > 01. 07. 2015 STS Design Process § Sequential § Inherent sensitivities between the design domains § Parellelisation of tasks performed where possible to optimise time § Multidisciplinary § Preliminary models / analysis techniques generally much higher fidelity than for satellite design. E. g. structural analysis (beam method, FEM) § Iterative § Design must be iterated until convergence
www. DLR. de/SART • Chart 14 > CLa. VA > Vanessa Clark • EUCASS > 01. 07. 2015 STS Design Process -Domain 5 -Domain 4 -Domain 1 Systems engineer -Loop 3: -Subsystems -Loop 2: -Higher fidelity analyses - 1: -Loop Preliminary Sizing and Layout -Domain 2 -Loop 0: -Requirement s, design space definition -Domain 3 MDO
www. DLR. de/SART • Chart 15 > CLa. VA > Vanessa Clark • EUCASS > 01. 07. 2015 STS Design Process Materials (WF) System, configuration, trajectory (RY) Structure(FA) (BT) Aerodynamics, aerothermodynamics, flight dynamics and control (AS) Solid rocket motors (AS) § Domains Liquid engines (RA) § Systems: staging, configuration, mass Flight dynamics and control (SR) Map of Collaboration between Researchers § Aerodynamics Source: LEGO science-metrix. com § Propulsion (solid) § Propulsion (liquid) § Control (descent) § Structure § Thermal § Trajectory § Subsystems § Control (ascent) § Ground
www. DLR. de/SART • Chart 16 > CLa. VA > Vanessa Clark • EUCASS > 01. 07. 2015 STS Design Process SED: Systems engineer decision
www. DLR. de/SART • Chart 17 > CLa. VA > Vanessa Clark • EUCASS > 01. 07. 2015 STS Design Process
www. DLR. de/SART • Chart 18 > CLa. VA > Vanessa Clark • EUCASS > 01. 07. 2015 STS Design Process Loop 0 § Defines the mission statement and the project definition. § Market analyses and customer validation are performed. § The project definition, mission statement and high-level requirements are then translated into an implementation strategy. § Initial concepts and technology choices are identified through consultation with the customer.
www. DLR. de/SART • Chart 19 > CLa. VA > Vanessa Clark • EUCASS > 01. 07. 2015 STS Design Process
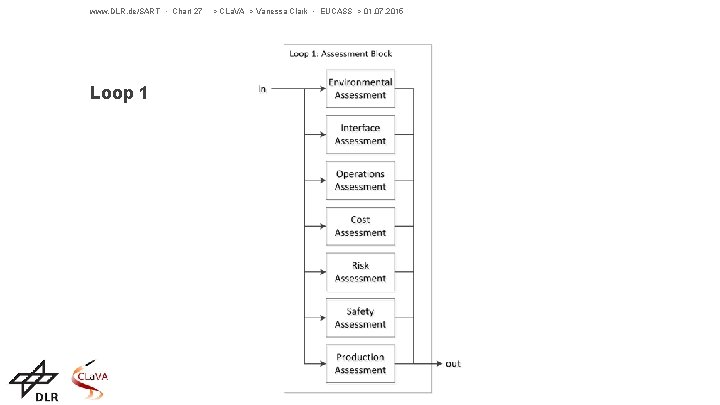
www. DLR. de/SART • Chart 20 > CLa. VA > Vanessa Clark • EUCASS > 01. 07. 2015 Loop 1 Propulsion: Preliminary propulsion systems are calculated using fast engineering methods with an emphasis on system level performance and mass estimation.
www. DLR. de/SART • Chart 21 > CLa. VA > Vanessa Clark • EUCASS > 01. 07. 2015 Propulsion Block
www. DLR. de/SART • Chart 22 > CLa. VA > Vanessa Clark • EUCASS > 01. 07. 2015 Loop 1 Mass: A preliminary mass model is constructed on system level using handbook-methods. Tool: STSM
www. DLR. de/SART • Chart 23 > CLa. VA > Vanessa Clark • EUCASS > 01. 07. 2015 Loop 1 Aerodynamics: Stability analysis related specifically to longitudinal pitch is analysed. Trimmed aerodynamic database is composed. Trimmability during hypersonic flight is analysed. Trimmed aerodynamic database produced.
www. DLR. de/SART • Chart 24 > CLa. VA > Vanessa Clark • EUCASS > 01. 07. 2015 Loop 1 Trajectory: The ascent and payload performance are calculated by combining more system mass, aerodynamic database, engine performance and mission requirements. Fast analytical ascent trajectory calculation and optimization resulting in vehicle performance and payload mass. Blue, dashed vectors: Resuable launch vehicles only
www. DLR. de/SART • Chart 25 > CLa. VA > Vanessa Clark • EUCASS > 01. 07. 2015 Trajectory Block
www. DLR. de/SART • Chart 26 > CLa. VA > Vanessa Clark • EUCASS > 01. 07. 2015 STS Design Process
www. DLR. de/SART • Chart 27 Loop 1 > CLa. VA > Vanessa Clark • EUCASS > 01. 07. 2015
www. DLR. de/SART • Chart 28 > CLa. VA > Vanessa Clark • EUCASS > 01. 07. 2015 STS Design Process
www. DLR. de/SART • Chart 29 Loop 2 > CLa. VA > Vanessa Clark • EUCASS > 01. 07. 2015 Blue, dashed vectors: Resuable launch vehicles only Green: Sleder-bodied expendable rockets only
www. DLR. de/SART • Chart 30 > CLa. VA > Vanessa Clark • EUCASS > 01. 07. 2015 Loads and Structures: Analysis of tanks and structural shell Loop 2 elements considering specific load cases and internal pressurisation facilitates the sizing and mass estimation of these components. Stiffness and eigenfrequencies determined.
www. DLR. de/SART • Chart 31 > CLa. VA > Vanessa Clark • EUCASS > 01. 07. 2015 Ascent Control: Controllability of the launch vehicle is Loop 2 analysed during the ascent with influence from external forces, internal Center of Gravity movement and nozzle vector control.
www. DLR. de/SART • Chart 32 > CLa. VA > Vanessa Clark • EUCASS > 01. 07. 2015 Infrastructure and Methods for STS Design Distributive design environment § Distribution § Data Management § Privilege Management § Workflow Engine § provide environment for coupling of tools to automated compute workflows. § MDO, parameter studies. § Platform Independence: § executable on different operating systems.
www. DLR. de/SART • Chart 33 > CLa. VA > Vanessa Clark • EUCASS > 01. 07. 2015 Infrastructure and Methods for STS Design Model-Based Systems Engineering § The Common Parametric Aircraft Configuration Schema (CPACS) § Describes the characteristics of aircraft and mission in a structured, hierarchical manner. § Not only product but also process information.
www. DLR. de/SART • Chart 34 > CLa. VA > Vanessa Clark • EUCASS > 01. 07. 2015 Infrastructure and Methods for STS Design Object-Oriented Methods § Time-dependancy § Association § Data base § Programming practices applied to STS design
www. DLR. de/SART • Chart 35 > CLa. VA > Vanessa Clark • EUCASS > 01. 07. 2015 Conclusion § The design of optimal, innovative and robust STSs poses a challenge for engineers and managers due to the complexity and sensitivity of the design parameters and disciplines! § Design process gaps have been identified. Strengthening and guidance of the cooperation between discipline experts is required. § The integration of the design process in a distributive environment and realisation of a central data model based on MBSE philosophies will be performed in subsequent activities.
www. DLR. de/SART • Chart 36 > CLa. VA > Vanessa Clark • Kick Off> 23. 02. 2015 vanessa. clark@dlr. de questions?