ISTRAIVANJE TRINIH POTREBA Prof dr Igor Todorovi Radni
ISTRAŽIVANJE TRŽIŠNIH POTREBA Prof. dr Igor Todorović
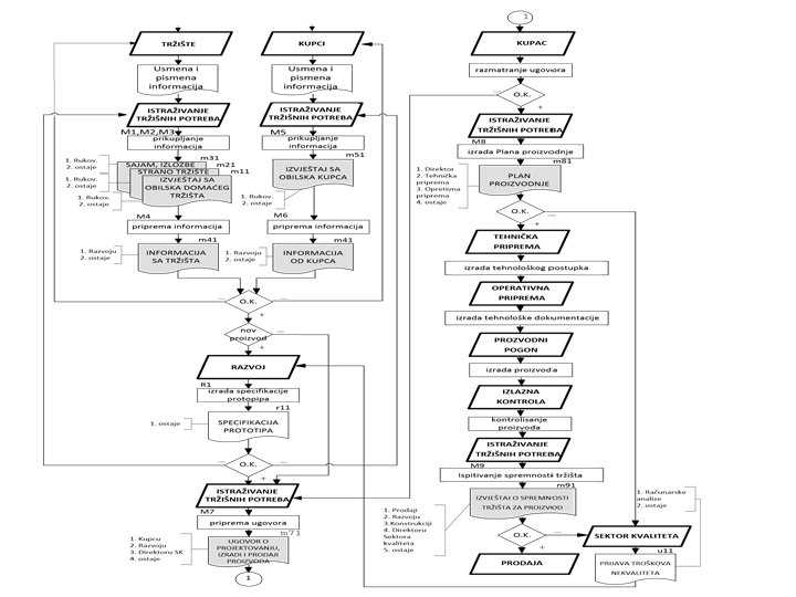
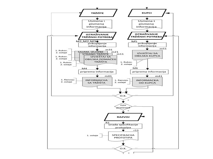
Radni postupci M 1 - Postupak obilaska domaćeg tržišta M 2 - Postupak obilaska stranog tržišta M 3 - Postupak obilaska sajma ili izložbe M 4 - Postupak izrade informacija sa tržišta M 5 - Postupak obilaska kupca M 6 - Postupak obrade informacije od kupca M 7 - Postupak izrade Ugovora o projektovanju, izradi i prodaji proizvoda • M 8 - Postupak prikupljanja ideja o proizvodima • M 9 - Postupak provjere spremnosti tržišta za proizvod • •
M 1 - Postupak obilaska domaćeg tržišta Postupak obuhvata slijedeće korake: • planiranje obilaska, • obilazak domaćeg tržišta, • izradu putnog izvještaja poslije obilaska i • provjeru obilaska. Ovaj postupak izvršava nadležni izvršilac u Istraživanju tržišnih potreba. Formular u ovom postupku je: • m 11 "Putni izvještaj sa obilaska domaćeg tržišta"
M 2 - Postupak obilaska stranog tržišta Postupak obuhvata slijedeće korake: • planiranje obilaska, • obilazak domaćeg tržišta, • izradu putnog izvještaja poslije obilaska i • provjeru obilaska. Ovaj postupak izvršava nadležni izvršilac u Istraživanju tržišnih potreba. Formular u ovom postupku je: • m 21 "Putni izvještaj sa obilaska stranog tržišta".
M 3 - Postupak obilaska sajma ili izložbe Postupak obuhvata slijedeće korake: • planiranje obilaska, • obilazak sajma ili izložbe, • izradu putnog izvještaja poslije obilaska i • provjeru obilaska. Ovaj postupak izvršava nadležni izvršilac u Istraživanju tržišnih potreba. Formular u ovom postupku je: • m 31 "Putni izvještaj sa obilaska sajma ili izložbe".
M 4 - Postupak izrade informacija sa tržišta Postupak obuhvata slijedeće korake: • planiranje izrade, • izradu informacija sa tržišta, • ovjeru informacije sa tržišta i • provjeru informacija sa tržišta. Ovaj postupak izvršava nadležni izvršilac u Istraživanju tržišnih potreba. Formular u ovom postupku je: • m 41 "Informacija sa tržišta ili od kupca".
M 5 - Postupak obilaska kupca Postupak obuhvata slijedeće korake: • planiranje obilaska, • obilazak kupca, • izradu putnog izvještaja poslije obilaska i • provjeru obilaska. Ovaj postupak izvršava nadležni izvršilac u Istraživanju tržišnih potreba. Formular u ovom postupku je: • m 41 "Informacija sa tržišta ili od kupca".
M 6 - Postupak obrade informacije od kupca Postupak obuhvata slijedeće korake: • planiranje obrade, • obradu informacije od kupca, • ovjeru informacije i • provjeru iformacije od kupca. Ovaj postupak izvršava nadležni izvršilac u Istraživanju tržišnih potreba. Formular u ovom postupku je: • m 61 "Informacija od kupca".
M 7 - Postupak izrade Ugovora o projektovanju, izradi i prodaji proizvoda Postupak obuhvata slijedeće korake: • planiranje izrade nacrta Ugovora, • izradu nacrta Ugovora, • ovjeru Ugovora i • provjeru Ugovora o projektovanju, izradi i prodaji proizvoda. Ovaj postupak izvršava nadležni izvršilac u Istraživanju tržišnih potreba. Formular u ovom postupku je: • m 71 " Ugovor o projektovanju, izradi i prodaji proizvoda".
M 8 - Postupak prikupljanja ideja o proizvodima Postupak obuhvata slijedeće korake: • prikupljanje ideja o proizvodima i • izradu Plana proizvodnje. Ovaj postupak izvršava nadležni izvršilac u Istraživanju tržišnih potreba. Formular u ovom postupku je: : • m 81 " Plan proizvodnje".
M 9 - Postupak provjere spremnosti tržišta za proizvod Postupak obuhvata slijedeće korake: • planiranje informisanja kupaca ili prodavaca o novom proizvodu, • informisanje mogućih kupaca ili prodavaca o proizvodu, • prikupljanje dobijenih Anketnih upitnika, • obradu dobijenih podataka u Anketnim upitnicima, • izradu Izveštaja o spremnosti tržišta za proizvod kao i • dostavu Izvještaja. Ovaj postupak izvršava nadležni izvršilac u Istraživanju tržišnih potreba. Formular u ovom postupku je: • m 91 "Izvještaj o spremnosti tržišta za proizvod".
- Slides: 16