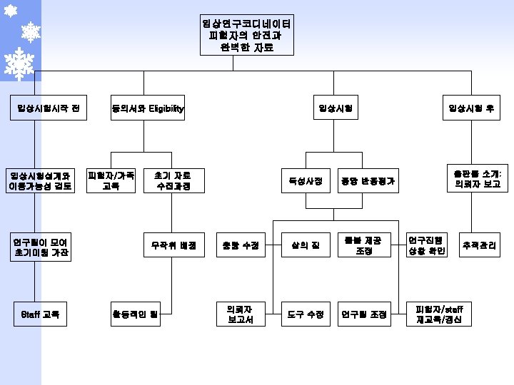
investigator clinical research coordinator CRC clinical research associate

  • Slides: 21
Download presentation

임상시험 전문 인력 • 시험자(investigator) • 연구코디네이터(clinical research coordinator, CRC) • 모니터(clinical research associate,

임상시험 전문 인력 • 시험자(investigator) • 연구코디네이터(clinical research coordinator, CRC) • 모니터(clinical research associate, CRA) • 의뢰자(sponsor) • 관리약사(clinical trial pharmacist) • 점검자(auditor) • 평가자(reviewer) • 실태조사자 (inspector) • 임상시험심사위원회(Institutional Review Board, IRB)

표 2. 1. 국외 임상시험과 관련한 전문단체 단체명 국가 ACRP(Association of Clinical Research professionals)

표 2. 1. 국외 임상시험과 관련한 전문단체 단체명 국가 ACRP(Association of Clinical Research professionals) USA DIA(Drug Information Association) USA EFGCP(European Forum for Good Clinical Practice) GCRF(Geneva Clinical Research Forum) ICR(Institute of Clinical Research) Belgium Swiss UK SCT(Society for Clinical Trials, Inc. ) USA SOCRA(Society of Clinical Research Associates) USA

표 2. 2. 국외 연구간호사( CRC 포함) 교육기관: 학교 구분 Academic 국가 USA 기관

표 2. 2. 국외 연구간호사( CRC 포함) 교육기관: 학교 구분 Academic 국가 USA 기관 - e Drexel University College of Medicine - e Duke University School of Nursing - e The George Washington University - Gateway Community College - Georgetown University - MGH Institute of Health Professionals - Northwest University - The institute for Johns Hopkins Nursing - Tulsane University Health Science Center - University of California, Berkeley Extension - University of California, Santa Cruz Extension - University of Chicago(Graham Sch General Studies) - University of Cincinnati - University of Maryland - University of Michigan Canada UK - Endpoint Research Ltd. (Ontario, Canada) - Advanstar Communications - Institute of Clinical Research

표 2. 3. 국외 연구간호사(CRC) 교육기관(2): (비)영리 전문기관 구분 Professional agency 국가 USA 기관

표 2. 3. 국외 연구간호사(CRC) 교육기관(2): (비)영리 전문기관 구분 Professional agency 국가 USA 기관 - ACRP - Aureus Research Consultants, Inc - Clinical Research Consulting, Inc -Midwest Cardiovascular Research Foundation - So. CRA Australia - Datapharm Australia Pty Ltd. Canada - Endpoint Research Ltd.