INTRODUCTION The DTMF based remote monitoring system consists
INTRODUCTION: The DTMF based remote monitoring system consists of sensors for sensing the present parameters of the process or machine. The whole system can be installed at a distance place from where these data can be directly sent to the logging system. The data obtained is sent to doctor’s system by converting it into DTMF signals. The DTMF stands for dual tone multiple frequencies. The idea behind this project is generation of DTMF signal for sending data. In communication any digit may be transmitted in pulse mode or in DTMF mode. We are generating DTMF tones at transmitter end and decoding these tones at receiving end which can be used for transmitting the data from one end to another end. These signals are decoded at the receiving end and original data is recovered form it by the doctors.
Dual-tone multi-frequency (DTMF) signaling is used for telephone signaling over the line in the voicefrequency bandto the call switching center. The version of DTMF used fortelephone tone dialing is known by the trademarked term Touch-Tone (canceled March 13, 1984), and is standardized by ITU-T Recommendation Q. 23. Other multi-frequency systems are used for signaling internal to the telephone network. As a method of in-band signaling, DTMF tones were also used by cable television broadcasters to indicate the start and stop times of local commercial insertion points during station breaks for the benefit of cable companies. Until better out-of-band signaling equipment was developed in the 1990 s, fast, unacknowledged, and loud DTMF tone sequences could be heard during the commercial breaks of cable channels in the United States and elsewhere
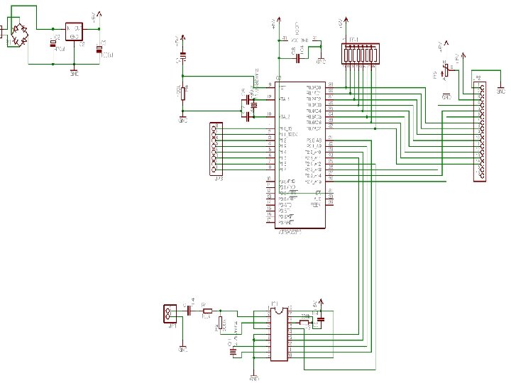
BASIC BLOCK: DTMF Decoder Power supply Microcontroller LCD display Device Control system Different devices
CIRCUIT DIAGRAM: -
COMPONET USED: v v v v Microcontroller (AT 89 C 51) DTMF decoder 8870 Over load relay LCD display transformer capacitors resister connecting wire
Microcontroller :
Introduction to AT 89 C 51 The AT 89 C 51 is a CMOS 8 -bit microcomputer with 4 K bytes of Flash programmable and erasable read only memory (PEROM). The on-chip Flash allows the program memory to be reprogrammed in-system or by a ordinary nonvolatile memory programmer. Atmel AT 89 C 51 is a powerful microcomputer/microcontroller (as they are used interchangeably) which provides a highly-flexible and cost-effective solution to embedded control applications. many Features of AT 89 C 51 • Compatible with MCS-51™ Products • 4 K Bytes of In-System Reprogrammable Flash Memory – Endurance: 1, 000 Write/Erase Cycles • Fully Static Operation: 0 Hz to 24 MHz • Three-Level Program Memory Lock • 128 x 8 -Bit Internal RAM • 32 Programmable I/O Lines
DTMF decoder 8870
Features • Low Power Consumption • Adjustable Acquisition and Release Times • Central Office Quality and Performance and Inhibit Modes (-02 only) • Power-down • Inexpensive 3. 58 MHz Time Base • Single 5 Volt Power Supply • Dial Tone Suppression Applications • Telephone switch equipment • Remote data entry • Paging systems • Personal computers
Over load relay 10
§ A Relay Is An Electrically Operated Switch § Many Relays Use An Electromagnet To Operate A Switching Mechanically. § Relay Are Used where Necessary To Control A Circuit By A Low Power Signal. § Many Types Of Relay: § § § § 1) SPST 2) SPDT 3) DPST 4) DPDT 5) Contactor Relay 6) Solid State Relay 7) Buchholz Relay 8) Over Load Protection Relay 11
LCD display 12
transformer 13
A Transformer is device there electrical energy form one circuit to another A Transformer Basic Principal is Two 1). Electromagntisim 2). Electomagnetic induction A Transformer many Type of losses 1). Hysteresis losses 2). Eddy Currents 3). Magneto. Striction 4). Mechanical losses 5). Stray losses 14
capacitors 15
A Capecitor Is A Passive Two Terminal Electrical Component. A Capecitor Used to 1)Energy Storage an Electric Field. 2)power Factor Correction. The Forms Of Practical Capacitors vary Widely.
resister
A Resistor Limit Current In a typical Application. The Resistive Coating Is Spiralled Away In An Automatic Machine Until The Resistance Between The Two Ends Of The Road Is As Possible To The Correct Value. A Thin Film Carbon Is Deposited On To a Small Ceramic Rod. Metal leads And End Caps Are Added. The Resistor Is Covered With An Insulating Coating And Finally Painted With Coloured Bands To Indicate The Resistor Value.
Ø WORKING PRINCIPLE v Here microcontroller is the heart of this project , Firstly the power supply of 5 v DC is very essential for this set up, this power supply trigger the microcontroller 8051, then 8051 is directly connected with LCD & device control, LCD gives the info regarding devices that can be operated by microcontroller 8051 & device control here acting as a switch with the help of relays. v DTMF encoder sends the information in the form of frequency from the 2 G hand set , Then DTMF decoder decode the information in the form of frequency and this information fed to microcontroller pins. Finally microcontroller performs the relative operations.
Ø ADVANTAGES v Here we are using 2 G technology, 2 G provides video calling, video streaming , video conferencing and other tremendous advantages. v with the help of video streaming we can see the project setup as well & operates the same. v Security is another important parameter that is fully protected by microcontroller.
- Slides: 20