INTERVENCIN EDUCATIVA MODIFICACIN CONDUCTA DE FUNDAMENTOS DE LA




































- Slides: 36
INTERVENCIÓN EDUCATIVA: MODIFICACIÓN CONDUCTA DE
FUNDAMENTOS DE LA MODIFICACIÓN DE CONDUCTA. LA CONDUCTA PROBLEMA EN EL AULA
DEFINICIÓN DE CONDUCTA: manifestaciones visibles del comportamiento COMPORTAMIENTO: todo aquello que hacemos, sentimos y pensamos
INTENSIDAD NÚMERO O VARIEDAD DE CONDUCTAS FRECUENCIA DURACIÓN P A R A M E T R O S D E L A T A C O N D U C
INNATAS: genéticas y automáticas (involuntarias) ADQUIRIDAS: aparecen por la experiencia del individuo y son voluntarias T I P D O U S C T D A E IMPROTA O TROQUELADO: innatas- aprendidas C O N
REFLEJO: respuesta elemental y directa de un efector (sujeto) a la estimulación de un receptor. INSTINTO: patrón de conducta, heredado, específico y estereotipado, que se descarga ante ciertos estímulos específicos del ambiente TROQUELADO: proceso conductual por C O N D U C T A S el cual un animal queda ligado con sus padres o sustitutos de estos I N N A T A S
HABITUACIÓN Carácter negativo Parámetros: Intensidad del estímulo Intervalo estimular Número de presentaciones del estímulo Complejidad P R O C E S O S Propiedades : Especificidad estimular Generalización del estímulo Recuperación espontánea Re-aprendizaje Deshabituación Curso temporal de la habituación P R E A S O C I A T I V O S
SENSIBILIZACIÓN Carácter positivo Parámetros: Intensidad del estímulo Intervalo interestimular Duración del estímulo P R O C E S O S C I A T I V P O R S E A S O
CONDUCTAS PROBLEMA EN EL AULA
CONDICIONAMIENTO CLÁSICO
CONDICIONAMIENTO CLÁSICO
CONDICIONAMIENTO CLÁSICO APETITIVO INHIBITORIO TIPOS EVITATIVO EXCITATORIO
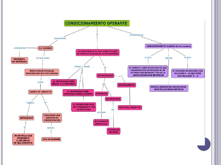
CONDICIONAMIENTO OPERANTE O INSTRUMENTAL La presentación del estímulo (refuerzo-castigo) depende de la respuesta que emita el sujeto THORNDIKE: aprendizaje e-r Ley del efecto: si una respuesta en presencia de un estímulo es seguida por un acontecimiento satisfactorio, se fortalece la asociación entre el e y la r, mientras que si a la respuesta le sigue una consecuencia desagradable, la asociación se debilita SKINNER: operante libre
PROCESO DE ADQUISICIÓN Y EXTINCIÓN CONTINGENCIA ESTÍ MUL AGRADABLE O DESAGRADABLE POSITIVA NEGATIVA REFORZAMIENTO POSITIVO CASTIGO NEGATIVO CASTIGO POSITIVO REFORZAMIENTO NEGATIVO
REFORZADORES PRIMARIOS: su valor reforzante es de carácter innato REFORZADORES SECUNDARIOS: son aprendidos
REGISTRO Y ANÁLISIS DE LA CONDUCTA. EVALUACIÓN CONDUCTUAL
EVALUACIÓN CONDUCTUAL G Se basa en los principios teóricos establecidos desde la G G Psicología Experimental y más especialmente desde la Psicología del Aprendizaje Se dirige a conductas-problema concretas Su objetivo fundamental es el de identificar las condiciones que controlan las conductas-problema La evaluación y el tratamiento suponen dos intervenciones inseparables y relacionadas Requiere la utilización de datos objetivos, fiables y válidos
ENTREVISTA CONDUCTUAL OBJETIVO G Obtener información para el análisis del caso, diagnóstico y planificación del tratamiento. G Valoración de la eficacia de las técnicas utilizadas para la intervención CARACTERÍSTICAS G Semiestructurada G Directiva
ENTREVISTA CONDUCTUAL FUNCIONES G Identificar y especificar conductas-problema G Identificar comportamientos alternativos (deseables, positivos) G Evaluar los antecedentes y consecuentes G Recoger datos biográficos G Reforzar al sujeto G Evaluar sentimientos y actitudes del mismo G Educar a los sujetos en los principios y lenguaje conductual G Motivar al sujeto
ENTREVISTA CONDUCTUAL: PADRES 1. 2. 3. 4. 5. 6. 7. 8. 9. Datos biográficos del niño Delimitación de la/s conducta/s problema Importancia del problema Parámetros de la/s conducta/s problema Determinantes de la/s conducta/s problema Evolución y desarrollo Expectativas y objetivos Habilidades y limitaciones del niño Tipo de reforzadores para el niño
OBSERVACIÓN CONDUCTUAL “Método directo de recogida de información que se caracteriza por centrarse en conductas externas y cuyo objetivo es tratar de determinar y cuantificar las dimensiones de la conducta/s problema/s, así como las variables que las mantienen”
OBSERVACIÓN CONDUCTUAL 1. Definir la conducta objetivo 2. Elegir un método de medición 3. Confeccionar hojas de registro de la observación 4. Especificar los aspectos contextuales: a. Donde observar b. Cuando observar c. i. Determinar periodos de registro ii. Duración de la observación Quién va a observar
CONDUCTA OBJETIVO CARACTERÍSTICAS q Válida q Objetiva q Clara q Completa DEFINICIÓN q Topográfica q Funcional
MÉTODO DE MEDICIÓN q Productos permanentes q Método de frecuencia q Método de duración q Método de intervalos q Completo q Parcial q Momentáneo
FICHA DE REGISTRO DE FRECUENCIA PARA OBSERVAR LAS CONDUCTAS AGRESIVAS DE UN NIÑO EN EL COLEGIO Conductas a observar Pegar a otro niño (P) Insultar a otros niños (I) Coger las cosas sin permiso (C) LUGAR HORA ANTECEDENTES CONDUCTA CONSECUENTES Aula 9: 30 Pablo trae un estuche nuevo C Pablo llora Aula 10 Profesora explicando P La profesora llama su atención Patio 11 Unos niños no le dejan jugar P, I Consigue jugar Aula 12: 30 Trabajando en grupo P La profesora le saca al pasillo
PROBLEMAS METODOLÓGICOS DE PROCEDIMIEMIENTO q Pérdida de información al utilizar fichas de registro q Representatividad de la muestra de datos registrada DEL OBSERVADOR q Adiestramiento del observador q Efecto halo q La deriva del observador DEL SUJETO OBSERVADO
AUTO-OBSERVACIÓN Consiste en tratar de atender deliberadamente a la emisión de la propia conducta y registrar dicha emisión a través de algún procedimiento establecido previamente
AUTO-OBSERVACIÓN Es una técnica adecuada cuando: 1. No es posible disponer de otros observadores 2. Se trata de conductas no observables externamente 3. Se trata de respuestas íntimas o privadas 4. En conductas de alta frecuencia y alta variabilidad en función de los diversos ambientes 5. En respuestas desencadenadas por estímulos internos
PROBLEMAS METODOLÓGICOS q q Reactividad del sujeto q Motivación del sujeto q Valoración de la conducta problema q Naturaleza de la conducta problema q Momento en que se registra q Número de conductas que se autoobservan q Programa y frecuencia de registro q Naturaleza del instrumento de registro Precisión de la autoobservación
ANÁLISIS FUNCIONAL DE LA CONDUCTA “Identificación de relaciones funcionales causales, importantes y controlables aplicables a un conjunto específico de conductas meta para un sujeto”
ANÁLISIS FUNCIONAL CONDUCTA. DE VARIABLES DEL ORGANISMO CONSECUENTES A corto plazo A largo plazo ANTECEDENT ES Históricos Inmediatos CONDUCTA Cognitiva Fisiológica DETERMINANTES BIOLÓGICOS Motora Externas internas LA
REFORZAMIENTO Y CASTIGO
¿QUÉ ES UN REFUERZO? Un estímulo cuya presentación o desaparición aumenta la probabilidad de respuesta
PROGRAMAS DE REFUERZO RAZÓN INTERVALO RAZÓN FIJA INTERVALO FIJO RAZÓN VARIABLE INTERVALO VARIABLE
TIPOS DE CASTIGO OMISIÓN CASTIGO POSITIVO TIEMPO FUERA COSTE DE RESPUESTA CASTIGO NEGATIVO SOBRECORRECCIÓN