Indicaciones y Seleccin del paciente en Trans Anal















- Slides: 15
Indicaciones y Selección del paciente en Trans. Anal Minimally Invasive Surgery (TAMIS) Mari Cruz Correa Médico Adjunto Cirugía Gral y Digestiva B
Introducción • • Debido al aumento de los programas de cribado en cáncer colorectal: incidencia de pólipos rectales y tumores precoces Resultados funcionales subóptimos tras proctectomía, población envejecida, aversión a los estomas, mejora de los resultados de quimioradioterapia neoadyuvante: CIRUGÍA LOCAL DEL CÁNCER RECTAL PRECOZ
Selección de pacientes • • • La selección apropiada de pacientes para realizar una resección local en el cáncer de recto continúa siendo de gran dificultad A día de hoy no existe una guía clara y consensuada para indicar este tipo de cirugía Reservar técnica para tumores confinados a la submucosa (T 1) bien o moderadamente diferenciados con signos de bajo riesgo histopatológico
Favorables Bien diferenciado Sin invasión linfovascular Sin invasión perineural Sin producción de mucina Invasión sm 1 y sm 2 <3 cm de tamaño <1/3 de circunferencia rectal <10 cm desde margen anal Lesión móvil Desfavorables Pobremente diferenciado Con invasión linfovascular Con invasión perineural Productor de mucina Invasión sm 3 >3 cm de tamaño >1/3 de circunferencia rectal >10 cm desde margen anal Lesión fija Tabla 1. Selección apropiada para cirugía local
Indicaciones de la American Society of Colon and Rectal Surgery (ASCRS) Lesiones menores de 3 cm • • Móviles • Polipoideas • Localizadas en pared rectal (T 1 N 0) • Confinadas al recto extraperitoneal • Menos del 40% circunferencia rectal
Grupo I: intención curativa, adenomas rectales u. T 0, u. N 0 por RMN/USE Grupo II: intención curativa, adenocarcinomas bien diferenciados (G 1) o moderadamente diferenciados (G 2) y estadío u. T 0 -1 u. N 0 Grupo III: indicación por consenso, adenocarcinomas G 1 o G 2, u. T 2 u. N 0 Grupo IV: indicaciones paliativas, independientemente del estadío tumoral • Serra- Aracil X y col. Transanal endoscopy surgery in rectal cancer. World J Gastroenterol 2014
Pruebas complementarias • • • colonoscopia completa con biopsia, rectoscopia rígida, eco-endoscopia y RMN pélvica Tamaño tumoral, distancia desde su margen al ano y cuadrante en el que se encuentra (no indispensable) ECO-endoscopia vs RMN
ECO-endoscopia rectal y RMN pélvica • El uso preoperatorio de eco-endoscopia rectal y/o resonancia pélvica son mandatorios para dar el diagnóstico más certero en cuanto a invasión de pared rectal (USE) y ausencia de afectación ganglionar (RMN)
Resumen de las indicaciones • • 1) Pólipos benignos no resecados por endoscopia 2) Ampliación de márgenes de tumores ya extirpados por endoscopia con bordes afectos 3) Tumores precoces T 1 estadificados por ecoendoscopia 4) Valoración de respuesta patológica completa tras RQT
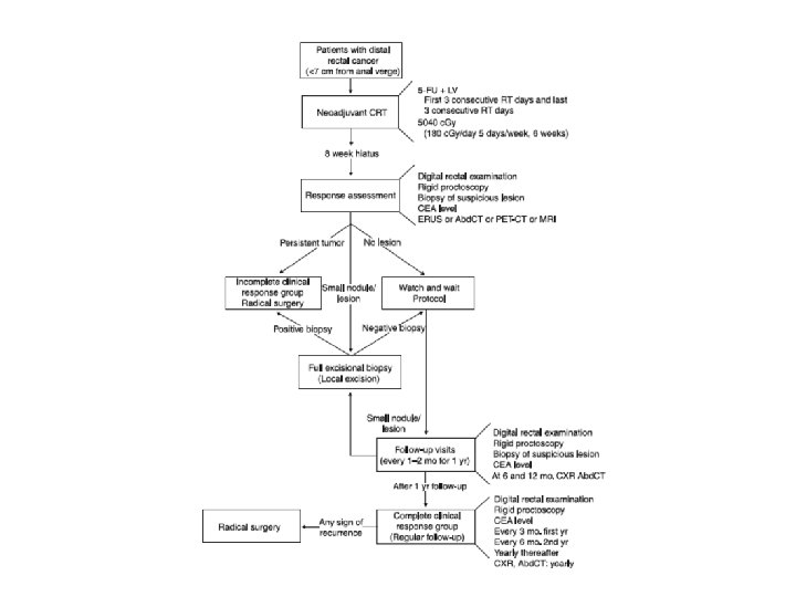
Respuesta patológica completa (p. CR) • • • Definición: En algunos casos la regresión tras la radioquimioterapia preoperatoria es tan significativa que no se detecta tumor residual en el especimen Los pacientes que desarrollan p. CR van a tener mejores resultados oncológicos Esta justificado en éstos pacientes una amputación AP o RAR ultrabaja?
Respuesta clínica - Tacto rectal-rectoscopia-TAMIS: completa (c. CR) Mucosa blanquecina - - - Telangiectasias Pérdida sutil de la distensibilidad de la pared rectal adyacente a la escara
Importancia del TEM/TAMIS en el protocolo del wait and see • • • Ambas respuestas (clínica y patológica) no son siempre correlativas Pacientes con c. CR TAMIS: yp. T 2…. . TME Pacientes con parcial CR TAMIS: p. CR…evitar sobretratamiento
Conclusiones • • • La correcta selección de pacientes es la clave del éxito en la cirugía local del recto vía TAMIS Uso preoperatorio de USE y RMN pélvica TAMIS como intervención curativa para pólipos rectales grandes y tumores T 1 N 0