Improviserend werken Projectmatig werken Routinematig werken Zekerheid over































































































- Slides: 95
Improviserend werken Projectmatig werken Routinematig werken Zekerheid over het eindresultaat neemt toe in de tijd. Figuur 1. 1
Werkvorm Voordelen Improviserend • Flexibel werken • Inspelen op veranderingen • Snel inspelen op de vraag • Geen voorschriften Nadelen • Weinig beheersing • Veel onzekerheid • Weinig stabiliteit • Geen richtlijnen • Opnieuw het wiel uitvinden Projectmatig werken • Effectief • Resultaatgericht • Grote betrokkenheid van de medewerkers • Goede beheersing • Verbeterde samenwerking • Werknemers kunnen zelfstandig functioneren • Kostbare aanloopfase • Bureaucratisering doordat alles wordt vastgelegd • Zware taak projectleider • Spanningen binnen de organisatie door tegengestelde belangen Routinematig werken • Efficiënt • Kwaliteit neemt toe • Gelijke prestaties over een langere periode • Niet flexibel • Geen mogelijkheid om in te spelen op veranderende vraag Figuur 1. 2
AC: Afdelingschef PM: Projectmedewerker PL: Projectleider Bedrijfsleiding AC AC PM PM PM PL PM PM PM PL Afd. 3 Afd. 4 Afd. 5 Afd. 1 Figuur 1. 3 AC Afd. 2
Programmagroep Stuurgroep Projectgroep Werkgroep Figuur 1. 4 Stuurgroep Projectgroep Werkgroep Werkgroep
Globaal Specifiek Begin Figuur 1. 5 Eind
ris ico geld kw ie al at ite it rm fo in o c i s ri Projectresultaat org anis tijd atie o ir sic Figuur 1. 6 ris ico
=%*$ Risico = Kans x Schade Figuur 1. 7
kwaliteit Eindresultaat tijd Figuur 1. 8 $ geld
Initiatief Definitie Ontwerp Voorbereiding Realisatie Nazorg Eind In stand houden Doen Hoe te maken? Begin Idee Hoe? Wat? Projectverloop Figuur 1. 9
Initiatief Definitie Ontwerp Voorbereiding Realisatie Nazorg Eind Begin Projectopdracht Figuur 1. 10 Projectprogramma Projectontwerp Realisatieprogramma Projectverloop Nazorgprogramma
Welke alternatieven vallen in de loop van de tijd af? Initiatief Definitie Ontwerp Voorbereiding Realisatie Gebruikswijzen Uitwerkingen Begin Oplossingen Eisen Projecten Figuur 1. 11 Nazorg Projectverloop Eind
Beheersplannen: • Tijd Projectweg: • Geld • Globaal voor de rest van de route Projectresultaat: • Gedetailleerd voor de volgende fase • Afbakening • Kwaliteit • Informatie • Organisatie • Beschrijving Begin Projectverloop Figuur 1. 12 Eind
Realisatie van de communicatie 4 Analyse van de projectomgeving 1 Eind 3 2 Begin Organisatie van de communicatie Bepalen van de strategie Projectverloop Figuur 1. 13
Doel Meten en bewaken Gegevens Figuur 2 1 Invoer Proces: - Activiteiten - Subprocessen Uitvoer Rapport
Draairichting van het wiel Do 2 3 Check 1 Plan Kwaliteitsverbetering 4 Act KWALITEITSZORG Plan: plannen Kwaliteitsborging Do: doen Check: controleren Act: aanpassen Figuur 2. 2
Productlevenscyclus Figuur 2. 3 Projectlevenscyclus
Klant CPM Prince 2 CRAMM Project ISO Figuur 2. 4 Itil Leverancier
Productgerichte planning Wijzigingsbeheer Kwaliteitsbeheer Business case Dirigeren van een project Beheersen van een Opstarten Initiëren Managen van Afsluiten van een faseovergangen van een project Managen van productoplevering Risicobeheer Beheersing Organisatie Plannen maken Configuratiebeheer Kwaliteitscontrole Figuur 3. 1 Wijzigingsbeheer Andere technieken
Dirigeren van een project Initiëren van een project Opstarten van een project Beheersen van een fase Managen van productoplevering Plannen maken Figuur 3. 2 Managen van faseovergangen Afsluiten van een project Informatiestroom
Kwaliteitsbeheer Risicobeheer Organisatie Beheersing Plannen Configuratiebeheer Figuur 3. 3 Business case Wijzigingsbeheer
Figuur 3. 4
Software deur Casco ruimte Hardware deur Software lift Schilderwerk Hardware lift Testen Hardware + Software Oplevering Figuur 3. 5
Dirigeren van een project Wijzigingsbeh. Plannen Beheersing Opstarten van een project Plannen Risicobeheer Organisatie Business case Managen productoplevering Initiëren van een project Kwaliteit controle Plannen Kwaliteitbeh. Risicobeheer Business case Beheersing Beheren van een fase Beheersing Wijzigingsbeh. Config. mgmt. Plannen maken Figuur 3. 6 Wijzigings beheer Managen faseovergangen Plannen Business case Risicobeheer Beheer Organisatie Afsluiten van een project Beheer Config. mgmt. Plannen Product gerichte planning
Bedrijfs- of programmamanagement Projectbestuur Projectmanagement Management van productoplevering Figuur 4. 1 Controle Informatie
Opdrachtgever (Businessmanager) Figuur 4. 2 Projectopdracht Opdrachtnemer (Projectmanager)
Borging Ondersteuning Figuur 4. 3
Strategie Programma Project Huidige situatie Evaluatie Toekomstvisie Evaluatie Project Ondersteuning Figuur 4. 4 Project
Programmamanager Programmaplan Stuurgroep Projectmanager Teamleider Projectplan Faseplan Teamplan Afwijkingsplan Figuur 4. 5
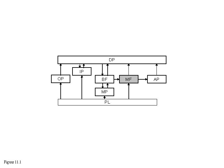
DP IP OP BF MP PL Figuur 4. 6 MF AP
Organisatie Programmastuurgroep Programma Support Office Programmadirecteur Programmamanager Verandermanager Programma borging Projectstuurgroep Project Support Office Senior gebruiker Businessmanager Project Figuur 4. 7 Senior leverancier Project borging
DP IP OP BF MP PL Figuur 5. 1 MF AP
Mandaat Figuur 5. 2 Opstarten van een project: Stel het projectmanagementteam samen Beschrijf het doel van het project Welke oplossing is mogelijk? Wat is de business case? Inventariseer de risico´s Vraag goedkeuring voor projectinitiatie DP 1
Dirigeren van een project DP - Projectinitiatie autoriseren (DP 1) Directie/Programmamanagement Projectmandaat OP Projectaanpak Projectvoorstel Initiatiefaseplan Risicologboek Organisatiestructuur Opstarten van een project OP - Business manager en projectmanager benoemen (SU/OP 1) - Projectmanagementteam samenstellen (SU/OP 2) - Projectmanagementteam benoemen (SU/OP 3) - Projectvoorstel opstellen (SU/OP 4) - Projectaanpak definiëren (SU/OP 5) - Initiatiefaseplan opstellen (SU/OP 6) Initiatiefaseplan PL Figuur 5. 3 DP IP
Voorfase Figuur 5. 4 Initiatiefase Uitvoeringsfase(n)
DP Dirigeren Projectaanpak Projectvoorstel Initiatiefaseplan Risicologboek Organisatiestructuur Projectmandaat OP Opstarten Initiatiefaseplan PL Plannen maken Figuur 5. 5
DP IP OP BF MP PL Figuur 6. 1 MF AP
OP 3 Figuur 6. 2 Dirigeren van een project: Bevestig de start van het project Geef toestemming een plan voor de eerste fase op te stellen Geeft toestemming voor het project Geef toestemming voor iedere volgende fase Neem beslissingen als zich problemen voor doen Hou directie en programmamanagement op de hoogte Bevestig de projectafsluiting decharge
Directie/Programmamanagement Dirigeren van een project - Projectinitiatie autoriseren (DP 1) - Project autoriseren (DP 2) - Fase- of afwijkingsplan autoriseren (DP 3) - Ad hoc sturing geven (DP 4) - Projectafsluiting bevestigen (DP 5) DP Initiëren van een project Opstarten van een project Plannen maken Figuur 6. 3 Beheersen van een fase Managen van faseovergangen Afsluiten van een project PL
DP IP OP BF MP PL Figuur 7. 1 MF AP
DP 1 Figuur 7. 2 Initiëren van een project: Kwaliteit plannen Project plannen Business case opnieuw bekijken Risico’s opnieuw bekijken Projectbeheersing opzetten Projectinitiatiedocument opstellen Goedkeuring vragen voor het project DP 2
DP 1 Autorisatie voor initiatie IP PID Faseplan Initiëren van een project - Kwaliteitsplan opstellen (IP 1) - Project plannen (IP 2) - Business case en risico’s aanscherpen (IP 3) - Projectbeheersing opzetten (IP 4) - Projectdossier aanleggen (IP 5) - Projectinitiatiedocument samenstellen (IP 6) Projectplan Faseplan PL Figuur 7. 3 DP 2 IP
Projectvoorstel Projectaanpak Projectkwaliteitsplan Risicologboek IP 2 PL Figuur 7. 4 Risicologboek Projectplan IP 3
Projectvoorstel Organisatiestructuur Projectaanpak Projectkwaliteitsplan Projectplan Business case Risicologboek Projectbeheersingsinstrumenten Communicatieplan PID DP 2 IP 6 Faseplan BF Figuur 7. 5
DP IP OP BF MP PL Figuur 8. 1 MF AP
OP Initiatiefaseplan IP Projectplan Plannen maken: Methoden en hulpmiddelen kiezen Producten identificeren Activiteiten plannen Afhankelijkheden identificeren Schatting maken Planning maken Risico’s analyseren Plan voltooien Figuur 8. 2 MP Teamplan MF Fase- of afwijkingsplan PL
OP 6 IP 2 PL MF 1, 2, 6 MP 1 Plannen maken - Plan ontwerpen (PL 1) - Producten definiëren en analyseren (PL 2) - Activiteiten en afhankelijkheden identificeren (PL 3) - Schatting maken (PL 4) - Tijdschema opstellen (PL 5) - Risico's analyseren (PL 6) - Projectplan voltooien (PL 7) Figuur 8. 3 PL
Producten definiëren Figuur 8. 4 Producten beschrijven Volgorde bepalen
Figuur 8. 5
Productbeschrijving koelkast Doel: een beschrijving van alle onderdelen van de nieuwe koelkast. Samenstelling De koelkast heeft de volgende onderdelen: - vriesvak van 20 liter - 3 vakken van ieder 25 liter - groentela van 30 liter - flessenrek in deur - opbergvak voor eieren - binnenverlichting Kleur - wit Kwaliteitscriteria - geleverd door erkend leverancier - 5 jaar garantie - laag energieverbruik Kwaliteitsmethode - test consumentenbond - testrapport energiebedrijf Figuur 8. 6
Oude keuken Meetresultaten Lijst van materialen Verf Tegels Ontwerp Leidingen Nieuwe keuken Verbouwde keuken Figuur 8. 7
Figuur 8. 8
Figuur 8. 9
1 Identificatie 6 Bewaking 2 Analyse Risicomanagement 5 Inplementatie 3 Maatregelen 4 Selectie Figuur 8. 10 Risicoanalyse
DP IP OP BF MP PL Figuur 9. 1 MF AP
DP Beheersen van een fase: Werk autoriseren Informatie verzamelen over de voortgang Aandachtspunten verzamelen Beoordelen van de gevolgen Rapporteren aan de stuurgroep Problemen escaleren naar stuurgroep Corrigerende maatregelen nemen MP Figuur 9. 2 AP MF
DP MF BF MP Beheersen van een fase - Werkpakket autoriseren (BF 1) - Voortgang bewaken (BF 2) - Projectaandachtspunten verzamelen (BF 3) - Projectaandachtspunten beoordelen (BF 4) - Status fase beoordelen (BF 5) - Hoofdlijnen rapporteren (BF 6) - Corrigerende maatregelen nemen (BF 7) - Aandachtspunten aan de orde stellen (BF 8) - Afgerond werkpakket ontvangen (BF 9) Figuur 9. 3 AP BF
BF: Beheersen van een fase. BF 1 Werkpakket autoriseren BF 2 Voortgang bewaken BF 9 Afgerond werkpakket ontvangen MP: Managen van productoplevering. MP 1 Werkpakket aannemen MP 2 Werkpakket uitvoeren Informatiestroom Figuur 9. 4 MP 3 Werkpakket opleveren
BF 5 Binnen toleranties? Nee BF 8 DP 4 BF 6 BF 1 Ja Correctieve acties nodig? Ja BF 7 Figuur 9. 5 Nee
BF 9 Afgerond werkpakket ontvangen Status BF 2 Voortgang bewaken Figuur 9. 6 Werkpakket MP 3 Werkpakket opleveren
DP IP OP BF MP PL Figuur 10. 1 MF AP
BF 1 Figuur 10. 2 Managen van productoplevering: Aannemen van het teamwerk van de projectleider Plannen van het teamwerk in overleg met het team Toezicht houden op het teamwerk Rapporteren over kwaliteit en voortgang Beoordelen van de kwaliteit van het werk Goedkeuring vragen voor de opgeleverde producten BF 9
BF 2 BF 1 MP BF 9 Managen van productoplevering - Werkpakket aannemen (MP 1) - Werkpakket uitvoeren (MP 2) - Werkpakket opleveren (MP 3) Figuur 10. 3 MP
DP IP OP BF MP PL Figuur 11. 1 MF AP
BF 5 BF 8 Figuur 11. 2 Managen van faseovergangen: Maak een overzicht van de voortgang van de huidige fase Maak een planning voor de volgende fase of maak een afwijkingsplan Werk het projectplan bij Controleer of de business case is gewijzigd Controleer of de risico’s zijn gewijzigd Maak een rapportage voor de stuurgroep DP 3
BF 5 BF 8 MF DP 3 PL Managen van faseovergangen - Faseplan opstellen (MF 1) - Projectplan actualiseren (MF 2) - Business case actualiseren (MF 3) - Risicologboek actualiseren (MF 4) - Faseafsluiting rapporteren (MF 5) - Afwijkingsplan opstellen (MF 6) Figuur 11. 3 MF
Huidige fase Volgende fase Afwijkingsplan Figuur 11. 4 MF 2 Projectplan
Projectplan Risicologboek Aandachtspuntenlijst Huidige fase Volgende fase MF 5 Faseeindrapport Afwijkingsplan Werkpakket Leerpuntenlijst Figuur 11. 5 Kwaliteitslogboek
Afwijking BF 8 Afwijkingsrapport DP 4 Goedgekeurd Afwijkingsrapport Afwijkingsplan MF 6 Stoppen DP 3 Verder gaan BF 1 Figuur 11. 6 AP 1
DP IP OP BF MP PL Figuur 12. 1 MF AP
BF 5 DP 3 DP 4 Figuur 12. 2 Afsluiten van een project: Archiveer alle managementproducten Controleer of alle producten zijn opgeleverd en goedgekeurd door de gebruiker Documenteer alle acties die op een later tijdstip moeten worden ondernomen door de onderhoud en beheer afdelingen Maak een plan wanneer en hoe de resultaten worden beoordeeld Hef de projectorganisatie op DP 5
DP 3 DP 4 AP Archief DP 5 BF 5 Afsluiten van een project - Project afbouwen (AP 1) - Vervolgacties identificeren (AP 2) - Project evalueren (AP 3) Figuur 12. 3 AP
groot Meewerken Informeren Meebeslissen weinig veel klein belang Meedenken invloed Figuur 13. 1
groot klein overeenstemming Partner Vriend Opportunist Twijfelaar Vijand Tegenstander weinig veel vertrouwen Figuur 13. 2
Team Visie Figuur 14. 1 Beleid Tactiek Activiteit
Denker Inspirator Ondernemer Project Ondersteuner Conservator Doener Figuur 14. 2
Acceptatie Beheersing Informatie Afstemming Figuur 14. 3
Figuur 15. 1
T 4=2 dagen A T 1=2 dagen B T 2=3 dagen C dummy E Figuur 15. 2 T 5=3 dagen T 3=1 dag D
A t. A=0 Figuur 15. 3 1 t 1=3 dagen B tb=0
Act. A=4 Act. B=1 Start t. Start=0 Einde t. Einde=0 Act. C=2 Act. D=1 Act. =Activiteit t=tijdsduur in dagen Figuur 15. 4 Act. E=3
Figuur 15. 5
VS LS Figuur 15. 6 Act. t VE LE Act. =Activiteit t=tijdsduur VS=Vroegste Start VE=Vroegste Einde LS=Laatste Start LE=Laatste Einde
Figuur 15. 9
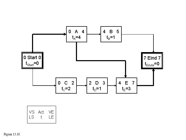
0 A 4 t. A=4 4 B 5 t. B=1 0 Start 0 t. Start=0 7 Eind 7 t. Einde=0 0 C 2 t. C=2 VS Act. VE LS t LE Figuur 15. 10 2 D 3 t. D=1 4 E 7 t. E=3
0 A 4 0 4 4 Figuur 15. 11
Figuur 15. 12
Figuur 15. 13
Figuur 15. 14
Informatieplanning Evaluatie en bijsturing Systeemontwikkeling Gebruik en beheer Figuur 16. 1
Figuur 16. 2
Toepasbaarheidsonderzoek en bedrijfsanalyse Functioneel model iteratie Implementatie Ontwerp & bouw iteratie Figuur 16. 3
Figuur 17. 1
Figuur 17. 2 ISO 8402 algemeen ISO 9000 aanvullingen ISO 9001 ISO 9004 extern intern
Procesbeheersing 5 Geoptimaliseerd Procesmeting 4 Bestuurd Procesdefinitie 3 Gedefinieerd Projectmanagement 2 Herhaalbaar 1 Initieel Figuur 17. 3 Er wordt gestructureerd gewerkt, processen worden verbeterd en nieuwe processen en technieken worden ingevoerd. Processen en producten zijn voorspelbaar en daardoor pro-actief stuurbaar. Beheersing van project en product door standaardiseren, integreren en leren. Gedisciplineerd projectmanagement, eerdere successen kunnen worden herhaald. Projecten gaan over het budget, te laat, hebben een lage kwaliteit zijn onvoorspelbaar en niet beheerst.
Waardering Personeel (9%) Mensen (9%) Leiderschap (10%) Beleid & Strategie (8%) Partnerships & Middelen (9%) Managen van processen (14%) Waardering Klanten (20%) Waardering maatschappij (6%) Resultaat (50%) Organisatie (50%) Leren en verbeteren Figuur 17. 4 Ondernemingsresultaten (15%)