HMI Magnetic Products Pipeline http jsoc stanford edujsocwikiLev












- Slides: 12
HMI Magnetic Products & Pipeline http: //jsoc. stanford. edu/jsocwiki/Lev 1 Doc
HMI Magnetic Field Products • Line-of-sight magnetic field will be computed from Doppler Velocity in two polarizations, as is done for MDI. • Vector Field will be computed from Stokes parameters derived from an independent set of polarized filtergrams. • After launch the possibility of combining the two cameras will be explored. • The nominal line-of-sight cadence is 45 seconds. The basic vector field cadence in 90 seconds. • Vector field data products will be the following quantities and uncertainties on each – – – |B| - total flux Filling factor (where possible) Inclination (gamma) to the line of sight Azimuth (phi) relative to solar north Magnetic line-of sight velocity • Data will be exported in a variety of coordinate systems: [Bx, By, Bz], [B_total, gamma, phi], and [Br, Btheta, Bphi]
HINODE Spectropolarimetric Magnetic Field Inverted with HMI-like Algorithm by S. Tomczyk & J. Borrero (HAO) The three panels show Inclination, Azimuth & Magnetic Field Strength as observed May 7, 2007 0 180 -180 0 3097
Magnetic Processing Scheduling There are four Schedules for Magnetic Field data processing • Quick Look – Routine processing on data available within minutes of observation • Standard – Routinely completed for all data on regular cadence (e. g. Vector B) after about 25 hours. • On Demand – Completed for small fraction of data when interesting things happen or whenever requested by a qualified user (Hi. Res MHD time series for a big flare & CME campaign • On Request – Products, such as high-resolution time series of MDH model solutions, will be generated as resources allow. Completed when system resources allow
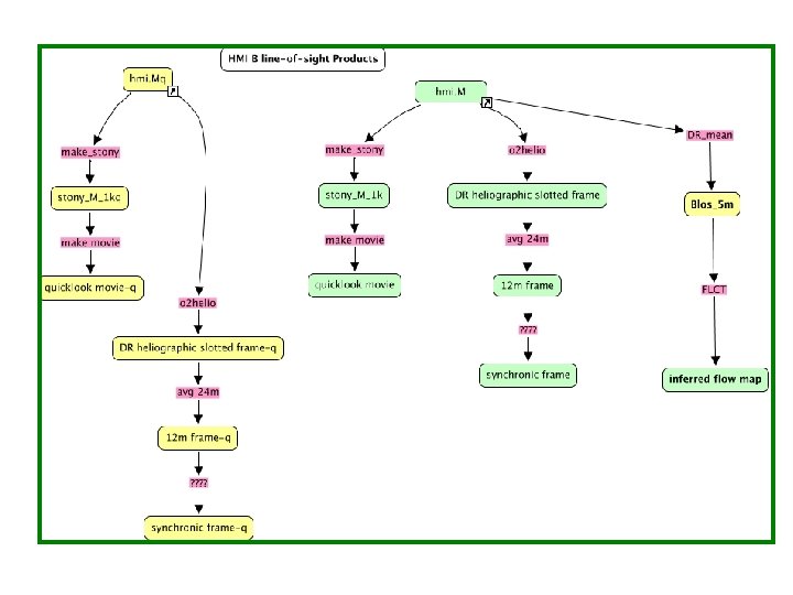
Definitive Standard Science Data Products – HMI Magnetic Field Images • Pipeline – 45 -second • Magnetic line-of-sight velocity on full disk • Continuum intensity on full disk • Vlos on full disk – 12 -minute • Inverted vector B on full disk • Disambiguated B on selected patches – 12 -hour • Disambiguated vector field on full disk • On Demand – 3 -second level 1. 5 filtergrams (limited number) – 3 -minute (180 -second) spatially binned disambiguated vector field in patches – 6 -minute (360 -second) disambiguated patches – 12 -minute full disk disambiguated vector field • On Request – 90 -second disambiguated patches – 90 -second IQUV – Anything else
Additional Magnetic Field Model Products • • • Produced as Standard On-demand, and On-request products • Automated Identification of AR Patches and other features • PFSS Model – Various resolutions • NLFFF Model – AR patches, daily • MHD Models – Daily low-resolution – Monthly and major events in hi-res • Open Field Foot Point Maps • Surface Flow Maps – ILCT, FLCT DAVE 4 VM
HMI Space Weather and Quick-Look Browsing Products • Generally HMI space weather and quick-look browsing products are computed in near real time from quick look SDO data. They may be used for space weather forecasting or real time monitoring and display. They should not be used for scientific analysis, except perhaps to compare the quality of preliminary and definitive products. • HMI space weather and quick-look products will be coordinated with the Heliophysics Events Knowledge Base. These data products will complement the AIA Quick Look Browse Products • DRAFT LIST – Comments welcome! This list is preliminary and is not a commitment. Each product must have a prospective user. • Magnetic Products Full Disk – Line-of-sight magnetograms (Blos) - 90 -sec; 1 K*1 K resolution – Vector magnetogram, inverted & disambiguated - 12 hour – Movie of Blos - 12 -day history, updated each 90 seconds Active Region Patches (ARPs) – Identification of active region patches - 12 minute (hourly? ) – Vector magnetic field in major ARPs, disambiguated - 12 minute – Time series of major ARP indices (since appearance, updated every 12 min • Location, orientation, separation, total flux, net flux, delta-B, helicity, non-potentiality, complexity, field gradient, other – Alerts based on indices • Increased time resolution during alerts – Blos at full spatial resolution in ARPs - updated each 90 seconds
HMI Space Weather and Quick-Look Browsing Products - continued – Synoptic Maps • Synchronic Frame - radial field estimate - 96 -minute, reduced resolution • Evolved Carrington/Synchronic map - 6 hour – Far Side Products • Far side active region map - daily • Movie of global sun activity - 54 -day, updated daily • Other Products – Full-disk Velocity – averaged snapshot every 12 minutes – Full-disk Intensity - 12 minute average – Full-disk Line Depth - 12 minute average – Full-disk and ARP Overlays of AIA and HMI Blos - 90 -sec update, movie – Alerts & Indices - 12 minute • Irradiance, mean field, ARP intensity/flare detection – Movies of ARPs in Intensity (updated hourly) – Horizontal Flow from LCT in ARPs (daily) – Coronal Field Models (daily, weekly) • Global - PFSS, Hybrid - HCCSSS, MHD • ARPs/Local - PF, NLFFF, MHD • Field line maps, source surface maps, AIA overlays, MHD quantities – Magnetic field global harmonic coefficients - daily – 1 AU Predictions - WSA velocity, polarity, field strength, etc (daily) – Coronal Holes - open foot points (daily) – Polar Field Estimate (monthly) • Note: Not all products are produced by HMI.
Vector Magnetic Field Modules • • • • • • Time Average_IQUV Stokes Inversion Field Disambiguation Merging Patches Bx By Bz. Transform Br Bt Bp. Transform Btot In Az Transform Vector. B_Remap Vector. B Spatial Average Vector. B Temporal Average Carrington Synoptic Chart Synchronic Frame Daily Synchronic Update Vector Synchronic Map Polar Field Extrapolation Magnetic Harmonic Coefficients Potential Field-Source Surface Potential Field-Local Non Linear Force Free Field Inferred Horizontal Flow - Local Inferred Horizontal Flow - Global • • Solar Wind Model Dynamic Active Regions Model Dynamic Corona Model Heliospheric Conditions Model 3 D AR Field Space Weather Products - Local Space Weather Products - Global Associated HMI Pipeline Modules • Feature Recognition • Spatial Average Line of Sight Magnetic Field Modules • B_LOS - Stokes • B_LOS - Average • B_LOS - Remap_and_Average • B_LOS – Carrington Map • B_LOS – Synchronic Frame • B_LOS – Daily Synchronic Map • B_LOS - MDI_Emulation • HMI_Mean Field