HL 7 FHIR Connectathon Military Service History and

![Introducing the ______ Track • Introduction to Track Lead - [Track lead] • Track Introducing the ______ Track • Introduction to Track Lead - [Track lead] • Track](https://slidetodoc.com/presentation_image_h2/4a47ea58a5f5b2f71104c17b1ee29282/image-2.jpg)



















- Slides: 21
HL 7 FHIR Connectathon Military Service History and Status Track Summary Ioana Singureanu 9/11/2020 © 2019 Health Level Seven ® International. Licensed under Creative Commons Attribution 4. 0 International HL 7, Health Level Seven, FHIR and the FHIR flame logo are registered trademarks of Health Level Seven International. Reg. U. S. TM Office.
Introducing the ______ Track • Introduction to Track Lead - [Track lead] • Track Description • Track Goals • Track Roles and Preparation • Track Breakouts • List of Participants in the track – Reference to test servers • How to find a test partner © 2019 Health Level Seven ® International. Licensed under Creative Commons Attribution 4. 0 International HL 7, Health Level Seven, FHIR and the FHIR flame logo are registered trademarks of Health Level Seven International. Reg. U. S. TM Office. 2
Track Lead • Ioana Singureanu, – Chief Innovation Officer, Book Zurman, Inc. – 15+ years of supporting the Department of Veterans Affairs • Lead Standards Architect – 25+ years of HL 7 implementation expertise – Software developer • Sean Muir, – Expert Developer – C-CDA testing/validation expert – FHIR implementation and transofmratoin – MDMI expert © 2019 Health Level Seven ® International. Licensed under Creative Commons Attribution 4. 0 International HL 7, Health Level Seven, FHIR and the FHIR flame logo are registered trademarks of Health Level Seven International. Reg. U. S. TM Office. 3
Acknowledgements • CDC NIOSH • Logica Health – Genny Luensman – SOLOR extension • Altarum – Craig Newman • VA – Lighthouse/VA API – Terminology – Informatics © 2019 Health Level Seven ® International. Licensed under Creative Commons Attribution 4. 0 International HL 7, Health Level Seven, FHIR and the FHIR flame logo are registered trademarks of Health Level Seven International. Reg. U. S. TM Office. 4
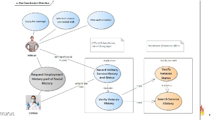
Track Description • Test cases: – Confirmation and verification of veteran status – Retrieve • Implementation Guide – Custom Operations ($veteran. Status) – Profiles of Observation, extension for Patient Veteran – Common base profile “Employment History Episode” © 2019 Health Level Seven ® International. Licensed under Creative Commons Attribution 4. 0 International HL 7, Health Level Seven, FHIR and the FHIR flame logo are registered trademarks of Health Level Seven International. Reg. U. S. TM Office. 5
© 2019 Health Level Seven ® International. Licensed under Creative Commons Attribution 4. 0 International HL 7, Health Level Seven, FHIR and the FHIR flame logo are registered trademarks of Health Level Seven International. Reg. U. S. TM Office. 6
Track Goals • Test out the functionality and validate that the FHIR representation includes and improves the current RESTful API: • Resolve terminology gaps – Submission to Regenstrief and NLM of SOLOR extension © 2019 Health Level Seven ® International. Licensed under Creative Commons Attribution 4. 0 International HL 7, Health Level Seven, FHIR and the FHIR flame logo are registered trademarks of Health Level Seven International. Reg. U. S. TM Office. 7
Track Roles and Preparation • Level set preparation needs – FHIR IG and Design document available at: https: //confluence. hl 7. org/display/CGP/Military+Service+History+a nd+Status+FHIR+Profiles+Project+Page • Server available for testing and resources available – HAPI Test Server • No authentication require – Book Zurman Test server for write-back • Basic authentication © 2019 Health Level Seven ® International. Licensed under Creative Commons Attribution 4. 0 International HL 7, Health Level Seven, FHIR and the FHIR flame logo are registered trademarks of Health Level Seven International. Reg. U. S. TM Office. 8
Participants in this track • Holly Miller, VHA KBS (day 1) – Terminology validation • Derek Brown, VA, Lighthouse project (day 1, 2) – Developer, client app development, IG and Design review – Validate test cases re: confirmation vs. verification • Genny Luensman – observer (day 1, 2) • Sean Muir – Provided client app sample © 2019 Health Level Seven ® International. Licensed under Creative Commons Attribution 4. 0 International HL 7, Health Level Seven, FHIR and the FHIR flame logo are registered trademarks of Health Level Seven International. Reg. U. S. TM Office. 9
Questions or other issues • FHIR IG intended for publication • Other interested parties – My. Health. EVet (John Moehrke) • Other areas of integration – SMART 2 – CDC Employment History App © 2019 Health Level Seven ® International. Licensed under Creative Commons Attribution 4. 0 International HL 7, Health Level Seven, FHIR and the FHIR flame logo are registered trademarks of Health Level Seven International. Reg. U. S. TM Office. 10
How to get your questions answers • Zulip (chat. fhir. org) – Include your track stream here • Log issues in JIRA • Contact info for Track lead © 2019 Health Level Seven ® International. Licensed under Creative Commons Attribution 4. 0 International HL 7, Health Level Seven, FHIR and the FHIR flame logo are registered trademarks of Health Level Seven International. Reg. U. S. TM Office. 11
Support Materials • Whova (link will come in your email) • Connectathon Confluence Page – https: //confluence. hl 7. org/display/FHIR/202009+Connectathon+25 • Track Page • FHIR Chat © 2019 Health Level Seven ® International. Licensed under Creative Commons Attribution 4. 0 International HL 7, Health Level Seven, FHIR and the FHIR flame logo are registered trademarks of Health Level Seven International. Reg. U. S. TM Office. 12
Zulip: https: //chat. fhir. org/#narrow/stream/232798 -connectathon-mgmt. 2 Ftrack. 20 leads • Follow your Track Stream • Follow the Connectathon Management Stream • Use this as your portal to the experts! Disclaimer 13
New Participant Resources • Intro to FHIR Thursday: 9: 00 – 10: 00 • Use your track lead • Sandy Vance, Connectathon Administrator sandy. vance@aegis. net 614. 273. 5916 © 2019 Health Level Seven ® International. Licensed under Creative Commons Attribution 4. 0 International HL 7, Health Level Seven, FHIR and the FHIR flame logo are registered trademarks of Health Level Seven International. Reg. U. S. TM Office. 14
Praparing yourself – Useful Skills • Familiarize yourself with base technologies - Re. ST-based APIs and conventions – e. g. GET vs. POST vs. PUT, HTTP headers - Inspect and understand the HTTP protocol with tooling – i. e. Postman, Browser debugger, Server-side debugger • General Healthcare System - Clinical concepts - Administrative and payer functions © 2019 Health Level Seven ® International. Licensed under Creative Commons Attribution 4. 0 International HL 7, Health Level Seven, FHIR and the FHIR flame logo are registered trademarks of Health Level Seven International. Reg. U. S. TM Office. 15
Useful Skills Cont. • FHIR interactions: - FHIR-for-developers or FHIR-for-architects level training - Specifically understand the profiles, resources within the relevant IG - JWTs and access tokens - Experience with a FHIR client and server libraries - You can find a list of these at https: //confluence. hl 7. org/display/FHIR/Test+Servers © 2019 Health Level Seven ® International. Licensed under Creative Commons Attribution 4. 0 International HL 7, Health Level Seven, FHIR and the FHIR flame logo are registered trademarks of Health Level Seven International. Reg. U. S. TM Office. 16
FHIR Variants • CDS-Hooks - JSON is a must - Ability to build/configure/test/monitor APIs - e. g. via java, node. js, AWS Lambdas and gateway - Basic database management skills • SMART - Web UI development – e. g. Angular or React - OAuth © 2019 Health Level Seven ® International. Licensed under Creative Commons Attribution 4. 0 International HL 7, Health Level Seven, FHIR and the FHIR flame logo are registered trademarks of Health Level Seven International. Reg. U. S. TM Office. 17
JIRA Issues • All spec issues will be tracked in JIRA • Link or keep a list on Confluence page • Confluence user id and password should work for JIRA Disclaimer 18
Track Report Out • what was the track trying to achieve • list of participants (with logos if you have time and energy) • notable achievements • screenshots and/or links to further information • discovered issues / questions (if there any) • now what? © 2019 Health Level Seven ® International. Licensed under Creative Commons Attribution 4. 0 International HL 7, Health Level Seven, FHIR and the FHIR flame logo are registered trademarks of Health Level Seven International. Reg. U. S. TM Office. 19
Participation Checklist üRegister on HL 7 Event Page üConfluence Access üSelect a Track üComplete Pre – Connectathon Survey üPrepare your Technical Environment üSign up on chat. fhir. org üConnect with your Track lead & participants © 2019 Health Level Seven ® International. Licensed under Creative Commons Attribution 4. 0 International HL 7, Health Level Seven, FHIR and the FHIR flame logo are registered trademarks of Health Level Seven International. Reg. U. S. TM Office. 20
Questions? Track Lead contact info © 2019 Health Level Seven ® International. Licensed under Creative Commons Attribution 4. 0 International HL 7, Health Level Seven, FHIR and the FHIR flame logo are registered trademarks of Health Level Seven International. Reg. U. S. TM Office. 21