High value chain 1 high value chain 2





- Slides: 5
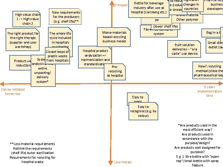
High value chain 1 -> high value chain 2 New requirements for the producers (e. g. shelf life)** The right product for the right therapy (supplier and user workshop) The whole life cycle included in hospitals purchasing Closedprocess loops of plastic waste System from hospitals Product use analysis of the reduction entire unpacking/ delivery system* Can be initiated tomorrow **Less material requirements Rethink the requirements (shelf life) outer sterilization Requirements for recycling for hospital waste development to reduce Local sterilization of legislation Bottle for beverage hospital waste High impact water on site (reduce (at thechanges in industry after use at hospital) waste stream)countries hospital (Carlsberg etc. ) Mono material Other polymer PP less material Use (lower shelf life) Fibre free container system Mono-materials based recycling business model Bag in a box. N s Bulk solution deliveries – "a la carte" use device Hospital product analyzation => harmonisation and standardisation Pharma recy business developme Small distr outlet (au New? recycling method (close the pharmaceutical loop Prerecycling at hospital Easy to open Easy to recognise (e. g. by colour) Low impact 5 years implementation time *Are products used in the most efficient way? Are products used in accordance with the purpose/design? Are products well designed for purpose? E. g. 1 litre bottle with "open top"/small bottle with spray feature
Can be implemented in 5 years High impact Bottle for beverage industry after use at hospital (Carlsberg etc. ) Mono material PP Sterilisation development to reduce hospital waste (reduce hospital waste stream) Local sterilization of water on site (at the hospital) Use less material (lower shelf life) Waste legislation changes in countries Pharma recyclin business development Mono material Other polymer Bag in a box New deliv system: ta pipe, spr Small distribution outlet (automat) Fibre free container system Bulk solution deliveries – "a la carte" use device New? recycling method (close the pharmaceutical loop) Prerecycling at hospital 5 years implementation time
Can be initiated tomorrow High impact New requirements for the producers (e. g. shelf life)** High value chain 1 -> high value chain 2 The right product for the right therapy (supplier and user workshop) Product use reduction Can be initiated tomorrow High impact The whole life cycle included in hospitals purchasing process Closed loops of plastic waste from hospitals System analysis of the entire unpacking/ delivery system* Mono-materials based recycling business model Hospital product analyzation => harmonisation and standardisation Prerecycling at hospital
Can be implemented in 5 years Low impact 5 years implementation time Easy to open Easy to recognise (e. g. by colour) Low impact
Can be initiated tomorrow Low impact Can be initiated tomorrow No inputs Low impact