HEMATRL OCUA YAKLAIM Ar Gr Dr sm et
































- Slides: 32
HEMATÜRİLİ ÇOCUĞA YAKLAŞIM Arş. Gör. Dr. İsm et Öncü Moderatör Prof. Dr. Aytül Noyan Sağlık Sunumları: http: //hastaneciyiz. blogspot. com
Hematürili Çocuğa Yaklaşım Hematüri tanımı l Hematürinin saptanması l Hematüri nedenleri l Hematürinin değerlendirilmesi l Hematürili Çocuğa Yaklaşım l
Hematüri Tanımı l İdrarda eritrosit ( kan hücreleri ) bulunmasıdır. l Mikroskopik Hematüri : Çıplak gözle bakıldığında normal görülen ama mikroskop altında fazla sayıda eritrositin bulunması olarak adlandırılır. l Makroskopik Hematüri : İdrarda çıplak gözle görülecek kadar belirgin kanama olmasıdır, idrar çay ya da kola rengindedir.
Hematüri l 1. 2. 3. 4. 5. l l Öncelikle anamnez; Makroskopik / Mikroskopik Semptomatik / Asemptomatik Akut / Kronik İzole / Komplike Rekürren / Relaps Fizik muayene İdrar analizi
anamnez l l l l l Hematürinin başlangıcı ve süresi İdrar rengi ve şiddeti Sık işeme, dizüri Diğer genitoüriner belirtiler; önceki genitoüriner hastalık, cerrahi işlemler Ödem, döküntü ve eklem bulğuları öyküsü Geçirilmiş boğaz ağrısı öyküsü ve görülme tarihi ( AGN) Travma İlaç alım öyküsü Kolik ve sırt ağrısı (taşlar)
Anamnez l l l l l Alerjiler Kırmızı , turuncu , mor madde alımını da içeren diyet öyküsü Kolay kanam ve morarma ( hematoljik hastalıklar) Orak hücreli anemi öyküsü Kanlı ishal (HÜS, HSP ) Nefes darlığı, halsizlik , var olan üfürümde değişiklik öyküsü( Subakut Endokardit) Seyahat öyküsü (sıtma, şistomiyazis) Bedensel faliyetler Aile öyküsü sorulmalı
Aile öyküsü l l l Hematüri Sağırlık Böbrek yetmezliği Hipertansiyon Hemofili
Fizik muayene l l l l l Vital bulgular değerlendirilmeli BAŞ: Periorbital ödem, malforme kulaklar, faringeal eritem/eksuda GÖGÜS: Raller, froman, üfürüm, kardiyak aktivite, galo KARIN: Kitle , travma, asit SIRT: Künt hassasiyet, KVAH GENİTOÜRİNER: Meatal stenoz, travma, akıntı EKSTREMİTE: Ödem, artrit DERİ: Döküntü, peteşi , purpura Büyüme gelişme paremetreleri İşitme kaybı
Hematürinin saptanması l l Dipstik ile Çok hassastır. Her alanda 2 -5 eritrosit varlığında bile pozitif olabilir Mikroskopik incelemede eritrosit görülmemesi durumunda; hemostik ile + elde edilmesi Hemoglobinüri ve Myoglobinüri varlığını gösterir
stikle idrar bakısı dipstik’te (kan) sediment Ayırıcı tetkik Hematüri + Eritrosit, silendir Sedimente eritrositlerin varlığı Hemoglobinüri Myoglobinüri + + Hemosiderin yiklü Haptoglobulin düşük epitel hücreleri CPK normal Amonyum sülfat testi spektroskopik analiz Haptoglobulin normal CPK yüksek Amonyum sülfat testi + spektroskopik analiz
İdrarda renk değişikliği yapan diğer nedenler l Pembe-kırmızı-kola siyah ü Hastalık -Hemoglobinüri -Myoğlobinüri -Porfinüri -Serrati marcescens ü Yiyecek ve ilaç alımı -Aminoprin -Fenazopridin -Azo boyaları -Rifampin -Pancar -Rodamin -Klorokin -Sülfazolin -Böğürtlen -Üratratlar -Desferoksamin -Benzenler -İbubrofen -Kurşun -Metil dopa -Difenilhidantoin -Nitrofrontain -Azotioprin Koyu, kahverengi, Hastalık - Alkaptonüri -Homogentistik asidüri -Melanin -Methemoğlobinüri -Trisinosis Yiyecek ve ilaç alımı -Alanin -Kaskarin -Rezokinol -Timol
Hatalı değerlendirmeler l ü Yalancı pozitiflik İdrar çubuğu ile - Hemoglobinüri -Myoglobinüri -Okside edici ajanlar (Povidin iodin) ü Mikroskopla -Kandida sporları idrar(parçalanır) -Sferik Ca oksalat kristalleri - Hava kabarcıkları Yalancı neğatiflik İdrar çubuğu ile -Askorbik asid -Formalin Mikroskopla - Hipotonik - Hipertonik idrar
Hematüri yerinin saptanması l GLOMERÜLER Eritrositler -Değişik boyutta -Dismorfik -Silendir var NON-GLOMERÜLER Eritrositler - Düzgün şekilli - Büyük boyutta - Silendir yok
Hematüri nedenleri I Glomerüler * Kalıtsal - Alport sendromu - Familyal beningn hematüri - İnce membran hastalığı -Nail –patella send. * Edinsel -Ig. A nefropatisi -Mezengial proliferatif GN -Fokal glomerüloskleroz -Membranoproliferatif GN -Minimal lezyon hastalığı * Sistemik hastalıklar - SLE - HSV - Vaskülitler -HÜS -Amiloidoz * Enfeksiyonlar - Post streptokokal - Subakut bakteriyal end. - Shunt nefriti - Hepatit B GN
Hematüri nedenleri II Tubulointertisyel Kalıtsal • • Edinsel Polikistik böbrek hastalığı - Renal tx rejeksiyonu Tümörler Medüller kistik hastalık - Nefrolitiyazis - Renal papiler skleroz Konjenital nefrotik sendrom - Enfeksiyonlar - Multi sistem hastalık Sistinosis - Reflü nefropatisi Oksalosis - Obsrüktif üropati Renal displazi - İlaç hipersensitivitesi Nefrokalsinosis - Metabolik hastalıklar Tuberoskleroz - Hiperkalsiüri - Hiperürisemi
Hematüri nedenleri III • • • Vasküler Orak hücre hast Renal ven trombozu Renal arter trombozu AV malformasyon Maliğn HT Hematolojik hastalıklar Hemofili Trombositopenik purpura Anti koagülanlar Diğer koagülasyon bozuklukları İdrar yolu hastalıkları • İdrar yolu enfeksiyonları • Taş • Travma • Hidronefroz • Üreterosel • Siklofosfamid sistiti • Üretrit
Hematüri nedenleri Makroskopik hematüri q l l l l l İdrar yolu infeksiyonu Renal taşlar Glomerülonefrit Hiperkalsiüri Orak hücreli anemi Ig. A nefropatisi Genitoüriner bozukluklar Alport sendromu Hemorajik sistit Travma Tümör
Makroskopik hematüri
Hematüri nedenleri Mikroskopik hematüri l l l l Kollajen doku hastalığının indüklediği nefrit HÜS Henoch-Schönlein purpura Lösemi Trombositopeni veya pıhtılaşma bozuklukları Subakut bakteriyel endokardit Renal Tüberküloz Polikistik böbrek hastalığı Üriner sistem anomalileri Hidronefroz Kızamık , kabakulak, Su çeçegi Sıtma Eğzersiz, koşma, boks, güreşmek İlaç ve toksinler (aspirin, anti-
Asemptomatik hematüri l İdrar analizinde hematüri (makroskopik veya mikroskopik) + hastada öykü ve fizik bakıda sistemik, renal ve ürolojik bir hastalığı gösterecek herhangi bir bulgu olmayan durumdur.
Glomerül • Ig. A nefropatisi • Post streptokok GN • Beningn familyal hematüri • SLE • Alport sendromu • Egzersizin indüklediği hematüri • Membranoproliferatif GN • Mezengioproliferatif GN Non-Renal • Taş • İYE • Tm Non –Glomerüller • Orak hücreli anemi • Polikistik böbrek has. • Renovasküler HT • Hiperkalsiüri • Nefrokalsinosis • Hidronefroz • Renal Tbc • Renal hemanjiom
l Dismorfik eritrositler
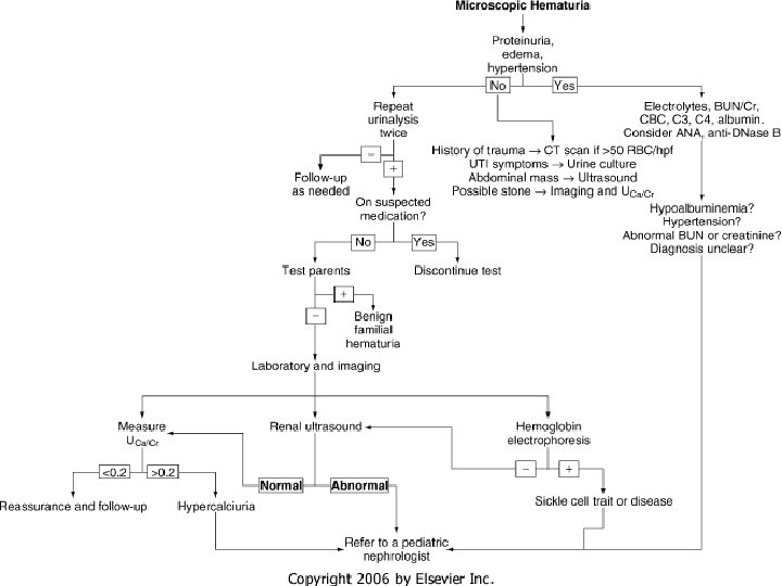
Hematürinin değerlendirilmesi l l l Öykü F. M Laboratuvar
Hematürinin değerlendirilmesi Laboratuvar l l l Tam kan sayımı, PY TİT , idrar kültürü BUN/ Cr, elektrolitler, T. protein, albumin, lipidler ADBG , batın USG Bogaz kültürü, ASO, sedimentasyon ANA, Anti-DNA, C 3, C 4, Ig. A Sikling EKO PPD Ailede idrar analizi 24 saatlik idrarda Ca, spot idrarda Ca/Cr
Laboratuvar l l l Odiyogram İVP Sistoskopi Ürodinami Böbrek biyopsisi
Hematüri izlem protokolü Hematolojik tetkik İdrar Tbc tetkik mikroskopi lokosit Eritrosit Silendirleri Dismorfik eritrositler Proteinüri araştırılması Anlamlı Anlamsız proteinüri Bb fonk ölç Renal Tbc Bb bx US+ ADBG hiperkalsiüri Normal Renal Parankimal hast Hematolojik defekt İdrar Ca/Cr İzole hematüri İVP Obstrüksiyon Taş tümör Hematüriyi izle Proteinüriyi izle Aile üyelerini muayene Erkekte odyogram 6 aydan uzun Persistan hem Anormal Aralıklı hem sistoskopi iyileşme
İzole hematüri • İdrar eritrosit morfolojisi -Kültür, Tbc tetkik -Ca/Kreatinin • Serum biyokimya • Orak hüc nemi araştırması • Bb USG Dismorfik eritrosit Normal eritrosit • 24 saatlik idrar protein, Cr • C 3, C 4, ASO, ANA, Anti-DNA • 1. akrabaların tetkiki Düşük kompleman • Akut. GN • Lupus nefriti • Memb prol. GN • Şant nefriti • Subakut bak. endokar Anormal USG Normal kompleman + aile öyküsü Alport send Bening familyal hematüri - Aile öyküsü Ig. A nef FSGS • İYE • Taş • Travma • Kistik hast • Hidronefroz • Tm Normal USG • Üriner sistem İnfeksiyonu Hiperkalsiüri • Travma • İlaçlar • Kanama diyatezi • Hemoglobinopati
Sağlık Sunumları: http: //hastaneciyiz. blogspot. com