HAVA KRLLAST YAMURLARI SS KRLL VE NLENMES SERA




















































































































- Slides: 116
HAVA KİRLİLİĞİ(ASİT YAĞMURLARI, SİS KİRLİLİĞİ VE ÖNLENMESİ) SERA GAZLARI ÖNEMİ VE SU KİRLİLİĞİ
HAVA KİRLİLİĞİ (ASİT YAĞMURLARI, SİS KİRLİLİĞİ VE ÖNLENMESİ)
Özellikle kentlerimizde yaşadığımız hava kirliliği, farklı şekillerde tanımlanmaktadır. Bunlardan en genel tanımıyla hava kirliliği: “Katı, sıvı ve gaz şeklindeki kirletici maddelerin insan sağlığına, canlı hayatına ve ekolojik dengeye zarar verecek şekilde, yoğunluk ve sürede havada bulunması”dır.
HAVA KIRLILIĞININ KAYNAKLARı NELERDIR? Hava kirleticilerin temel iki kaynağı bulunmaktadır. Bunlar; • Doğal hava kirletici kaynaklar, • Antropojenik hava kirletici kaynaklar.
DOĞAL HAVA KIRLETICI KAYNAKLAR Volkanik faaliyetler, orman yangınları, biyojenik faaliyetler, bitki ve hayvan artıklarının bozulması atmosfere çeşitli gaz ve partiküllerin salınmasına neden olur. Dünyanın çeşitli yerlerinde zaman volkanik faaliyet gösteren yanardağlar önemli bir doğal hava kirletici kaynaktır. Benzer şekilde, özellikle yaz aylarında meydana gelen orman yangınları da atmosfere kirletici gaz ve toz yayarlar. Bunların dışında tarımsal faaliyetler, bitki ve hayvan artıklarının bozulma ürünleri de hava kirletici kaynakları arasındadır.
Biyojenik aktivitelerden kaynaklanan hidrojen ve karbon temelli gazlar, doğal kaynaklı kirleticilerdir. Bu kirleticiler, fotosentez, metabolik faaliyetler, bitki ve hayvansal emisyonlardan salınır. CO, CO 2, metan, organik bileşikler bu kirleticilere örnek olarak verilebilir. Doğal hava kirletici kaynakları, bazı dönemlerde çok fazla miktarlarda atmosfere kirletici bırakabilirler. Ancak genellikle insanların yoğun yaşadıkları kentsel alanlardan uzak kırsal kesimlerde bulundukları için insan kaynaklı hava kirleticilere nazaran daha az olumsuz ektiye sahiptir denilebilir.
ANTROPOJENIK HAVA KIRLETICI KAYNAKLAR Hava kirliliğine neden olan antropojenik kaynaklar, insanların faaliyetleri sonucu oluşan kaynaklardır. Bunlar genel olarak; • Isıtma amacıyla konutlarda/iş yerlerinde yakıt kullanımı, • Ulaşım, taşıt trafiği, • Sanayi faaliyetleri olarak sınıflandırılabilir.
ISıNMADAN KAYNAKLANAN HAVA KIRLILIĞI Ev ve işyerlerinde ısınmak amacıyla katı (kömür), sıvı (fueloil) ve gaz (doğal gaz) yakıtlar kullanılmaktadır. Bu yakıtların yanması sonucu hava kirleticileri ortaya çıkar. Isınma sistemlerinden kaynaklanan hava kirliliği yakıt özelliğine ve yakma sistemine bağlı değişiklik gösterir. Ortaya çıkan bu kirleticiler, yerleşim alanlarında yaşanan hava kirliliğinin önemli bir bölümünden sorumludur. Özellikle kış mevsiminde, ısınmaya duyulan ihtiyaçla birlikte kentlerin ve burada yaşayan insanların sağlığını tehdit etmektedir.
Isınmada kullandığımız katı, sıvı ve gaz yakıtların doğal yapısı içerisinde kükürt(S) bulunmaktadır. Katı, sıvı ve gaz yakıtların ısınmada kullanılmasıyla bu yakıtlarda bulunan kükürt bileşiklerinin yanması sonucu kükürt oksitleri meydana gelir. Ülkemizde çıkarılmakta olan kömürlerde kükürt içeriği genellikle %1’in üzerindedir. Kömürdeki kükürt, yanma esnasında önemli oranda kükürt dioksite (SO 2) ve az bir oranda da kükürt trioksite (SO 3) dönüşmektedir. Bacadan atılan kükürt oksit miktarı yakıt içinde bulunan kükürt miktarına bağlı olarak değişmektedir. Yanma esnasında oluşan kükürt oksitler, ülkemizde özellikle büyük şehirlerde, son yıllara kadar yaşanmış olan genel hava kirliliği probleminin de temelini oluşturmaktaydı. Fakat son yıllarda yapılan düzenlemelerle, özellikle ülkemizde çıkarılmakta olan kömürlerin çeşitli proseslerle iyileştirilmesi sonucu, kükürt içeriği %1. 5 veya daha aşağı seviyelere çekilmiştir. Çoğu ithal kömürlerdeki kükürt içeriği ise düşük olmakta veya kükürt içeriği düşük olan kömürlerin ithalatına izin verilmektedir. Yakıtların ısınma amaçlı kullanımından partikül hâlindeki kirleticiler ile diğer yanma ürünü kirleticiler de oluşmaktadır. Yakma sistemlerinden kaynaklanan kirleticiler, özellikle kış mevsiminde yaşadığımız kentlerde önemli bir hava kirliliği sorunu oluşturmaktadır.
ULAŞıM, TAŞıT TRAFIĞINDEN KAYNAKLANAN HAVA KIRLILIĞI Nüfus artışı ve gelir düzeyinin yükselmesiyle birlikte, motorlu taşıtların sayısı hızla artmaktadır. Bu araçların egzozlarından çıkan egzoz gazları ise kentlerimizdeki önemli bir çevre sorunu olan hava kirliliğini oluşturmaktadır. Her gün milyonlarca araç, yaşadığımız kentin cadde ve sokaklarında dolaşmaktadır. Havaya kirletici gaz ve tanecik yayabilen bu araçlar, kötü bakım, bilinçsiz kullanma ve bir kısmının çok eski oluşları nedeniyle kirletici özellikleri bir kat daha artarak, önemli kirletici kaynak durumundadırlar. Benzinli motorla çalışan bir taşıtın başlıca kirletici kaynakları şunlardır: Egzoz borusu (asıl kaynaktır), Benzin deposu, Kartel Havalandırma, Karbüratör, Fren Balataları ve Lastikler.
Dizel motorlu taşıtlarda ise başlıca kirletici kaynak egzoz borusudur. Dizel motorlu taşıtların egzoz borularından çıkan dumanın rengi, o aracın kirletici potansiyelini göstererek bu anlamda kendini ele verir. Yakıtın tam yanmadığı, araç bakımının iyi olmadığı durumlarda aşağıdaki üç tür duman çıkar ve bu dumanların çıkış sebepleri şunlardır: Siyah Duman: Tam yanmamış yakıt taneciklerinin oluşturduğu dumandır. Uygun yanma koşullarının olmadığını gösterir. Gri-Beyaz Duman: Tam yanma artığı maddelerin oluşturduğu dumandır. Uygun yanma koşullarının olduğunu gösterir. Mavi Duman: Yanmamış yakıt ve yağ karışımı olup genellikle motorun bakıma ihtiyacı olduğunu gösterir. Karbonmonoksit (CO), partikül madde (is, toz, tanecik vs. ) ve hidrokarbonlar trafikteki araçların egzoz gazlarından kent atmosferine bırakılan genel hava kirleticilerdir. Benzinli taşıtlarda kurşun (Pb) bileşikleri de diğer bir önemli kirleticidir.
SANAYI FAALIYETLERINDEN KAYNAKLANAN HAVA KIRLILIĞI Pek çok sektörde faaliyet gösteren ve üretim yapan tesisler bir diğer önemli hava kirletici kaynaklarıdır. Bu tesislerde ihtiyaç duyulan enerjiyi elde etmek için yakılan yakıtlar ve işletim aşamalarında çeşitli kirleticiler oluşur. Bu oluşan kirleticiler de atmosfere atıldığında hava kirliliğine neden olurlar.
Daha basit anlatımla; kitaplarımız, defterler, kalemlerimiz, yiyeceklerimiz, oturduğumuz masasandalyeler, evimizdeki buzdolabıçamaşır makinesi televizyon ve giydiğimiz giysilerin hepsi bu sanayi tesislerinde, fabrikalarda yapılmaktadır. Tüm bu yaşamsal ihtiyaçlarımız olan ürünler, fabrikalarda üretilip bizlere ulaştırılırken enerji gereklidir. Gerekli olan bu enerji de fosil yakıtların yanmasıyla temin edilir. Her tesiste üretim aşamasında da çeşitli kirleticiler ortaya çıkar ve fabrikaların bacalarından kimyasal gazlar, tozlar ve dumanlar olarak atmosfere bırakılarak hava kirlenmesine neden olunur.
Günlük ihtiyaçların karşılanması, iş alanlarının oluşturulması ve ülkelerin kalkınması için bu fabrikaların mutlaka çalışması ve üretimlerini yapması gerekir. Ancak bu yapılırken gerekli önlemlerin alınarak çevrenin korunmasına önem verilmelidir. Çeşitli sanayi kollarında üretim yapan tesislerin bacalarından farklı miktar ve türlerde hava kirleticiler oluşur. Bazı kirleticiler üretim yapan tesislerin hepsinden oluşmaktadır. Bunları genel olarak gruplandırmak ve örneklemek gerekirse; - Çimento, madencilik, ve demir çelik sanayi gibi tesislerde üretim işlemleri esnasında önemli miktarda partikül madde emisyonu oluşur. Ayrıca kömür yakan termik santraller de önemli miktarda partikül madde kaynağıdır. - Katı veya sıvı yakıt kullanan enerji santralleri ve bazı işletmelerde yakıtların yanması sonucu büyük miktarlarda kükürt dioksit, karbon monoksit atmosfere bırakır. - Azot oksitler, başta termik santraller olmak üzere gübre sanayi gibi tesislerden önemli miktarda oluşur. - Petro kimya sanayi başta olmak üzere çeşitli sanayi tesislerinde ise uçucu organik maddeler oluşmaktadır.
HAVA KIRLETICILER VE SAĞLıĞıMıZA ETKILERI Doğal ve antropojenik kaynaklardan atılan toz, gaz ve sıvı şeklindeki hava kirleticileri insan sağlığına etkileri dikkate alınarak sınıflandırılabilir. Atmosferde en yaygın olarak bulunan ve belirli konsantrasyonlarda bulunduğunda insan sağlığını olumsuz etkileyen kirleticileri şunlardır: Kriter hava kirleticiler: • Partikül madde (PM), • Karbon monoksit (CO), • Kükürt dioksit (SO 2), • Ozon (O 3), • Azot dioksit (NO 2), • Kurşun (Pb)
PARTIKÜL MADDE Partikül madde havada asılı bulunan katı partiküllerin ve sıvı damlacıkların bir karışımıdır. Partikül boyutları çok geniş bir aralığa sahiptir. Toz, duman, is gibi bazı partiküller gözle görülebilecek kadar büyüktür. Fakat, ancak mikroskopla görülebilen boyutlarda partiküller de bulunmaktadır. Çapları 10 μm’den küçük, 2. 5 μm’den büyük partikül maddeler “kaba partiküller” olarak adlandırılır. Daha çok kırma, öğütme işlemleri, yol tozlarından kaynaklanır. Çapları 2. 5 μm’den daha küçük partiküller ise “ince partiküller” olarak adlandırılır.
Partikül maddeler çok değişik boyutlarda ve şekilde bulunurlar ve yüzlerce farklı kimyasallardan oluşurlar. Enerji santralleri, endüstri ve otomobil gibi kaynaklardan salınan partiküller asitler (sülfat, nitrat gibi), organik kimyasallar, metaller, toprak veya toz partikülleri, bakteri, küf, mantar, deniz suyunun buharlaşması ile ortaya çıkan tuzlar, ve alerjik polenlerden oluşur.
Partikül maddelerin kimyasal kompozisyonu da sağlık açısından oldukça önemlidir. Partikül maddeler cıva, kurşun, kadmiyum gibi ağır metaller, kanserojen kimyasallardan oluştuğunda partikül madde kirliliği insan sağlığını tehdit etmektedir. Bu zehirli ve kanser yapıcı kimyasallar, akciğerlerde nemle birleşerek aside dönüşmektedir. Kurum, uçucu kül, benzin ve dizel araç egzoz partikülleri benzo(a)pyrene gibi kanser yapıcı maddeler içerdiğinden bunların uzun süre solunması kansere sebep olmaktadır. PM (özellikle ince partiküller PM 2. 5) konsantrasyonu ve maruz kalma süresine bağlı olarak ciddi sağlık problemlerine neden olmaktadır. Bunlar; • Solunum yolu semptomlarında artış; tahriş, öksürük veya nefes almada zorluklar, • Akciğer fonksiyonlarında düşüş, • Astım şiddetlenmesi, • Kronik bronşit gelişimi, • Kalp atışlarında düzensizlikler, • Kalp ve akciğer hastası insanlarda erken ölümler. benzo(a)pyrene : C 20 H 12
KARBON MONOKSIT (CO) Karbon monoksit (CO) renksiz ve kokusuz bir gazdır. Katı, sıvı ve gaz yakıtlardaki karbonun tam olarak yanmaması nedeniyle oluşur. Özellikle kentsel bölgelerde CO emisyonlarının büyük bir kısmı motorlu taşıt egzozlarından atılır. CO’in en önemli kaynağı taşıtlardır. Kent atmosferindeki CO’in yaklaşık %85 -95’i taşıtlardan kaynaklanır. Genellikle yoğun araç trafiğinin ve tıkanıklığının yaşandığı bölgelerde pik seviyesine ulaşır. Metal işleme, kimyasal üretim tesisleri, odun yakılması ve orman yangınları CO emisyonlarının diğer kaynaklarıdır.
CO zehirli bir gazdır. Kalp ve beyin gibi vücut organlarına ve dokularına oksijen ulaşma kapasitesini düşürür. CO, hemoglobine bağlanarak kanda karboksihemoglobin (COHb) oluşmasına yol açar. Böylelikle dokulara oksijen taşınmasını engelleyerek kısa sürede boğulmaya yol açabilir. CO kirliliği, kalp hastaları için ciddi sağlık riskleri oluşturur. CO konsantrasyonu çok düşük seviyede olsa bile bir kalp hastasında; • Göğüs sıkışması, • Göğüs kafesi altında bir rahatsızlık hissi, baskı veya ağrı, • Hareket kabiliyetinde düşme, • Kardiyovasküler etkiler görülür. Sağlıklı insanlar bile yüksek CO konsantrasyonuna maruz kaldıklarında merkezî sinir sistemine etkileri bulunmaktadır; • Baş ağrısı, yorgunluk, bulantı, baş dönmesi • Psikomotor sisteminde aksamalar • Görme problemlerinin gelişmesi • İş yapabilme ve öğrenme kabiliyetinde düşme • El becerilerinde azalma • Karmaşık işleri yerine getirmede güçlük çekme gibi etkilerin yanında uzun süreli maruziyetlerde ölümler görülür.
KÜKÜRT DIOKSIT (SO 2) Kükürt dioksit (SO 2) özellikle katı ve sıvı yakıtlarda bulunan kükürdün yanması sonucu oluşan, renksiz, yanmayan ve parlamayan bir gazdır. Kükürt, ham petrol, kömür, alüminyum, bakır, çinko, kurşun, demir gibi maden cevherinde doğal olarak bol miktarda bulunur. SOx gazları ise, petrol, kömür gibi kükürt içeren katı ve sıvı yakıtların yanması sonucu oluşur. Petrolden benzin ekstrakte edilmesi ve maden cevherinden metallerin zenginleştirilmesi gibi prosesler sonucunda da SOx gazları oluşur.
SO 2 asit yağmurları diye adlandırılan çevresel bir problemin de sorumlusudur. SO 2 atmosferdeki nemde çözünerek, güneş ışığı ve bazı kimyasalların varlığında sülfürik asite dönüşür. Böylece asit yağmurlarının oluşmasında en önemli katkıyı yapar. Asit yağmurları da başta ormanlar olmak üzere pek çok çevresel tahribata sebep olur.
SO 2 asidik bir gazdır. Özellikle astım, kalp ve akciğer hastalıkları, çocuk ve yaşlılar SO 2 kirliliği açısından risk altındadır. Sağlıklı insanlarda yüksek konsantrasyonlarda uzun süreli maruziyetler solunum sistemi tahribatı, kalp hastalıklarının tetiklenmesi gibi etkiler meydana getirir. SO 2 ile kirlenmiş hava solunduğunda; SO 2 burun, geniz ve boğazdaki nemle reaksiyona girerek solunum sistemindeki sinirleri tahriş eder. Bu tahriş sonrasında öksürük krizleri ve göğüs sıkışması olur. Astım ve akciğer hastalarında solunum yolu daralmasına neden olur. SO 2’nin konsantrasyonu ve maruziyet süresine bağlı olarak sebep olabileceği sağlık sorunları; • Solunum yolları ve akciğer hastalıklarında artış, • Çocuk ve yaşlılarda solunum yolu hastalıklarında ilerleme, • Yetişkinlerde kronik solunum yolu hastalıklarında ilerleme, • Kalp ve akciğer hastalıklarında erken ölümlerde artış, • Astım hastalarında solunum direncinin artması, • Yüksek konsantrasyonlarda göz tahrişi ve öksürük.
OZON (O 3) Ozon, üç oksijen atomundan oluşan bir gazdır. Yer seviyesi atmosferde kompleks reaksiyonlar sonucu oluşur. Ozon hem yer seviyesinde hem de atmosferin üst tabakalarında bulunur. Atmosferde bulunduğu yere göre “faydalı” veya “zararlı” olabilir.
• Faydalı ozon: Atmosferin yaklaşık 15 -50 km’leri arasındaki tabakası olan stratosferde bulunur. Stratosferik ozon güneşten gelen zararlı ultraviyole ışınları emerek dünyadaki yaşam türlerini korur. Atmosferdeki tüm ozonun %90’ı buradadır. • Zararlı ozon: Motorlu taşıt eksoz ve endüstriyel faaliyetler atmosfere NOX ve uçucu organik bileşikler (VOC) salarlar. NOX ve VOC’lar güneş ışınlarının etkisiyle reaksiyona girerek ozon ve diğer fotokimyasal ürünleri oluşturur. Ozonun %10’luk kısmı atmosferin yer seviyesine yakın kısmında bu şekilde fotokimyasal reaksiyonlar yoluyla üretilir. Özellikle sıcak yaz günlerinde güneş ışığının etkisiyle yüksek miktarlarda ozon üretilir (Şekil 11). Özellikle kentsel bölgelerde yaz aylarında ozon konsantrasyonları yüksek seviyededir. O 3 artışına strotosferden taşınım katkıda bulunsa da en büyük kaynağı insan faaliyetleridir.
Ozon oldukça reaktif bir gazdır ve suda çözünmez. Bu nedenle solunum sisteminin derinliklerine ulaşarak, akciğerlerde olumsuz etki gösterir. Günlük aktiviteler sırasında ozon solunduğunda, akciğerlerin derinliklerine kadar nüfus ederek göğüs sıkışması, ağrı, öksürük gibi sağlık problemlerine sebep olur. Çocuklar, dış ortamda aktif olan insanlar, solunum yolu rahatsızlığı olanlar ozondan en çok etkilenen gruplardır. Özellikle çocuklar yaz aylarında dışarıda oynayarak vakit geçirdikleri için büyük risk altındadırlar. Tüm yaş grupları ve dışarıda aktif olan kişiler de ozonun olumsuz sağlık etkileri açısından risk altındadır. Ozonun olumsuz sağlık etkileri arasında; • Boğaz tahrişi, öksürük, göğüste ağrı, solunum yollarının tahrişi, • Fiziksel aktiviteler sırasında nefes almada güçlükler, hırıltılı soluma, • Akciğer fonksiyonunu azaltarak derin ve kuvvetli nefes almayı güçleştirme, • Fiziksel aktiviteleri yerine getirme zorlukları, • Astımı kötüleştirme ve astım krizlerine sebep olma, • Akciğer iç yüzeylerinde iltihaplanma sıkça rastlanan durumlardır.
AZOT OKSITLER (NOX) Azot oksitler, asidik karekterli gazlardır ve bu gazların büyük bölümünü atmosfere salan temel iki kaynak vardır. Banlardan birincisi katı, sıvı veya gaz yakıt kullanan termik sanralleri, endüstriler, evsel ısınma sitemleridir. Diğer önemli kaynak ise motorlu taşıtlardır (Şekil 12). Azot oksitler yüksek sıcaklıklarda oluşurlar (1200 o. C ve üzerinde). Yakıtların yanması sonucu genellikle daha az miktarda da azot dioksit oluşur. Azot monoksit atmosferde azot dioksite hızlı bir şekilde dönüşür. Azot dioksit, nitrat asidi oluşturmak için reaksiyona girer ve asit yağmurlarının oluşmasına katkıda bulunur. Günümüzde kentsel bölgelerde taşıt sayısı arttıkça atmosferde azot oksit konsantrasyonu da artar. Trafiğin yoğun olduğu bölgelerde azot oksit konsantrasyonu genel olarak yüksek olabilir. Motorlu taşıtların haricinde termik santraller ve fosil yakıt kullanan sanayi tesisleri ile evsel ısınma sistemleri önemli azot oksit kaynağıdır.
Azot oksitler üst solunum yollarında tutulmadan solunum yollarının en uç noktalarına kadar ulaşabilirler ve bu bölgelerde olumsuz sağlık etkileri gösterirler. Sağlık etkileri konsantrasyon ve maruziyet süresine bağlı olmakla beraber; • Göz tahrişine, • Solunum yolu rahatsızlıklarına, • Astımın şiddetlenmesine, • Kronik solunum yolu hastalıklarına, • Astım, akciğer hastası çocuk ve yetişkinlerde akciğer dokularının zarar görmesi, • Akciğer fonksiyonlarında düşüşe sebep olurlar.
UÇUCU ORGANIK BILEŞIKLER (VOC) Uçucu organik bileşikler çok sayıda kimyasal maddeden oluşur ve 300’den fazla türü vardır. Atmosfere; motorlu taşıtlar, eksoz emisyonları, kimyasal üretim yapan endüstri ve güç santrallerinden yayılırlar. Atmosferdeki VOC konsantrasyonları güneş ışığı varlığında çeşitli fotokimyasal reaksiyonlara öncülük ederler. İnsan sağlığına kısa ve uzun dönemli olmak üzere farklı şekilde olumsuz etki ederler. Benzen, toluen, etilbenzen, ksilen, stiren en fazla sağlık riski oluşturan türleridir. Özellikle benzen kanserojen bir türdür ve insan merkezî sinir sistemi için toksik etki yapar. Bunun yanında; • Göz, burun ve boğaz tahrişi • Baş ağrısı, uykusuzluk, mide bulantısı • Karaciğer, böbrek ve merkezi sinir sistemine zararlar • Kanser riski oluştururlar.
ASIT YAĞMURLARı Asitler, suyla hidrojen iyonları üreten hidrojen bileşimleridir. Hidrojen iyonları çözeltiyi asidik özellik kazandırır. Asitler, suda eridiğinde hidrojen iyonları (H+) üreten madde çözeltileridir. Asit maddelerin çoğu, saf katılar, sıvılar ya da gazlar olarak bulunsa da, sadece suda eridiğinde asit gibi tepki verir. Asit yağmurları, fosil yakıt atıklarının doğal su döngüsüne karışmasıyla oluşur. Özellikle sanayileşmenin yoğun olduğu ve fosil yakıtların enerji tüketimi olarak kullanıldığı bölgelerde kömür ve petrol gibi fosil yakıtların yakılması sonucu atmosferde kükürt ve azot içeren gazlar birikir. Bu gazlar havadaki su buharıyla birleşince bir kimyasal tepkime meydana gelir. Bu tepkime sonucunda sülfürik asit ve nitrik asit damlaları oluşur.
Sonuçta oluşan, çok miktarda kükürt ve azot içeren bu tip yağmurlara “asit yağmurları” denir. Atmosferdeki asit, yalnızca yağmurlarla değil, kar, sis, havadaki gazlar ve tanecikler yoluyla da yeryüzüne iner. Bu tür yağmurda tanecikler siste asılı olarak süspansiyon oluşturabilir ya da en kuru halde birikebilirler. Normal koşullar altında oluşan yağmurların p. H değeri 5. 6′dır. Bu değerin altında bir değere sahip olan yağış asit yağmuru olarak adlandırılmaktadır. Asit yağmurları, özellikle sanayi devriminden sonra kükürt ve azot gazlarının atmosferde hızla birikmesiyle etkisini hissettirmeye başlamıştır.
ASIT YAĞMURU NASıL OLUŞUR? Asit yağmurları, fosil yakıt (kömür, petrol) atıklarının doğal su döngüsüne karışmasıyla oluşur. Yanma sonucu azot ve kükürt içeren gazlar oluşur ve bu gazlar havadaki su buharıyla birleşince bir kimyasal tepkime meydana gelir. Bu tepkime sonucunda sülfürik asit ve nitrik asit damlaları oluşur. H 2 O+SO 2 asit) H 2 O+NO 2 H 2 SO 4 (sülfirik HNO 3(nitrik asit)
u Birçok kirletici havada su buharı ile birleşince asit oluşturur. u SO 2+1/2 O 2+H 2 O H 2 SO 4 u 2 NO 2+1/2 O 2+H 2 O 2 HNO 3 u u Asit yağmurları, emisyon kaynağından çok uzaktaki toprak bitki örtüsü ve yüzey sularını etkiler. Binaları aşındırır, topraktaki kimyasal dengeyi bozar.
• Normal Yağmur H 20 + CO 2 H 2 CO 3 – p. H = 5. 6 • Asit Yağmuru 2 SO 2 + 2 H 2 O 2 H 2 SO 4 4 NO + 3 O 2 +2 H 2 O 4 HNO 3 –p. H = 4. 0
u. Kireçtaşı için asitli yağışlar, kalsiyumla birleşerek kalsiyum sülfat oluşturur. u. Ca. CO 3 + H 2 SO 4 u. Kalsiyum Ca. SO 4 + 2 H+ + CO 32 - sülfat suda çözündüğünden yağmurla yıkanır. 1702’de yapılan bir heykel, 1908’de (sol) ve 1969’da (sağ) çekilen fotoğraflar.
ASIT YAĞMURLARıNA YOL AÇAN EMISYONLARıN KAYNAKLARı Doğal kaynaklar: Asit yağmurlarına sebep olan gazların, doğada bulunan en önemli kaynağı yanardağlardır. Yanardağlar da havadaki SO 2 ve CO 2 gibi gazların miktarını arttırmaktadır. Karada, bataklıklarda ve okyanusta yaşayan bazı canlılar da bu biyolojik süreçleri sonucu bu gazları yayarlar.
İnsan faaliyetleri: § Fabrikalar ve motorlu araçlar Termik santrallerde, ısıtmada ve endüstri kurumlarında kullanılan kömür atmosfere kül (kadmiyum, arçelik, kurşun) CO 2 ve SO 2 yaymaktadır. Tarımda bilinçsiz ve yanlış ilaçlama, çeşitli ürünlerde kullanılan kloroflorokarbonlar çevre kirliliğine dolayısıyla bu kirlenmeler asit yağmurlarına neden olmaktadır. Havada insanlar tarafından oluşturulan zararlı emisyon miktarının diğer doğal kaynaklarca oluşturulan emisyonlardan fazla olduğu ortaya çıkarılmıştır.
ASIT YAĞMURLARıNıN TARIHÇESI Asit yağmurları, özellikle Endüstri Devriminden sonra kükürt ve azot gazlarının atmosferde hızla birikmesiyle etkisini hissettirmeye başlamıştır. İlk olarak ise 1852 yılında sanayinin beşiği olan İngiltere’de Robert Angus Smith adındaki bilim adamı asit yağmurları ile hava kirliliği arasındaki ilişkiyi fark etmiş ve sanayinin bu yağışları tetiklediğini ortaya koymuştur. Ancak 1960'lara kadar bu olay bilim camiasının ilgisini çekmemiştir.
ÜLKEMIZDE ASIT YAĞMURLARıNıN İNCELENMESI Ülkemizde asit yağmurlarını Araştırma Şube Müdürlüğü tarafından araştırılmaktadır. Araştırma Şube Müdürlüğü bünyesinde Hava Kirliliği ve Asit Yağmurları Araştırma Grubu olarak ODTÜ ile de ortaklaşa yürütülen çalışmalar çerçevesinde, özellikle asit yağmurları ve sınır ötesi kirlilik taşınımının belirlenmesine yönelik olarak çalışmalar yapılmaktadır. Bu amaçla 13 Nisan 1999 Çamkoru’da yağmur suyu toplamak üzere toplama sistemi kurulmuştur.
Özellikle sınırlar ötesi kirliliğin iyi tespit edilmesi amacıyla çevresel ve kentsel kirlilikten etkilenmemesi için kentten uzak bir bölge olan Çamkoru bölgesi seçilmiştir. Ayrıca yer seçimi yapılırken asit yağmurlarının ülke ormanlarına verdiği zarar dikkate alınmıştır. Genel atmosferik sirkülasyonun yanısıra kentsel hava kirliliğinin etkilerinin de gözlenmesi amacıyla, benzer bir yağmur toplama düzeneği 19 Nisan 1999’da Ankara Bölge Meteoroloji Müdürlüğünde kurulmuştur.
ASIT YAĞMURLARıNıN ÇEVREYE ETKILERI Asit yağmurları, tüm çevreye zarar vermektedir ancak bundan en çok etkilenen ormanlar ve tarım alanlarıdır. Asit yağmuru toprağın kimyasal yapısını ve biyolojik koşullarını etkilemektedir. Toprağın yapısında bulunan kalsiyum, magnezyum gibi elementleri yıkayarak taban suyuna taşımakta, toprağın zayıflamasına ve zirai verimin düşmesine neden olmaktadır. Topraktaki alüminyumun çözülmesine neden olmakta ve ağaç köklerinin besinlerden faydalanmasını engellemektedir, bunun sonucunda ağaçlar kuruyabilir.
Mermer, kumtaşı veya kireçten yapılan ve içerisinde kalsiyum karbonat bulunduran tarihi eserlere zarar vermektedir. Ayrıca açık metal yüzeyler, boya kaplamalar ve bazı plastikler, sülfür dioksit ve yağışın sulandırdığı bu asitten dolayı bozulma gösterir. Göllere ve akarsulara düşen asit yağmurları, sudaki asit dengesini bozmaktadır.
Asitleşmenin çevre üzerinde dolaylı olmakla birlikte yine çok önemli etkilerinden biri de, endüstriyel faaliyetler sonucu oluşan asit nemidir. Toprağa ya da göl yataklarına inmiş cıva, kadmiyum ya da alüminyum gibi zehirli maddelerle tepkimeye girebilmekte ve normal koşullar altında çözünmez sayılan bu maddeler, asidik nemle tepkimenin sonucunda, besin zinciri ya da içme suyu yoluyla bitki, hayvan ve insana ulaşıp toksik etkiler yaratmaktadır.
ASIT YAĞMURLARıNıN İNSAN SAĞLıĞı ÜZERINE ETKILERI Temmuz 1984’ de Berlin’ de Dünya Sağlık Örgütü’ nün (WHO) Avrupa Bölgesel Toplantısında çeşitli gruplar tarafından sunulan araştırmalar asit yağmurlarının insan sağlığı üzerindeki etkileri konusunda ilginç sonuçlar açığa çıkarmıştır. Bu araştırmaların sonucu olarak asit depolanmasının insan sağlığı üzerinde dolaylı ve dolaysız olmak üzere 2 tür etkisi belirlenmiştir.
Bugüne kadar yapılan araştırmalar henüz asit depolanmasının insanlar üzerinde dolaysız bir etkisini belirleyememiştir. Bununla beraber deri, göz ve solunum sistemindeki direkt etkileri dikkat çekicidir. p. H 4. 6’ ya kadar asitlenmiş göl sularında insan ve tavşan denekleri üzerinde yapılan araştırmalarda belirli bir takım etkiler belirlenmiş, p. H’ ın 4 ten düşük olduğu değerlerde gözde tahriş ve kızarıklık oluşmuştur.
Asidik zerrecikler genellikle sülfür dioksit ve nitrik oksitlerin atmosferdeki dispersiyonu ile oluşur. Sonuçta oluşan nitrik ve sülfürik asit diğer partiküller (toz, is, kurum, duman vs) üzerine yapışır. Bu partiküllerin direkt olarak solunması bu asidik yapıların doğrudan akciğerlere kadar gitmesine neden olmaktadır. Bu asidik yapıdaki tozlar ve gazlar nemli ve sıcak akciğer alveollerinde kimyasal olarak kana geçebilirler. Bronşit, astım, kanser gibi çeşitli hastalıklara neden olabilirler.
Asit yağmurlarının insanlar üzerindeki dolaylı etkileri, yüzey ve içme suları, yer altı suları, toprak, ağır metaller, bitkiler ve balıklar üzerindeki etkilerine bağlı olarak, bu unsurların kullanılması sonucunda uzun vadede insan bünyesinde asidik depolanmaya neden olmasıdır. Göllere ve akarsulara düşen asit yağmurları, sudaki asit dengesini bozar ve balıkları etkiler. Balıkların bu durumdan etkilenmesi besin zinciri yoluyla bizleri de etkilemektedir.
Hava kirliliğinin yol açtığı kronik sağlık etkileri Etki piramidi Ölüm Hastaneye yatma Hastane ziyaretleri Astım nöbetleri, hastane ziyaretleri, semptomlar Akciğer fonksiyonunda değişim, bağışıklık sisteminin zayıflaması, kalp atışlarında düzensizlik
PEKI ÖNLEMEK İÇIN NELER YAPABILIRIZ? Öncelikle nüfusun, sanayinin ve trafiğin yoğun olduğu yerlerde hava kirliliğini azaltıcı önlemler alınmalıdır. Bu nedenle; Ormanlar ve yeşil alanlar korunmalı, yaygınlaştırılıp, geliştirilmelidir. Şehiriçi ulaşımlarda trafik yoğunluğunu azaltacak metro, çevre yolları, alt geçit gibi altyapı ve toplu taşıma sistemleri yaygınlaştırılmalıdır.
Hava kirliliğinin yoğun olduğu büyük illerimizde kaliteli ve temiz linyitin yakılması için gerekli tedbirler alınmalıdır. Kentsel ısınmada doğal gazın kullanımının artırılması ve yoğun hava kirliliği yaşanan illerimize doğal gazın götürülmesi gerekmektedir. Endüstriyel takılmalıdır. tesislerinin bacalarına filtre
Enerji üretiminde kullanılan termik santrallerin yerine, yenilenebilir enerji kaynaklarının kullanımı yaygınlaştırılmalıdır. (Güneş Enerjisi, Jeotermal Enerji, Rüzgar Enerjisi vs. ) Yakıtlarda kükürt oranı azaltılmalıdır; Bilim adamları özellikle kömür enerjisi ile çalışan elektrik santrallerinin sülfür dioksit salınımlarını azaltmak için daha az sülfür içeren kömürlerin kullanılması, kömürün yıkanarak mineral maddesinin azaltılması, baca gazı desülfürizasyon tesisleri ve kömür yakma yöntemlerinde değişiklikler gibi önerilerde bulunmaktadırlar.
Araçların bakımı zamanında yapılmalıdır. Böylece yapılan periyodik muayenelerle, yanma kusurlarının giderilmesiyle araç emisyonları düşürülebilir. Motorlu araçların emisyon kontrolü; akaryakıt kalitesinin arttırılmasıyla motorlu araç performansı arttırılarak, kurşunsuz benzin kullanımı yaygınlaştırılarak sağlanabilir. Ayrıca son yıllarda düşük CO 2 emisyonlu yeşil otomobillerin üretimi ağırlık kazanmaya başlamıştır.
Bireysel olarak katkıda bulunabileceğimiz en önemli konulardan biri enerji tasarrufudur. Kullanmadığımız zamanlarda, ışıkları, bilgisayarımızı, televizyonu, video oyunlarını ve diğer elektrikli aletlerimizi kapatabiliriz. Daha az enerji tüketen cihazları, tasarruflu ampulleri, klimaları, su ısıtıcılarını tercih edebiliriz. Çok yakın mesafeler için arabamızı kullanmayıp, imkânımız varsa toplu taşıma araçlarını tercih edebiliriz.
SERA ETKISI Dünya, üzerine düşen güneş ışınlarından çok, dünyadan yansıyan güneş ışınlarıyla ısınır. Bu yansıyan ışınlar başta karbondioksit, metan ve su buharı olmak üzere atmosferde bulunan gazlar tarafından tutulur, böylece dünya ısınır. Işınların bu gazlar tarafından tutulmasına sera etkisi denir. Atmosferde bu gazların miktarının artması Yerküre'de ısınmayı artırır.
Atmosferin, ışığı geçirme ve ısıyı tutma özelliği vardır. Atmosferin ısıyı tutma yeteneği sayesinde suların sıcaklığı dengede kalır. Böylece nehirlerin ve okyanusların donması engellenmiş olur. Bu şekilde oluşan, atmosferin ısıtma ve yalıtma etkisine sera etkisi denir. CO 2 ve ısıyı tutan diğer gazların miktarındaki artış, atmosferin ısısının yükselmesine sebep olmaktadır. Bu da küresel ısınma olarak ifade edilir. Bu durumun, buzulların erimesi ve okyanusların yükselmesi gibi ciddi sonuçlar doğuracak iklim değişmelerine yol açmasından endişe edilmektedir.
Güneş sisteminde, Merkür dışındaki bütün gezegenlerin bir atmosferi vardır. Örneğin Mars’ın CO 2 ‘den oluşan ince ve soğuk bir atmosferi, Venüs’ün CO 2 , N 2 , SO 2 (kükürt dioksit) ve su buharı içeren çok yoğun ve sıcak bir atmosferi vardır. Dünyamızın oluşumunun ilk aşamalarında bir atmosferin bulunmadığı düşünülmektedir. Tektonik hareketlerin sonucunda dünyanın iç kısımlarındaki gazların zamanla bir atmosfer oluşturduğu varsayılıyor. Bu ilk atmosferin yapısı bugünkünden oldukça farklıydı. Mesela O 2 yok denecek kadar azdı, bir ozon tabakası da yoktu. Günümüzde dünya atmosferi N 2, O 2, Ar, CO 2, CH 4, H 2 O(g) ve az miktarda diğer gazlardan, partiküller ve aerosollerden oluşmaktadır.
SERA GAZLARı Sera etkisi, atmosferin kimyasal kompozisyonu tarafından sağlanır. Kimyasal kompozisyonu, sera etkisi yapan gazlar veya kısaca sera gazları oluşturur. Su buharı CO 2 , O 3 , CH 4 doğal sera gazlarıdır. N 2 O ve CFC’lar da dolaylı olarak sera etkisi yapar. Atmosferdeki sera gazlarının miktarı olması gerekenden fazla olduğu takdirde şiddetli bir sera etkisi ortaya çıkabilir. Nitekim; endüstri devriminden itibaren atmosferdeki CO 2 ve diğer sera gazlarının konsantrasyonları önemli ölçüde artmıştır. 20. yüzyıl boyunca artış devam etmiştir ve hala artmaktadır. Bu gazların artışı, atmosferin ısı tutma kapasitesini artırıyor ve böylece küresel sıcaklığın yükselmesine yol açıyor.
Sera Gazları CO 2 Katkı Oranı (%) %50 Emisyon Kaynakları * Kömür, petrol, doğal gaz gibi fosil yakıtların kullanımı * Ormanların yok edilmesi * Sprey kutularındaki aerosoller CFC %22 * Buzdolaplarındaki soğutucu maddeler * Elektronik sanayiinde kullanılan temizleme maddeleri * Aircondition sistemleri * Pirinç tarlaları CH 4 %14 * Hayvanların mideleri * Biyokütlenin yakılması * Çöp sahaları * Doğal gaz boru hatlarındaki kaçaklar * Maden ocakları O 3 %7 * Trafik * Termik santrallerdeki yanma olayları N 2 O %4 * Tropikal ormanların yok olması * Suni gübreler * Fosil yakıtlar * Naylon üretimi Su buharı %3 . Sera Gazları, Bunların Küresel Isınmaya Katkıları ve Emisyon Kaynakları
KÜRESEL ISıNMA Günümüzde kullanılan birkaç küresel iklim modeli vardır. bu modellerin bazı ayrıntıları farklı olsa da genel öngörüleri aynıdır. Örneğin modellerin tümü; atmosferdeki CO 2 oranının artışının dünyanın yavaş ısınmasına yol açacağını söyler. Bu ısınmanın devamı da küresel enerji kullanımına bağlı olacaktır. Fosil yakıtlardan elde edilen enerji tüketiminin 2050 yılında 30 terawatt’a (milyar kw) kadar çıkacağı hesaplanmıştır. Bununla birlikte atmosferdeki CO 2 oranının da 2050 ‘li yıllarda ikiye katlanacağı tahmin edilmektedir.
KÜRESEL ISıNMANıN DÜNYA ÜZERINDEKI ETKILERI Isınmanın dünyanın her yerinde aynı ölçüde olmayacağı söylenebilir. Sıcaklık artışı, yüksek enlemlerde ve kutup bölgelerinde daha şiddetli olacaktır. Artışın, dünya ortalamasının iki katı kadar olacağı tahmin ediliyor. Yani dünyanın ortalama sıcaklığı 3, 5 0 C artarsa kutup bölgelerinde ortalama sıcaklık 7 0 C kadar artacak (Bilim ve teknik, 392). Sıcaklığın bu artışı, Arktik Denizi ile Antartika’daki buzların ve dağlardaki buzulların erimesine neden olacaktır. Belki de uzun zaman sonra bu bölgeler bitki ve ormanlarla kaplanacaktır.
buzulların erimesiyle deniz seviyeleri yükselecektir. Hesaplamalara göre 3 -4 0 C ‘lik bir sıcaklık artışı, 2050 yılında denizlerin düzeyini en fazla 35 cm. yükseltecek. Deniz seviyesinin yükselmesinde sıcaklık artışı nedeniyle okyanus sularının ısıl genleşmesinin de payı olacaktır. Bu yükselme, kıyı şeritlerinin değişmesine ve kışı ülkelerinin toprak kaybetmesine yol açacaktır. Deniz seviyesinin yükselmesiyle kıyılara yakın temiz su kaynaklarının denizle birleşmesi, temiz su sorununu ortaya çıkaracaktır. Artan buharlaşma yüzünden de göl ve ırmak sularında %20’ye varan bir su kaybı olması bekleniyor.
İklimsel değişimler, aşırı sıcaklar, taşkınlar, orman ve çayır yangını gibi olaylar, hayvan ve bitkilerin doğal yaşama alanlarında değişikliklere yol açacak, birçok hayvan türünün beslenme düzeni değişecek, yaşam alanları daralacak ve büyük göçler yaşanacaktır. Yeni koşullara uyum sağlayamayan bitki, böcek ve kuş türü ortadan kalkacaktır. Bazı bölgeler, mesela kuzey yarım küredeki kıtaların iç bölgeleri, çok ısınıp kuraklık çekerken, bazı bölgeler ılıman bir iklimin, bazıları da aşırı yağışların ve taşkınların etkisinde kalabilir. Yağış miktarları, dönemleri ve türleri değişecektir. Artan sıcaklık daha çok buharlaşmaya neden olabilir. Bu da atmosferdeki su buharı miktarını arttırabilecektir. Bu artış, küresel ısınmanın daha da artmasına sebep olabilecektir.
SERA GAZI EMİSYONLARININ AZALTILMASINDA TEKNOLOJİNİN ROLÜ Küresel iklim değişikliği sorununa kalıcı ve etkili bir çözüm sağlanması amacıyla gelişmiş ülkelerin (OECD Ülkeleri), Kyoto Protokolünde alınan kararları uygulamaları gerekmektedir. Bu hedefleri gerçekleştirmede teknolojinin büyük önemi vardır. çevreye duyarlı ve çevre dostu teknolojilerin geliştirilmesi ve ticarileşmesi, ancak teknolojinin hızlı bir şekilde ilerlemesi ile mümkündür. Daha temiz ve verimli teknolojilerin kullanımı, ülkelerin taahhüt ettikleri emisyon düşüşlerini sağlamak üzere yapacakları harcamaların azalmasına olanak sağlayacaktır.
Enerji üretim ve tüketiminden kaynaklanan sera gazı emisyonlarının azaltılması için yapılması gerekenler şunlardır: -Enerji tasarrufunun arttırılması ve enerji tüketiminin (ısıtma, aydınlatma, ulaşım, endüstriyel prosesler vb) azaltılması. -Enerji verimliliği daha yüksek teknolojilerin kullanılması. -Fosil yakıtların yerine fosil olmayanların ve yüksek karbonlu fosil yakıtlar yerine düşük karbonlu fosil yakıtların kullanılması. -
KıSA DÖNEM İTIBARIYLE KÜRESEL ISıNMAYA KARŞı ALıNABILECEK ÖNLEMLER -Evde geleneksel ampullerin yerine kompakt floresanların kullanılması. -Evlerde ısı yalıtımlarının (çatıda, pencerelerde, duvarlarda, kapılarda) iyi yapılması, -Güneş ışığından en yüksek düzeyde yararlanılması. -Isıtma sistemlerinde termostat ve öteki ısı kontrol yöntemlerinin kullanılması. -Eskiyen ya da ekonomik ömrünü tamamlayan elektrikli ev aletlerinin enerji verimliliği en yüksek olan ürünlerle değiştirilmesi. -
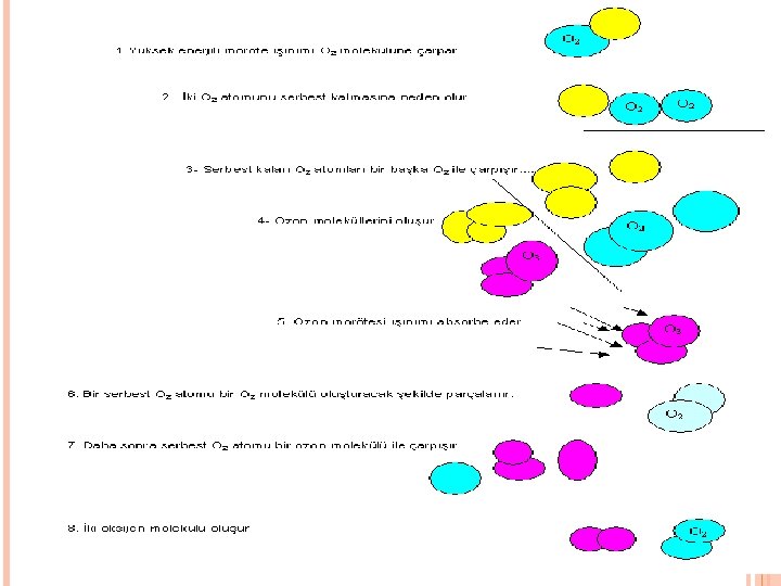
OZON OLUŞUMU, ETKİLERİ a) Ozon (O 3), üç tane oksijen atomunun (O) birleşmesiyle oluşmaktadır. Atmosferde bulunan Azot (N), Oksijen (O 2) ve Karbondioksit (CO 2) gibi temel gazlara göre oldukça düşük oranda bulunan ozon, iklimi etkilemekte ve yeryüzündeki canlıların korunmasında önemli rol oynamaktadır. b) Güneşten gelen yüksek enerjili ultraviole radyasyonunun etkisiyle atmosferde oksijen molekülü (O 2) parçalanarak, serbest oksijen atomu (O) haline dönüşmektedir. Daha sonra bu serbest haldeki oksijen atomları (O) yine ultraviole radyasyonunun etkisiyle oksijen molekülüyle (O 2) birleşerek ozon molekülünü (O 3) oluşturmaktadırlar. Yüksek enerjili ultraviole radyasyonu (UV) ozonun hem oluşumunda, hem de parçalanmasında tek başına etken bir rol oynamaktadır.
OZONUN İNSAN SAĞLıĞıNA ETKISI Solunum yoluyla vücuda girerek yumuşak dokuları tahrip eder. Ozonun karaciğer ve akciğer hastalıklarına neden olur. Gözde sulanma ve katarakta neden olur. Nezle, grip, astım ve bronşite neden olur.
Atmosfer bölgesindeki ozonun özelliği; tüm canlı varlıkları, doğal kaynakları ve tarımsal ürünleri olumsuz yönde etkileyen ultraviole (UV) ışınlarını absorbe etmesidir. Ozon yoğunluğunun ultraviole ışınlarını tutma görevini yapamayacak kadar azalması, "ozon tabakasının delinmesi" olarak adlandırılmaktadır.
Ozon Tabakasına Zarar Veren Kimyasallar Kloroflorokarbonlar (CFC’ler), genel olarak klima sistemlerinde, buzdolaplarında köpük üretiminde (örneğin yataklar için) kullanılır.
• Halonlar, yangın söndürme cihazlarında kullanılır. • Metil bromid, tarımda böcek ilacı olarak kullanılır Modern cihazlar ozon tabakasındaki incelmeyi belirleyebilmektedir. Ölçümler Güney Kutbundaki (Antartika) incelmenin Kuzey Kutbuna göre daha büyük olduğunu göstermiştir. Ozon tabakasındaki bu incelme bir şey yapılmazsa daha da büyüyecektir.
ULTRAVİYOLE(UV) IŞINLARI Güneş radyasyonu veya ışınlarını gönderir. Bu ışınlardan bazıları Ultraviyole ışınları olarak adlandırılır. UV ışınlarını; Aynı karakteristiklere sahip olmadıkları ve canlılar üzerindeki etkilerinin farklı olması sebebiyle UV-A, UV-B ve UV-C olmak üzere üç kategoriye ayırmışlardır. • UV-A: En yaygın ve sağlığımız için en az tehlikeli olan ışınlardır. Ozon tabakası bu ışınların geçmesine izin verir • UV-B: Oldukça tehlikelidir. Bu ışınların büyük bir kısmı, bizlere ulaşmaması için ozon tabakası tarafından engellenir. • UV-C: Sağlık için en tehlikeli ışınlardır. Ozon tabakası bu ışınların bizlere ulaşmasını önler.
ALINABİLECEK ÖNLEMLER . Güneş ışınlarının daha dik geldiği gün ortasında güneşe mümkün olduğunca az maruz kalmaya (10 -16 saatleri arasında) çalışmak en basit önlemlerdendir. Bununla birlikte; Cilt koruma faktörü 15 veya daha fazla olan ve vücudun güneşe maruz kalan yerlerine güneş koruyucuları kullanmak, Vücudu örten elbiseler giymek ve yüze gölge yapan şapka gibi aksesuarlar kullanmak Güneş lambaları ve bronzlaşma salonlarından sakınmak, Bilhassa çocukları aşırı güneşlenmekten korumak için en güçlü güneş ışığının geldiği öğle vaktinde güneşten uzak tutmak herkes tarafından alınabilecek önlemlerdir.
OZON GAZI HANGİ AMAÇLARLA KULLANILABİLİR ? -Ozon son derece yüksek oksidasyon kapasitesine sahip bi gaz olduğundan, dezenfeksiyon ve organik/inorganik maddelerin giderimi amacıyla kullanılabilir. -İçme suyu şişeleme tesislerinde dolum suyunun veya çalkalama suyunun ozonlanması -Organik madde giderimi (atıksularda KOİ oksidasyonu) -Demir-Mangan oksidasyonu (ozonlama + filtrasyon ile sudan uzaklaştırma -Nitrit’in Nitrat’a oksidasyonu -Siyanür, Fenol, Azotoksitler, Pestisidler, Klorlu Hidrokarbonlar gibi zehirli maddelerin oksidasyonu -Atıksularda renk giderimi (özellikle tekstil atıksuları) -Virüslerin yok edilmesinde kullanılır(klor yerine)
-Koku giderimi (havadaki koku oluşturan organiklerin oksidasyonu) -Soğutma kulelerinde Biyosid yerine ozon dozlanması -Gıda, meşrubat v. b. sanayilerde üretim hatlarının temizliğinde CIP kimyasalları yerine ozonlu su kullanılması -Yüzme havuzları sirkülasyon suyunda ozonlama (ozonlama + düşük doz klor) -Balık üreten kuluçkahanelerde ozon kullanımı (özellikle kapalı devre sistemler) -Kağıt sanayiinde ağartma amacıyla klor/klordioksit yerine ozon kullanımı -Soğuk hava depolarında sebze ve meyvelerin ömrünü uzatmak için ortam havasının ozonlanması
SİS KİRLİLİĞİ VE ÇEŞİTLERİ
Adveksiyon Sisi: Adveksiyon sisi, soğuk yer yüzeyinin üzerinde sıcak ve nemli hava kütlesinin yerleşmesi ile oluşur. Soğuk yer yüzeyine sıcak ve nemli hava temas ettiğinde sıcak havanın alt katları üst katlarına oranla daha çok soğur. Böylece etkisi sürekli artan bir sıcaklık inversiyonu oluşur. Yoğunlaşma ve sis oluşumu en alçak hava katlarından başlar.
Adveksiyon-Radyasyon Sisi: Soğuma ve sisin oluşumu adveksiyona ve yayılmaya bağlı olduğunda meydana gelen sise Adveksiyon. Radyasyon sisi denir. Bu tip sislerin yükseklikleri fazla olup, geniş alanları kaplarlar ve havacılıkta büyük tehlike yaratırlar. Adyabatik Yayılma Sisi (Yamaç Sisi): Sıcak ve nemli havanın yamaç boyunca yükselirken adyabatik olarak soğuması ile oluşan bir sis türüdür. Dağ yamaçlarının rüzgar almayan kısımlarında daha sık görülür. Yamaç sisi sadece, doymuş havanın tabakalaşması kararlı olduğu zaman oluşabilir. Normal olarak yükseklikle sıcaklık düşer (pozitif lapse-rate). Hava ne kadar hızlı tepeye hareket ederse soğuma da hızlı olacaktır.
Cephe Sisleri: Cephe üzerinde, ön veya arka kısmında görülen sislerdir. Yağış anında soğuk hava içindeki sıcak yağmur damlacıklarının soğuyarak su buharını arttırması ve yoğunlaşarak sis haline dönüşmesi sonucu meydana gelir. Cephe sistemi ile birlikte hareket eder. Rüzgar hızlanınca sis dağılır ve parçalı bulutları (Fraktüs) meydana getirir.
Deniz Sisi: Daha çok Arktik denizlerde oluşurlar. Bu bölgelerde kar veya buz yüzeyinin sıcaklığı, su yüzeyinin sıcaklığından nispeten daha düşüktür. Hava kütlesi buradan su yüzeyine geçince, hızlı bir şekilde buharlaşma başlar ve sis oluşur.
Şehir Sisi: Şehirler sis oluşma şartlarına çok uygundur. Endüstri kuruluşları tarafından atmosfere büyük miktarda yoğunlaşma çekirdekleri atılmaktadır. (Örneğin; Londra'da oluşan şehir sisi meşhurdur. ).
Sis ve Görüş Mesafesi
Sisin meydana gelmesi sonucu görüş mesafesi kısaltmaktadır. Sisin çok yoğun olması günlük yaşamı olumsuz yönde etkilemekte özellikle kara, hava ve deniz ulaşımı sisten etkilenmekte, vapur ve uçak seferleri iptal edilmektedir. Çok yoğun sis nedeniyle zaman kazalar meydana gelmektedir.
NELER YAPABİLİRİZ? Hava kirliliği; bugün, yaşadığımız bölgeden başlayarak ülke ve tüm dünyada karşıya kaldığımız bir çevre sorunudur. İnsan sağlığı, bitki, orman tahribatı, tarımsal üretim kayıpları, iklim değişikliği ile medeniyetlerin yok olması senaryoları ilk akla gelen etkiler arasındadır.
KıSA VADEDE ALıNABILECEK ÖNLEMLER A- Yakıt Seçimi: Isınma amacı ile ısı değeri yüksek, kükürt içeriği düşük yakıtların kullanılması. B- Taşıt Araçlarının Kontrolü. C- Yakıt tasarrufunun sağlanması amacıyla ısı izolasyon tekniklerinin azami ölçüde kullanılması. D- Yakma teknolojisi ve enerji tasarrufu konusunda halkın bilinçlenmesini sağlamak üzere eğitim hizmetlerine ağırlık verilmesi. E- Öncelikle hava kirliliğine olumsuz katkılarının kontrol altına alınması zor olan sobalı evler olmak üzere bütün konutlarda iyi kaliteli yakıt dağıtımının düzenlenmesi.
F- Kirliliğin aşırı derecede yükseldiği alarm dönemlerinde kullanılmak üzere kaliteli yakıt rezervinin hazır bulundurulması. H- Fuel-Oil yakılan kaloriferli binalarda ısı ölçer cihaz kullanılarak gereksiz ısınmanın önlenmesi. I-Kirlilik konsantrasyonundaki yüksek artışları önlemek için, kaloriferlerin yakma saatlerinin semtlere göre ayarlanması. K- Yanma veriminin arttırılması için soba boruları ve kalorifer kazanlarının alev borularının temizlenmesi. L- Bacalarından fazla kirletici duman çıkaran binaların kontrollerinin belediyelerce yapılarak yaptırım uygulanması.
SU KİRLİLİĞİ
Su kirliliği, Göl, nehir, okyanus, deniz ve yeraltı suları gibi su barındıran havzalarda görülen kirliliğe verilen genel addır. Her çeşit su kirliliği, kirliliğin bulunduğu havzanın çevresinde veya içinde yaşayan tüm canlılara zarar verdiği gibi, çeşitli türlerin ve biyolojik toplulukların yok olmasına ortam hazırlar. Su kirliliği, içinde zararlı bileşenler barındıran atık suların, yeterli arıtım işleminden geçmeksizin havzalara boşaltılmasıyla meydana gelir.
Su kirliliği, küresel olarak büyük bir sorun olduğu gibi, birçok ölüm ve salgın hastalık olaylarının nedeni olarak görülmektedir. Günde 14, 000 insan doğrudan veya dolaylı olarak su kirliliğinin neden olduğu hastalıklar sonucunda yaşamını yitirmektedir. Buna ek olarak gelişmekte olan ve gelişmiş ülkelerde görülen akut sorunların yanında, bu kirliliğin azaltılması için çalışmalar yapılmaktadır. Bugün dünyada yüzde olarak en çok kirli su havzasına sahip olan ülke Amerika Birleşik Devletleri'dir. Son zamanlarda yapılan ulusal bir araştırmada bu ülkedeki nehir havzalarının yüzde kırk beşi, göl havzalarının yüzde kırk yedisi, liman ve haliçlerin yüzde otuz ikisi kirlenmiş durumdadır.
SU KIRLILIĞI KATEGORILERI Noktasal kirlilik, bir su havzasının su borusu veya hendek gibi belli bir noktadan kaynaklanan atıklarla kirlendiğini gösterir. Bu tür kirliliğin kaynakları arasında bir arıtım tesisinden boşaltılan evsel atıklar, fabrika atıkları veya rögar taşkınları yer almaktadır. Noktasal olmayan(NPS) kirlilik ise belirli ve tek bir kaynağı olmayan, yayılmış durumdaki kirliliklere verilen addır. Bu tür kirliliğin nedeni, küçük oranda bazı kirletici maddelerin zamanla birikerek bir yerde yığılmasıdır. Bir tarım arazisinde gübrelenmiş alanlardan sızan ve zamanla biriken azotlu bileşiklerin oluşturduğu kirlilik buna en bilinen örnektir. . Kimi zamanlarda sel suları veya taşkınların süpürdüğü parklar, caddeler, otobanlar, kentsel atık birikintilerine neden olur.
TERMAL KIRLILIK Termal kirlilik, doğal bir alanın ısısının alçaltılıp yükseltilmesiyle beliren insan nedenli bir kirlilik türüdür. Bu kirliliğin en bilinen nedeni, enerji santrallerinde su havzalarından soğutucu olarak su çekilmesi ve ısınan suyun su havzalarına geri akıtılmasıdır. Isınan su, oksijeni daha az tutacağından sudaki canlı yaşamı tehlikeye girer. Ayrıca ekosistemin elemanlarına zarar verir. Öyle ki çeşitli termofilik türlerin artışı gözlemlenir. Bu durum genellikle kentsel alanlarda görülür. Bu durumun tam tersi de soğuk su kaynaklarının ılık nehirlere akarak ısıyı düşürmesiyle de belirebilmektedir.
SU KIRLILIĞININ NEDENLERI Kirliliğe neden olan kirleticiler arasında farklı çeşitler barındıran kimyasal maddeler, patojenler, ısı değişimi gibi fiziksel veya duyusal değişiklikler yer almaktadır. Yine kimi zamanlarda doğada ve suda doğal olarak var olan kalsiyum, sodyum, demir, manganez gibi minerallerin derişiminin aşırı artışı da kirlilik nedeni olarak görülmektedir. Oksijen tüketen maddeler arasında bitkiler gibi doğal unsurlar veya kimyasal maddeler gibi insan eli değmiş unsurlar yer alabilir. Diğer doğal veya yapay oksijen tüketici maddeler sudaki bulanıklığa neden olur. Bu da ışığı yansıtmayacağından çevredeki bitkilerin büyüme hızını yavaşlatır. Ayrıca bazı balık türlerinin solungaçlarının tıkanmasına neden olur.
PATOJENLER Koliform bakterisi, su kirliliğini ölçmek adına sık kullanılan bir bakteri belirleyicisidir. Bu bakteri türü doğrudan hastalığa yol açmasa da; bazı mikroorganizma türleri, insan sağlığı üzerinde olumsuz etkiler bırakabilmektedir. Yüksek orandaki patojenler, yetersiz arıtılmış lağım sularının döküldüğü tatlı su havzalarında bulunmaktadır. Bu durum özellikle az gelişmiş ülkelerde görülen ve sadece tek işlemle arıtmanın uygulandığı su havzalarında olağandır.
KIMYASALLAR Organik su kirleticileri: Deterjanlar Kimyasal olarak arıtılmış içme suları Gıda işleme atıkları Böcek ilaçları ve bitki ilaçları Petrol hidrokarbonları, benzin, dizel yakıt, jet yakıtı, fuel oil ve motor yağı Orman atölyelerinden saçılan ağaç ve çalı enkazları Yanlış depolama sonucu ortaya çıkan sanayi solventleri gibi uçucu gazlar (VOC) Hijyen ve kozmetik atıkları İnorganik su kirleticileri: Kükürt dioksit gibi asidik fabrika atıkları Gıda işleme atıkları arasında yer alan amonyak Kimyasal fabrika atıkları Gübrelerdeki azotlu ve fosforlu bileşikler Ağır metaller Çeşitli insan kaynaklı alüvyonlar İri ölçekli kirleticiler ise gözle görülebilir maddelerin suya karışmasıyla oluşan fiziksel bir kirlilik türüdür. Özellikle su taşkınları veya fırtınalar sonucunda büyük maddeler su havzalarına geçebilir. Bu kirleticiler: Kâğıt, plastik veya besin artıkları gibi çöpler Gemilerle taşınan çeşitli plastikler Gemi batıkları
KIRLETICILERIN TAŞıNıMı VE TEPKIMELERI Çoğu su kirleticileri, nehirler ve diğer akarsular aracılığıyla okyanuslara ve denizlere taşınır. Dünyadaki bazı bölgelerde nehirler aracılığıyla taşınan kirleticiler, kilometrelerce uzakta yer alan deltaları ve kıyıları kirletebilmektedir. Örneğin; Hudson Nehri'ndeki en yüksek toksin oranı nehrin ağzında değil, yaklaşım 100 km güneyde planktonlar sayesinde ölçülmüştür. Hudson'un atıkları Coriolis etkisi nedeniyle nehir ağzından gerilere taşınmaktadır. Oksijen tüketen kimyasallar ve alg topluluklarının ölümüyle bu canlıların hücrelerinden çıkan kimyasalların artışı sonucunda çok düşük oksijen oranının ölçüldüğü bölgeler yine söz konusu nehrin güney ve ağızdan uzak kısımlarıdır.
SU KIRLILIĞININ KONTROLÜ Evsel atıklar Kent alanlarında, evsel atıklar, atık ve artık toplama merkezlerinde toplanır ve işlem görürler. Bu merkezlerin bir çoğu ABD'de yerel yönetimlerin denetimi ve kontrolü altındadır. Yerel yönetimlere bağlı bu atık toplama merkezleri katı atıklar gibi genel kirletici maddeleri kontrol etme görevini üstlenirler. Doğru tasarlanan ve yönetilen atık toplama merkezleri (örn. , ikincil filtreleme ya da daha iyi sistemlere sahip olanlar) katı atıkları yüzde doksan oranında temizleyebilmektedir. Bazı atık toplama merkezlerine gıda atıkları ve patojenler için ek filtre sistemleri dahil edilmiştir. Yerel yönetimlere bağlı atık toplama merkezlerinin çoğu endüstriyel atıkların içerisindeki toksik maddeleri filtreleyebilecek sistemlere sahip değildir.
Sanayi atıkları Bazı sanayi kurumları, normal bir belediye arıtma tesisince temizlenebilecek atıklar üretir. Petrol rafineleri, otomobil fabrikaları, elektrik üretim santralleri, çimento fabrikaları, tekstil fabrikaları vb. yerlerde çok sayıda atık üretilir. Doğru değerlendirilip arıtılmadığında bu atıklar çevre ve kişi sağlığı açısından tehlike oluşturur. Dünyanın birçok bölgesinde, fabrikaların neden olduğu kirlilik gerektiği gibi denetlenip, engellenmektedir. Bu, fabrikaların bulunduğu bölgede yaşayan insanların solunum yolları hastalıkları gibi birçok sorunla karşılaşmasına neden olmaktadır.
SU KIRLILIĞI NASıL ÖNLENIR 1 - Arıtma tesisleri kurulması gerekiyor ve özenli bir şekilde bu tesislerin işletilmesi gerekmektedir. 2 - Su kirliliğinin önlenmesinde bazı yerlerde nüfus artışını önüne geçilmesi gerekmektedir. 3 - Su kirliliği hakkında vatandaşların bilgilendirilmesi gerekmektedir. 4 - Bulunan su kaynaklarının korunması için güzel politikalar, plan ve programlar yapılması gerekmektedir. 5 - Hava ve toprağın kirlenmesine neden olan sebeplerin ortadan kalkması gerekmektedir.
HAZıRLAYANLAR § 1011211036 ZAFER SERDAL BORAN § 1011211042 ALİ İHSAN KARAÇOLAK § 1011211052 ALİCAN ATEŞ § 1011211070 GÜRHAN DURSUN § 1111211028 FEYZULLAH BİLİCİ