GESTIN DEL TALENTO HUMANO PARTES INTERESADAS GERENTES Y



























- Slides: 27
GESTIÓN DEL TALENTO HUMANO.
PARTES INTERESADAS, GERENTES Y ÉTICA Partes Interesadas (Stakeholders): Personas que tienen un interés, gestión o participación en una organización, con respecto a lo que hace y a su desempeño. Incentivos: Recompensas como dinero, poder y estatus organizacional. Contribuciones: Habilidades, conocimiento y experiencia que las organizaciones requieren de sus miembros durante el desempeño de las tareas.
PARTES INTERESADAS INTERNAS Accionistas: Dueños de la organización. Gerentes: Los empelados responsables de coordinar los recursos y garantizar que las metas sean cumplidas. Fuerza de Trabajo: Todos los empleados no administrativos.
PARTES INTERESADAS EXTERNAS Personas que no son dueñas de la organización, no están empleadas en esta. Pero tienen algún interés en ella Clientes: Interesados externos más grande de una organización. Proveedores: Proporcionan materia prima y componentes que hacen parte de la organización. El gobierno: Pretende que las compañías cumplan las reglas en una competencia justa. Asi mismo que cumplan las reglas y derechos de los empleados y legislación laboral.
PARTES INTERESADAS EXTERNAS
PARTES INTERESADAS EXTERNAS Sindicatos: Su relación puede ser de conflicto o cooperación. Esta relación tiene un efecto directo en la productividad y efectividad de la organización. Comunidades Locales: El empleo, vivienda y bienestar económico de una comunidad se ve afectado por el éxito o fracaso de una empresa. Público en general: Pretende que las organizaciones actúen de una manera
Incentivos y contribuciones de los Stakeholders
Efectividad Organizacional: Satisfacer las metas e intereses de los Stakeholders Una organización es utilizada simultáneamente por varios stakeholders para lograr sus objetivos. Cada grupo de stakeholders es motivado a contribuir a la organización.
METAS DE LOS STAKEHOLDERS Accionistas: Retorno sobre su inversión. Clientes: Confiabilidad y Valor del producto. Empleados: Compensación, Condiciones de trabajo y una carrera como prospectiva.
Asignar recompensas: Como asignar las ganancias que obtiene como resultado de su eficiencia? Cuáles son los mejores indicadores en los cuales se deben basar las recompensas gerenciales? Ganacias a corto plazo? Los gerentes deben decidir como distribuir las recompensas. Esta asignación es un componente importante de la efectividad organizacional.
Asignar recompensas:
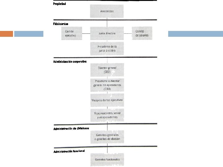
Altos directivos y Autoridad organizacional ¿Quiénes son, qué papeles o funciones desempeñan? Autoridad: Poder para hacer a las personas responsables de sus acciones y tomar decisiones con respecto al uso de los recursos en la organización. Accionistas: Autoridad principal en el uso de los recursos de la organización.
Altos directivos y Autoridad organizacional ¿Quiénes son, qué papeles o funciones desempeñan? Autoridad: Poder para hacer a las personas responsables de sus acciones y tomar decisiones con respecto al uso de los recursos en la organización. Accionistas: Autoridad principal en el uso de los recursos de la organización.
Director general: Su rol en la eficiencia Establece las metas de la organización y diseña su estructura. Elige a los ejecutivos clave para ocupar los niveles más altos de la jerarquía administrativa. Determina recompensas a los altos directivos. Controla la asignación de recursos y poder para tomar decisiones en las áreas funcionales. Sus acciones tienen un impacto en los stakeholders y afectan la capacidad de esta para atraer recursos de su ambiente.
Perspectiva Teoría de la Agencia: Sugiere una manera de entender el conflicto entre los objetivos de los accionistas y los directivos de la organización. Relación de Agencia: Cuando el principal delega autoridad en otra persona (el agente).
Perspectiva Teoría de la Agencia Problema de la agencia: Surge a la hora de determinar responsabilidad administrativa cuando se delega autoridad a otras personas. Toma tiempo ver la efectividad de las decisiones de los delegados.
Problema del Riesgo Moral Este problema existe cuando los agentes tienen la oportunidad e incentivo de perseguir sus propios intereses. � Es muy difícil evaluarlo, por que el agente posee información ventajosa sobre el principal. � Beneficio propio: Conducta de los directivos que toman ventaja de su posición en una organización. Para actuar en busca de sus propios intereses.
ETICA ORGANIZACIONAL Dilema ético: Dilema en el que se encuentran las personas cuando tiene que decidir si deben actuar de una manera que pueda ayudar a otra persona o grupo. Aunque hacerlo pueda ir en contra de sus propios intereses. Ética: Principios morales o creencias acerca de lo que esta bien o mal.
ETICA ORGANIZACIONAL Ética Profesional Ética Individual ¿Por qué ocurre el comportamiento poco ético¿
CREACIÓN DE ORGANIZACIÓN ÉTICA El comportamiento poco ético influye en la cultura organizacional. Incentivos a comportamiento ético