Geografi Pertanian PGF 253 FAKTOR FAKTOR DETERMINAN GEOGRAFI






































- Slides: 38
Geografi Pertanian (PGF 253) FAKTOR – FAKTOR DETERMINAN GEOGRAFI PERTANIAN
APLIKASI GEOGRAFI PERTANIAN suparmini@uny. ac. id
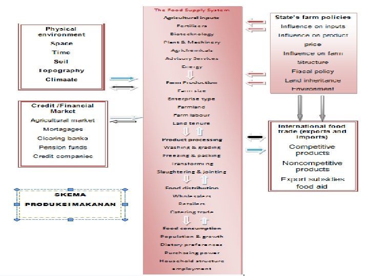
Faktor determinan Keputusan Pilihan Faktor Alam / Fisik : Penggunaan Iklim, curah hujan, suhu, lahan relief, penyinaran, batuan, air, tanah, unsur hara Inovasi/ pembaharuan Kemungkinan pemanfaatan o Pengolahan o Penyediaan bibit o Pemupukan o Obat obatan o Pengelolaan o Tenaga kerja o Mekanisasi o Infrastruktur o Stagnasi Faktor Manusia / Non Fisik Ø Kultur : Tenaga kerja, Teknologi, pengangkutan Ø Ekonomi : modal, permintaan, kebutuhan, harga, pasar Ø Kebijakan : pemerintah Cocok tanam peternakan Dampak Kesejahteraan Pola pertanian Kemiskinan
Faktor Fisik ØIKLIM ØRELIEF ØCURAH HUJAN ØSINAR MATAHARI ØUNSUR HARA ØBATUAN Ø AIR / SALURAN AIR ØTANAH
Faktor Fisik dapat mempengaruhi Ø Jenis tanaman Ø Teknik bercocok tanam Ø Penggunaan bibit Ø Hama dan penyakit Ø Kuantitas produk Ø Kualitas produk Ø Penggunaan lahan Ø Rotasi tanaman
Iklim Dalam Pertanian berpengaruh terhadap Ø Ø Ø Ø Hujan dan air Suhu/ temperatur dan panas matahari/ penyinaran Angin Kelembaban Kelengasan Jenis tanah Unsur hara Batuan
Air dan Curah Hujan Air dalam penanaman harus diberikan sesuai dengan kebutuhan -- memberikan produksi memadai. Curah hujan yang sangat tinggi akan cocok untuk tanaman tertentu sementara kemarau terlalu panjang tidak dapat diharapkan untuk melakukan usaha tani tanpa irigasi teknis dan setengah teknis dalam memenuhi kebutuhan air untuk tanaman.
Fungsi air dalam Pertanian: ØSumber kehidupan bagi tanaman, katalisator pengikat unsur hara, media untuk perikanan dan minum untuk peternakan ØMenambah atau mempertahankan kesuburan tanah ØMenetralisir tanah dari pengaruh racun dan zat kimia lainnya ØBermanfaat dalam pengaturan suhu tanah
Kebutuhan air untuk tanaman tergantung pada Ø Jenis tanaman Ø Umur tanaman Ø Jenis tanah Ø Cara pengolahan tanah
Penyinaran / Sinar Matahari Sinar matahari berlebih dapat merusak tanaman yang memerlukan penyinaran tertentu -- banyak gangguan – meskipun beberapa tanaman memerlukan banyak penyinaran matahari agar tanaman lekas masak
Gradien “Beda Tinggi” Ø Semakin besar kemiringan – hanya untuk tanaman tertentu – dalam upaya memelihara kelestarian alam Ø Beda tinggi semakin tajam memungkinkan curah hujan tinggi -- menyebabkan tingginya erosi lahan -- mengganggu keberadaan lapisan tanah atas yang kaya unsur hara
Beda Tinggi ØWilayah datar kemiringan 0% – 3% -- tanaman pangan dengan pengolahan intensif. ØWilayah datar berombak 3% - 8% -- areal peternakan. ØWilayah berombak bergelombang 8%-15% -- perkebunan. ØWilayah berbukit bergunung >15% -- kehutanan
Tanah (Struktur, Tekstur, Jenis, Kedalaman dan Kesuburan tanah ) Ø Tanah terlalu asam atau terlalu basa tidak cocok untuk tanaman usahatani potensial Ø Tanah dengan porositas tinggi tidak optimal untuk pertanian -- terjadi pencucian tanah efektif sehingga unsur hara terlarut
Pertanian tersebar Ø Di sepanjang lembah lahan -- pertanian cenderung bervariasi sepanjang lembah Ø Di lahan datar lahan pertanian -- cenderung menyebar secara merata Ø Dataran tinggi bergelombang / topografi kasar penggunaan lahan pertanian -- cenderung mengelompok pada wilayah tertentu mengikuti pemukiman penduduk
Wilayah dengan lahan luas persatuan unit penguasaan, dipengaruhi ØKeadaan lahan yang tandus ØSumberdaya alam yang miskin ØTopografi kasar ØAksesibilitas kurang menguntungkan ØIklim kurang mendukung untuk kegiatan pertanian ØSatu satunya sumber pendapatan adalah pertanian
Faktor Manusia
Faktor Manusia Ø Kultur : tenaga kerja, teknologi, pengangkutan Ø Ekonomi : modal, permintaan, kebutuhan, harga, pasar Ø Kebijakan pemerintah
STRUKTUR DAN PROSES SOSIAL, MASYARAKAT PEDESAAN 1. Sistim Nilai 2. Statifikasi Sosial 3. Pola Kepemimpinan 4. Interaksi Sosial 5. Proses Sosial 6. Mobilitas Sosial
Sistim Nilai • Nilai- “value/norms”--- tuntunan, aturan, perilaku manusia dalam berinteraksi dlm. lingkungan sosialnya. • Berdasar kekuatan mengikatnya--(1) cara, (2) kebiasaan, (3) tata kelakuan, dan (4) adat istiadat • Fungsi norma---sebagai pedoman tingkah laku, menjaga integrasi dan sistim pengendali sosial
Karakteristik Norma/Nilai • Sifat yang dipelihara kelompok sebagai alat pengawas. Pelanggaran: pengucilan, pengusiran, Contoh: adat istiadat menjaga ketertiban bersama • Adat Istiadat --Kebiasaan sebagai norma pengatur, pelanggaran: pengucilan. Contoh: tata kelakukan menjaga solidaritas • Tata Kelakukan --Kebiasaan yang berulang dan disukai, pelanggaran: teguran, gosip. Contoh: kebiasaan menghormati senioritas • Kebiasaan --Bentuk perbuatan, pelanggaran: celaan, kenampakan kurang suka. Contoh: caramakan, minum, berjalan, berbicara, dll • Cara-- Nilai/Norma Karakteristik
Statifikasi Sosial • Pembedaan masyarakat ke dalam kelas-kelas secara bertingkat/hirarkis • Alat pembeda--sesuatu yang dianggap “bernilai” (garis keturunan, pendidikan, jabatan, kekayaan materi, pekerjaan, dll) • Dimensi startifikasi sosial (1) kekuasaan, (2) previlege/hak istimewa, (3) prestise/kehormatan
Pola Kepemimpinan • Kepemimpinan-kemampuan seseorang untuk mempengaruhi orang lain sehingga orang lain tsb. bertingkah laku sesuai yang diinginkan oleh pemimpinnya • Sifat kepemimpinan ada 2 : (1) formal, (2) nonformal • Ciri kepemimpinan ; (1) otoriter, (2) demokratis, (3) leizessfaire • Gaya kepemimpinan: (1) instruksi, (2) konsultasi, (3) partisipasi, (4) delegasi
4. Interaksi Sosial • Interaksi sosial: proses bertindak/bereaksi/ respon terhadap orang-orang disekitarnya (hubungan timbal balik) • Dasar interaksi sosial: (1) kontak sosial, (2) komunikasi • Manusia sebagai makhluk sosial cenderung untuk berhubungan dengan orang lain • Masyarakat yang anggotanya kurang interaktif cenderung perkembangnannya lebih lamban
Proses Sosial • Proses sosial: pengaruh timbal balik antara berbagai segi kehidupan bersama (hubungan sosial yang dinamis/bentuk khusus interaksi sosial) • Terjadi jika orang yang “berinteraksi” memberikan pengaruh timbal balik kepada kedua pihak (interaksi yg sangat intensif) • Jenis proses sosial : (1) asosiatif/ mempersatukan/memantapkan dan (2)disosiatif/ merubah sistim yang ada
Mobilitas Sosial Ø Mobilitas sosial: perubahan status yang terjadi pada seseorang Ø Jenis mobilitas sosial : (1) veritikal dan (2) horisontal Ø Mobilitas sosial vertikal: perubahan status dari tingkatan yang lebih rendah menuju yang lebih tinggi atau sebaliknya. Contoh: petani biasa karena kemampuannya menjadi perangkat desa. Ø Mobilitas horisontal: perpindahan kedudukan tanpa merubah stratanya. Contoh: sorang buruh tani pindah ke kota menjadi tukang becak atau penjual makanan keliling
Karakter Komoditas Agribisnis Bersifat musiman Mudah rusak Makan tempat/bulky Sangat beragam (waktu ketersediaan/panen, lokasi, kualitas, dll) • Transmisi harga rendah (kenaikan harga di tingkat konsumen tidak serta menaikan harga di tingkat produsen) • Struktur pasar monopsonis (pedagang/pembeli yang sangat kuat bargaining power-nya) • •
Manusia Sebagai tenaga kerja Ø Menyiapkan lahan/ pengolahan Ø Menyelenggarakan pembibitan atau pembenihan Ø Penanaman Ø Pemupukan Ø Pemberantasan hama Ø Penyiangan Ø Pengairan/ memberikan air Ø Pemanenan Ø Mengelola pasca panen Ø Pemasaran Ø Pemelihara hewan Ø Pemberian makan hewan
Teknologi Ø Menyiapkan lahan/ pengolahan Ø Menyelenggarakan pembibitan atau pembenihan Ø Penanaman Ø Pemupukan Ø Pemberantasan hama Ø Penyiangan Ø Pengairan/ memberikan air Ø Memanen Ø Pengelolaan pasca panen Ø Pemasaran Ø Peternakan
Teknologi Pertanian meliputi : Ø Teknologi tradisional relevan penyiangan, pembibitan Ø Teknologi madya lebih sedikit tenaga kerja modifikasi teknologi tradisional dan modern Ø Teknologi maju adopsi teknologi tinggi untuk pengembangan usaha tani padat modal sedikit tenaga kerja manusia Ø Teknologi padat karya banyak menyediakan kerja keuntungan tidak maksimal Ø Teknologi padat modal sedikit tenaga kerja. Orientasi ekonomi faktor tenaga kerja kurang diperhatikan
TRANSPORTASI ØKelancaran pertukaran sarana produksi dan produksi pertanian ØPenyediaan sarana produksi ØPemasaran hasil pertanian ØKelancaran tenaga kerja pertanian
Faktor Manusia ØKultur ØAdat istiadat ØPendidikan ØKepercayaan ØTingkat hidup
Modal • Tanah • Barang di luar tanah ternak, alat pertanian, uang, bibit, pupuk, insektisida • Peralatan
Harga Adanya Jaminan nilai jual produksi pertanian yang menguntungkan petani sehingga tidak mengalami penurunan nilai tukar
Pemasaran ØTempat Menjual produksi pertanian ØKonsumen / Permintaan ØKelancaran penyaluran produksi ØPerluasan pemasaran ØMekanisme pemasaran
Kebijakan Pemerintah ØKeputusan ØRegulasi ØPeraturan
Kebijakan Peningkatan Produksi Ø Intensifikasi Ø Ekstensifikasi Ø Diversifikasi Ø Rehabilitasi