FOOD SAFETY AND STANDARDS ACT 2006 The safety


































![License: - Under the purview of Central Licensing Authority [3. 2. 2(3)] >50, 000 License: - Under the purview of Central Licensing Authority [3. 2. 2(3)] >50, 000](https://slidetodoc.com/presentation_image_h/8050de27ead830d45b08d22a45fd4151/image-35.jpg)



- Slides: 38
FOOD SAFETY AND STANDARDS ACT, 2006 • The safety of food is vital to all consumers and food businesses. • Consumers must have confidence that the food they buy and eat will be what they expect, • Food will do them no harm and that they are protected from adulteration/fraud. The importance of this confidence cannot be underestimated for businesses. • Although food safety legislation affects everyone in the country, it is particularly relevant to anyone working in the production, processing, storage, distribution and sale of food, no matter how large or small the business. This includes non-profit making organisations also.
The new Act, Rules, and Regulations w. e. f. 5/8/11 1. 2. Food Safety and Standard Act 2006 Food Safety and Standard Rules 2011 3. FOOD SAFETY AND STANDARDS (LICENSING AND REGISTRATION OF FOOD BUSINESSES), REGULATIONS 2011 4. FOOD SAFETY AND STANDARDS (PACKAGING AND LABELLING) REGULATIONS, 2011 5. FOOD SAFETY AND STANDARDS (FOOD PRODUCTS STANDARDS AND FOOD ADDITIVES) REGULATIONS, 2011 part I and II 6. FOOD SAFETY AND STANDARDS (PROHIBITION AND RESTRICTIONS ON SALES) REGULATIONS, 2011 7. FOOD SAFETY AND STANDARDS (CONTAMINANTS, TOXINS AND RESIDUES) REGULATIONS, 2011 8. FOOD SAFETY AND STANDARDS (LABORATORY AND SAMPLE ANALYSIS) REGULATIONS, 2011
FOOD SAFETY AND STANDARDS ACT, 2006 • The Food Safety & Standards Act 2006 is Act to consolidate the laws relating to food and to establish the Food Safety and Standards Authority of India for laying down science based standards for articles of food and to regulate their manufacture, storage distribution, sale and import, to ensure availability of safe and wholesome food for human consumption and for matters connected therewith or incidental thereto. • Prevention of Food Adulteration Act, 1954 • Fruit Products Order, 1955 • Meat Food Products Order, 1973 • Vegetable Oil Products (Control) Order, 1947 • Edible Oils Packaging (Regulation) Order, 1988, • Solvent Extracted Oil, De-oiled Meal and Edible Flour (Control) Order, • 1967 • Milk and Milk Products Order, 1992 • Any order under Essential Commodities Act, 1955 relating to food.
SALIENT FEATURE OF THE ACT • Movement from multi-level and multi-department control to a single line of command • FSSAI as a single reference point for all matters relating to Food Safety and Standards, Regulations and Enforcement • Integrated response to strategic issues like Novel foods, Health Foods, Nutraceuticals, GM foods, international trade etc. • Decentralisation of licensing for manufacture of food products • Achieve high degree of consumer confidence in quality & safety of food • Investors friendly regulatory mechanism with emphasis on self regulations and capacity building
SALIENT FEATURE OF THE ACT: • Enforcement of the legislation by the State Governments/UTs through the State Commissioner for Food Safety, his officers and Panchayati Raj/Municipal bodies • Emphasis on gradual shift from regulatory regime to self compliance through food safety management system. • Consistency between domestic and international food policy measures without reducing safeguards to public health and consumer protection • Adequate information dissemination on food to enable consumer to make informed choices. • Compounding and Adjudication of cases – to reduce Court’s workload and expedite the disposal of cases • Graded penalty depending upon the gravity of offences
NEW PROVISIONS UNDER THE ACT Regulation of food imported in the country Provision for food recall Surveillance New enforcement structure Envisages large network of food labs New justice dispensation system for fast track disposal of cases • Harmonization of domestic standards with international food standards • Covering Health Foods, supplements, nutraceuticals • • •
NEW PROVISIONS UNDER THE ACT • Issuing Licenses within a time frame of 2 months • Provision of Improvement Notice by Designated Officers • Compensation to Victims (for any case of Injury/ Grievous injury/ Death) • Reward to informer (informing about the violators –adulteration etc. ) by State Govt. • No License for small food business operators; only registration is mandatory • Central licensing from Authority.
SCOPE OF THE ACT • The Act covers activities throughout the food distribution chain, from primary production through distribution to retail and catering. • The Act gives the Government powers to make regulations on matters of food safety. • The Food Safety & Standards Authority of India is the principal Government Authority responsible for preparing specific regulations under the Act.
ENFORCEMENT OF THE ACT Authorities responsible for enforcement of Act. (1) The Food Authority and the State Food Safety Authorities shall be responsible for the enforcement of this Act. (2) The Food Authority and the State Food Safety Authorities shall monitor and verify that the relevant requirements of law are fulfilled by food business operators at all stages of food business. (3) The authorities shall maintain a system of control and other activities as appropriate to the circumstances, including public communication on food safety and risk, food safety surveillance and other monitoring activities covering all stages of food business. (4) The Food Safety Officers shall enforce and execute within their area the provisions of this Act with respect to which the duty is not imposed expressly or by necessary implication on some other authority.
ENFORCEMENT OF THE ACT (5) The Commissioner of Food Safety and Designated Officer shall exercise the same powers as are conferred on the Food Safety Officer and follow the same procedure specified in this Act.
PROPOSED STRUCTURE OF ENFORCEMENT AT STATE…….
ADJUDICATION AND FOOD SAFETY TRIBUNALS ADJUDICATING OFFICER State Govt. to notify Adjudicating Officer not below the rank of Addl. District Magistrate. FOOD SAFETY APPELLET TRIBUNAL Central Govt. or State Govt. may notify and establish one or more tribunals known as Food Safety Appellate Tribunals SPECIAL COURTS Central Govt. or State Govt. may constitute special courts for trial of offences relating to grievous injury or death of the consumer
Commissioner of Food Safety • Commissioner of Food Safety appointed by the State Government for implementation of food safety and standards and other requirement of the act. Shall perform following functions • Prohibit manufacture/storage/ distribution / sale of any article of food in the public interest. • Carry out survey of food processing Units
• Conducting or organizing training programmers for different segment of food chain for generating awareness on food safety • Ensure an efficient and uniform implementation of standards • Ensure high standards of objectivity, accountability, practicability, transparence and credibility • Sanction prosecution for offences punishable with imprisonment
Designated Officer • Designated Officer appointed by the Commissioner Food Safety to be the in-charge of food safety administration of the area. Shall perform the following functions: • to issue or cancel license of food business operators; • to prohibit the sale of any article of food;
• to receive report and samples of article of foods from Food Safety Officer under his jurisdiction and get them analyzed • to make recommendations to the Commissioner of Food Safety for sanction to launch prosecutions in case of contraventions punishable with imprisonments
• to sanction or launch prosecutions in cases of contraventions punishable with fine • to maintain record of all inspections made by Food Safety Officers • to get investigated any complaint in respect of contraventions of the provisions of act. • to investigate any complaint which may be made in writing against the Food Safety Officer
Food Safety Officer • Food Safety Officer appointed by the Commissioner Food Safety for performing functions under the act. • The Food safety Officer may take a sample of any food, or any substance, which appears to him to be intended for sale, or to have been sold for human consumption; • seize any article of food which appears to the Food Safety Officer to be in contravention of this Act or the regulations made there under;
• The Food Safety Officer may enter and inspect any place where the article of food is manufactured, or stored for sale, • Seize Any adulterant found in the possession of a manufacturer or distributor of, or dealer, • Seize any books of account or other documents
Control on Advertisement • This act provides for restriction on advertisement of any food which misleads or contravenes the provisions of the Act or the rules and regulations made there under. • It also provides for prohibition as to any unfair trade practice for the purpose of promoting sale, supply, use and consumption of articles of food or adoption of any unfair or deceptive practice to mislead the public regarding the standards, quality, quantity, usefulness or giving of any guarantee of the efficacy that is not based on an adequate or scientific justification thereof.
PROVISIONS RELATING TO IMPORT An imports of articles of food to be subject to this Act. No person shall import into India (i) Any unsafe or misbranded or sub standard food or food containing extraneous matter; (ii) Any article of food for the import of which a licence is required under any Act or rules or regulations, except in accordance with the conditions of the licence and (iii)Any article of food in contravention of any other provision of this Act or of any rule or regulation made there under or any other Act.
SPECIAL RESPONSIBILITIES AS TO FOOD SAFETY Responsibilities of the food business operator. (l) Every food business operator shall ensure that the articles of food satisfy the requirements of this Act and the rules and regulations made there under at all stages of production, processing, import, distribution and sale within the businesses under his control. (2) No food business operator shall himself or by any person on his behalf manufacture, store, sell or distribute any article of food (i) Which is unsafe; or (ii) Which is misbranded or sub standard or contains extraneous matter; or (iii) For which a licence is required, except in accordance with the conditions of the licence; or (iv) Which is for the time being prohibited by the Food Authority or the Central Government or the State Government in the interest of public health; or
SPECIAL RESPONSIBILITIES AS TO FOOD SAFETY (v) in contravention of any other provision of this Act or of any rule or regulation made there under. (3) food business operator shall not employ any person who is suffering from infectious, contagious or loathsome disease. (4) No food business operator shall sell or offer for sale any article of food to any vendor unless he also gives a guarantee in writing in the form specified by regulations about the nature and quality of such article to the vendor e. g. bill, cash memo, or invoice etc.
SPECIAL RESPONSIBILITIES AS TO FOOD SAFETY Liability of Manufacturers, packers, wholesalers, distributors and sellers. (l) The manufacturer or packer of an article of food shall be liable for such article of food if it does not meet the requirements of this Act and the rules and regulations made there under. (2) The wholesaler or distributor shall be liable under this Act for any article of food which is (a) supplied after the date of its expiry; or (b) stored or supplied in violation of the safety instructions of the manufacturer; or (c) unsafe or misbranded, or (d) unidentifiable of manufacturer from whom the article of food have been received; or (e) stored or handled or kept in violation of the provisions of this Act, the rules and regulations made there under; or (f) received by him with knowledge of being unsafe.
SPECIAL RESPONSIBILITIES AS TO FOOD SAFETY (3) The seller shall be liable under this Act, for any article of food which is (a) sold after the date of its expiry; or (b) handled or kept in unhygienic conditions; or (c) misbranded; or (d) unidentifiable of the manufacturer or the distributors from whom such articles of food were received; or (e) received by him with knowledge of being unsafe.
SPECIAL RESPONSIBILITIES AS TO FOOD SAFETY Food recall procedures. (l) If a food business operators considers or has reasons to believe that a food which he has processed, manufactured or distributed is not in compliance with this Act, or the rules or regulations, made there under, he shall immediately initiate procedures to withdraw the food in question from the market and consumers indicating reasons for its withdrawal and inform the competent authorities thereof. (2) A food business operator shall immediately inform the competent authorities and co operate with them, if he considers or has reasons to believe that a food which he has placed on the market may be unsafe for the consumers.
SPECIAL RESPONSIBILITIES AS TO FOOD SAFETY (3) The food business operator shall inform the competent authorities of the action taken to prevent risks to the consumer and shall not prevent or discourage any person from co operating, in accordance with this Act, with the competent authorities, where this may prevent, reduce or eliminate a risk arising from a Food. (4) Every food business operator shall follow such conditions and guidelines relating to food recall procedures as the Food Authority may specify by regulations.
Quality & Safety Regulations The Path of Convergence of the Prevention of Food Adulteration Act 1954 to the Food Safety and Standards Act 2006. # Subject to content 1 Total sections 2 Rules 3 Central Advising authority 4 Chairman Duties & functions of Food 5 Authority 6 State Authority 7 Local Health Authority 8 Enforcing staff 9 Sample Analizer Provision under the FSS Act 2006 101 Rules published Food Safety and Standard Authority of India and Central Advisory Committee P. I. Suvarthan. Prescribed u/s 16 Mr. H. G. Koshia, Commissioner of Food Safety, Food & Drugs Control Administr 5 ation, Gujarat State. Designated officer (Appointed from present staff) (Section 36) Food Safety Officer (Appointed from present staff) (Section 37) Food Analyst ( Appointed from present staff) (Section 45)
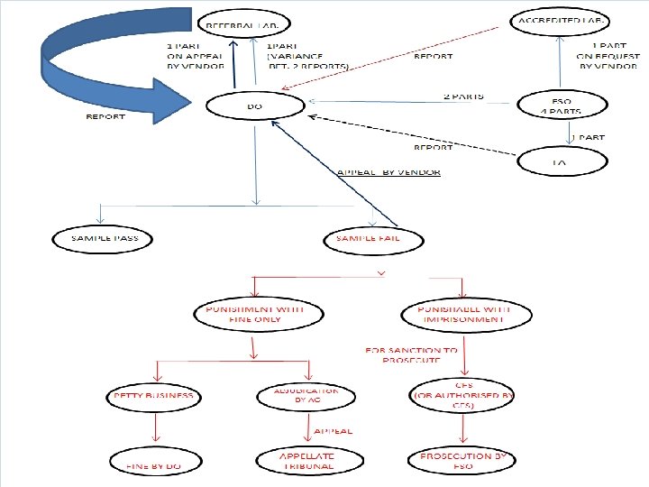
Quality & Safety Regulations The Path of Convergence of the Prevention of Food Adulteration Act 1954 to the Food Safety and Standards Act 2006. # Subject to content Food sample analytical 10 laboratory No. of days for 11 analysis 12 Food Recall Procedure 13 Prohibition of Food 14 Liability of Food Seller Provision under the FSS Act 2006 Laboratories to be recognized by FSSAI and acriditiesed by NABL. Temporary relief is given. 14 days from receipt of sample Yes, Section-28 Category of Unsafe Food added to adulterated, Misbranded and contravention of any other provisions (Section-26) Provision made for sale of expired food or handled or kept in unhygienic condition (Section-27) Provision made under section 28 by which Food business 15 Food Recall procedures operator can recall food if he believes that it contravenes provision of the act. 16 Food Safety Audit 17 Food sampling Recognition of organization or agency for food safety audit by the Food Authority. Divide a sample into 4 parts.
Quality & Safety Regulations The Path of Convergence of the Prevention of Food Adulteration Act 1954 to the Food Safety and Standards Act 2006. # 18 19 20 Subject to Provision under the FSS Act 2006 content Dispatch of * 1 Part to The Food Analyst sample * 2 Parts to the Designated officer * Fourth part to the Accredited laboratory if requested by the Food business operator to the Food Safety Officer. Penalty Ø Penalty for selling food not of the nature or quality demanded, or substandard food (up to 5 lakh Rs. ) Ø Misbranded food (up to 3 lakh Rs. ) Ø Misleading advertisement (upt o 10 Lakh Rs. ), Ø Food containing extraneous matter (up to 1 lakh Rs. ), Ø Failure to comply with the directions of FSO (upto 2 lakh Rs. ), Ø Unhygienic processing (up to Rs. 1 lakh), Ø possessing adulteration : * Not injurious up to 2 lakh * injurious up to 10 lakh Ø For no specific provision (up to 2. 0 lakh Rs. ) Punishment for Unsafe food : * Not injurious - Jail up to six months & fine up to 1 lakh. * Non grievous injury- Jail up to 1 year & fine up to 3 lakh. * Grievous injury- Jail up to 6 years and fine up to 5 lakh. * Death - Jail more than 7 year & up to life term and fine not less than 10 lakh.
Quality & Safety Regulations The Path of Convergence of the Prevention of Food Adulteration Act 1954 to the Food Safety and Standards Act 2006. # 21 22 23 24 25 26 27 Subject to content Provision under the FSS Act 2006 Punishment for subsequent offence * twice the punishment of the 1 st conviction. * Further fine on daily basis which may extend up to 1. 0 lakh where the offence is continuing one * Cancellation of licence with publication. Licensing Registration Provision for licence and new provision of registration introduced for petty business operators (Section-31) Improvement notice Provision made under Section-32. DO shall give the notice to FBO to comply with the provision of the act. Prohibition orders Any Food business operator is convicted of an offence the court may issue prohibitory order after hearing of FBO regarding use process, equipment, premises. Surveillance Section 30(2) (b) Commissioner empowered - to carryout survey of industrial units. Sanction for prosecution Sanction to be given by Commissioner of Food safety in offences punishable with imprisonment (Section 30 (2) (e) Procedure for launching D. O. shall decide whether the offence is punishable with imprisonment or fine only of prosecution. after receiving report from Public Analyst, and shall forwarded with recommendation to Comm. of Food Safety for offences of imprisonment within 14 days of receipt of PA report. The Comm. shall give his consent and concerned F. I. shall launch prosecution.
Quality & Safety Regulations The Path of Convergence of the Prevention of Food Adulteration Act 1954 to the Food Safety and Standards Act 2006. # 28 29 30 31 32 33 34 Subject to content Provision under the FSS Act 2006 Appeal for Retest An appeal for against the report of Food Aalyst shall lie before the D. O. who shall decide that the sample be send to the referral laboratory or not for opinion. ( Section 46 (4) ) Power to The Commissioner of Food Safety may by order may empower Designated Officer to Compound accept from petty manufactures who himself manufacture and sell any article of food, offences retailers hawkers etc. against whom a reasonable belief exists for an offence, payment of a sum of money by way of composition of the offence ( Section 69 ) General provisions - Fine upto Rs. 1. 0 lakh & relieve of custody. relating to penalty. Guideline is given for quantum of penalty based on nature of contravention ( Section 49 ) Adjudication - The adjudicating officer after giving opportunity of hearing in the matter and if on such inquiry believes that the person has committed offence may impose such penalty as per section 49. - Adjudicating officer shall have the powers of a civil court. Food Safety To hear the appeals against the decision of the Adjudicating officer under Section 68. Appellate Tribunal Civil Court not to No Civil court shall have jurisdiction to entertain any suit or proceeding in respect of have jurisdiction matter which an Adjudicating officer or the Tribunal is empowered under FSSA Act. ( Section-72) Provision of special State / Central Government empowered for it. ( Section 74 ) court & public prosecution
Quality & Safety Regulations The Path of Convergence of the Prevention of Food Adulteration Act 1954 to the Food Safety and Standards Act 2006. # Subject to content 35 Time limit for prosecution 36 Reward by State Government 37 Recovery of penalty Provision under the FSS Act 2006 No court shall take cognizance of an offence under this act after the expiry of the period of 1 year from the date of offence (Section 72) The state Government may empower the commissioner to order payment of reward to be paid to a person. who renders assistance in the detection of the offence or the apprehension of the offender (Section 95) shall be recovered as an arrear of land revenue and defaulter's licence shall be suspended till the penalty is paid (Section 96) Deemed to be regulations under this act (Section 99) 38 Milk and Milk Products order, 1992 39 Infant Milk Amendments to the infant milk substitutes, Feeding Bottles substitute, feeding and Infand Food. (Regulation of production, Supply, ad bottles and Infant Distribution Act 1992 included (Section 100) foods.
License: - Under the purview of Central Licensing Authority [3. 2. 2(3)] >50, 000 liter of liquid milk/day or 2500 MT milk solid/year 1 Dairy units 2 Vegetable oil processing & solvent extracting unit >2 MT/day 3 Slaughter houses 50 large animals or >150 small animals or. 1000 poultry birds 4 Meat processing >500 kg/day or. >150 MT/ year 5 All food processing units including repackers other than above except grain, cereals & pulses milling >2 MT/ day units 6 7 8 9 10 100 % EOU All importers importing food items for commerce use. All Food Business Operators manufacturing any article of food which does not fall under any of the food categories prescribed under regulations. Retail chains in 3 or more states Food catering in establishments & units under Central Government Agencies like Railway, Air, Seaport, and Defense