Figur 1 Grunnleggende utsagnstyper i to akser Deskriptive



















- Slides: 19
Figur 1: Grunnleggende utsagnstyper i to akser • Deskriptive og normative utsagn • Definisjoner og karakteristikker Definisjoner karakteristikker Deskriptive utsagn Deskriptive definisjoner Normative utsagn Normative definisjoner Deskriptive definisjoner
Kompetanse: ”En evne til å fastsette normer som bedømt av gyldighetsnormer kan bli å betrakte som gyldige”
Kompetansenorm: ”En norm som angir personelle og situasjonelle betingelser for en bestemt innholdsmessig kompetanse, dvs. for den handling å fastette en innholdsmessig bestemt type norm. ”
Vegtrefikkl. § 34. 1. 1 ”Dersom politiet har skjellig grunn til å tro at innehaver av retten til å førerkortpliktig motorvogn ikke lenger fyller de krav som er fastsatt til syn, helse og førlighet for slik førerett, eller at innehaveren ikke har de kunnskaper eller den kjøreferdighet som hensynet til trafikksikkerheten krever, kan politimesteren eller den han gir myndighet pålegge innehaveren - dersom denne fortsatt ønsker å nytte sin førerett - innen en fastsatt frist å underkaste seg slik legeundersøkelse som finnes påkrevd og framstille seg til helt eller delvis ny førerprøve. ”
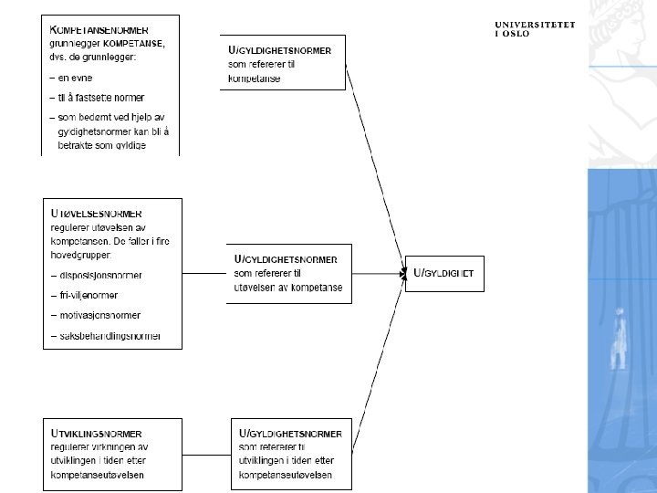
Figur fra Eckhoff/Smith: Forvaltningsrett:
U/gyldighetsnormer • Gyldighetsnormenes form: ”På tross av z, så skal hvis x, den fastsatte norm regnes som gyldig. ” – x representerer her en gyldighetsgrunn, og kvalifikasjonsnomen er en gyldighetsnorm • Ugyldighetsnormer har gjerne følgende form: ”Hvis x, så skal den fastsatte norm regnes som ugyldig. ” – x representerer da en ugyldighetsgrunn og kvalifikasjonsnormen er en ugyldighetsnorm
Hohfelds første skjema A har KRAV mot B på H A har IKKE KRAV mot B på H betyr det motsatte av betyr det samme som B har PLIKT overfor A til å H B har FRIHET overfor A til H betyr det motsatte av
Hohfelds annet skjema A har IKKE KOMPETANSE (er inkompetent) til å fastsette N overfor B A har kompetanse il å fastsette N ovenfor B betyr det motsatte av betyr det samme som B er AVHENGIG av A’s fastsettelse av N B er IMMUN i forhold til A’s fastsettelse av N betyr det motsatte av