ESCUELA POLITECNICA DEL EJERCITO DEPARTAMENTO DE CIENCIAS ECONMICAS













































































- Slides: 77
ESCUELA POLITECNICA DEL EJERCITO DEPARTAMENTO DE CIENCIAS ECONÓMICAS ADMINISTRATIVAS Y DE COMERCIO INGENIERÍA COMERCIAL “CREACIÓN DE UNA EMPRESA DE SERVICIO QUE REALIZA EVALUACIONES Y REDISEÑO DE ESTRUCTURAS DE EDIFICIOS EN LA CIUDAD DE QUITO” Alejandra Jaramillo Briceño. DIRECTOR: Ing. Armando Mora CODIRECTOR: Ing. Víctor Pachacama Sangolquí, Marzo del 2012
INTRODUCCION Aspectos de gran importancia que van más allá de la apariencia exterior o de la distribución de los espacios. Estructura viva que se mueve, transforma y envejece a través del tiempo Accidentes causados por cimentación defectuosa, en el Ecuador casi el 80% de las construcciones son ilegales El Ecuador se encuentra en una zona de alta peligrosidad sísmica, que en los últimos 460 años ha provocado la destrucción de ciudades enteras Experimenta un rápido crecimiento en la población y una urbanización intensa, crecimiento acelerado de perdidas por terremotos
I. ESTUDIO DE MERCADO
Objetivos de Estudio de Mercado Analizar las necesidades y requerimientos Analizar y definir los adecuados medios para la comercialización y posicionamiento Optimizar los recursos invertidos en la actividad de la organización Establecer las estrategias del precio, producto, promoción o plaza para su respectiva presentación
Identificación y Caracteristicas del servicio Evaluaciones Profundas üReforzamiento, üRehabilitación o üRediseño Solución Técnica patologías de las estructuras ümal estado ü mal construidos Imagen Solida Conocimientos Profesionalismo Maquinaria Programas Profesionales
Técnicamente Formada üMayor resistencia y que sea menos vulnerable ante ciertas circunstancias üServicio Especializado, (Reforzamiento. Rediseño, Rahabilitación) Criterio técnico üSatisfacción del cliente o. Puntualidad o. Plazos de Ejecución o. Presupuesto adecuados ü Bajo normativas y condiciones que establece el NEC 2011. AISC, INEN
Clasificación por uso y efecto Por su Uso REFORZAMIENTO REDISEÑO REHABILITACION
Clasificación por uso y efecto Por su Efecto
Investigación de Mercado Se usará tres técnicas esenciales ENTREVISTA OBSERVACION DIRECTA ENCUESTA La empresa estará destinada a satisfacer la demanda de estructuras de empresas PRIVADO PÚBLICO Infraestructura Básica
Tamaño del Universo y Tamaño de la muestra Universo: 204 Edificios Tamaño de la muestra: N = Tamaño de la población o Universo P = Probabilidad a favor Q = Probabilidad en contra Z = Nivel de confianza e = Nivel de Significancia 82 Edificios de Gran Altura Encargados de departamentos técnicos o de departamento de Infraestructura, Ingenieros Civiles o Arquitectos
RESULTADOS OBTENIDOS
¿Conoce en qué estado se encuentran las estructuras del edificio donde usted labora o tiene relación? FRECUENCIA VÁLIDO SI NO TOTAL 34 48 82 PORCENTAJE 41, 5 58, 5 100, 0 PORCENTAJE VÁLIDO 41, 5 58, 5 100, 0 PORCENTAJE ACUMULADO 41, 5 100, 0
¿Ha conocido algún tipo de servicio que sea similar a este? FRECUENCIA VÁLIDO PORCENTAJE ACUMULADO SI 28 34, 1 NO 54 65, 9 100, 0 TOTAL 82 100, 0 66% 34%
¿Permitiría que la empresa realice los exámenes pertinentes a la infraestructura de su institución o empresa? FRECUENCIA VÁLIDO PORCENTAJE ACUMULADO SI 63 76, 8 NO 19 23, 2 100, 0 TOTAL 82 100, 0
Enumere del 1 al 6 en base a su criterio cuales de los siguientes aspectos le llamaría la atención para adquirir el servicio. Siendo 1 más el importante y 6 el menos importante FRECUENCI PORCENTAJ A E VÁLIDO SEGURIDAD ALTA TECNOLOGIA CALIDAD PRECIO INNOVADOR OBLIGACION POR NORMATIVA TOTAL PORCENTAJE VÁLIDO PORCENTAJE ACUMULADO 38 46, 3 6 11 13 1 7, 3 13, 4 15, 9 1, 2 53, 7 67, 1 82, 9 84, 1 13 15, 9 100, 0 82 100, 0
¿A través de qué medio le gustaría recibir información sobre el servicio?
ANÁLISIS DE LA DEMANDA Demanda Actual (Edificios) AÑO 2011 DEMANDA Edificios de Gran Altura 157 Demanda Actual (Metros Cuadrados)
Proyección de la Demanda
ANÁLISIS DE LA OFERTA Oferta Actual 34, 1% 70 Edificios 2884958 m 2
Proyección de la Oferta
Demanda Insatisfecha (Edificios)
Demanda Insatisfecha (Metros Cuadrados)
II. ESTUDIO TÉCNICO
Tamaño del Proyecto Factores Determinantes del Proyecto EL MERCADO Disponibilidad de recursos financieros • Capital Propio: 30% • Crédito Bancario: 70%
Disponibilidad de Mano de Obra PRODUCCION 1 1 1 1 Gerente Técnico Ingeniero Civil de campo Asistente de Ingeniero Civil de campo Dibujante de planos ADMINISTRACION Gerente General Contador Asistente Administrativo Secretaria TAMAÑO ÓPTIMO CAPACIDAD DE PRODUCCIÓN Disponibilidad de Materia Prima Estructura mal diseñada 87 edificios de gran altura y 5575330 m 2 no cubiertos por trabajar a plena ocupación en el año La capacidad potencial de la empresa para iniciar será de 1393832 m 2 y 22 Edificios de gran altura para el 2012
Localización del Proyecto REEDIF Provincia: Pichincha Cantón: Quito Parroquia: Iñaquito Sector: La Carolina Entre Av. Amazonas e Inglaterra
Ingeniería del Proyecto Concerniente instalación y funcionamiento de plante Requerimiento de Maquinaria/ Equipo PROCEQ 440
Requerimiento de Mano de Obra
Requerimiento de materiales, insumos y servicios
Requerimiento de Inversiones
Cadena de Valor Describir Desarrollo de actividades
Mapa de Procesos
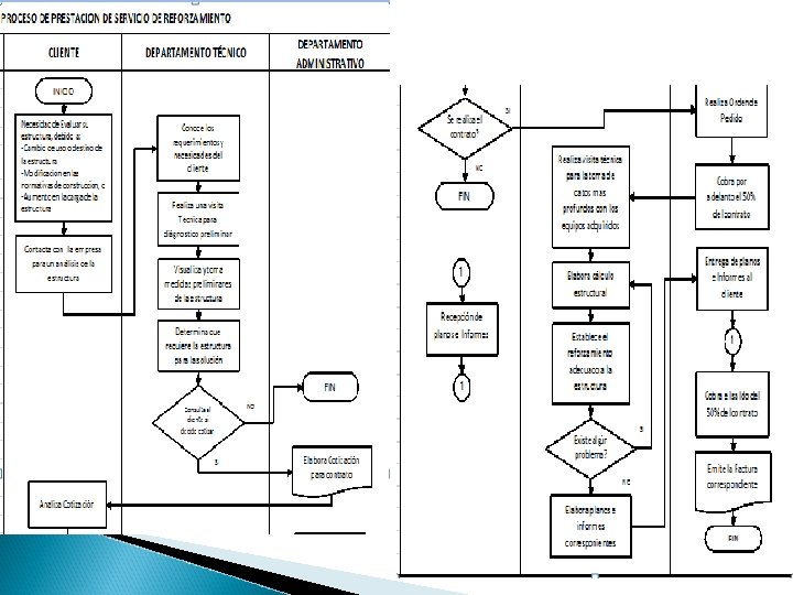
Diagrama de Flujo
Distribución de Planta y Equipo PLANTA BAJA
PLANTA ALTA
Calendario Ejecución del Proyecto Estudio de impacto ambiental Ficha
III. LA EMPRESA Y SU ORGANIZACIÓN
Base Legal Proyecto de Evaluación y Rediseño de Estructuras de Edificios Nombre o Razón Social: REEDIF Logotipo: Slogan: “Reestructurando edificios para tu seguridad” Titularidad de Propiedad de la Empresa: COMPAÑÍA ANÓNIMA
Base Filosófica MISION VISION … “Prestar servicios de evaluación y rediseño de estructuras de edificios, para solucionar problemas estructurales, sean éstos de reestructuración, rediseño o rehabilitación, siendo leales y productivos capaces de satisfacer las necesidades de los clientes con calidad y transparencia en el servicio profesional, técnico y humano” … …”Ser en el año 2016 la empresa Líder en el mercado global, en la prestación de servicios de evaluación y rediseño de estructuras con altos estándares de calidad y satisfaciendo plenamente las expectativas de los clientes a través de un constante mejoramiento y transparencia en la prestación del servicio” …
Objetivos Estratégicos Deben anticipar el cambio. . Definir y unificar
Valores y Principios Valores Responsabilidad Lealtad Respeto Trabajo en Equipo Honestidad Eficiencia Valores Transparencia
Principios Constancia en el propósito de mejorar continuamente la prestación del servicio Equidad para la toma de decisiones Servicio Competitivo de excelencia Principios Cumplimiento de tareas diarias con eficiencia y agilidad Trabajo en equipo Transparencia y profesionalismo en las acciones y actividades realizadas
Matriz Axiológica
Estrategia Empresarial Estrategia de Competitividad Enfocara en una estrategia competitiva de diferenciación Se basa principalmente en el tiempo de respuesta a ofrecer y los equipos que se van a utilizar Estrategia de Crecimiento de penetración en el mercado Incrementar el nivel de ventas Servicio nuevo para el segmento de mercado en el que se pretende incursionar. Otro nivel de servicio que todavía no han adquirido, como es el análisis y rediseño de estructuras con equipo de última tecnología Estrategia de Competencia La empresa contara con una estrategia de diferenciación del servicio Alto nivel profesional y en un ambiente de respeto mutuo y confianza Diseñar movimiento competitivos… dar respuesta Estrategia Operativa y de Servicio Flexibilidad y autonomía a todas las áreas de la Empresa Ofrecer una atención personalizada de cada proyecto y así alcanzar la optimización de recursos
Estrategias de Mercadotecnia Estrategias de Precio Generar un precio competitivo en el mercado. Lograr una participación en el mercado. Fijar precios adecuados y justos para cada servicios. Obtener un rendimiento sobre la inversión. Maximizar las utilidades.
Estrategias de Promoción • Revistas técnicas o Páginas técnicas de Internet. • Página web. • Crear boletines tradicionales o electrónicos. • Participar en ferias afines al campo. • Afiches, volantes, vallas publicitarias, folletos, tarjetas de presentación Calendarios publicitarios, agendas, suministros de oficina con información sobre el servicio que ofrece la empresa. Estrategias de Servicio de calidad evaluación, un análisis profundo y una solución acertada seguridad al cliente y a los habitantes de las estructuras 100% criterio estructural técnico técnicamente formada EXPERTOS EQUIPOS DE ULTIMA TECNOLOGIA
Estrategias de Plaza La empresa se ubicará al norte de la ciudad de Quito Distrito de gran magnitud, de fácil circulación Estrategias de Distribución Lograr una mayor cobertura de los clientes
Organigrama Estructural
IV. ESTUDIO FINANCIERO
Presupuestos Control financiero de la organización; se estiman los ingresos y egresos que va a tener la empresa en un periodo determinado. Estados Financieros Pro Forma Estados financieros esperados en el futuro, basados en las condiciones que se espera encontrar y las acciones que se planea emprender. Evaluación Financiera Permite determinar la factibilidad de un proyecto y si es conveniente para el inversionista.
Presupuesto de Inversión Destino fondos financieros recursos
Cronograma de Inversiones y Reinversiones AÑOS REINVERSION (USD) I. INVERSIONES cero uno dos tres cuatro cinco seis siete ocho nueve diez 1. MAQUINARIA Y EQUIPO PARA: PRODUCCION : Esclerómetro 4. 500, 00 Equipo ultrasonico (PUNDIT) 4. 110, 00 Pistola Windsor 3. 200, 00 Medidor de resistencia al arranque (DYNA) 4. 170, 00 Computadora 2. 200, 00 4. 500, 00 4. 110, 00 3. 200, 00 4. 170, 00 2. 200, 00 ADMINISTRACION: Computadora 1. 100, 00 Suma: 19. 280, 00 1. 100, 00 0, 00 3. 300, 00 1. 100, 00 8. 670, 00 7. 310, 00 3. 300, 00 2. CONSTRUCCIONES E INSTALACIONES PARA: PRODUCCION: Seguridad (Kit de alarma) 200, 00 ADMINISTRACION: Adecuacion oficina 200, 00 1. 500, 00 Suma: 1. 700, 00 1. 500, 00 0, 00 200, 00 1. 500, 00 3. MUEBLES, ENSERES Y OTRAS INVERSIONES PARA: PRODUCCION: Escritorios 900, 00 telefonos 40, 00 archivador 50, 00 280, 00 Sillas 40, 00 ADMINISTRACION: Escritorios 900, 00 Sillas 800, 00 Central Telefónica 3 líneas 8 extenciones 200, 00 Archivadores 900, 00 800, 00 200, 00 50, 00 Suma: 3. 220, 00 50, 00 0, 00 240, 00 1. 180, 00 2. 040, 00 4. DIFERIDAS Y OTRAS AMORTIZABLES Costo del estudio 910, 00 Gastos de constitucion 400, 00 Gastos de capacitacion 400, 00 Gastos de puesta en marcha 600, 00 Suma: 2. 310, 00 REINVERSIONES: 26. 510, 00 CAPITAL DE TRABAJO INICIAL: 4. 193 TOTAL INVERSIÓN: 30. 702, 93 0, 00 0, 00 200, 00 3. 540, 00 8. 870, 00 1. 180, 00 7. 310, 00 200, 00 6. 840, 00 Análisis: Depreciación de activos fijos y planificar futuras inversiones
PRESUPUESTOS DE OPERACION
Presupuesto de Ingresos en base a la demanda insatisfecha 1, 6 Índice Precios
Presupuesto de Egresos
Estructura Financiera
Punto de Equilibrio
ESTADOS FINANCIEROS Estado de Resultados del Proyecto e Inversionista Estado de Flujo de Fondos del Proyecto e Inversionista
Estado de Resultados del Proyecto
Flujo de Fondos del Proyecto
Estado de Resultados del Inversionista
Flujo de Fondos del Inversionista
EVALUACIÓN FINANCIERA
Tasa de Descuento para el Proyecto Tasa de Descuento para el Inversionista
Evaluación Financiera del Proyecto Recomendaciones Tir% > =TMAR% VAN > = 0 X Vida Útil > PRII ∑ FFAct/Inv. Inicial > 1 VAN > = 0 VAN = 50. 059, 97 TIR > =TMAR TIR = 56, 18% 56, 19%>17, 95% RB/C = 1, 13 P. REC =2 Años 10 Meses 14 Días
Evaluación Financiera del Inversionista VAN > = 0 VAN = 82. 409, 58 TIR > =TMAR TIR = 86, 3%>9, 62% RB/C = 1, 16 P. REC =1 Año 9 Meses 9 Días
Análisis de Sensibilidad no afecta en gran medida al proyecto El proyecto es más sensible a una disminución de ingresos que al aumento de costos, ESTRATEGIA: mejor control de Caja y vendedores
V. CONCLUSIONES Y RECOMENDACIONES
Conclusiones Al ser un servicio que se va a enfocar a mercados relativamente nuevos, se pudo determinar que de abrirse el servicio se experimenta una rápida expansión debido a las características únicas del servicio y el interés de las personas encuestadas en adquirir el servicio. Por lo tanto, el mercado considerado para el proyecto, en todos sus segmentos, es un mercado que presenta buenas proyecciones de expansión a futuro La inversión que se realiza para el proyecto es baja y los ingresos que se generan son altos, debido a que no se requiere tanta tecnología, sino más capacidad y conocimiento del talento humano. La estructura orgánica, la filosofía corporativa y el talento humano están alineados a un pensamiento estratégico de desarrollo e innovación El estudio financiero determinó la rentabilidad de la inversión cuyo VAN es 50. 059, 97, TIR de 56, 18% y Relación Beneficio/Costo de $1, 13, lo que refleja que el proyecto es factible para ser ejecutado.
Recomendaciones Llevar a cabo el proyecto y aprovechar al máximo el mercado meta, el cual está listo y está dispuesto a contratar el servicio, para hacer que los edificios de la ciudad de Quito sean menos vulnerables y resistan un sismo La empresa debe conocer profundamente el comportamiento tanto de la demanda como de la oferta y aprovechar sus fortalezas y debilidades; ya que ello contribuye en gran medida que tenga una visión de largo plazo, lo que genera el impulso de la competitividad y así ganar mayor mercado. Captar por lo menos el 25% de la demanda insatisfecha del mercado para cumplir con las metas propuestas en la organización Constituir a la empresa como una compañía de sociedad anónima REEDIF S. A, ya que este es un tipo de sociedad mercantil en la cual el capital está dividido en acciones negociables y es aquella que cumple con todas las características necesarias para este tipo de servicio y así poder realizar contratos con el Estado. el nuevo servicio a un mediano plazo, en las ciudades más importantes del país que tengan edificios de gran altura.
Anexo Impacto Ambiental Regresar
Índice Precios Regresar