Energy in Ecosystems How does the energy received








































- Slides: 40
Energy in Ecosystems How does the energy received from the sun move through living things on our Earth?
Photosynthesis and Sugar Producers use the energy from sunlight to combine carbon dioxide and water to make oxygen and a simple sugar called glucose. This process is called photosynthesis. It is photosynthesis that converts solar energy into chemical energy. The chemical energy in glucose provides energy for the whole ecosystem.
Energy Changing Form When energy moves through an ecosystem it changes form. In photosynthesis, energy from the Sun is converted to chemical energy. Plants use the chemical energy to keep their cells working and to make the chemicals it needs to grow. In other words, the chemical energy is used for cell function and division.
Energy Use When an animal such as a cow eats the plant, it stores some of the energy. But most of the chemical energy is used to moves its limbs, to pump blood, keep the body warm, to feed its young, and to manufacture the chemicals it needs to keep the cells and organs in its body working.
Energy Loss Once food energy has been used, it cannot be transferred any more. If a human eats meat from a cow, only a small fraction of the energy stored by the grass eventually reaches the human. As you move up the food chain, there is less energy available. So there is less energy available to a secondary consumer (like a human), than there is to a primary consumer (like the cow).
10 % Rule Energy is measured in a unit called a Joule. In the example at the right, suppose that 10, 000 J of energy is stored in green plants (producers). When animals eat the plants some of this energy is used up an lost in the ways we have already discussed. Only 1, 000 J of energy is actually stored in the animal’s body. This is 10% of the energy it ate. The other 90% is lost.
Pyramid of Energy The diagram at the right shows that as you move up the trophic level, 90% of the energy is lost from the level below, and only 10% is transferred up to the next level. This arrangement is called a pyramid of energy.
Pyramid of Energy: Real System The 10% rule is useful as a general guideline. In real systems, the actual energy lost and transferred might be slightly different. In the diagram at the right, the energy transfer from grass to snails/slugs, to shrews/moles, and to owls is a little different from the ideal.
Pyramid of Numbers: Example 1 Another way to show energy transfer is by a pyramid of numbers. Look at the example on the right. It takes many clover plants to feed a snail. It takes many snails to feed a Thrush and many of the Thrush to feed the Sparrowhawk.
Pyramid of Numbers: Real System 1 Here is an example of a pyramid of numbers in A grassland ecosystem. You can see that 100 000 grasses at the first trophic level can support 50 000 grasshoppers, snails, and slugs at the second tropic level. This in turn supports 105 shrews and moles at the third trophic level. At the fourth trophic level there are 9 owls.
Pyramid of Numbers: General 1 In general, the number of producers is larger than any other trophic level. The number of organisms at each level decreases as you go up the pyramid.
Pyramid of Numbers: Example 2 There can be some exceptions to the general rule. In the example shown here, one Oak tree can feed many insects. So in this case, the number of producers is less than the number of primary consumers.
Pyramid of Numbers: Real System 2 This example shows a forest ecosystem. At the first trophic level there are 50 oak, maple, and beech trees. Aphids and other insects are much smaller than trees, so there are many more of them, in fact 1000 000. After this the size of living organisms decreases until there is 1 falcon, a top predator at the fifth trophic level.
Pyramid of Numbers General 2 In the example we just described, a forest community, the number of primary consumers is much more than the number of producers.
Pyramid of Biomass Another type of pyramid is the pyramid of biomass. To make a this type of pyramid, The dry mass (after water has been removed) of the dry tissue is measured and then graphed. The terrestrial ecosystem shown in the diagram, the 10% rule is followed again. For example 1000 kg of producers will support 100 kg of herbivores.
Pyramid of Biomass General In a terrestrial ecosystem, the general pattern is to have the greatest amount of biomass at the base, that is the producers. As one moves up the pyramid, the amount f biomass steadily decreases.
Pyramid of Biomass Real System Here is a pyramid of biomass for a real system. The producers, moss and algae of mass 976 g, will support 45 g of duck, a primary consumer. This in turn will support 9 g of falcon, a secondary consumer.
Pyramid of Biomass Aquatic Ecosystem In an aquatic ecosystem, the pyramid of biomass can actually be inverted. The producers in the ocean are microscopic algae, also called phytoplankton. They are food for small animals called zooplankton. The phytoplankton reproduce very quickly. They can double in number every few days. So a small number of them to start with can support a much larger number of zooplankton. This rule continues as you move up the pyramid.
Early Humans and Ecosystems Scientists believe that modern humans have been part of the ecosystem between 60 000 and 90 000 years. For most of this time, humans have not had a big effect on ecosystems.
Hunting and Gathering Early humans survived by collecting edible plants and eating animals they caught, or dead animals they found or stole from predators. If local resources became depleted, they moved to a new area. They made only two energy demands on the ecosystem: wood for fuel and food (chemical energy) obtained from plants and animals.
Agriculture Between 10 000 and 12 000 years ago, the agricultural revolution began. This was made possible by a change in climate as the Ice age ended. People could plant crops and domesticate animals, and this allowed them to remain in one place.
Energy Use Increases Tress were cut for lumber for permanent housing. Wetlands were drained. Forests were cut so that land could be cultivated. As farms produced more energy, the population grew. There was a greater demand on local ecosystems. It took more energy from the ecosystem to sustain the farming community.
Industry Technological devices helped to increase food production and improve the health of humans. But these devices required more energy to power them. More humans also meant a greater demand on the ecosystems.
Energy and Society The diagram at the right compares the amount of energy used each day with the type of society that these people live in. You can see that the more industrialized society becomes, the greater the demand for energy.
Checklist 1. Define and use correctly the following terms: photosynthesis, pyramid of energy, pyramid of numbers, pyramid of biomass. 2. Explain what kind of energy transfer occurs during photosynthesis. 3. Explain how energy is used by plants and animals. 4. State what percentage of energy is lost and what is transferred as you move the trophic levels.
Checklist 5. Explain what each of these “pyramids” demonstrate: pyramid of energy, pyramid of numbers, pyramid of biomass 6. Describe situations where the pyramid of numbers may not be widest at the base. 7. Explain how the shape of a pyramid of biomass of a terrestrial system is different from an aquatic system, and explain why this difference exists. 8. Explain how the energy demands that humans have had on an ecosystem has changed from the hunting and gathering stage through to modern times.
Time to Practice
Practice 1. Fill in the blanks with the appropriate words. a) The chemical process where sunlight is used to combine carbon dioxide and water to form glucose and oxygen is called photosynthesis. b) That chemical that is produced through photosynthesis and which provides energy for the ecosystem is glucose. c) There is less energy available to a secondary consumer than there is to a primary consumer. d) If an animals eats 5000 J of energy, the amount of energy that is stored in its body is 500 J. e) In general, the percentage of energy lost as one moves up from one trophic level to the next is 90 %. f) That diagram that shows the amount of energy that is lost and transferred from one trophic level to the next is called a pyramid of energy.
Practice 1. Fill in the blanks with the appropriate words. g) That way of showing how many organisms there as you move up the trophic levels is called the pyramid of numbers. h) In general, as you move up the trophic levels, the number of organisms at each level decreases. i) In a forest ecosystem where trees can support a large amount of insects, the trophic level that is the widest is the second trophic level where we find primary consumers. j) That type of pyramid that shows how the dry mass of living things changes as you move up the trophic levels is called the pyramid of numbers. k) As a general rule, of the mass of producers is 100 kg, then the mass of herbivores that can be supported is 10 kg.
Practice 2. Plants use the chemical energy they produce for two main purposes. What are they? Plants use this chemical energy to keep the cells working and to grow.
Practice 3. When animals consume plants, they use the plant energy in several ways. What do animals use this energy for? Most of the chemical energy is used to moves its limbs, to pump blood, keep the body warm, to feed its young, and to manufacture the chemicals it needs to keep the cells and organs in its body working.
Practice 4. Suppose there is 90 000 k. J of energy stored in grasses. If we move to the fourth trophic level where owls may be found, how ideally how much energy would we expect to find stored there? In the second trophic level we would find 10%: 9 000 k. J. At the third trophic level there would be 900 k. J. At the fourth trophic level there would be 90 k. J.
Practice 5. Suppose that the mass of producers is 2000 kg for both a terrestrial ecosystem and an aquatic system. a) What mass of primary consumers would each be able to sustain in the ideal case? In a terrestrial ecosystem, the mass of primary consumers would be only 10% of the producers, 10% of 2000 kg which is 200 kg. For an aquatic system the mass would be more than 2000 kg, perhaps 20, 000 kg. b) Why is it that the mass for an aquatic system is different than a terrestrial system? In an aquatic system, producers can reproduce very quickly so fewer of them and support the primary consumers.
Practice 6. As hunter-gatherers humans made only two demands on the ecosystem. a) What were these two demands? Humans relied on the ecosystem for food and for fuel from wood. b) If the ecosystem could not meet the demands that humans made on it, what did the humans do? Humans simply moved from one place to another.
Practice 7. With the agricultural revolution, what are three changes that humans made to their environment? Tress were cut for lumber for permanent housing. Wetlands were drained. Forests were cut so that land could be cultivated.
Practice 8. The industrial revolution made if possible for more humans to be fed and he health of humans improved. What effect did this have on energy demands on ecosystems? Machines required more energy and the energy demands on the ecosystem increased.
Practice 9. The diagram at the right shows a pyramid of biomass and a pyramid of numbers for a deciduous forest. Why are the two different? The pyramid of numbers has a small base because it doesn’t take many trees to produce a large biomass. The large biomass is shown by the large base if the pyramid of biomass.
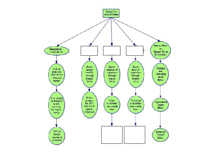
Practice 10. On the next page you will find a diagram that shows how all the ideas are related to each other. You will find 5 blank rectangles. Fill in the correct word that goes in each rectangle.
Practice