Emerging Contaminants https www normannetwork net Emerging environmental





























- Slides: 29
Emerging Contaminants https: //www. norman-network. net Emerging environmental substances are not necessarily new chemicals. They are substances that have often long been present in the environment but whose presence and significance are only now being elucidated. "Emerging substances" can be defined as substances that have been detected in the environment, but which are currently not included in routine monitoring programmes at EU level and whose fate behaviour and (eco)toxicological effects are not well understood.
"Emerging pollutants" can be defined as pollutants that are currently not included in routine monitoring programmes at the European level and which may be candidates for future regulation, depending on research on their (eco)toxicity, potential health effects and public perception and on monitoring data regarding their occurrence in the various environmental compartments. Contaminant: any physical, chemical, biological, or radiological substance or matter that has an adverse effect on air, water, or soil.
Examples from the LIST OF EMERGING SUBSTANCES are surfactants, flame retardants, pharmaceuticals and personal care products, gasoline additives and their degradation products, biocides, polar pesticides and their degradation products and various proven or suspected endocrine disrupting compounds (EDCs).
Emerging contaminants algal toxins, antifoaming and complexing agents, antioxidants, detergents, disinfection byproducts, plasticizers, flame retardants, fragrances, gasoline additives, nanoparticles, perfluoroalkylated substances, personal care products, pharmaceuticals, pesticides, anticorrosives
Wastewater treatment Plants WWTPs
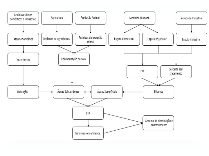
Drinking water Treatment DWT Industrial water Industry Drinking water Households Direct discharge Surface Waters (Rivers, lagoon) ct re Di dis ch ge ar WWTP Animal farming Soil Groundwater Agriculture le ac hi ng Landfill Wastewater treatment Plants WWTPs
Inadequate wastewater treatment, excessive use of pesticides or hospital wastewater discharges are important causes of surface water pollution by ECs’ transformation through DWT processes can lead to compounds which may be more toxic, persistent and less biodegradable than their predecessors
The most important environmental effects of EPs refer to: bioaccumulation and biomagnification, persistency, toxicity, endocrine disruption potential, carcinogenic effects, mutagenic and teratogenic effects A teratogen is an agent that can disturb the development of the embryo or fetus. Teratogens halt the pregnancy or produce a congenital malformation (a birth defect). Classes of teratogens include radiation, maternal infections, chemicals, and drugs.
Some ECs can be harmful for both humans and aquatic organisms, with endocrine disturbing effects, estrogenic or hormone disruption, fetal malformation, or even DNA damages
Adsorbents used for removal of emerging contaminants Activated carbon- higher sorption capacity, low price, low recovery Some papers of activated carbons should be classified as biochar Biochar- lower sorption capacity, low price, medium recovery Some papers of biochar should be classified as activated carbon Carbon nanotubes- high sorption capacity, High price, medium to high recovery Graphene- medium sorption capacity, high price, medium to high recovery
Graphene
Graphene Oxide
Reduced graphene oxide
Armchair CNT Zig-zag CNT
Activated Carbon
Synthesis of Mesoporous carbon used as adsorbent for Removing Emerging Contaminants.
Mesoporous carbons also are efficient adsorbents for removal of emerging contaminants have good to high sorption capacity and good recovery. However, the process of production of these carbon materials is expensive, limiting its large scale implementation.
All carbon adsorbents are the most eficient materials for Sorption of organic molecules due to the mechanism of Interaction. All other inorganic materials such as clays, Silica, rocks, will present lower sorption capacity.