Emergency Data Exchange Language EDXL Tracking of Emergency































- Slides: 31
Emergency Data Exchange Language (EDXL) Tracking of Emergency Patients (TEP) August 25, 2010 Presentation to the: OASIS Emergency Management Technical Committee Dial in: 1 -888 -325 -3989 pass code: 561413 # Attendee URL: https: //www 323. livemeeting. com/cc/eiip/join? id=DH SOICSWG
Current Status § PRESENTATION PURPOSE: OASIS Outreach and Education on the draft Standard – questions at the end § Practitioner Submission to EIC May 14, 2010 § Practitioner Submission to OASIS June 8, 2010 § TEP Voted within OASIS as a Work Product June 22, 2010 § TEP Sub-committee Created Within EM-TC subcommittee & Chairs Voted in (T. Grapes / D. Mc. Garry) August 2010 § Plan to Engage Sub-Committee Work Beginning of Oct. § MOU in-progress between OASIS and HL 7 for standard collaboration § Interagency MOU in-progress (privacy, adoption etc. ) 2
Background – TEP & TEC Messaging Standards § The NASEMSO with many other agencies and organizations recognized the need for standards-based interoperability to realize the potential of the numerous patient tracking systems in existence or planned § Introduced TEP to the DHS S&T Office for Interoperability and Compatibility (OIC), sponsor of the EDXL development process – a mature, proven process for developing crossprofession, practitioner-driven messaging standards § Effort was Initiated by the PSG as the next EDXL Priority § Helps close HITSP ER-EHR IS 04 Gaps § Supports HHS & DOD AHRQ Objectives 3
TEP & TEC Messaging Standards § Requirements definition for Tracking of Emergency Patients and Tracking of Emergency Clients is occurring in two phases. TEP is in-process with the Practitioner Steering and Working Groups (PSG / SWG). § Phase I - Tracking of Emergency Patients (TEP): An XML standard for exchange of emergency patient and EMS tracking information; to increase the effectiveness of emergency medical management, patient tracking and care, and family notification. § Phase II - Tracking of Emergency Clients (TEC): Expands Phase I scope to support clients across the general population. TEC is aimed at more effective evacuation and services management, client tracking, Regulation, Re-unification, and use of assets for all Emergency clients. Client: Generic term for any person displaced, evacuated, sheltering in place, expired, and/or requiring medical attention – i. e. Clients or customers of Emergency Services Patient: A type of client requiring medical attention, being medically evaluated; or a fatality. 4
5
TEP Scope § EDXL-TEP is an XML messaging standard for exchange of emergency patient and tracking information across the EMS emergency medical care continuum. § TEP provides real-time information to responders, management and care facilities in the chain of emergency care and transport. § Emergency / Disaster EMS, ED / Hospitals / Care Facilities, Emergency Management, Ops, Dispatch, Command § Patient tracking information is exchanged from patient encounter (possibly re-using dispatch information) through admission or release. § TEP also supports hospital evacuations and day to day patient transfers. 6
Key Events That Trigger Messages TEP Use Case Events / Triggers Description Responders dispatched PSAP / dispatch center dispatches responders to an incident. Possible starting point for sharing of incident and patient data Patient Encountered The first or initial meeting or contact between a given care provider and a given patient. Patient Evaluated or Triaged Medical observation, measurement, and assessment of a patient or possible patient Patient Treated Medical performance or administering of procedures, medications, or other treatments. Patient moved/ transported (physical location tracking) Patient is physically moved from one location, site, or facility to another Patient being transferred to new care provider Patient care responsibility is transferred from one care provider to another Patient condition changes Patient health / medical condition changes in some way Patient vitals and monitoring taken Care Provider takes vital signs or other measurements, typically using various monitoring equipment, some of which may be electronic Patient Released Patient is released from care, and is no longer considered to be part of the EMS incident continuum of care, and is no longer tracked using TEP Patient Admitted Patient is formally admitted into a fixed medical facility or a temporary deployable facility capable of providing definitive care, which typically involves transfer of Care Provider and physical location. Patient ID information updated Further identifying information is collected / shared about the patient Time-driven information i. e. transfer to AHRQ National Database Patient Tracking information is automatically or manually shared with a National Database used for consolidated tracking of patients and clients Change in conditions requiring patient reroute (change in patient condition, receiving facility full) Change in circumstances requiring patient transport to re-7 route from current destination to a new destination
8
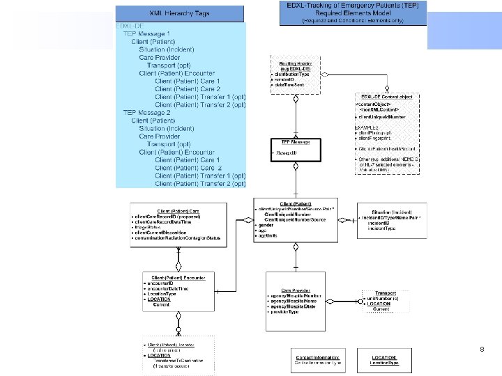
EDXL-TEP Structure and Elements 9
EDXL-TEP Structure and Elements 10
EDXL-TEP Structure and Elements 11
Emergency Data Exchange Language Tracking of Emergency Patients (EDXL-TEP) Documentation may be found at the following website: http: //www. evotecinc. com/TEP/ • Requirements and Draft Messaging Specification: “EDXL-TEP-Rqmts&draft. Messaging. Spec. Final. V 2. 2_05 -05 -2010. pdf” Stakeholder issues list: “TEP-Stakeholder-Issues. Rev 2. 2_05 -7 -2010. xls” § (Filtered for “open” or “in-process” for review of resolutions) • Data Dictionary: TEPdictionary. V 2. 1. xls § (Excel version provides mappings to NEMSIS and NIEM) • Project Initiation Document: EDXL-TEP Project Initiation Document (PID) v 4. 3. pdf • Subject Matter Expert list EDXL-TEP-Participants-Full. List 5 -12 -10. pdf (Steering, Stakeholders, Vendors, and PSG / (SWG) 12
EDXL Process and Pilot 13
TEP Research • OASIS EDXL • ASTM Continuity of Care Record (CCR) • HITSP ER-EHR • HL 7 Continuity of Care Document (CCD) • PHIN Standards • Vehicular Emergency Data Set (VEDS) • National EMS Information System (NEMSIS) • Data Elements for Emergency Department Systems (DEEDS) • COMCARE/HIMSS Integrated Emergency Medical Response Initiative (IEMRI) • COMCARE Integrated Patient Tracking Initiative (IPTI) • Coordinated Assistance Network (CAN) • PRE-HOSPITAL • IN HOSPITAL HHS AHRQ Evacuee Movement HHS AHRQ Patient Tracking Locator (PTL) DHS - NIMS Asst. Sec. for Preparedness & Response (ASPR) Do. D & Other Systems. E. g. TRAC 2 ES NDMS AHLTA Mobile (aka BMIST) JPTA Tac. Med. CS FCC JAC Web. Medis *Triage Tags from across the country MCI-PT Detailed Requirements TN DOH Boston PTS for Public Health Christiana Care Health System HERDS - NYS National Capital Region San Francisco, STARRS 14
TEP Stakeholders – Practitioner-Driven Approach § Incumbent Practitioner Steering Group (PSG) & Standards Working Group (SWG) § EMS, Law Enforcement, Fire, Emergency Management, Health, Public Safety, States, Counties, Cities § Over 80 Newly Added Stakeholders plus Vendors – Examples: § Health Information IT Standards Panel (HITSP) Gap-Filler § National Association of State EMS Officials (NASEMSO) § Joint National Emergency Medical Services Leadership Conference (JNEMSLC) § Do. D Health & Medical Defense Support of Civil Authorities – OASD(HD&ASA) § HHS-Agency for Healthcare Research and Quality (AHRQ) § HHS-Assistant Secretary for Preparedness and Response (ASPR) § National Disaster Medical System (NDMS) § American Hospital Association (AHA) § American Red Cross § LA R-7 Hospital Disaster Preparedness/Emergency Nurses Association-ENA § Association of Public Safety Communications Officials (APCO) § National Emergency Numbering Association (NENA) § Federal Emergency Management Agency (FEMA) § State of Tennessee 15
Standards Development Process 16
TEP Steering Committee LN FN Organization Represented Mann Clay, Dr. NASEMSD, National EMS Information System (NEMSIS) Mears Greg, Dr. UNC Chapel Hill EMS Medical Director Donohue John Sexton Jeff Maryland Institute for EMS Systems (MIEMSS) Tennessee DOH Office of Information Technology Services, HITSP Moreland Joe Kansas Board of EMS Whitney Jolene Mc. Ginnis Kevin Bureau of EMS State of Utah JNEMSLC, NASEMSO, Vice-Chair-OIC PSG, National Association of State EMS Officials-NASEMSO 17
TEP Practitioner Submission • Final Stakeholder review period completed March 1 – March 31, 2010; extended to April 14, 2010 • Additional comments received from: • National Institute of Health (NIH) / US National Library of Medicine “Lost Person Finder (LPF)” effort. • Multiple Do. D reviewers including the Health & Medical Defense Support of Civil Authorities. • Draft TEP Piloted and Improved: National Disaster Medical System (NDMS) live exercise at the Tennessee Air National Guard 164 th Airlift Wing in Memphis • Excellent TEP participation and input Total Issues submitted: 289 • Project Initiation Document (PID): 156 • Requirements and draft Messaging Specification: 133 18
Tennessee NDMS Patient Movement Exercise • Draft EDXL-TEP interoperability pilot inserted into the 2010 National Disaster Medical System (NDMS) Patient Movement Full-Scale Exercise, with follow-on analysis and presentation • A live exercise using volunteer patients, driven by objectives of federal, state and local agencies and NDMS partner hospitals. • DHS OIC pilot the draft EDXL-TEP specification in a field exercise before submitting to the standards approval process • A hurricane makes landfall resulting in mass casualties requiring evacuation and medical treatment. • Patients were tracked utilizing five independent Patient Tracking systems from Maryland's BWI airport, to a Memphis triage area where an actual C-130 landed and deplaned patients. Patients were then tracked through triage and ambulance boarding, through arrival at one of 5 Memphis area hospitals. • Patient registration timeframes dramatically reduced – hours to 30 minutes • First Electronic Patient Manifest for TN Air National Guard 19
NDMS Patient Movement Exercise Organizations DHS Office for Interoperability and Compatibility DHS Tech Support - Evolution Technologies HHS / ASPR / NDMS Maryland Institute for Emergency Medical Services Systems (MIEMSS) Memphis / Shelby County Health Department Memphis / Shelby EMA Memphis Fire Memphis Shelby Regional Hospital Coordinator Methodist Hospital Corp Vendor - Disaster Management Solutions (DMS) Vendor - EMSystems Vendor - Global Emergency Resources (GER) Vendor - HHS Joint Patient Assessment & Tracking System (JPATS) Vendor - UPP Technologies TN DOH Exercise Coordinator & State Response Coordinator TN Air National Guard Veterans Administration 20
Evacuation Maryland (MIEMSS) Patient Receiving Area (PRA) 1 - Tag and Transport patient to NDMS DMAT at BWI Thurgood Marshall Airport HC Standard Begin tracking patients via DE-TEP COG 6977 (100 Patients for on-load to air transport. (GER 911) To be moved by NDMS to another State for Hospitalization and/or Treatment) TNCRN/Web. EOC (No Message Exchange via DM OPEN) EMSystems EDXL-HAVE NDMS Hospital HC Standard COG 6977 (GER 911) DE-TEP DM OPEN JPATS 2 – Load patients to aircraft and provide TEP updates (JPATS update all) DE-TEP Patient Tracking COG 6974 (UPP Technology) DE-TEP DM OPEN COG 6978 (Apprio) Take-off …Hospitals provide HAVE updates NDMS Hospital DE-HAVE Web. EOC Local Hospital First Track COG 6975 (DM Solutions) Tennessee – Memphis Shelby: 3 -Offload patients from aircraft (First Track update all) 4 - Patient ambulance transport (First Track update all) Local Hospital Landing HAVE COG 6976 (EM Systems) First Track DM OPEN COG 6975 (DM Solutions) DE-TEP 5 – Patients received at hospitals (First Track update all) DE-TEP Updates DM OPEN 21
Missouri / Louisiana Hospitals & Mississippi, Wisconsin & Tennessee Tracking TEP Patient Tracking Proof of Concept MESSAGE FLOW-ONLY VIEW 1. EMTrack Missouri Hospital evacuation to the airport • NO TEP to ARR 2. EMTrack Missouri Receipt of Patient arrival at airport • NO TEP to ARR 3. EMTrack Missouri updated to assign 35 patients to Shreveport, LA Region 7 NDMS hospitals (JPATS assigns to appropriate flight) 4. EMTrack Shreveport patients land / received at Shreveport PRA 3 EMTrack Missouri Shreveport COG 6951 8 4 5 ARR Shreveport COG 6971 6 5. EMTrack Shreveport assign patients to ambulances at the PRA, destined to specified local hospitals 1 6 2 3 4 5 6. EMTrack patient arrival at each Shreveport hospital 7. May 16– 19 SEPARATE from and parallel with the end-to-end tracking of the 35 patients above, HC Standard sends TEP updates to the Tennessee National Family Reunification Center (UPP) for up to 1000 patients during the course of their movement and tracking. 8. May 19 2011 HC Standard now begins to send TEP updates to EMTrack today in addition to UPP Technology National Family Reunification Center (notional) Tennessee COG 6972 ALL Messages 1 - 8 7 (as provided – up to 1000 patients) HC Standard Mississippi / Wisconsin COG 6983 “Monitor” COG 6993
Missouri Hospital Evacuation EMTrack Missouri 1 - May 19, 2011 Missouri hospital enters 35 Missouri / Louisiana Hospitals & NDMS TEP Patient Tracking Proof of Concept patients into EMTrack for evacuation (paper patients) to be moved to another State for Hospitalization and/or Treatment NOTE: EMTrack is configured as a single “instance”, self-updating between Missouri and Louisiana COG 6951 Missouri Airport 1 send Manual TRAC 2 ES Paper HAVE Report to VA Area Emergency Manager Manual Missouri Airport IPAWS OPEN 2, 3 send EMTrack 3 send Missouri COG 6951 ARR 3 IPAWS OPEN Shreveport COG 6971 Hospitals provide HAVBed updates Shreveport PRA 2 - Missouri EMTrack Receipt of Patient arrival at airport 4, 5, 6 3 - Missouri EMTrack assign 35 patients to Shreveport, LA Region 7 NDMS hospitals EMSTAT La EMResource Local Hospitals “Monitor” COG 6993 National Family Reunification Center Tennessee 1, 2, 3 UPP Technology 6 - EMTrack patient arrival at each Shreveport hospital ALL Messages 1 -8 4, 5, 6 IPAWS OPEN Tennessee COG 6972 7 HC Standard 7 send May 16 -19 Minnesota / Georgia National Guard COG 6983 8 send May 19 IPAWS OPEN Mississippi & Wisconsin 7 & 8– May 16– 19, 2011 SEPARATE from and parallel with the end-to-end tracking of the 35 patients, HC Standard sends TEP updates to Tennessee (UPP) and later to EMTrack for up to 1000 total patients Shreveport PRA Landing EMTrack Shreveport Hospital(s) COG 6951 4, 5 send EMTrack 8 6 send Shreveport COG 6951 4 – Shreveport EMTrack patients land / received at Shreveport PRA 5 – Shreveport EMTrack assign patients to ambulances destined to specified local hospitals NDMS Hospitals
EDXL-TEC update 24
25
TEP-TEC Jurisdictions and Systems Federal HHS (JPATS) FEMA (NEFRLS, NMETS, NSS), NLM (LPF) Do. D TEP-TEC JPTA TRAC 2 ES ETAS Incident TE P- TE C T TEP-TEC Local C TE EP TEP-TEC All incidents start locally TE P- TX (SNETS, TWIRP) LA TN MD …etc. C Local / States TE EC T P- TE NGO’s TEP-TEC ARC (Family Links) Hospitals Shelters Ushahidi, Sahana i. REPORT Facebook Twitter 26
TEC “Generic Process” 27
TEC “Generic Process” 28
TEC “Generic Process” 29
TEC “Generic Process” 30
BACKUP SLIDES 31