Egyptian Creation Myths Isis and Osiris World of



















![Coffin Text Creation via masturbation Atum spit me [Shu] out Compare Bierlein, pg. 51 Coffin Text Creation via masturbation Atum spit me [Shu] out Compare Bierlein, pg. 51](https://slidetodoc.com/presentation_image_h/a646a119a38d6987f90c4986f065dc68/image-20.jpg)









- Slides: 29
Egyptian Creation Myths Isis and Osiris
World of Ancient Egypt
Religious/Cult Centers of Ancient Egypt MEMPHIS HELIOPOLIS HERMOPOLIS THEBES
MEMPHIS Menes (Narmer) unites Upper and Lower Egypt with capital at Memphis. c. 3100 B. C. Narmer palette Metropolitan Museum of Art New York
Mythology, Religion and Kingship in Egypt Official state religion King as priest: Pharaoh as Horus or son of Re and, after death, Osiris The pharaoh Chephren with Horus. (The statue originally stood with twenty-two other royal figures as centerpiece of the statue cult in the king's valley temple, Giza. Fourth Dynasty circa 2550 BC. )
Tutankhamun as Osiris ( Dynasty XVIII tomb painting, from the north wall of the tomb of Tutankhamun, Valley of the Kings).
Timeline of Ancient Egypt c. 4500 -3000 Predynastic Period c. 3100 -2890 Early Dynastic: Dynasty 1 c. 2890 -2686 Early Dynastic: Dynasty 2 c. 2686 -2613 Early Dynastic: Dynasty 3 c. 2613 -2494 Old Kingdom Dynasty 4 c. 2494 -2345 Old Kingdom Dynasty 5 c. 2345 -2181 Old Kingdom Dynasty 6 c. 2181 -2125 Old Kingdom Dynasties 7 & 8 c. 2125 -2025 First Intermediate Period: Dynasties 9 -11 c. 2025 -1700 Middle Kingdom Dynasties 11 -13 c. 1700 -1550 Second Intermediate Period Dynasty 13 -17 c. 1550 -1295 New Kingdom Dynasty 18 c. 1295 -1186 New Kingdom Dynasty 19 c. 1186 -1069 New Kingdom Dynasty 20 c. 1069 -945 Third Intermediate Period Dynasty 21 c. 945 -727 Third Intermediate Period Dynasties 22 -23 c. 727 -332 Late Period Dynasties 24 -30 and Persian Occupation 332 -30 Ptolemaic Period 30 BC - 330 AD Roman Period 330 AD - 641 Byzantine Period
Egyptian Pantheon Anubis Re Hathor Atum Amun Osiris Isis Horus Theriomorphism: Manifestation of some aspect of the god’s power E. g. , Hathor as cow. Cow as symbol of fertility For more information, see http: //www. touregypt. net/godsofegypt/index. htm http: //www. nemo. nu/ibisportal/0 egyptintro/1 egypt/index. htm
Sources Pyramid Texts as early as 2375 -2345 B. C. Old Kingdom Coffin Texts Middle Kingdom 2025 -1700
Book of the Dead a collection of formulas, hymns, and prayers for the deceased of ancient Egypt. also known as Pyramid Texts. The Egyptians believed that a Book of the Dead was needed to pass safely through the demons of the Underworld after death. Book of the Dead of Maiherperi 1427 -1392 BC, 18 th Dynasty The Judgment of the Dead
Afterlife Illustration from the Book of the Dead (shows deceased being led to judgment by jackal- headed god Anubis, where his heart is weighed against a feather, symbol of truth, in the presence of Thoth, ibis- headed god of wisdom who wears the wide sash of a priest; he notes the results of the weighing. Then, the deceased is led to the supreme judge of the dead and ruler of the underworld, Osiris, who is shown enthroned with attendants. From Thebes. Painted papyrus from the Nineteenth Dynasty ca. 1285 B. C. )
Ptah, Creator god of Memphis Temple of Denderah. This engraving represents a pharaoh making offerings to the god Ptah and to the goddess Sekhmet, his wife. Ptah = Primordial Mound See Bierlein, pp. 51 -52
Memphis Creation Myth c. 2900 B. C. political goal: 1. ) to celebrate Ptah, the local god of Memphis 2. ) unification of Two Egypts Ptah in primaeval water comes to Heliopolis and calls it Memphis act of creation = Ptah desires himself eight other gods = Ogdoad
Temple of Ptah and Sekhmet at Memphis
Shabaka Stone He (Ptah) gave birth to the gods, He made the towns, He established the nomes, He placed the gods in their shrines, He settled their offerings, He established their shrines, He made their bodies according to their wishes. Thus the gods entered into their bodies, Of every wood, every stone, every clay, Every thing that grows upon him In which they came to be. Thus were gathered to him all the gods and their kas, Content, united with the Lord of the Two Lands. Shabaka (712 -698 B. C. ), the first Ethiopian born pharaoh On the Shabaka Stone: http: //maat. sophiatopia. org/shabaka. htm Translation: http: //www. touregypt. net/shabakastone. htm
Pyramid Text Hymn to Osiris Coffin as Geb (Earth) Lid as Nut (Sky) Nut on a coffin lid
Creation Painted papyrus depicting Shu, the air god, raising his daughter Nut, the sky goddess, above her brother Geb, the earth god, thus creating the world).
Heliopolis (Modern Cairo) Dominant city of the Old Kingdom Synthesis of Creation story of Atum and the story of Osiris The oldest surviving obelisk in the world, c. 2000 B. C.
Coffin Text Creation via masturbation Atum spit me [Shu] out Compare Bierlein, pg. 51
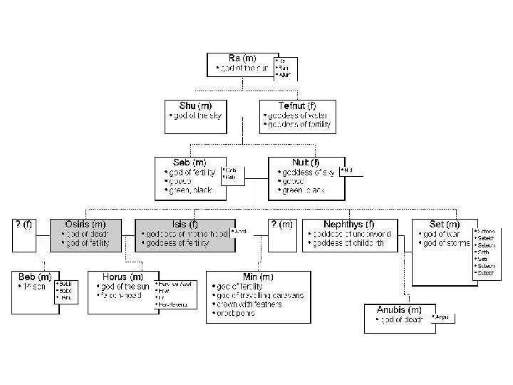
Heliopolitan Ennead From Heliopolis: Nun (watery chaos) Atum (sun) Shu (air) Tefnut (moisture) Geb (Earth) Nut (sky) Osiris, Isis, Seth, Nephthys Seven of nine members of the Heliopolitan Ennead, as represented in the judgment scene on the Papyrus of Ani. From right to left: Atum, Shu, Tefnut, Geb, Nut and sitting next to each other, Isis and Nephthys. Other members of the Ennead include Osiris, Seth, Horus and Thot.
Creation of the World according to Heliopolis Development of the Ennead Birth of Isis and Osiris Death and Resurrection of Osiris
The Ennead Cyclical Struggle: Osiris (Underworld) and Seth (Chaos) Prominence of Horus (King of Egypt)
Isis and Osiris The Birth of Isis and Osiris The Rivalry of Seth and Horus Wanderings of isis Isis Finds the Coffin of Osiris The Reawakening of Osiris http: //www. philae. nu/philae/Isis. Osiris. html Isis suckling the Horus-Child in the papyrus swamps.
The Resurrection of Osiris Ritual of Osiris Flooding of the Nile Rebirth of Egypt The Osiris Mysteries as portrayed in the Temple of Isis at Philae. (images After H. Rosellini, Monumenti dell'Egitto e della Nubia, Vol. III (Pisa, 1844), Pl. XXIII. )
Isis’ Quest for Osiris
Greco-Roman Isis Temple of Isis at Pompeii Note SYNCRETISM
Ritual of Isis Sistrum (rattle)
Isis vs. Demeter