eactualizacin 2012 Manejo Integral del paciente con patologa









































- Slides: 41
e-actualización 2012 Manejo Integral del paciente con patología crónica 16 de Enero 2013 El último año en. . . Patologia cardíaca Dra Mª Mar Domingo Grup Malalties del Cor CAMFi. C y Enfermedades CV SEMFy. C Podreis visualizar las videoconferéncias ya realizadas en diferido en la web de la CAMFi. C (de 10 a 15 días después de la sesión en directo) Colabora:
INSUFICIENCIA CARDÍACA * GUIAS ESC 2012 IC - Péptidos natriuréticos en el diagnóstico de IC - Antagonistas de la aldosterona - Ivabradina * ICFEP: LCZ 696 (PARAMOUNT), espironolactona (ALDO-DHF) FIBRILACIÓN AURICULAR * WOEST: Triple terapia vs doble terapia en FA + stent * NACO: ACTUALIZACIÓN 2012 GUIAS ESC * NACO: Instrucción Ministerio Sanidad 19/12 CARDIOPATIA ISQUÉMICA y OTRAS ENFERMEDADES CARDIOVASCULARES * ALTITUDE: Aliskiren en DM-2. End points cardiorenales * GUIAS ESC 2012 SCAEST * TAVI
GUIAS NICE IC 2010
ANTAGONISTAS DE LA ALDOSTERONA
¿QUÉ ANTAGONISTA DE LA ALDOSTERONA?
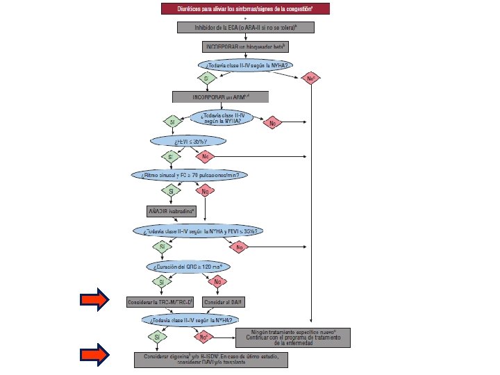
IVABRADINA • Fármaco que actúa de forma selectiva a nivel del nodo sinusal. (No indicado en FA) • Efecto bradicardizante, sin efecto hipotensor a diferencia de los betabloqueantes • La magnitud del beneficio se asocia a la Fc previa a la introducción del fármaco • IC: Alternativa para bradicardizar en aquellos pacientes que no toleren dosis más altas de βB o los tengan contraindicados
OTROS TRATAMIENTOS
WOEST: DISEÑO
COMPONENTES DEL RETRASO EN EL SCAEST E INTERVALOS DE TIEMPO IDEALES EN LA INTERVENCIÓN Campañas publicas? CI crónica ECG FMC: First Medical Contact
Codigo IAM. Lugar de la primera asistencia. Cataluña, 2010 y 2011 Lugar primera assistencia Codi IAM Número códigos activados (%) 2010 Número códigos activados (%) 2011 Hospital de referencia para Codi IAM 404 (24, 8) 380 (13, 1) 1. 072 (37, 2) 1. 107 (38, 3) 489 (17, 0) 510 (17, 6) CUAP 34 (1, 2) 49 (1, 7) SEM 238 (8, 3) 244 (8, 4) Domicilio (SEM) 584 (20, 2) 599 (20, 7) 63 (2, 2) 5 (0, 2) 2. 884 (100) 2. 894 (100) Otros hospitales de la XHUP CAP No informado o no disponible Total Fuente: Registro Codi Infart. Departament de Salut , 2010 i 2011
Código IAM. ¿Quién hace la primera asistencia? Cataluña, 2010 y 2011 Quien hace la primera asistencia Codi IAM Número códigos activados (%) 2010 Número códigos activados (%) 2011 478 (16, 6) 381 (13, 2) 1. 103 (38, 2) 1. 112 (38, 4) Médico Atención Primaria 451 (15, 6) 566 (19, 6) SEM 852 (29, 5) 835 (28, 9) Total 2. 884 (100) 2. 894 (100) Hospital de referencia para Codi IAM Otros hospitales de la XHUP Fuente: Registro Codi Infart. Departament de Salut , 2010 i 2011
PUNTOS CLAVES ENTRE PRIMER CONTACTO MÉDICO Y DIAGNÓSTICO • 30% pacientes con SCAEST presenta síntomas atípicos Elevación ST (medido en el punto J) en dos derivaciones contiguas: • ≥ 0, 25 m. V en ♂ < 40 años, ≥ 0, 2 m. V en ♂ >40 años ≥ 0, 15 m. V en ♀ en derivaciones v 2 -v 3 • ≥ 0, 1 m. V en en otras derivaciones (en ausencia de HVI o BRI) Presentaciones electrocardiográficas atípicas
COMPONENTES DEL RETRASO EN EL SCAEST E INTERVALOS DE TIEMPO IDEALES EN LA INTERVENCIÓN Evaluación prehospitalaria para la derivación apropiada Areas geográficas definidas Protocolos consensuados Llegada directa a la sala de hemodinámica FMC: First Medical Contact
ORGANIZACIÓN PREHOSPITALARIA
ESTRATEGIAS DE REPERFUSIÓN
CRITERIOS DE CALIDAD
RECOMENDACIONES AL ALTA • Control de TA <140 mm Hg pero no inferior a 110 mm Hg • Control menos estricto de la hiperglicemia durante el ingreso (glicemias entre 90 mg/dl y 200 mg/dl, sin referencia al control óptimo al alta
END POINT COMBINADO Mortalidad CV, IAM no Fatal, AVC no fatal, insuficiencia renal terminal
ANGIOTENSIN RECEPTOR BLOCKERS FOR HEART FAILURE Cochrane Database Syst Rev. 2012 Apr 18; 4: CD 003040. (Review) PMID: 22513909 • OBJECTIVES: To assess the benefit and harm of ARBs compared with ACE inhibitors (ACEIs) or placebo on mortality, morbidity and withdrawals due to adverse effects in patients with symptomatic HF and left ventricular systolic dysfunction or preserved systolic function. • SEARCH SELECTION CRITERIA: Double blind randomised controlled trials in men and women of all ages who have symptomatic (NYHA Class II to IV) HF and: 1) left ventricular systolic dysfunction, defined as left ventricular ejection fraction (LVEF) <=40%; or 2) preserved ejection fraction, defined as LVEF >40%. • AUTHORS' CONCLUSIONS: In patients with symptomatic HF and systolic dysfunction or with preserved ejection fraction, ARBs compared to placebo or ACEIs do not reduce total mortality or morbidity. ARBs are better tolerated than ACEIs but do not appear to be as safe and well tolerated as placebo in terms of withdrawals due to adverse effects. Adding an ARB in combination with an ACEI does not reduce total mortality or total hospital admission but increases withdrawals due to adverse effects compared with ACEI alone.
Transcatheter aortic-valve implantation for aortic stenosis (TAVI) Pacientes con EAo severa no tributarios de cirugía 88 pacientes. A los 5 años de seguimiento, 3 pacientes (3, 4%) presentaban disfunción protésica moderada. El porcentaje de supervivencia por año de seguimiento fue: 83%, 74%, 53%, 42%, y 35%, respectivamente. Mediana de supervivencia tras TAVI: 3. 4 años (95% CI: 2. 6, 4. 3). J Am Coll Cardiol. 2012 Dec 13
De las 11 videoconferencias debéis visionar un mínimo de 8. Posteriormente, se hará un pequeño test que consta de 5 preguntas, en que se exigirá la respuesta correcta a un mínimo del 70% por cada sesión. Una vez finalizada la última sesión, en enero de 2013, tendréis un mes de margen para poder acceder a aquellas sesiones que os convengan. El acceso a los tests lo encontrareis en la plataforma de Univadis 30 de Enero de 2013 Gestión del paciente crónico Dr. Albert Ledesma En directo a las 14 y 20. 30 h Colabora: