DSS for Integrated Water Resources Management IWRM Criteria

























- Slides: 25
DSS for Integrated Water Resources Management (IWRM) Criteria, frameworks DDr. Kurt Fedra ESS Gmb. H, Austria kurt@ess. co. at http: //www. ess. co. at Environmental Software & Services A-2352 Gumpoldskirchen 1 © K. Fedra 2007
DM: concepts and language CRITERIA describe alternatives, their performance, concepts we value (minimum flow, total supply, cost of water, net benefit) – Directly measurable – Relevant for the decision – Model generated for evaluation, ranking 2 © K. Fedra 2007
Problem structure (static) • Expectations (observation or forecasts) of a systems state • Valued components (criteria) • Problem: mismatch, deviation • Cause of the problem (change ? ) • Mechanisms for “repair” (instruments, decision variable) • Success: improved criteria 3 © K. Fedra 2007
Water resource MC optimization Design or select policies to • Maximize the benefits • Minimize the costs Using multiple criteria in parallel: 1. physical/hydrological 2. monetary (socio-economic) 3. environmental 4 © K. Fedra 2007
DSS objective: Design and select possibilities for considerable INCREASES OF NET BENEFITS (improvements in several criteria) Globally (entire basin) Sectorally (e. g. , irrigated agriculture) Geographically (administrative units or hydrographically by sub-basin) • • • Mechanisms to distribute benefits equitably lead to win-win solutions 5 © K. Fedra 2007
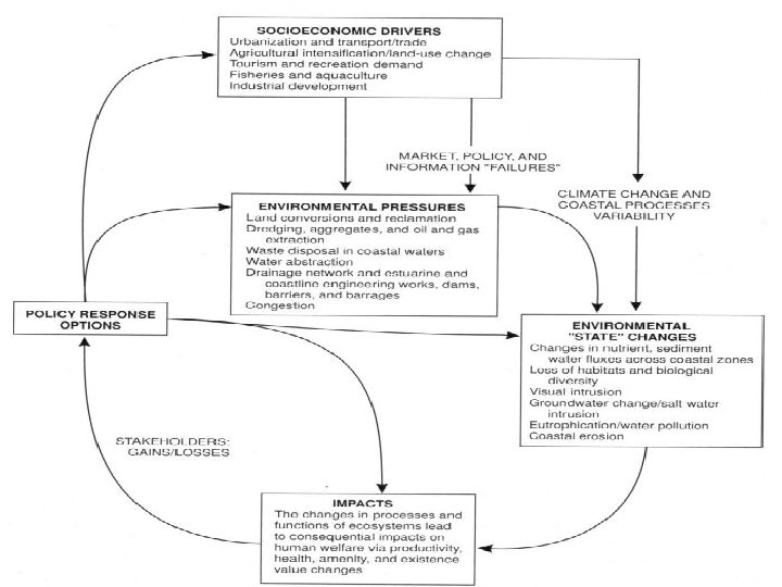
DPSIR (UNDP, EEA, …) 1. Driving forces: demography, economic development 2. Pressure: emissions, overexploitation 3. State: pollution, scarcity 4. Impacts: limited benefits, conflict 5. Response: legislation, projects, … 6 © K. Fedra 2007
7 © K. Fedra 2007
DPSIR and DSS 1. Driving forces, Pressures: Inputs and decision variables 2. State, Impacts: Criteria, model generated valuation and assessment (costs, benefits) 3. Response: Instruments, measures that control the inputs (1). 8 © K. Fedra 2007
Criteria organisation Inputs: • Driving conditions (uncontrollable) • Decision variables (controlled) Outputs (measures of performance): • Objectives (minimize or maximize, continuous, distance) • Constraints (minimal or maximal levels, binary: feasible or not) 9 © K. Fedra 2007
Integrated Water Resources Management Conceptual frameworks: • • Basic generic objectives Global or universal policies International agreements Generally accepted concepts and goals: – sustainability – efficiency – equity – ? ? ? 10 © K. Fedra 2007
Integrated Water Resources Management • Water as a basic human right • Water as an economic good • Water as an essential component of a “good” and sustainable environment – good ? Define, quantify ! 11 © K. Fedra 2007
Integrated Water Resources Management Numerous international agreements: • • • The Helsinki Rules (1966) Vienna Convention on the Law of Treaties (1969) Ramsar Convention (1971) African Charter on Human and Peoples’ Rights (1981) World Charter for Nature (1982) Montreal Rules on Pollution (1982) • UN Convention on the Law of the Sea (1982) • • Seoul Rules, 1986 (int. Groundwater) Dublin statement (1992) on sustainable development Biological Diversity Convention (1992) Helsinki Convention (1992) 12 © K. Fedra 2007
IWRM international agreements • • AG 21, chapter 18 (1992) Convention to Combat Desertification (1994) Lake Victoria Fisheries Convention (1994) UN Convention on the Law of the Non-Navigational Uses of International Watercourses (1997) Aarhus Convention (1998) New Delhi Declaration on Sustainable Development (2002) Johannesburg Declaration on Sustainable Development, World Summit Plan Annex (2002) African Convention on the Conservation of Nature and Natural Resources (2003) Berlin Rules, 2004 (water law) • • • 13 © K. Fedra 2007
Helsinki Revision: States shall … • assure the technical capacity • assure that persons …. are able to participate in the processes whereby decisions are made concerning the management of waters. • manage … waters, in a unified and comprehensive manner. • take all appropriate measures to manage waters sustainably. 14 © K. Fedra 2007
Helsinki Revision: States shall … • minimize environmental harm. • participate in an equitable, reasonable, and sustainable manner. • cooperate in good faith for the mutual benefit of the participating States. • manage the waters … equitable and reasonable manner • not to cause significant harm to other basin States. 15 © K. Fedra 2007
Helsinki Revision: States shall … • shall develop and use the waters to attain the optimal and sustainable use thereof and benefits therefrom, • In determining an equitable and reasonable use, … first allocate waters to satisfy vital human needs. and so on to a total of 189 pages …. . 16 © K. Fedra 2007
Dublin Statement (1992) Guiding principles: 1. Fresh water is a finite and vulnerable resource, essential to sustain life, development and the environment; 2. Water development and management should be based on a participatory approach, involving users, planners and policy-makers at all levels; 3. Women play a central part in the provision, management and safeguarding of water (not quoted in the GWP documents …) 4. Water has an economic value in all its competing uses and should be recognized as an economic good. 17 © K. Fedra 2007
Dublin Statement: guiding principles Water has an economic value in all its competing uses and should be recognized as an economic good. But also: …it is vital to recognize first the basic right of all human beings to have access to clean water and sanitation at an affordable price (EVERYWHERE ? ). 18 © K. Fedra 2007
Dublin Statement: guiding principles Past failure to recognize the economic value of water has led to wasteful and environmentally damaging uses of the resource. Managing water as an economic good is an important way of achieving efficient and equitable use, and of encouraging conservation and protection of water resources. 19 © K. Fedra 2007
Dublin Statement: guiding principles Managing water as an economic good is an important way of achieving efficient and equitable use, and of encouraging conservation and protection of water resources. ASSUMES: price elasticity of demands Elasticity: demand is a function of price. Water pricing as an instrument to increase efficiency of allocation/use. 20 © K. Fedra 2007
Agenda 21, Chapter 18 • • 21 Fresh water is a finite and vulnerable resource, essential to sustain life, development and the environment; Management of water resources at the lowest appropriate level; The role of government as an enabler in a participatory, demand driven approach to development; Recognition of water as a social and economic good with a value reflecting its most valuable potential use; Integration of water and land use management; Recognition of the central role played by women in the provision, management and safe-guarding of water; The important role of the private sector in water management. © K. Fedra 2007
WFD DIRECTIVE 2000/60/EC : prevents further deterioration … of the status of aquatic ecosystems and, … water needs …. terrestrial ecosystems and wetlands (a) promotes sustainable water use … (b) aims at enhanced protection … of the aquatic environment, … reduction of discharges, emissions and losses of priority substances (c) ensures the progressive reduction of pollution of groundwater (d) contributes to mitigating the effects of floods and droughts 22 © K. Fedra 2007
WFD Water Economics As part of the analysis of the River Basin characteristics, an economic analysis of water uses must be conducted. • Perform economic analysis to: – Make the relevant calculations necessary for cost recovery – The polluter should pay 23 © K. Fedra 2007
WFD Water Economics • Make judgments about the most cost effective combination of measures in respect of water uses to be • • 24 included in the program of measures … based on estimates of the potential costs of such measures including pricing No SINGLE method, policy, instrument but a (cost-effective) combination; Fine-tuning: with MC optimization © K. Fedra 2007
IWRM policy frameworks Frameworks provide a logical structure and checklists for: • Criteria and indicators • Objectives • Constraints • Instruments (decision variables) 25 © K. Fedra 2007