DRY EYE SYNDROME Keratoconjunctivitis Sicca Stj Dr Feyza
























- Slides: 24
DRY EYE SYNDROME (Keratoconjunctivitis Sicca) Stj. Dr. Feyza Pelin HAKSEVER
�Inadequate lubrication of eyes. �Multifactorial disease of the tears and the ocular surface. �Results in discomfort, visual disturbance, and tear film instability with potential damage to the ocular surface. �Common form of ocular surface disease (OSD) and may overlap with other causes of OSD, such as ocular allergy and meibomian gland dysfunction (MGD).
ANATOMY The ocular surface is an integrated anatomical unit consisting of 7 key interactive and interdependent components: � the tear film, � the lacrimal and accessory lacrimal apparatus, � the nasolacrimal drainage system, � the eyelids, � the bulbar and tarsal conjunctiva, � cranial nerve V, and cranial nerve VII. Abnormalities or deficiencies in any of the 7 ocular surface components may worsen dry eye syndrome
The tear film covers the normal ocular surface. It has 3 layers as following: � A superficial thin lipid layer (0. 11 µm) – This layer is produced by the meibomian glands, and its principal function is to retard tear evaporation and to assist in uniform tear spreading. � A middle thick aqueous layer (7 µm) – This layer is produced by the main lacrimal glands (reflex tearing), as well as by the accessory lacrimal glands of Krause and Wolfring (basic tearing) � An innermost hydrophilic mucin layer (0. 02 -0. 05 µm) – This layer is produced by both the conjunctiva goblet cells and the ocular surface epithelium. It is the hydrophilic quality of the mucin that allows the
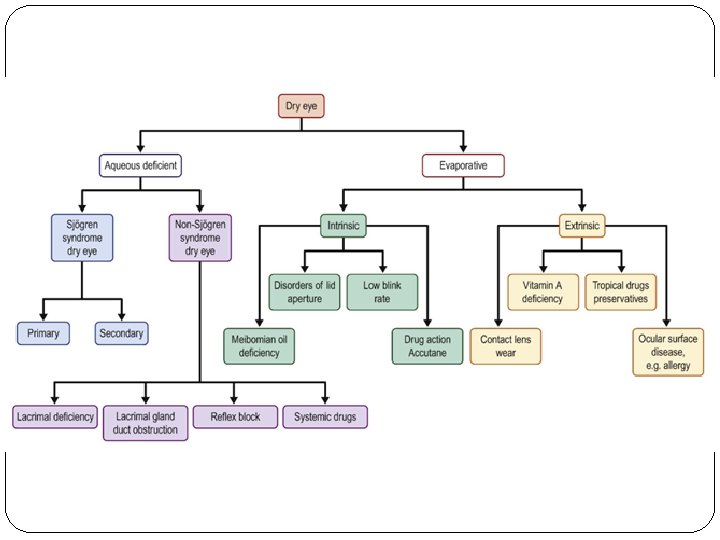
CLASSIFICATION Dry eye syndrome may be subdivided into 2 main types as follows: �Dry eye syndrome associated with Sjögren syndrome (SS) �Dry eye syndrome unassociated with SS (non-SS KCS) Dry eye syndrome can also be subdivided into 2 main types as follows: �Pure aqueous deficiency dry eye �Evaporative dry eye Eighty-six percent of patients with dry eye
PATHOPHYSIOLOGY & ETIOLOGY �A genetic predisposition in SS-associated dry eye syndrome (high prevalence of human leukocyte antigen B 8 (HLA-B 8) haplotype) �Decrease in circulating sex hormones (both androgen and estrogen receptors are located in the lacrimal and meibomian glands; the deficiency possibly affecs the functional and secretory aspect of the lacrimal gland)
� In meibomian gland dysfunction, androgen deficiency results in loss of the lipid layer—specifically, loss of triglycerides, cholesterol, monounsaturated essential fatty acids such as oleic acid, and polar lipids, including phosphatidylethanolamine and sphingomyelin. Loss of polar lipids, which are present at the aqueous-tear interface, exacerbates evaporative tear loss, and loss of unsaturated fatty acids raises the melting point of meibomian gland secretions, or meibum, leading to thicker, more viscous secretions that obstruct ductules and cause stagnation of secretions. � Patients on antiandrogenic therapy for prostate disease also have increased viscosity of meibum, decreased tear breakup time (TBUT), and increased tear film debris, all of which indicate a deficient or abnormal tear film.
�Defect in mucin-synthesizing genes (MUC 1 - MUC 17; have roles in hydration and stabilization of the tear film. Particularly significant is MUC 5 AC, which is expressed by stratified squamous cells of the conjunctiva and whose product is the predominant component of the mucous layer of tears) �Decreased production of tear proteins (lysozyme, lactoferrin, lipocalin, phospholipase A 2)
�Lipocalin deficiency (Previously known as tear- specific prealbumin, is inducible lipid-binding proteins produced by the lacrimal glands and present in the mucous layer. They lower the surface tension of normal tears, which provides stability to the tear film and also explains the increase in surface tension seen in dry eye syndrome characterized by lacrimal gland deficiency. Lipocalin deficiency can lead to precipitation in the tear film, forming the characteristic mucous strands seen in patients with dry eye symptoms)
Deficient Aqueous Production (Non-Sjögren syndrome & Sjögren syndrome) Non-Sjögren syndrome Ø Primary lacrimal gland deficiencies (Idiopathic, Agerelated, Congenital alacrima, Familial Dysautonomia) Ø Secondary lacrimal gland deficiencies (Lacrimal gland infiltration/ablation/denervation/infectious diseases, Sarcoidosis, Lymphoma, AIDS, Amyloidosis, Hemochromatosis, Trachoma, Systemic vitamin A deficiency (xerophthalmia), Malnutrition) Ø Lacrimal obstructive diseases (Trachoma, Ocular cicatricial pemphigoid , Erythema multiforme, Stevens-Johnson syndrome , Chemical and thermal burns, Endocrine imbalance , Postirradiation fibrosis )
Ø Medications (Antihistamines , Beta blockers, Phenothiazines, Atropine, Oral contraceptives, Anxiolytics, Antiparkinsonian agents, Diuretics, Anticholinergics, Antiarrhythmics, Isotretinoin) Ø Reflex hyposecretion (Neurotrophic keratitis, Chronic contact lens wear, Diabetes, Aging, Trichloroethylene toxicity, CN VII damage, Corneal surgery - Limbal incision, keratoplasty, and refractive surgery, Infective - Herpes simplex keratitis and herpes zoster ophthalmicus, Topical agents - Topical anesthesia, Systemic medications – Beta blockers and atropinelike drugs )
Sjögren syndrome Ø Primary SS has no associated CTD. Ø Secondary SS may be associated with some CTDs (RA, SLE, Scleroderma, Primary biliary cirrhosis, Interstitial nephritis, Polymyositis and Dermatomyositis, PAN, Hashimoto thyroiditis, Lymphocytic interstitial Pneumonitis, ITP, Hypergammaglobulinemia, Waldenstrom macroglobulinemia, Wegener granulomatosis)
Evaporative Loss (Intrinsic causes & Extrinsic causes) Intrinsic causes Ø Meibomian gland disease Hypersecretory (Meibomian seborrhea) Hyposecretory (Retinoid therapy) Obstructive Ø Low blink rate Physiologic phenomenon (may occur during performance of tasks that require concentration) Extrapyramidal disorder (such as Parkinson disease)
Ø Disorders of eyelid aperture and eyelid-globe congruity (Lid palsy, Ectropion, Lid coloboma, Exposure; craniostenosis, proptosis/ exophthalmos, and high myopia)
Extrinsic causes Ø Vitamin A deficiency (Development disorder of goblet cells, Lacrimal acinar damage) Ø Topical drugs (surface epithelial cell damage) Ø Contact lens wear Ø Ocular surface disease (allergy)
SYMPTOMS �Foreign-body sensation �Grittiness �Hyperemia �Mucoid discharge �Ocular irritation �Ocular dryness �Excessive tearing (secondary to reflex secretion) �Photophobia �Itching �Fluctuating or blurry vision
DIFFERENTIAL DIAGNOSIS � Adult Blepharitis � Allergic Conjunctivitis � Atopic and vernal keratoconjunctivitis � Bell Palsy � Contact Lens Complications � Floppy Eyelid Syndrome � Neurotrophic Keratopathy � Ocular Manifestations of HIV Infection � Ocular Rosacea � Superior Limbic Keratoconjunctivitis � Thyroid Ophthalmopathy � Topical preservative sensitivity � Toxic keratopathy
THANK YOU!