Drosophila Genome How does it differ Differences Drosophila
















- Slides: 16
Drosophila Genome How does it differ?
Differences • Drosophila lacks canonical telomeres and the ortholog of vertebrate telomerase. • Instead it has a unique transposition mechanism. – Two non-LTR (long terminal repeat) retrotransposable elements, He. T-A and TART telomere-associated retrotransposons are attached to the chromosome ends.
Telomere function • Prevent the end of the chromosome from being treated as ds. DNA break. • In mammals, loss of telomeres results in cellcycle arrest and eventual apoptosis. • In Drosophila, terminal deletions can be recovered and maintained in Drosophila. These ends don’t contain He. T-A or TART sequences thus erode over time, but no cell cycle arrest. – End protection in Drosophila may be sequence independently mediated by heterochromatin protein HP 1.
ALT-alternative telomere maintenance • Suspected through homologous recombination-telomere-repeat elongation to lengths longer than telomerase creates; larger repeated sequences may be interpersed within telomeres. • Drosophila-an occational transposition event drives the extension of the telomeric sequences.
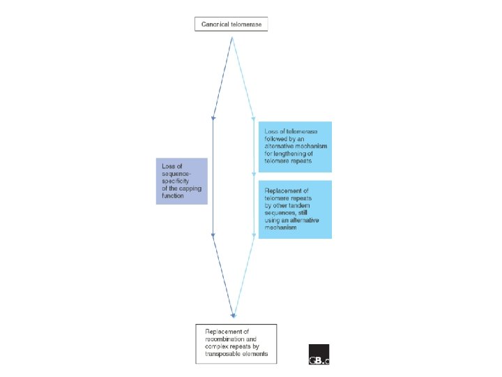
Evolution of Transposition • • Loss of sequence dependence of capping Loss of telomerase Use of an ALT Transposable element recruitment to maintain telomeric activity. • OR • Telomerase diverged from transposable elements.
Het-A and TART
How does the retrotransposition take place? • The colocalization suggests that these two telomeric transposons may have coevolved into symbiotes, with TART supplying the reverse transcriptase and He. T-A the nuclear targeting.
How does the retrotransposition take place? • For most non-LTR elements, the reverse transcription is primed by a 3' hydroxyl exposed at a nick in chromosomal DNA. Reverse transcription of He. T-A and TART is hypothesized to be primed by the 3' hydroxyl on the extreme end of the chromosome.
Drosophila, worm, mammals • Size of organism is not correlated with size of genome. • Smaller worm has 35% more genes 62% more paralogs than flies. • Half of fly genes have orthologs in mammals, only 1/3 of worm genes has.
Odor receptor genes • Flies have 57 • Fish has 100 • Mice and worms have 1000.
Transcription factors • Flies have about 700 (4. 5%) • 500 in worm (3. 5%)
Polytene Chromosomes • Polytene chromosomes are giant chromosomes common to many dipteran (two-winged) flies. They begin as normal chromosomes, but through repeated rounds of DNA replication without any cell division (called endoreplication), they become large, banded chromosomes
Polytene Chromosomes • Size of each band is an average length of 26. 2 kb. • X chromosome puff- a series of 3. 5 (each 350 bp) inverted repeats flaking 154 kb region-these repeats alters the chromosomes macrostructure.