Desarrollo de Dispositivo para Medicin de Presin Arterial

















































- Slides: 49
Desarrollo de Dispositivo para Medición de Presión Arterial No Invasiva Continua Alumno: Sisko, Manuel Augusto Asesor: Ing. Del Águila, Ronald Facultad de Ciencias Exactas, Físicas y Naturales. Diciembre, 2018.
Contenido Introducción: Marco Teórico. El método de Compensación Volumétrica. Diseño y Desarrollo del Dispositivo. Resultados y Mediciones. Conclusiones y Mejoras Propuestas.
Introducción: Marco Teórico El Sistema Cardiovascular. La Presión Arterial y su Forma de Onda. PNI: Métodos de Medición. Motivación: Objetivos.
El Sistema Cardiovascular Sistema cardiovascular de circuito cerrado. El Corazón como una bomba. El árbol vascular como un sistema de conducción. Sangre Oxigenada es impulsada hacia la circulación sistémica.
La Presión Arterial y su Forma de Onda Forma de onda observada en el árbol vascular. Puntos importantes: - Presión Sistólica (Máxima). - Presión Media. - Presión Diastólica (Mínima). La forma de onda y las presiones son diferentes en distintos puntos del circuito cardiovascular.
Puntos Característicos
Métodos de Medición de PNI Método Ausculatorio Korotkoff, año 1905. Brazalete Constrictor. Entorno silencioso. Personal entrenado. 20 seg. a 1 minuto. Método Oscilométrico Maney, año 1876. Brazalete Constrictor. Automático. Dimensiones del Brazalete.
Métodos de Medición de PNI Tonometría Aplanatoria Pressman & Newgard, año 1963. Poco utilizado. Requiere capacitación. Transductor aplana la pared arterial. Restringe el movimiento del Posición correcta: Punto de máxima amplitud. paciente.
Motivación y Objetivos Soplo Aórtico Estenósis Valvular Aórtica Desarrollar dispositivos capaces de obtener la presión arterial instantánea de forma No Invasiva, para diagnóstico y seguimiento.
El Método de Compensación Volumétrica Desarrollado por J. Peñáz como “Vascular Unloading Method” en 1973.
El Método VCM
Dispositivos Anteriores Finapres (J. Peñáz) Utiliza un brazalete constrictor. Fotopletismógrafo de transmitancia. Se coloca alrededor de la falange distal dedo medio o anular. Congestión vascular. Incomodidad del paciente. Modelo de K. Yamakoshi Almohadilla Oclusora. Fotopletismógrafo de Reflectancia. Se apoya contra la arteria digital de la falange basal, media o anular. No ocasiona congestión ni molestias.
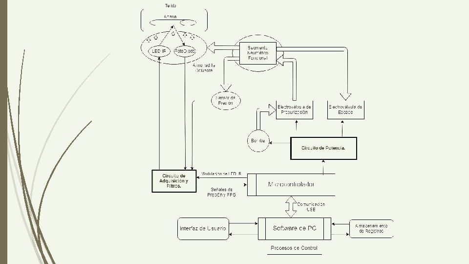
Diseño del Dispositivo
Circuito de Señales Señal FPG Adimensional. Fotodiodo: Señal de corriente. Señal Modulada: Filtros. Señal de Presión Selección de Sensor. Exactitud: +- 3 mm. Hg. Amplificación. Acondicionamiento.
Señal FPG: Amplificación Amplificador de Transimpedancia Capacitor CF: Estabilidad.
Señal FPG: Modulación Filtrado mas simple. Frecuencia Carrier fm Frecuencia Fundamental fo Yamakoshi, et al: - 800 Hz Nuestro Prototipo: - 1600 Hz
Filtro MFB Pasa Banda de 6 to Orden Diseñado con Filter. PRO Desktop.
Señal de Presión Sensor Fujikura FPM-07 PG Exactitud: +- 1, 6 mm. Hg. Ampliicación: AO en configuración diferenciadora. Amplificador de Bajo Offset: OP 07
El Sistema Neumático
El Sistema Neumático
Diseño de Almohadilla Oclusora Diseñado en Solid. Works. Impresión 3 D. LED IR y Fotodiodo cilíndricos de 5 mm. Sellado con Silicona Líquida. Lámina Elástica de Latex.
Componentes Activos Bomba de Presurización. Electroválvula Pneutronics SRS. Rampa de Inyección para GNC de 5 ta Generación Valtek.
Modificaciones de la Rampa de Inyección
Circuito de Potencia Electroválvulas: 12 Vdc – 4 A. Electrobomba: 5 Vdc – 150 m. A. Electroválvula SRS: 5 Vdc – 0, 2 A. Separación: Optoacopladores.
Circuito de Control y Firmware
Funciones del Firmware Comunicación USB Adquisición de Señales. Modulación de FPG. Control de Electroválvulas. Control de la Bomba. Microcontrolador PIC 18 F 2550
Esquema Operativo del Firmware Desarrollado en CCS PIC C Compiller.
Modulación y Muestreo
El Software de PC Signal Sampler
Principales Funciones Comunicación USB: Recepción de datos y transmisión de comandos. Post-Procesamiento de Señales: Filtrado, Eliminación de Offset, Escala. Exposición de Datos: Gráficas, tablas, mensajes. Detección de periodicidad: Frecuencia Cardíaca, Características periódicas de las señales (Media, Período, Amplitud, etc. ). Procesos de Control: Controladores PID, Calibración y comandos de usuario.
Interfaz Gráfica del Software Desarrollada en C++ y Qt 5, 10 en Visual Studio 2015 Enterprise.
Proceso de Recalibración
Controladores PID 3 Controladores PID. Dificultades para calibrar. Necesidad de reducir el tiempo de respuesta.
Calibración, Comparación y Resultados
Calibración y Verificación
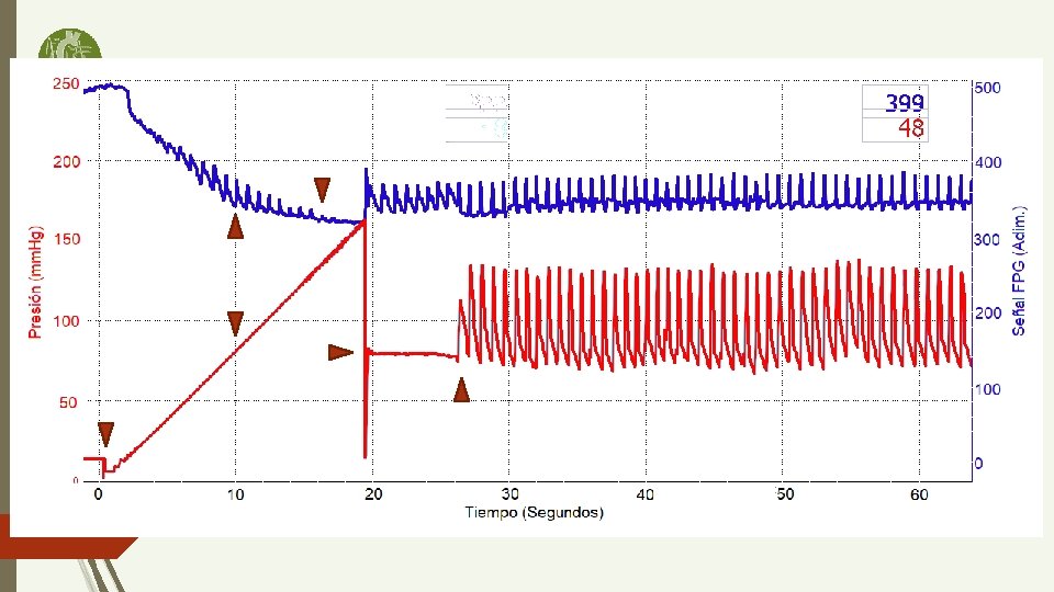
Respuesta Temporal Obtenida Ts: Respuesta de Presurización. Td: Respuesta de Escape.
Pruebas de Medición Se comparó con las mediciones de un equipo comercial. Monitor Multiparamétrico Phillips MR-20. Se realizaron 3 comparaciones: 1. Medición de PNI con el Monitor. 2. Medición con el prototipo durante más de 30 segundos.
Medición N° 1: Falange Basal, dedo Medio. Nivel: Ventrículo Izquierdo. Med. Monitor: Med. SBP: Monitor: 97 mm. Hg MBP: SBP: 78 mm. Hg 97 mm. Hg SBP: MBP: 69 mm. Hg 78 mm. Hg SBP: 69 mm. Hg
Medición N° 2: Falange Basal, dedo Anular. Nivel: Ventrículo Izquierdo. Med. Monitor: SBP: 95 95 mm. Hg MBP: 72 72 mm. Hg SBP: 63 63 mm. Hg
Medición N° 3: Falange Distal, dedo Pulgar. Nivel: Apróx. 7 cm. por debajo del Ventr. Izq. Med. Monitor: SBP: mm. Hg SBP: 121 mm. Hg MBP: 94 94 mm. Hg SBP: 81 81 mm. Hg
Conclusiones y Mejoras
Conclusiones: Sobre la Exactitud de las Mediciones La exactitud de las mediciones resultó aceptable cuando: El proceso de calibración se completó sin problemas. El prototipo se coloca en la posición correcta. Amplitud de Pulso FPG mínimo: 18 – 22 bits Mayor exactitud. Mayor estabilidad. El proceso de Recalibración solo es funcional durante el primer minuto
Conclusiones: Sobre la Respuesta Temporal Tiempo de Respuesta de 80 a 150 milisegundos. Atenuado integral de la señal. Puntos afectados: 1. Pendiente abrupta. 2. Extremo agudizado. 3. Incisura atenuada. Se conserva la forma general. Mayor velocidad de respuesta puede generar inestabilidad
Conclusiones: Sobre los Materiales Sobre el Látex: No es completamente transparente, pero sí es elástico. Alto coeficiente dieléctrico: Incrementa inestabilidad del amplificador de transimpedancia. Se degrada muy fácilmente: Se fragiliza y se opaca con el uso. Difícil de sellar y formar. Sobre las electroválvulas: Respuesta Lenta. Consumo elevado, calentamiento modifica la respuesta. Las modificaciones afectan su performance.
Mejoras Propuestas Controlador de presión proporcional. Proceso de predicción. Utilizar amplificador de instrumentación. Reemplazar el Látex. Comparación con equipo de Tonometría Aplanatoria.
Muchas Gracias!