Dal GATT alla WTO Economia agraria II 2012





















- Slides: 21
Dal GATT alla WTO Economia agraria II 2012 -2013 (MF)
Wto per garantire la liberalizzazione degli scambi Teoria economica dominante : il massimo benessere collettivo coincide col libero scambio. Perché allora il Wto? • Teoria delle scelte pubbliche (gruppi di pressione): • I policy makers tendono a massimizzare non il benessere collettivo, ma il benessere individuale (es: aumento delle probabilità di rielezione). • Politiche protezionistiche non ottimali per il Paese vengono perseguite per la presenza di “gruppi di pressione” (es: protezione delle industrie nazionali). • Grazie agli accordi internazionali i politici sarebbero meno soggetti alle “pressioni” sul fronte interno.
Perchè il WTO New International Economics: • In mercati oligopolistici, per un singolo Paese l’adozione di politiche protezionistiche può portare ad un risultato migliore, ma porta ad un risultato complessivo peggiore per tutti, per cui il libero scambio è ottenibile solo attraverso un’azione collettiva. • Gli accordi internazionali, dando garanzie sul comportamento reciproco, rendono conveniente anche per il singolo Paese la liberalizzazione.
Nascita ed evoluzione del Wto • • Fine della Seconda Guerra Mondiale: negli USA molti politici avevano individuato nel protezionismo una delle cause principali del conflitto. Istituzione dell’IMF (stabilizzazione dei cambi e dei pagamenti internazionali) e della World Bank (ricostruzione economica e investimenti pubblici). • La struttura che avrebbe dovuto garantire il libero commercio (ITO, International Trade Organization) non vide mai la luce proprio per l’opposizione degli USA, che non volevano ritrovarsi con “le mani legate” nell’attuazione delle successive politiche nazionali. • Al suo posto: Gatt (General Agreement on Tariffs and Trade) firmato a Ginevra nel 1947: di carattere transitorio e limitato ad un numero ristretto di Paesi (23) per la riduzione delle barriere tariffarie, rimase in vigore fino al 1994. •
Principali differenze tra GATT e WTO GATT Commercio beni Accordo provvisorio, mai ratificato Parti contraenti (GATT=testo l e g a l e ) WTO Commercio beni, servizi e proprietà intellettuali Accordi permanenti, organizzazione legalmente solida Paesi membri
period o nome modalità argomenti trattati paes i risultati 1947 Ginevra negoziati bilaterali tariffe 23 elaborazione codice commerciale; riduzione tariffe su prodotti industriali 1949 Annecy negoziati bilaterali tariffe 13 riduzione tariffe doganali del 25% 1951 Torqua y negoziati bilaterali tariffe 38 la crisi coreana impedisce di realizzare risultati consistenti 1956 Ginevra negoziati bilaterali tariffe 26 La crisi economica mondiale impedisce di realizzare risultati consistenti 19601961 Ginevra (Dillon Round) negoziati bilaterali tariffe 26 Riduzione tariffe doganali del 7%; impegno CEE di abbattere tariffe sulle granaglie 19641967 Ginevra (Kenne dy Round) negoziati multilater ali tariffe; misure anti dumping 62 riduzione tariffe doganali del 35%; la CE partecipa come entità autonoma per la prima volta 19731979 Ginevra (Tokyo Round) negoziati multilater ali tariffe; misure non tariffarie; accordi quadro 102 riduzione tariffe doganali del 34% 19861994 Punta del Este (Urugu ay Round) negoziati multilater ali tariffe e misure non tariffarie; servizi; proprietà intellettuale; Dispute Settlement (composizione delle controversie); tessili; agricoltura; creazione del WTO; 123 riduzione tariffe doganali del 40%; riduzioni tariffarie estese al settore tessile e agricolo; istituzione del WTO
VIII Round - 1986/1994 - Uruguay Premesse 1. Crisi agricola primi anni ’ 80 da eccesso di offerta (causata dalla carenza dei primi anni ’ 70: principali accuse del crollo prezzi PAC) 1. Eccessiva protezione e sostegno della produzione agricola (contrasto con principi GATT) 1. Problemi da risolvere anche in altri settori In realtà la CE non era contraria alla continuazione del processo di liberalizzazione (anche agricola) per: 1) P r o 1) Esigenze di riformare la PAC b l 1) Possibilità di ottenere contropartite dagli USA e dai e mercati asiatici (manufatti industriali, servizi) m i
IL NEGOZIATO Inizio 20 settembre 1986 Punta del Éste (Uruguay) Eliminare il protezionismo e tutte le distorsioni del commercio 15 temi negoziali (tra cui agricoltura, servizi, proprietà intellettuale) Obiettivi Favorire lo sviluppo totale, ma soprattutto dei PVS Conclusione prevista dopo 4 anni Verifica di metà percorso dicembre 1988 Montreal Situazione di stallo per problematiche agricole: Il S. G. Dunkel cerca di mediare soprattutto tra USA e CE Impossibile chiudere il Round nei tempi stabiliti
Dopo alcune tappe fallimentari o di stallo (Ginevra 1989, Bruxelles 1990), si giunge ad una svolta grazie a: Riforma PAC basata sulla proposta Mac Sharry 1991/1992 Accordo sull’agricoltura di Blair House tra USA e UE Alcuni intoppi 117 paesi firmano l’Atto Finale 15 aprile 1994 Marrakesh Nascita WTO 1° gennaio 1995 Regole e standard tecnici Licenze di importazione Contenuto Atto Finale: • Agricoltura (+ TBT & SPS) • GATS • Settore T/A (eliminazione quote • TRIPs import) • Anti-dumping (regole più precise • Sussidi di calcolo e controllo) • Salvaguardie Controlli prima delle spedizioni • BNT Proibiti Contestabili Non-contestabili Regole sull’origine dei prodotti Regole per la valutazione delle merci in dogana TRIMs
Le funzioni del WTO sono: sono 1. Amministra l’accordo commerciale WTO. 2. È il forum per i negoziati commerciali (Round). 3. Gestisce le dispute commerciali. 4. Realizza un monitoraggio delle politiche commerciali nazionali. 5. Fornisce assistenza e gestisce programmi di formazione per i Paesi in Via di Sviluppo (PVS), sulle tematiche connesse al commercio internazionale. 6. Coopera con le altre organizzazioni internazionali.
Le regole di base del WTO In particolar modo valgono ancora i due articoli fondamentali del vecchio GATT: • l’articolo XI, il quale prevede che nessun membro possa istituire o mantenere – all’importazione o all’esportazione – proibizioni o restrizioni quantitative, effettuate tramite contingenti, licenze o altro mezzo che ponga limiti agli scambi, ad eccezione delle tariffe doganali (di cui, comunque, si favorisce la progressiva riduzione); • l’articolo XVI, il quale vieta qualsiasi sovvenzione pubblica che abbia l’effetto di favorire l’esportazione di prodotti ad un prezzo inferiore a quello normale di vendita nel paese di origine. Le uniche forme di protezione ufficialmente riconosciute sono le tariffe che ciascun paese membro dichiara in sede WTO e sono dette “consolidate”, nel senso che non possono essere modificate (cioè aumentate) senza una forma di compensazione per gli altri paesi membri.
Le tre funzioni del Wto (1) • Foro negoziale • “Mercato” in cui scambiare impegni relativi ai livelli e alle modalità della protezione commerciale della produzione nazionale dalla concorrenza straniera (“logica di scambio”). • Principio di base: Clausola della Nazione più favorita (Npf): le concessioni accordate ad un Paese (che vengono inserite in appositi “prospetti” allegati all’accordo) vengono automaticamente estese a tutti gli altri Paesi aderenti all’Organizzazione. • Tuttavia la sola clausola Npf non protegge da possibili comportamenti di free riding (comportamento di chi usufruisce di beni pubblici senza pagarne il corrispettivo).
La clausola della Nazione Più Favorita (MFN). I paesi membri non possono effettuare una discriminazione fra i loro partner commerciali; se viene accordato a qualcuno un trattamento speciale (quale, ad esempio, una minore protezione doganale per uno o più prodotti), la concessione deve essere estesa a tutti gli altri membri del WTO. Un’eccezione all’applicazione di questa clausola si ha nel caso di rimozione delle barriere tra paesi che costituiscono un’area regionale integrata.
Le tre funzioni del Wto (2) • • Codice di buona condotta Organo collegiale che elabora regole di comportamento, sia a livello dei commerci internazionali sia a quello delle politiche nazionali. Clausola del trattamento nazionale: alle merci importate deve essere accordato lo stesso trattamento riservato ai prodotti nazionali in materia di tasse, trasformazione, trasporto, vendita etc. Ogni politica è inserita in una “scatola” di diverso colore: Scatola verde (Green Box): politiche possono essere liberamente adottate, senza alcun tipo di regolamentazione, perché non distorsive dei flussi commerciali internazionali (es: sostegno alla ricerca, protezione dell’ambiente). Scatola rossa (Red Box): politiche proibite (es: restrizioni quantitative sulle importazioni) Scatola gialla (Amber Box): politiche ammesse, ma entro certi limiti. Sono inoltre soggette a progressive riduzioni.
Trattamento nazionale: uguaglianza tra beni esteri e nazionali. Le merci importate, dopo essere state assoggettate all’eventuale dazio, e quelle prodotte localmente devono essere trattate allo stesso modo, dopo l’accesso al mercato. Questa regola (detta “national treatment”) si trova in tutti gli accordi principali del WTO, anche se, ancora una volta, è gestita diversamente in ciascuno di questi. Trasparenza. Per garantire la trasparenza i paesi membri sono tenuti ad informare subito il WTO quando intraprendono azioni di un certo rilievo, quali ad esempio nuove norme tecniche interessano il commercio, cambiamenti delle regolamentazioni relative allo scambio di servizi o all’accordo della proprietà intellettuale.
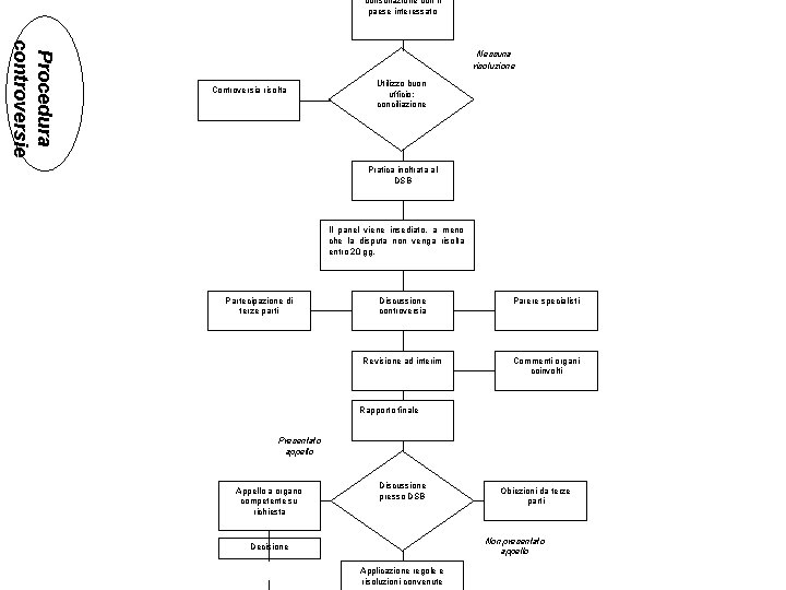
Le tre funzioni del Wto (3) • Strumento per la composizione delle controversie • Viene nominato dal Direttore Generale (dopo consultazione con i Paesi coinvolti) un collegio giudicante o “panel” di 3 esperti, che predispongono un rapporto, da inviare al Consiglio Generale. • Per bloccare la decisione presa dal panel è necessaria l’unanimità del Consiglio (prima l’unanimità era necessaria perché la decisione fosse operativa, e quindi era necessario anche l’accordo del Paese eventualmente condannato). • Organo di appello permanente a cui un Paese può ricorrere se non condivide le conclusioni del panel. • Il Wto non ha il potere di contestare le infrazioni: se un Paese non rispetta gli accordi, non subisce alcuna denuncia se non c’è un altro Paese che sporge denuncia.
Struttura del WTO Tutti i Membri partecipano alla Conferenza Ministeriale, al Consiglio Generale, ai vari consigli, comitati, etc. , ad eccezione degli Organi per la Risoluzione delle Controversie e per il Monitoraggio dei Tessili e i comitati ed i consigli plurilaterali. Conferenza Ministeriale Consiglio Generale in veste di Organo di controllo della Politica Commerciale Consiglio per Commercio in Beni Comitati per: Commercio e Ambiente Commercio e Sviluppo Sottocomitato per i paesi meno sviluppati Accordi Commerciali Regionali Restrizioni Bilancia dei Pagamenti Bilancio, Finanza e Amministrazione Gruppi di Lavoro per: Accessioni Relazioni tra Commercio e Investimenti Relazioni tra Commercio e Politica della Concorrenza Trasparenza negli Appalti Pubblici Consiglio Generale (Segretariato) Consiglio Generale in veste di Organo di Risoluzione delle Controversie Consiglio per gli Aspetti Commerciali della Proprietà Intellettuale Comitati per: Accesso ai Mercati Agricoltura Misure Sanitarie e Fitosanitarie Barriere Tecniche al Commercio Sussidi e Misure Compensative Pratiche Anti-Dumping Dogane Regole di Origine Permessi all’Importazione Misure di Investimenti legati al Commercio Salvaguardie Organo di Monitoraggio dei Tessili Gruppi di Lavoro per: Imprese Statali Ispezioni Pre-Imbarco Organo di Appello Organi di Risoluzione delle Controversie Consiglio per Commercio nei Servizi Comitati per: Commercio nei Servizi Finanziari Impegni Specifici Gruppi di Lavoro per: Servizi Professionali Regole GATS Comitati Plurilaterali: Comitato per Commercio in Aerei Civili; Comitato per Appalti Pubblici
Sistema di votazione - sistema del “consensus” - spesso: formazione di gruppi (team negoziale) - UE: gruppo + vasto e completo ⇓ - la Commissione Europea esprime 1 parere unico - altri raggruppamenti: - ASEAN (Associazione Nazioni Sud Est Asiatico) - SELA (Sistema Economico Latino Americano) - ACP (Africa, Caraibi e Pacifico) - Gruppo Cairns: costituito nel 1986 con l’obiettivo di presentare argomentazioni comuni a favore della liberalizzazione del commercio in agricoltura
consultazione con il paese interessato Procedura controversie Nessuna risoluzione Controversia risolta Utilizzo buon ufficio: conciliazione Pratica inoltrata al DSB Il panel viene insediato, a meno che la disputa non venga risolta entro 20 gg. Partecipazione di terze parti Discussione controversia Parere specialisti Revisione ad interim Commenti organi coinvolti Rapporto finale Presentato appello Appello a organo competente su richiesta Discussione presso DSB Obiezioni da terze parti Non presentato appello Decisione Applicazione regole e risoluzioni convenute
In quanto tempo si risolve una disputa? Questi periodi sono approssimativi per ogni fase della procedura. Inoltre, i paesi possono risolvere le loro dispute indipendentemente in qualunque momento. 60 giorni 45 giorni Consultazioni, mediazione, etc.
Problemi funzionamento del Wto • Scarsa trasparenza della procedura (prassi delle riunioni ristrette fra i Paesi più importanti) • Numero di partecipanti (150) troppo elevato per gestire l’organizzazione in maniera “assembleare”. Forme di governo più “agili” che da un lato garantiscano la democraticità del processo decisionale (adeguata rappresentanza agli interessi dei PVS) e dall’altro la rappresentatività in termini di scambi commerciali, evitando di concedere poteri eccessivi a Paesi poco rappresentativi. • “Equilibrio” tra il non infrangere la sovranità nazionale nelle decisioni politiche e l’eventuale perdita di credibilità. •