Curso de UML Actividad 5 Diagramas de interaccin





































- Slides: 37
Curso de UML Actividad 5 Diagramas de interacción Dra. Anaisa Hernández González
Realización de los Casos de Uso Descripción Diagrama de textual del clases que flujo de sucesosmuestra las clases participantes Digrama de actividades del flujo de sucesos Diagrama de interacción que muestra la realización de un flujo particular del CU en términos de interacción entre los objetos
Vista de interacción Una vista de interacción muestra el flujo de control requerido que se establece entre los objetos.
Diagramas de interacción
Diagramas de interacción de UML ¿Cuáles son? UML define dos Diagramas de Interacción: ü Diagrama de Secuencia ü Diagrama de Comunicación
Diagramas de interacción de UML ¿Para qué se utilizan? Muestran como los objetos se comunican unos con otros para satisfacer los requerimientos.
Componentes • Actores y Objetos de las clases, • Eventos • Orden de los eventos
Reglas básicas para elaborarlos • Un diagrama por cada caso de uso • Si el diagrama es grande, dividirlo • Diseñe los diagramas de interacción utilizando la descripción de casos de uso.
¿Cómo nombrar los eventos? • Denominarse en el nivel de propósito y no el medio físico de entrada o de elementos de la interfaz. • Comenzar con verbos en infinitivo. • Captar el propósito de la operación y no pronunciarse respecto a las decisiones de diseño sobre una interfaz Terminar. Venta Presionar. Enter. • Expresar las operaciones procurando alcanzar el nivel más alto o la meta final.
¿Cómo nombrar los eventos? Introducir. Importe. Ofrecido(Monto) Introducir. Pago(Monto) Efectuar. Pago(Monto) Cada vez mejor! Importante: Describir el Propósito
Mensajes • Los eventos contienen mensajes. • Un mensaje desencadena una acción en el objeto destinatario. • Un mensaje se envía si han sido enviados los mensajes de una lista (sincronización): A A. 1, B. 3 / 1: Mensaje() B
Tipos de Mensajes • Sincrónicos: el que envía espera por la respuesta que retorna el que recibe. • Asincrónicos: el que envía puede estar haciendo otras cosas, no necesita esperar por la respuesta. • Retorno de mensaje: • Creación de un objeto: • Destrucción: <<create>> <<destroy>> P 1: Class
Diagramas de interacción Explica gráficamente las interacciones existentes entre las instancias de las clases (habitualmente de un solo caso de uso) Diagramas de secuencia Diagramas de comunicación
Diagramas de comunicación vs. Diagrama de secuencia Mensaje 1() Mensaje de : Sistema : Instancia Clase B 1: Mensaje 2() : Instancia Clase A Mensajes 1. 1: Mensaje 3() 2: Mensaje 4() : Instancia Clase D Instancia : Instancia Clase C Dirección del mensaje
Diagramas de comunicación vs. Diagrama de secuencia : Instancia Clase A : Instancia Clase B : Instancia Clase C : Instancia Clase D Mensaje 1() Mensaje 2() Mensaje 3() Mensaje 4() (Habilidad para representar el paso del tiempo gráficamente) (Se pierde claridad cuando hay mensajes condicionales)
Diagramas de comunicación vs. Diagrama de secuencia § El Diagrama de Secuencia es más adecuados para observar la perspectiva cronológica de las interacciones § El Diagrama de Comunicación ofrece una mejor visión espacial mostrando los enlaces de comunicación entre objetos § El Diagrama de Comunicación puede obtenerse automáticamente a partir del correspondiente Diagrama de Secuencia (o viceversa)
Diagramas de secuencia
Diagramas de secuencia Describen las interacciones en una especie de formato de cerca o muro : Clase. A : Clase. B mensaje 1 () mensaje 2 () mensaje 3 () Capturan el comportamiento dinámico (orientado al tiempo)
Diagrama de secuencia para cada caso de uso Línea discontinua muestra el tiempo que existe un objeto o actor. Tiempo que dura la activación de un procedimiento en un objeto que da respuesta a un mensaje Orden cronológico de la ocurrencia de eventos Destrucción del objeto
Heurísticas para el trazado del Diagrama de secuencia Actor que Objeto frontera Objeto control Resto de los objetos inicia el que usa el actor que maneja al de los diferentes tipos CU que describe la para iniciar el CU CU funcionalidad
¿Cómo usar los objetos en los diagramas? • Una línea de vida puede representar un objeto o su clase. Usualmente representa los objetos de una clase. • Los objetos pueden no nombrarse, pero deben nombrarse si usted quiere discriminar diferentes objetos de una misma clase. • Varias líneas de vida en el mismo diagrama pueden representar diferentes objetos de una misma clase, pero los objetos tienen que nombrarse de manera diferente.
¿Cómo construir eficazmente los diagramas de secuencia? Pueden Codificarse Explicarse Aplicarse De modo metódico La forma de entender y utilizar los principios de diseño se basa en Directrices y principios estructurados que describen un problema común y entregan una buena solución ya probada a la que le dan un nombre.
Patrones de diseño Ayuda a diseñar Ayuda a construir Facilita la correctamente en problemas documentación menos tiempo reutilizables · “UML y patrones”, Craig Larman · “Design Patterns”, Erich Gamma, Richard Helm, John Vlissides and Ralph Johnson
Directrices en la creación del diagrama de secuencia 1. Representar los actores y la clase interfaz del sistema que recibe las acciones del usuario (Menú). 2. Seleccionar la clase controladora que se encargue del mensaje de las operaciones del sistema.
Directrices en la creación del diagrama de secuencia 3. Aplicar el principio de separación de modelo-vista. No compete a los objetos del dominio comunicarse con los objetos de la interfaz, lo hacen las controladoras. 4. Revisar las postcondiciones que se describieron para ese caso de uso, de manera que se garanticen.
Diagramas de secuencia Se pueden representar estructuras de control: • LAZO: Un conjunto de mensajes que se repiten. • ALTERNATIVA: Caminos alternativos en la ejecución de los mensajes.
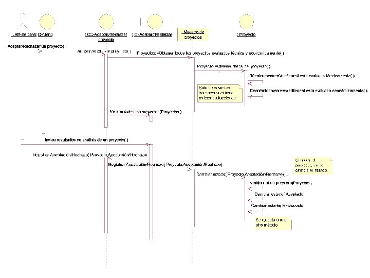
Diagrama de secuencia Ejemplo Jefe de obra Económico Aprobar/rechazar proyecto Evaluar un proyecto económicamente Evaluar un proyecto técnicamente
Diagrama de secuencia Ejemplo: CUS Aprobar/Rechazar proyecto
Diagrama de clases antes de construir el Diagrama de interacción
Diagrama de clases después de construir el Diagrama de interacción
Diagramas de comunicación
Diagrama de comunicación § Son útiles en la fase exploratoria para identificar objetos. § Representa la forma en que los objetos interactúan y las conexiones necesarias para soportar esta interacción. 2: mensaje 2 () 1: mensaje 1 () : Clase. A 3: mensaje 3 () : Clase. B Capturan el comportamiento dinámico (orientado a los mensajes)
Diagrama de comunicación § La distribución de los objetos en el diagrama permite observar adecuadamente la interacción de un objeto con respecto de los demás. § La estructura estática viene dada por los enlaces; la dinámica por el envío de mensajes por los enlaces. 2: mensaje 2 () 1: mensaje 1 () : Clase. A 3: mensaje 3 () : Clase. B Capturan el comportamiento dinámico (orientado a los mensajes)
Diagrama de comunicación primer mensaje interno parámetros mensaje 1(parametros) línea enlace dirección mensaje : Inst. Clase. A 1: mensaje 1(parametros) instancia mensaje anidado : Inst. Clase. B 1. 1: mensaje 1(parametros) : Inst. Clase. C
Diagrama de comunicación Ejemplo: CUS Aprobar/Rechazar proyecto