Curs 4 Reele locale de calculatoare 2 Cuprins






















- Slides: 22
Curs 4 Reţele locale de calculatoare (2)
Cuprins Retele CSMA/CD Subnivelul MAC Nivelul fizic Medii de transmisiune
Prezentare generala 1/5 Ethernet - 1973 -prima retea la compania Xerox Corporation’s Palo Alto Research Center Caracteristici: - topologie initiala: magistrala - permite adaugarea de noi statii fara nici o modificare a ehipamentelor deja existente in retea
Prezentare generala 2/5
Prezentare generala 3/5 CSMA/CD Carrier-sense Multiple acces Collision detection Limitari: Distanta intre doua echipamente - 500 m - repetoare Numarul de statii atasate la mediu - congestie - domenii de coliziune (segmente)
Prezentare generala 3/5
Prezentare generala 4/5
Prezentare generala 5/5 Ethernet comutat (switched) Full duplex: perechi torsadate sau cablu optic Collision-free Viteza: 100/1000 Mbps
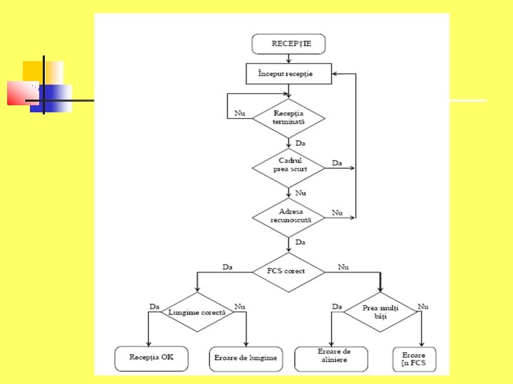
Subnivelul MAC – CSMA/CD 1/4
Subnivelul MAC 2/4
Protocolul MAC – CSMA/CD 3/4 Timpul de propagare dus-intors (round trip delay) = transa de canal: - 51, 2 microsecunde/emitera a 512 biti la debitul de 10 Mb/s Daca tentativele de emisie sunt separate prin mai putin de 51, 2 microsecunde se pot produce coliziuni Semnalul de intensificare a coliziuni este necesar in cazul statiilor apropiate pentru ca toate statiile sa detecteze coliziunea
Protocolul MAC – CSMA/CD 4/4 Intarzierea cu care incerca retransmisia este un multiplu (M) al transei de canal M este un numar aleatoriu stabilit conform algoritmului BEB (truncated exponential backoff) unde N este numarul de coliziuni dupa prima coliziune M poate fi 0 sau 1, dupa a doua 0, 1, 2, 3 Domeniul de valori pentru M creste cu numarul de coliziuni
Nivelul fizic CSMA/CD 1/8 COMPONENTE subnivelul de semnalizare fizica (PLS Physical Signalling); - subnivelul de conexiune la mediu (PMA - Physical Medium Attachment); - interfata dependenta de mediu (MDI Medium Dependent Interface); - mediul de transmisiune.
Nivelul fizic CSMA/CD 2/8 Subnivelul PLS asigura servicii subnivelului MAC. În sistemul sursa realizeaza codarea datelor (cod Manchester), asculta mediul semnalând subnivelului MAC daca este liber sau nu si detecteaza coliziunile. În sistemul de destinatie realizeaza decodarea datelor. Subnivelul PMA asigura servicii subnivelului PLS si, ca intermediar între subnivelul PLS si mediul detransmisiune, defineste caracteristicile unui mediu de transmisiune particular. În mod frecvent subnivelul PLS este realizat împreuna cu subnivelul MAC pe o aceeasi placa NIC, numita si controler Ethernet, aflata în interiorul sistemului Subnivelul PMA este realizat separat, în exteriorul sistemului, într-un dispozitiv numit unitate de cuplare la mediu (MAU - Medium Attachment Unit).
Nivelul fizic CSMA/CD 3/8
Nivelul fizic CSMA/CD 4/8
Nivelul fizic CSMA/CD 5/8 Cablul de conexiune mai este numit cablu transceiver sau cablu de coborâre Contine patru sau cinci perechi ecranate individual si incluse toate într-un alt ecran, utilizate pentru: - emisie, de la sistem catre transceiver (pinii 1 si 10 în conector, ecranul pe pinul 11) - receptie (5 - 12, 4) - coliziune, de la transceiver catre sistem (2 - 9, 1) - alimentarea transceiverului cu tensiune de 12÷ 15 v (6 - 13, 14); - control (pereche optionala), de la sistem catre transceiver (7 -15).
Nivelul fizic CSMA/CD 6/8
Nivelul fizic CSMA/CD 7/8
Medii de transmisiune CSMA/CD - 10 BASE 5, însemnând 10 Mb/s, în banda de baza, cu segmente de cablu coaxial gros având, fiecare, o lungime de maximum 500 m; - 10 BASE 2 - 10 Mb/s, în banda de baza, cu segmente de cablu coaxial subtire, având lungimea maxima de 200 m; - 10 BASE T - 10 Mb/s, în banda de baza, pe cablu cu perechi rasucite; - 10 BROAD 36 - 10 Mb/s, în banda larga, cu segmente de cablu CATV de lungime maxima 1800 m si distanta maxima între sisteme de 3600 m; - 10 BASE F - 10 Mb/s, în banda de baza, pe fibra optica; - Fast Ethernet (standard 802. 3 u: 100 BASE-T 4, 100 BASE-TX, 100 BASE-FX) cu debitul de 100 Mb/s; - 1 Gigabit Ethernet (standard 802. 3 z); - 10 Gigabit Ethernet (standard 802. 3 ae);