Cpr E 281 Digital Logic Instructor Alexander Stoytchev











![Analogy: Railroad Switch http: //en. wikipedia. org/wiki/Railroad_switch] Analogy: Railroad Switch http: //en. wikipedia. org/wiki/Railroad_switch]](https://slidetodoc.com/presentation_image/a58a09391d2ffb2b7fd19c2acc453f17/image-12.jpg)
![Analogy: Railroad Switch x 1 x 2 select f http: //en. wikipedia. org/wiki/Railroad_switch] Analogy: Railroad Switch x 1 x 2 select f http: //en. wikipedia. org/wiki/Railroad_switch]](https://slidetodoc.com/presentation_image/a58a09391d2ffb2b7fd19c2acc453f17/image-13.jpg)



![Graphical Symbol and Truth Table [ Figure 4. 2 a-b from the textbook ] Graphical Symbol and Truth Table [ Figure 4. 2 a-b from the textbook ]](https://slidetodoc.com/presentation_image/a58a09391d2ffb2b7fd19c2acc453f17/image-17.jpg)
![The long-form truth table [http: //www. absoluteastronomy. com/topics/Multiplexer] The long-form truth table [http: //www. absoluteastronomy. com/topics/Multiplexer]](https://slidetodoc.com/presentation_image/a58a09391d2ffb2b7fd19c2acc453f17/image-18.jpg)
![4 -1 Multiplexer (SOP circuit) [ Figure 4. 2 c from the textbook ] 4 -1 Multiplexer (SOP circuit) [ Figure 4. 2 c from the textbook ]](https://slidetodoc.com/presentation_image/a58a09391d2ffb2b7fd19c2acc453f17/image-19.jpg)

![Analogy: Railroad Switches http: //en. wikipedia. org/wiki/Railroad_switch] Analogy: Railroad Switches http: //en. wikipedia. org/wiki/Railroad_switch]](https://slidetodoc.com/presentation_image/a58a09391d2ffb2b7fd19c2acc453f17/image-21.jpg)






![[http: //upload. wikimedia. org/wikipedia/commons/2/26/Sunset. Tracks. Crop. JPG] [http: //upload. wikimedia. org/wikipedia/commons/2/26/Sunset. Tracks. Crop. JPG]](https://slidetodoc.com/presentation_image/a58a09391d2ffb2b7fd19c2acc453f17/image-28.jpg)

![Display of numbers [ Figure 2. 34 from the textbook ] Display of numbers [ Figure 2. 34 from the textbook ]](https://slidetodoc.com/presentation_image/a58a09391d2ffb2b7fd19c2acc453f17/image-30.jpg)






![[ Figure 2. 35 from the textbook ] [ Figure 2. 35 from the textbook ]](https://slidetodoc.com/presentation_image/a58a09391d2ffb2b7fd19c2acc453f17/image-37.jpg)
![“Hello World” in Verilog [http: //en. wikipedia. org/wiki/Verilog] “Hello World” in Verilog [http: //en. wikipedia. org/wiki/Verilog]](https://slidetodoc.com/presentation_image/a58a09391d2ffb2b7fd19c2acc453f17/image-38.jpg)






![2 -1 Multiplexer [ Figure 2. 36 from the textbook ] 2 -1 Multiplexer [ Figure 2. 36 from the textbook ]](https://slidetodoc.com/presentation_image/a58a09391d2ffb2b7fd19c2acc453f17/image-45.jpg)









![A logic circuit with two modules [ Figure 2. 44 from the textbook ] A logic circuit with two modules [ Figure 2. 44 from the textbook ]](https://slidetodoc.com/presentation_image/a58a09391d2ffb2b7fd19c2acc453f17/image-55.jpg)
![The adder module [ Figure 2. 12 from the textbook ] The adder module [ Figure 2. 12 from the textbook ]](https://slidetodoc.com/presentation_image/a58a09391d2ffb2b7fd19c2acc453f17/image-56.jpg)
![The adder module [ Figure 2. 45 from the textbook ] The adder module [ Figure 2. 45 from the textbook ]](https://slidetodoc.com/presentation_image/a58a09391d2ffb2b7fd19c2acc453f17/image-57.jpg)





- Slides: 62
Cpr. E 281: Digital Logic Instructor: Alexander Stoytchev http: //www. ece. iastate. edu/~alexs/classes/
Intro to Verilog Cpr. E 281: Digital Logic Iowa State University, Ames, IA Copyright © Alexander Stoytchev
Administrative Stuff • HW 3 is due on Monday Sep 10 @ 4 p
Administrative Stuff • HW 4 is out • It is due on Monday Sep 17 @ 4 pm. • Please write clearly on the first page (in BLOCK CAPITAL letters) the following three things: § Your First and Last Name § Your Student ID Number § Your Lab Section Letter • Also, please § Staple your pages
Administrative Stuff • Midterm Exam #1 • When: Friday Sep 21. • Where: This classroom • What: Chapter 1 and Chapter 2 plus number systems • The exam will be open book and open notes (you can bring up to 3 pages of handwritten notes). • More details to follow.
Quick Review
2 -1 Multiplexer (Definition) • Has two inputs: x 1 and x 2 • Also has another input line s • If s=0, then the output is equal to x 1 • If s=1, then the output is equal to x 2
Graphical Symbol for a 2 -1 Multiplexer s x 1 0 x 2 1 f [ Figure 2. 33 c from the textbook ]
Let’s Derive the SOP form s x 1 x 2 f (s, x 1, x 2) = s x 1 x 2 + s x 1 x 2
Let’s simplify this expression f (s, x 1, x 2) = s x 1 x 2 + s x 1 x 2 f (s, x 1, x 2) = s x 1 (x 2 + x 2) + s (x 1 +x 1 )x 2 f (s, x 1, x 2) = s x 1 + s x 2
Circuit for 2 -1 Multiplexer x 1 s f s x 2 (b) Circuit x 1 0 x 2 1 f (c) Graphical symbol f (s, x 1, x 2) = s x 1 + s x 2 [ Figure 2. 33 b-c from the textbook ]
Analogy: Railroad Switch http: //en. wikipedia. org/wiki/Railroad_switch]
Analogy: Railroad Switch x 1 x 2 select f http: //en. wikipedia. org/wiki/Railroad_switch]
Analogy: Railroad Switch x 1 x 2 select f This is not a perfect analogy because the trains can go in either direction, while the multiplexer would only allow them to go from top to bottom. http: //en. wikipedia. org/wiki/Railroad_switch]
More Compact Truth-Table Representation s x 1 x 2 f (s, x 1, x 2) 000 0 001 0 s 010 1 0 011 1 x 1 100 0 1 x 2 101 1 110 0 111 1 f (s, x 1, x 2) (a)Truth table [ Figure 2. 33 from the textbook ]
4 -1 Multiplexer (Definition) • Has four inputs: w 0 , w 1, w 2, w 3 • Also has two select lines: s 1 and s 0 • • If s 1=0 and s 0=0, then the output f is equal to w 0 If s 1=0 and s 0=1, then the output f is equal to w 1 If s 1=1 and s 0=0, then the output f is equal to w 2 If s 1=1 and s 0=1, then the output f is equal to w 3 We’ll talk more about this when we get to chapter 4, but here is a quick preview.
Graphical Symbol and Truth Table [ Figure 4. 2 a-b from the textbook ]
The long-form truth table [http: //www. absoluteastronomy. com/topics/Multiplexer]
4 -1 Multiplexer (SOP circuit) [ Figure 4. 2 c from the textbook ]
Using three 2 -to-1 multiplexers to build one 4 -to-1 multiplexer s 1 s 0 w 0 0 w 1 1 0 1 w 2 0 w 3 1 f [ Figure 4. 3 from the textbook ]
Analogy: Railroad Switches http: //en. wikipedia. org/wiki/Railroad_switch]
Analogy: Railroad Switches w 0 w 2 w 1 w 3 s 1 f http: //en. wikipedia. org/wiki/Railroad_switch]
Analogy: Railroad Switches w 0 w 2 w 1 w 3 s 0 these two switches are controlled together s 1 f http: //en. wikipedia. org/wiki/Railroad_switch]
Using three 2 -to-1 multiplexers to build one 4 -to-1 multiplexer
Using three 2 -to-1 multiplexers to build one 4 -to-1 multiplexer w 0 s 1 s 0 w 1 f w 2 w 3
That is different from the SOP form of the 4 -1 multiplexer shown below, which uses fewer gates
16 -1 Multiplexer s 0 s 1 w 0 w 3 w 4 s 2 s 3 w 7 f w 8 w 11 w 12 w 15 [ Figure 4. 4 from the textbook ]
[http: //upload. wikimedia. org/wikipedia/commons/2/26/Sunset. Tracks. Crop. JPG]
7 -Segment Display Example
Display of numbers [ Figure 2. 34 from the textbook ]
Display of numbers
Display of numbers a = s 0 c = s 1 b=1 e = s 0 d = s 0 g = s 1 s 0 f = s 1 s 0
Intro to Verilog
History • Created in 1983/1984 • Verilog-95 (IEEE standard 1364 -1995) • Verilog 2001 (IEEE Standard 1364 -2001) • Verilog 2005 (IEEE Standard 1364 -2005) • System. Verilog 2009 (IEEE Standard 1800 -2009).
HDL • Hardware Description Language • Verilog HDL • VHDL
Verilog HDL != VHDL • These are two different Languages! • Verilog is closer to C • VHDL is closer to Ada
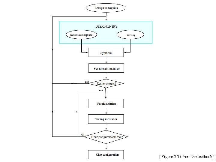
[ Figure 2. 35 from the textbook ]
“Hello World” in Verilog [http: //en. wikipedia. org/wiki/Verilog]
The Three Basic Logic Gates x x NOT gate x 1 x 2 x 1 • x 2 AND gate x 1 x 2 x 1 + x 2 OR gate You can build any circuit using only these three gates [ Figure 2. 8 from the textbook ]
How to specify a NOT gate in Verilog x x NOT gate
How to specify a NOT gate in Verilog we’ll use the letter y for the output x y NOT gate
How to specify a NOT gate in Verilog x y NOT gate not (y, x) Verilog code
How to specify an AND gate in Verilog x 1 x 2 f= x 1 • x 2 AND gate and (f, x 1, x 2) Verilog code
How to specify an OR gate in Verilog x 1 x 2 f= x 1 + x 2 OR gate or (f, x 1, x 2) Verilog code
2 -1 Multiplexer [ Figure 2. 36 from the textbook ]
Verilog Code for a 2 -1 Multiplexer [ Figure 2. 36 from the textbook ] [ Figure 2. 37 from the textbook ]
Verilog Code for a 2 -1 Multiplexer [ Figure 2. 36 from the textbook ] [ Figure 2. 40 from the textbook ]
Verilog Code for a 2 -1 Multiplexer [ Figure 2. 36 from the textbook ] [ Figure 2. 42 from the textbook ]
Verilog Code for a 2 -1 Multiplexer [ Figure 2. 36 from the textbook ] [ Figure 2. 43 from the textbook ]
Another Example
Let’s Write the Code for This Circuit [ Figure 2. 39 from the textbook ]
Let’s Write the Code for This Circuit module example 2 (x 1, x 2, x 3, x 4, f, g, h); input x 1, x 2, x 3, x 4; output f, g, h; and (z 1, x 3); and (z 2, x 4); or (g, z 1, z 2); or (z 3, x 1, ~x 3); or (z 4, ~x 2, x 4); and (h, z 3, z 4); or (f, g, h); endmodule [ Figure 2. 39 from the textbook ] [ Figure 2. 38 from the textbook ]
Let’s Write the Code for This Circuit module example 4 (x 1, x 2, x 3, x 4, f, g, h); input x 1, x 2, x 3, x 4; output f, g, h; assign g = (x 1 & x 3) | (x 2 & x 4); assign h = (x 1 | ~x 3) & (~x 2 | x 4); assign f = g | h; endmodule [ Figure 2. 39 from the textbook ] [ Figure 2. 41 from the textbook ]
Yet Another Example
A logic circuit with two modules [ Figure 2. 44 from the textbook ]
The adder module [ Figure 2. 12 from the textbook ]
The adder module [ Figure 2. 45 from the textbook ]
The display module a = s 0 c = s 1 b=1 e = s 0 d = s 0 g = s 1 s 0 f = s 1 s 0
The display module a = s 0 b=1 c = s 1 d = s 0 e = s 0 f = s 1 s 0 g = s 1 s 0 [ Figure 2. 46 from the textbook ]
Putting it all together
Questions?
THE END