CPQ for Control Valves Valve CPQ www valvecpq



















- Slides: 19
CPQ for Control Valves Valve. CPQ www. valvecpq. com www. Configuratorsolutions. com
Business Intelligence System Integration Valves, Actuator & Accessories selection Valve Sizing Overview Of Quote to Order Functionality Drawings Business Proposal Pricing & Alliance Pricing Quality & Test Plans
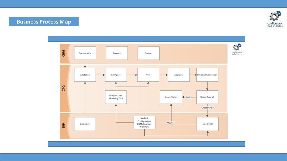
Business Process Map
CPQ Modules • Inquiry • Quotation (Project) Management • Control Valve Sizing • Actuator & Accessories Sizing/ Selection • Pricing Management • GA Drawing • Inspection & Test Plan (ITP) • Proposal Generator • Product Data Modeling (PDM) and Rule Engine • Bills of Material (BOM) Management • ERP & CRM Integration (Quote-to-Order)
Valve Sizing • Support English & Metric UOM Systems • Performs calculation for Cv, Flow, P 1 & P 2 • Calculate Cv – Uncorrected & Corrected • Sizing Water, Liquid, Steam, Gas & Two Phase • Standard & NIST fluid library • Provision for 10 Service Conditions • Noise, Velocity calculations • Cavitation Prediction, Flashing, Choked flow, • Calculations for severe service
GUIDED SELECTION THROUGH VALIDATION Valve Model Selection • Temperature range that the valve can cater to • Maximum rated Cv of the valve model against required Cv / Uncorrected Cv • Material match with max rating class for a model, for given design temperature & pressure • Material selection – Eliminates invalid material options based on Configuration temperature & pressure limits • Rating class – Eliminates invalid rating options based on design temperature, pressure & material selection • Packing options – are eliminated based on temperature limits • Trim – invalid areappropriate filtered Data validations at each step ensuretrim thatoptions the most model, parts & material are selected
Actuator Sizing & Selection • Actuator Sizing and Selection Linear/Rotary (Pneumatic, Hydraulic, Electrical, Electro-pneumatic, Gas over Oil) • Calculations for thrust & torque – Seat Load Force & unbalanced force for main & pilot valve • Actuator stroke requirement • Auto-selection of actuator model (to the most economical option) defaulting • Automatic selection of accessories based on stroke & travel time
Selection of Accessories Eases selection of • • Positioners Solenoid valves Limit switches Lockup valves Volume tank & booster Air sets Tubing & fittings Pressure controllers
Warnings & Recommendations • • Cavitation Flashing Excessive velocity Choked flow at 100% valve opening • Excessive noise • Rated CV VS. minimum controllable Cv • Back pressure for flashing Warning & associated recommendations guide user to the most technically correct product configuration
Pricing & Alliance • Multi Currency & Multi Location price • Rate Contracts • Cost-plus Pricing • Attribute–based Pricing Definition. • Component-based Pricing • Commissions • Discounts Approvals
Framework This will provide an overall skeleton for the application. Integrated user interface, basic operations such as line item add, edit, delete, etc. will be provided in the basic framework. This will contain the navigation option to various functionalities provided in the application. · Line Item Management – New, Copy, Delete, Revision · User “Defaults” or “Preferences” · Imperial and metric unit systems · Unit conversions · Export one or more line items from a
Regulation & Design Standard • European Directives • Japanese Regulation • Indian Regulation • Russian Regulation • German Regulation Material Testing & Certification • "Pressure containing parts • "Wetted Parts • Other Finished Component • NDT/Inspection • Final inspection Cleaning • Standard • Oxygen Service - Body S/A • Oxygen Service – Actuator Other • Cryogenic service • Painting • Chlorine Service • Packing & • Hydrogen Service Forwarding • Certification Inspection & Test Plan (ITP)
Quotation Tracking & Reporting • Quote submission management • All quote status • Web interface to update status & other information • Dashboards – reports
PDM GUI-driven Rule Building, No Programming Skilled Required • Rules built in intuitive manner, reflect how knowledge is managed by application experts • Dynamically built user interface • Rules tester Complete product information defined in a scalable & easilymaintainable manner • • • Add a new brand / product type Add a new product line Add new models / series Associate a series with product line Add attributes such as body, bonnet, seat, trim, cage, etc. • Add values for attributes with series / product
Proposal Package • ISA specification sheet • Analysis/ calculation sheet • Dimensional drawing • Flow Characteristic Curve • Inspection & test plan • Revision Impact Report • Covering note, terms & Conditions • Line item pricing • ITP Summary ISA Spec Sheet
BENEFI TS Customer • Simplify product selection, increased satisfaction • Clearer Sales • Faster turnaround on enquiries • More competitively & accurately understanding of priced proposals, manufacturers’ higher profitability products • Better insight into their own requirements • Better visibility Engineering • Application Management • Improved margin engineering focuses control, more on complex competitive pricing configurations • New engineers productive faster • Better control over into up-/cross-sell engineering data opportunities maintenance • Clear insight into sales pipeline • Faster product launches, quicker revenue realization Operations • Smoother & on time manufacturing • Minimized order processing time • Reduced cost of rework
Clientele All logos are the property of their respective owners
Clientele All logos are the property of their respective owners
Over 8000 users in 57 countries worldwide use valve sizing & selection software from Configurator Solutions, in 9 languages. Configurator Solutions www. Configurator. Solutions. com Wilmington, DE, USA | Pune, MH, India Thank you +1 (832) 548 -5758 | +91 -20 -4075 -7600 / 666 solutions@configuratorsolutions. com sales@configuratorsolutions. com www. valvecpq. com