COORDENAO DO ENSINO DE GRADUAO CEGPROGUEMA Seminrio de



























- Slides: 27
COORDENAÇÃO DO ENSINO DE GRADUAÇÃO CEG/PROG/UEMA
Seminário de Gestão acadêmica e administrativa da graduação da UEMA CEG/PROG LUZINETE RODRIGUES LOPES Coordenadora do Ensino de Graduação - CEG Abril de 2019
ESTRUTURA COORDENADORIA DO ENSINO DE GRADUAÇÃO CEG Coordenadora: Luzinete Rodrigues Lopes Divisão de Registro e Controle Acadêmico - DRCA; � Chefe: Roseana Pereira Reis Silva Divisão de Registro de Diplomas - DRD � Chefe: Lucilene Barros Aranha
ATIVIDADES DESENVOLVIDAS 1. Programação, coordenação, acompanhamento, controle e avaliação das atividades relativas ao ensino de graduação nos vinte e quatro campi, UEMANET, Programa Ensinar (iniciado em 2017), Programa Intercultural para Educação Básica Indígena (Licenciatura); 2. Programa Darcy Ribeiro (finalizado em 2017), emissão de históricos de graduados; 3. Acompanhamento da vivência acadêmica pelo sistema SIGUEMA; 4. Controle de horários de aula (Núcleo Comum, mudanças de horário, etc. );
ATIVIDADES DESENVOLVIDAS (Continuação) 5. Cadastro de Disciplinas – implantação dos componentes curriculares, Matriz curricular, estrutura curricular no SIGUEMA; 6. Matriculas de Disciplinas Isoladas; 7. Calendário Acadêmico; 8. Elaboração e publicação de Aviso de Editais, Editais de Matrícula e rematrícula e excedentes;
ATIVIDADES DESENVOLVIDAS (Continuação) 9. Elaboração e publicação de Edital de período especial; 10. Orientação direta com diretores de curso, secretários, chefe de departamentos e chefes de registros e controle acadêmico.
ATIVIDADES DESENVOLVIDAS (Continuação) 12. Processamentos de solicitações referente a: • Notas; • Aproveitamento de Estudos; • Trancamento de curso; (no próprio sistema solicitado pelo aluno e homologado pelo diretor de curso) • Desistência definitiva de curso. 13. Acompanhamento do Guia do Estudante – Editora Abril. • Cadastro de Cursos da IES; • Cadastro de Coordenador(a) de Curso; • Acompanhamento do questionário avaliativo da editora abril
ATIVIDADES DESENVOLVIDAS INEP 1. Cadastro dos curso da IES no sistema E-mec. • Cadastrar Curso; • Cadastrar Coordenador; • Atualizar Resoluções dos Cursos. • Criação de novos cursos; • Relatório de auto avaliação Institucional. (CPA)
ATIVIDADES DESENVOLVIDAS INEP 2. Acompanhamento Acadêmico; • IES; • Curso; • Docente; • Aluno; • Relatórios. do CENSO Responsabilidade do Diretor do Curso: responder 1º – CURSO, 2º – DOCENTE, 3º -ALUNO
ATIVIDADES DESENVOLVIDAS INEP 3. Acompanhamento do ENADE. • Acompanhamento e Enquadramento de Cursos; • Acompanhamento das inscrições de cursos avaliados; • Acompanhamento do cadastro e questionários dos alunos e questionário do coordenador.
Sig. Uema/Acadêmico Ø Matricula Online; Ø Trancamento de curso Online; Ø Solicitação de disciplina pelo diretor; Ø Homologação de turma pelo diretor; Ø Homologação de docente pelo departamento;
Sig. Uema/Acadêmico(Continuação) Acessos permitidos aos Diretores de Cursos e Secretários (as) Matrículas Ø Ø Ø Ø Matricular Consolidar Validar Ingressantes Transferidos Readmitidos Graduados Disciplinas isoladas Alunos Ø Atualiza dados pessoais Ø Alterar dados do usuário do aluno Ø Emitir atestado de matrícula Ø Emitir histórico escolar Ø Emitir histórico definitivo Ø Trancamento de curso Relatório Ø Alunos ativos no Ø Ø curso Ø Alunos pendentes Ø de matricula Ø Trancamento no Ø semestre Ø Ø Turmas consolidadas Ø Turmas ofertadas ao curso Ø Reprovação por disciplina Ø Alunos concluintes Ø Listas de alunos por tipo de saída Ø Doscentes por semestre Turmas Cadastrar Consultar Emitir lista de presença Emitir diário de turma Nota por disciplina Consultas Ø Componentes curriculares Ø Turmas Ø Estruturas curriculares Ø Matrizes curriculares Ø Cursos
Orientações ao Diretor de Curso Ø O estudante terá sua matricula CANCELADA se ficar reprovado em todas as disciplinas de ingresso; Ø Fica vetado ao estudante regularmente matriculado na UEMA o trancamento de curso no semestre de ingresso ; Ø O estudante para esta em sala de aula deve estar devidamente matriculado ; Ø Não e permitido aluno ouvinte em sala de aula ; Ø Fica vetada a alteração dos horários das aulas apos realizada a matricula; Ø Não e permitido cancelamento de disciplina.
FLUXOGRAMAS DE SERVIÇO CEG COORDENAÇÃO DO ENSINO DE GRADUAÇÃO
PROCESSO DE LANÇAMENTO DE NOTAS
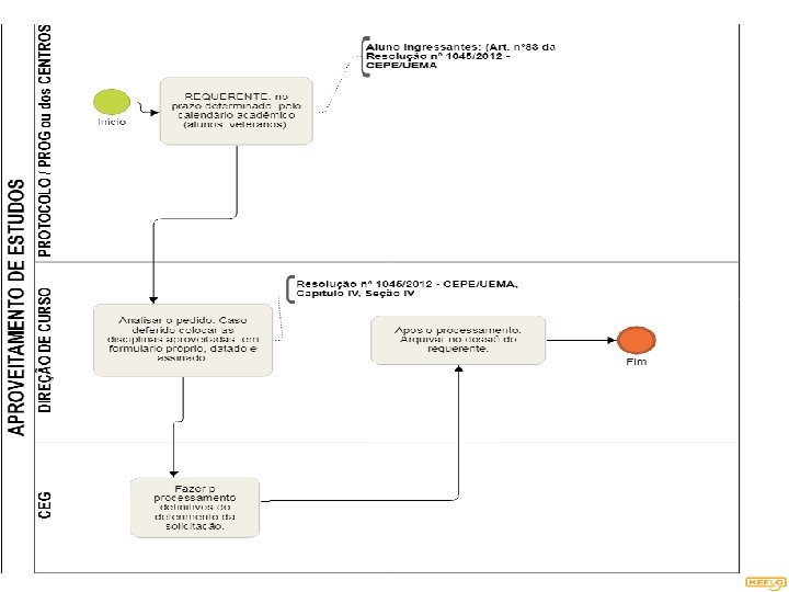
APROVEITAMENTO DE ESTUDOS
COLAÇÃO DE GRAU
COLAÇÃO DE GRAU ESPECIAL
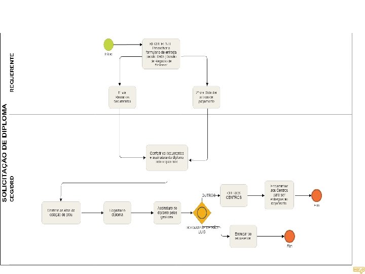
SOLICITAÇÃO DE DIPLOMA
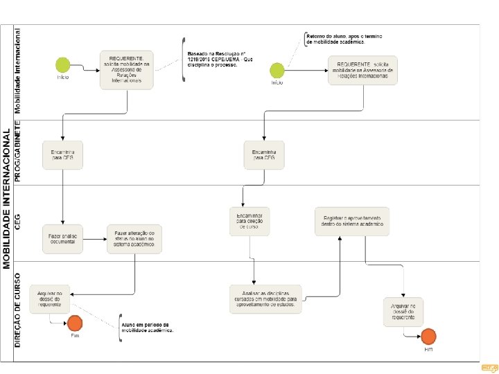
MOBILIDADE INTERNACIONAL
Feliz aquele que transfere o que sabe e aprende o que ensina! Coralina