CONVENIO UNCTAD FACULTAD DE ECONOMA DE LA UNIVERSIDAD






























































- Slides: 62
CONVENIO UNCTAD – FACULTAD DE ECONOMÍA DE LA UNIVERSIDAD NACIONAL DE SAN AGUSTÍN DE AREQUIPA PERÚ. INSTITUCIONES PROMOTORAS • CONFERENCIA DE LAS NACIONES UNIDAS PARA EL DESARROLLO (UNCTAD) • MUNICIPALIDAD PROVINCIAL DE ESPINAR- REGIÓN CUSCO • FACULTAD DE ECONOMÍA DE LA UNIVERSIDAD NACIONAL DE SAN AGUSTIN • FUNDACIÓN MINAS TINTAYA EQUIPO CONSULTOR UNCTAD Dr. Bernabé Pacheco Santos Econ. Edmundo Quenaya Calle Econ. Rigavi Gamarra Collado Econ. Hebert Suárez Cahuana Econ. José Zuzunaga Melgar AREQUIPA, OCTUBRE DEL 2006.
ESTUDIOS DE INVESTIGACIÓN REALIZADOS POR ENCARGO DE LA UNCTAD EN LA PROVINCIA DE ESPINAR ENTRE SETIEMBRE 2005 A OCTUBRE 2006 1. DIAGNÓSTICO INTEGRAL DE LA PROVINCIA DE ESPINAR, REGIÓN CUSCO AÑO 2005. 2. SISTEMA DE INFORMACION GEOGRAFICA 3. MODELO DE DESARROLLO ECONÓMICO CON DISGREGACIÓN EN SECTORES ECONÓMICOS Y SUBREGIONES PARA LA PROVINCIA DE ESPINAR, REGIÓN CUSCO - AÑO 2006 4. ESTRATEGIAS DE IMPLEMENTACIÓN DEL PLAN CONCERTADO DE DESARROLLO DE LA PROVINCIA DE ESPINAR, AÑO 2006. 5. FORTALECIMIENTO DE LA GESTIÓN MUNICIPAL EN LA PROVINCIA DE ESPINAR, REGIÓN CUSCO. AÑO 2007. 6. PROGRAMA INTEGRAL DE ACTUALIZACIÓN DOCENTE POR NIVELES EDUCATIVOS DE LA PROVINCIA DE ESPINAR. AÑO 2007 7. INVENTARIO DE INTERESES DE LOS POSIBLES EMPRENDEDORES MINEROS BHP BILLITON TINTAYA S. A. ADQUIRIDA POR LA EMPRESA XSTRATA TINTAYA S. A. 8. PROPUESTA DE CAPACITACIÓN PARA TRABAJADORES MINEROS: MINERA XSTRATA TINTAYA S. A. PROVINCIA ESPINAR - REGIÓN CUSCO AÑO 2006
OBJETIVOS GENERALES 1. Apoyar el desarrollo económico y social de la provincia de Espinar como zona de fuerte influencia minera. 2. Identificar las potencialidades y vocaciones productivas de la zona. 3. Orientar las inversiones públicas y privadas a la solución de los problemas estructurales de la provincia de Espinar, fundamentalmente desempleo y pobreza. 4. Impulsar la participación y concertación ciudadana en la solución de los problemas de manera planificada. 5. Analizar las vocaciones y habilidades de los trabajadores mineros para generar nuevas alternativas de trabajo. 6. Elaborar estudios de viabilidad de dos problemas fundamentales de la provincia de Espinar.
PERU CUSCO Espinar
PROVINCIA DE ESPINAR
PROVINCIA DE ESPINAR
Minas Tintaya
INFORME SOBRE EL DIAGNÓSTICO INTEGRAL EN 5 SECTORES DE LA PROVINCIA DE ESPINAR
DESCRIPCIÓN FISIOGRÁFICA Altitud La Provincia de Espinar se encuentra entre las coordenadas y niveles siguientes: Altitud media : 4 037 m Altitud mínima : 3 800 m Altitud máxima : 5 775 m Superficie : 5311. 09 Km 2 Topografía y relieve El 55% de la superficie de la provincia de Espinar, tiene una pendiente empinada o muy empinada, por lo que es alto el riesgo de ingresar a un proceso de erosión. El 45% son superficies entre poco inclinadas a planas, que forman las altiplanicies del sector de Espinar, Coporaque y Pallpata fundamentalmente, estas representan las mejores superficies utilizables para la agricultura.
POBLACIÓN DE LA PROVINCIA DE ESPINAR
PRINCIPALES ACTIVIDADES ECONOMICAS DE LA PROVINCIA DE ESPINAR A. Actividad Agrícola w Bajos rendimientos de la producción w Sus principales productos son los de pan llevar: papa amarga, quinua, cañihua y habas. w Productos secundarios forrajes: avena, cebada forrajera y pastos cultivados. w Poco uso de abonos y fertilizantes w Escasa y hasta nula asistencia técnica w Reducida superficie agrícola w Utilización de maquinaria agrícola muy limitada. w No existen fuentes de financiamiento apropiadas para el agro w Deterioro de pastizales y fuerte erosión de los suelos B. Actividad Pecuaria w Presencia preponderante de ganado ovino w Crianza extensiva de camélidos sudamericanos w Producción de vacunos en pequeña escala w Deterioro genético w Escasez de razas mejoradas w Escasa atención en sanidad animal. C. Actividad Pesquera w Pesca incipiente, artesanal y familiar w Uso de ríos y lagunas w Destino de la producción para autoconsumo y mercados microlocales.
D. Actividad Turística w Inexistencia de productos turísticos w Gran potencial de recursos turísticos no aprovechados (paisaje natural, culturales, restos arqueológicos y arquitectura colonial). w Escaso impacto económico en la provincia w Posibilidad de integrarse a circuitos turísticos, regionales y nacionales. w Crecimiento de servicios turísticos como restaurantes y hoteles sin adecuación o visión turística. E. Actividad Industrial y Artesanía w Producción en pequeñas unidades familiares w Uso de baja tecnología w Producción mayormente para el consumo microlocal w Trabajadores familiares no calificados w Capital familiar w Potencialidad para desarrollar pequeñas y microempresa de transformación mayor escala con productos de fibra de alpaca, lana de ovino, llama y cuero de vacunos. F. Actividad Minera w Actividad más importante en la producción de cobre, oro y plata. w Existencia de mina poli metálicas w Gran potencial minero en la provincia y región Cusco. w Generación de economías de enclave con poca captación de mano de obra. w Actividad dinamizadora para la capital de la provincia. G. Actividad Comercial y de Servicios w Productos comercializados son mayormente de consumo alimenticio y de origen agropecuario, provenientes de Arequipa y Cusco. w Productos comercializados al por mayor y menor de fibra de alpaca, lana de ovino y llama, así como de cuero. w Presencia de productos importados de carácter suntuario. w Productos importados de prendas de vestir, entre otros. w Presencia de ferias semanales y diarias de manera rotativa en diferentes distritos de la Provincia de Espinar
DIAGNOSTICO INTEGRAL DE LA PROVINCIA DE ESPINAR
INDICE DE DESARROLLO HUAMANO Fuente: PNUD (Programa de las Naciones Unidas para el Perú) - 2005
POBREZA EXTREMA PROVINCIA DE ESPINAR AÑO 2003
ESPERANZA DE VIDA DISTRITAL 2003
Sistema de Información Geográfico
SISTEMA DE INFORMACION GEOGRAFICO 1. Los sistemas de información geográfico sirven para lograr una mejor visualización de los resultados obtenidos a través de un software. 2. Los resultados obtenidos de los estudios se han trasladado al Arc View para fines de visualización y análisis. 3. Herramientas para ingresar y manipular información 4. Se ha introducido las variables recolectadas en el diagnostico y modelo en la base de datos del programa Arc View. 5. Herramientas visualización. que soportan consultas geográficas, análisis y
EJEMPLO DE UNA VISTA DEL SISTEMA DE INFORMACION GEOGRAFICO
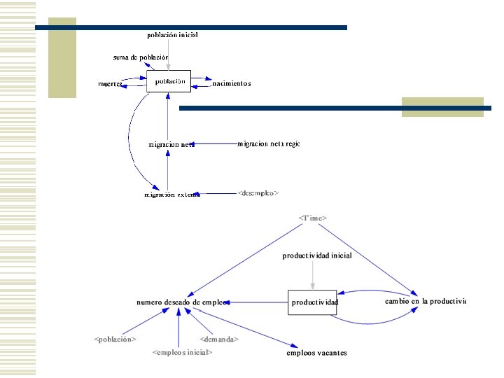
Un modelo Económico con disgregación en sectores Económicos y subregiones en Vensim
ESTUDIO 3: MODELO DE DESARROLLO ECONOMICO
RESULTADOS DEL MODELO I ESCENARIO DE CIERRE INMEDIATO 1. El cierre total de la mina traería consecuencias muy fuertes en el empleo en la Provincia de Espinar, el desempleo estructural aumentaría de 9% a 14. 2 % en el año 2007 y en el 2011 subiría a 16. 4 %, 2. Los ingresos se reducen en un -95. 1 % en el año 2007 y el año 2011 en 95. 4 %. El total de ingresos registrados es de S/. 1, 036, 516 miles de soles según los cálculos estimados para el presente modelo. 3. II CIERRE PROGRESIVO DE LA MINA 4. 3. El cierre progresivo de la mina, traería efectos menores en términos de desempleo que para el 2007 aumentaría a 10. 7 % y en el año 2011 subiría a 15. 7 %, sobre la base de un 9% de desempleo actual. En el primer año, el empleo se reduce en 650 trabajadores y así sucesivamente hasta el cuarto año. 5. 4. En cuanto, a los ingresos empresariales, el efecto acumulado sería equivalente al cierre inmediato, sin embargo, si aplicamos el 20% inicial de reducción de sus operaciones, la caída del nivel de los ingresos no es tan grave como en cierre total.
ESCENARIO DE INCREMENTO EN LA INVERSION ESTATAL • El incremento del 25 % de la Inversión Pública en la Provincia de Espinar en términos de empleo es bastante bajo, apenas aumentaría en 0. 5 % para el año 2007 y de seguir los incrementos, de manera acumulada al año 2011, el empleo aumentaría en solamente 1. 4 %. • Los ingresos empresariales, tanto para el año 2007 como para el 2011, es decir, cinco años después apenas se incrementaría en 1 % para los dos años antes indicados.
CONCLUSIONES w El modelo es útil para explicar las diferentes relaciones económicas que se dan en una economía deprimida y de fuerte incidencia minera. w Permite establecer simulaciones en base a cambios en las diferentes variables seleccionadas para el modelo. w El modelo permite presentar a una economía provincial como un sistema económico y visualizar de manera integral sus características y tendencias de crecimiento.
ESTRATEGIAS DE IMPLEMENTACIÓN DEL PLAN CONCERTADO DE DESARROLLO DE LA PROVINCIA DE ESPINAR, AÑO 2006
PROVINCIA DE ESPINAR REGIÓN CUSCO VISIÓN DE DESARROLLO VISIÓN Somos una región autónoma y descentralizada, articulada competiti -vamente con el entorno nacional e internacional, que ha logado forjar su identidad integrando sus diversas culturas, aprovechar en forma sostenible sus potencialidades: el patrimonio cultural, y natural, los recursos mineros, energéticos, la biodiversidad agraria y generar una economía dinámica y solidaria. Una región donde la población accede en forma equitativa a un empleo adecuado, servicios básicos, desarrolla sus capacidades y ejerce plenamente sus deberes y derechos ciudadanos. Espinar, reconociendo sus limitaciones sociales, culturales, ambientales y económicas, en el año 2017, ha alcanzado una mejor calidad de vida de su población y armonía, basada en la identidad de sus raíces históricas de la nación K´ana. Su población realiza un manejo y uso sostenible de sus recursos naturales (agua, suelo, fauna, minerales, etc. ), al mismo tiempo, ha desarrollado su potencial ganadero, hasta lograr niveles competitivos de producción, transformación, industrialización y comercialización de sus productos (carne, leche, cueros, fibra, lana estiércol, minerales, etc. ), articulándose eficientemente por un sistema vial moderno a los mercados regionales, nacionales e internacionales en el marco del desarrollo sostenible de la provincia. Logros alcanzados por la conducción del gobierno local de provincias altas, con capacidad de decisión política y gestión en la zona como resultado del proceso de descentralización.
Los valores colectivos que fueron seleccionados por los asistentes al Taller para completar el Plan Maestro fueron los siguientes: a) Solidaridad b) Equidad c) Honestidad d) Identidad e) Interculturalidad
Determinación de Ejes Estratégicos Desarrollo para la Provincia de Espinar de • Primera prioridad: Potenciar el factor humano • Segunda Prioridad: Desarrollar la actividad ganadera • Tercera prioridad: Agregar valor a la producción Regional, mediante procesos de transformación e industrialización. • Cuarta prioridad: Articular e integrar la Provincia y sus Distritos • Quinta prioridad: Desarrollar la actividad turística aprovechando el patrimonio natural y cultural. • Sexta prioridad: Desarrollar el sector minero – energético • Sétima prioridad: Consolidar la Institucionalidad de la Provincia de Espinar y sus Distritos
EXPLICACION DEL MACROPROBLEMA Organización Gestión Institucional y “Los sistemas productivos se mantienen como estrategias de autoconsumo, deficientemente ligadas al mercado, con tecnologías de producción de bajo nivel y deficientes capacidades para la generación de valor agregado” Infraestructura Económica, social y equipamiento Planificación Presupuesto Formación de recursos humanos para el desarrollo y Inversión Pública, Privada y financiamiento Marco Legal y Normativo Tecnología innovación permanente Participación Concertación ciudadana y e
Formulación de las Apuestas Estratégicas y Vectores de Resultados 1. Adecuado Apoyo Estatal a) Asignación de presupuesto de inversiones por el gobierno regional para financiar los proyectos productivos y de infraestructura, de impacto provincial, según programa de inversiones y calendario de ejecución. b) Asignación de presupuesto de inversiones por los gobiernos locales, para financiar proyectos productivos y de infraestructura, de impacto provincial y distrital, según programa de inversiones y calendario de ejecución. b) Asignación presupuestal para financiar las acciones de promoción de sus recursos turísticos, ferias ganaderas, ferias artesanales y difusión de su identidad cultural a nivel nacional e internacional. c) Asegurar financiamiento para impulsar el cambio radical del sector educativo, destinando recursos presupuestales principalmente para capacitación de los docentes. d) Priorizar recursos presupuestales para la construcción de centros de salud en cada Distritos con la implementación necesaria de personal, maquinaria y equipo. e) Asignar recursos para mejorar la vivienda y el saneamiento a nivel Distrital y de comunidades campesinas. f) Canalizar recursos de la cooperación internacional para apoyar el presupuesto público en todas las prioridades señaladas anteriormente
2. Instituciones con Adecuada Capacidad de Gestión a) Plena ejecución de las autonomías otorgadas a las Municipalidades tanto en el ley de descentralización como también en la nueva ley de municipalidades. b) Fortalecimiento de las instituciones públicas, incluyendo las oficinas del Gobierno Regional, dotándoles de la autonomía económica y administrativa necesaria para tomar decisiones en el nivel correspondiente. c) Desarrollar acciones concretas para fortalecer las organizaciones de la sociedad, desde su organización, pasando por su reconocimiento y vida activa en relación al desarrollo. c) Crear espacios efectivos de participación y concertación ciudadana, en las acciones de planificación, presupuesto participativo y gestión de los proyectos de impacto provincial y distrital. d) Readecuar los Consejos de Desarrollo Local redefiniendo principalmente sus niveles de participación en las decisiones relacionadas con la gestión del desarrollo
3. Reducción del Número de Empresas de Carácter Familiar a) Promover el crecimiento netamente empresarial en la Provincia de Espinar. b) Proceder a la formalización de las empresas utilizando los instrumentos apropiados como la simplificación administrativa. c) Promover la asociatividad empresarial, particularmente la formación de sociedades anónimas. d) Fortalecer la micro y pequeña empresa con apoyo financiero, capacitación y asistencia técnica. e) Identificar las empresas de subsistencia y ejecutar un programa integral de apoyo para lograr su desarrollo. f) Apoyar al sector empresarial en la ejecución de sus estrategias de penetración en el mercado para reducir la producción para autoconsumo. g) Difundir la presencia de mercados de insumos, productos, tecnología y mercados financieros para propiciar las exportaciones, especialmente de artesanía. 4. Presencia de Políticas Regionales y Provinciales a) Elaborar y poner en ejecución de políticas regionales, sectoriales y locales con fines de desarrollo. b) Identificar y poner en marcha sistemas apropiados de coordinación e integración entre los diferentes niveles de gobierno. c) Ejecutar en forma conjunta proyectos de impacto Provincial y Distrital.
5. Planificación fortalecida y permanente a) Ejecutar acciones de actualización permanente del Plan Estratégico de Desarrollo. b) Poner en marcha el programa de inversiones c) Ejecutar las estrategias de implementación del Plan Estratégico de Desarrollo. c) Ejecutar acciones planificadas en relación con el desarrollo. d) Propiciar la formulación de planes de desarrollo institucional, sectorial considerando los planes regionales, provinciales y distritales. e) Considerar a los planes estratégicos de desarrollo de los diferentes niveles de gobierno como instrumentos eficaces de gestión. 6. Productores con mayor nivel de instrucción y capacitación a) Ejecutar programas integrales de capacitación en aspectos técnico productivos y de gestión empresarial. b) Ejecutar un programa de asistencia técnica sectorial, institucional y empresarial. c) Promover el intercambio de experiencias en el campo empresarial sobretodo de los productos estrella de la provincia de Espinar. d) Promover la innovación tecnológica y la consiguiente transferencia a los productores.
7. Sistema de Producción Moderno a) Mejoramiento de la calidad de los productos, con incremento en las escalas de producción y destinados a mercados extralocales, especialmente par la exportación. b) Incorporación de nuevas tecnologías a la producción preferentemente en las actividades agrícola y ganadera, a través del desarrollo de proyectos de innovación tecnológica. c) Impulsar el aumento de la productividad de la mano de obra, con programas de capacitación, aprovechando el trabajo familiar y comunitario. d) Apoyar la comercialización de los principales productos de la Provincia de Espinar. e) Reducción de los altos costos de producción a través de programas de capacitación e incorporación de nuevos sistemas de producción con innovación tecnológica. f) Incorporación de modernos sistemas de gestión empresarial.
8. Incremento Significativo de la Inversión Privada a) Promover la presencia de instituciones financieras para captar ahorro familiar y la consiguiente canalización vía préstamos hacia los sectores productivos como agricultura, agroindustria, ganadería y pequeña industria. b) Mejoramiento de la gestión empresarial a través de la capacitación y asistencia técnica para mejorar la rentabilidad de las micro y pequeñas empresas de la provincia de Espinar. c) Promover la inversión privada en ejes estratégicos como turismo, agricultura, ganadería, minería metálica y no metálica y en servicios a la producción de la zona. d) Desarrollar un programa amplio de difusión de las potencialidades productivas de la Provincia de Espinar con fines de inversión privada. e) Constituir un fondo de financiamiento del desarrollo, con aportes del gobierno central, gobierno regional, gobiernos locales y la cooperación internacional.
9. Reducción de la Población en Condición de Extrema Pobreza a) Promover la actividad económica con la finalidad de generar empleo productivo. b) Desarrollar proyectos en los sectores sociales en especial educación, salud y vivienda c) Fortalecer los programas sociales a cargo del gobierno d) Impulsar proyectos productivos para las familias de extrema pobreza. 10. Familias con mayores niveles de ingresos económicos a) Mejorar los ingresos salariales, sobretodo el sector estatal b) Ejecutar proyectos productivos de gran alcance c) Mejora la rentabilidad de los negocios d) Promover el desarrollo de nuevas actividades económicas, como el turismo. 11. Incremento significativo de la extensión de terreno agrícola a) Ejecutar proyectos irrigacionales para ampliar la frontera agrícola. b) Ejecutar proyectos de recuperación y mejoramiento del suelo agrícola. c) Evitar la parcelación en especial de las tierras comunales. d) Ejecutar proyectos de represamiento de agua con fines de ampliación de la frontera agrícola. f) Construcción y mejoramiento de la infraestructura mayor de riego con fines de ampliación de la frontera agrícola.
FORTALECIMIENTO DE LA GESTIÓN MUNICIPAL EN LA PROVINCIA DE ESPINAR, REGIÓN CUSCO. AÑO 2007
OBJETIVO w El propósito básico es desarrollar las capacidades fundamentalmente gerenciales de los que conducen los gobiernos locales o municipales para asegurar una adecuada gestión del desarrollo que a nuestro criterio muestran una fuerte debilidad en todos sus campos en la Provincia de Espinar de la Región Cusco.
BENEFICIARIOS Beneficiarios Directos w 126 Autoridades y trabajadores profesionales w 54 Trabajadores no profesionales Beneficiarios Indirectos w Municipalidades Distritales w Municipalidad Provincial w Instituciones de la Sociedad Civil w Instituciones y organismos públicos descentralizados w Población de Espinar
PROBLEMAS TIPO DE LAS MUNICIPALIDADES l l l l l Realización de actividades, sin tomar en cuenta una visión de desarrollo Reducidos recursos presupuestales Ejecución de obras que no responden a problemas fundamentales de la sociedad No ejercen su rol de conducción del desarrollo económico y social de sus respectivas jurisdicciones. Desconocimiento y falta de experiencia del Alcalde y Regidores en gestión municipal, con raras excepciones. Escasa o nula relación con las autoridades regionales, nacionales y entre los mismos gobiernos municipales. Reducidas autonomías Escasez de recursos humanos calificados para ejercer la función municipal. Prestación de servicios de baja y pésima calidad
Problema Central Deficiente gestión municipal en la Provincia de Espinar al año 2006 Causas Directas • Reducido apoyo estatal • Escaso conocimiento y formación en gestión municipal • Reducida experiencia en gerencia pública Causas Indirectas • • Desconocimiento de las leyes y otras normas municipales Débil formación en planificación Reducido liderazgo Escasa capacidad en gestión municipal
EFECTOS DEL PROBLEMA PRINCIPAL w w w w Efectos directos Pérdida de recursos disponibles Pérdida de oportunidades de realizar obras Genera conflictos sociales Efectos Indirectos Debilitamiento de la gestión municipal Pérdida de autoridad Pérdida de dinero y tiempo Menor número de problemas atendidos Discriminación de sectores, marginación de algunas comunidades Enfrentamiento entre familias Fomento de la corrupción Mayor desempleo Aumento de la pobreza
Deficiente gestión municipal Problema Central en la Provincia de Espinar, Región Cusco al año 2006. Lograr una adecuada gestión Objetivo Central municipal en al Provincia de Espinar Región Cusco, al año 2008.
CURSOS BASICOS w w w w w Planificación Estratégica Presupuesto Público Gerencia Estratégica Pública Proyectos de Inversión Pública Desarrollo Local y Regional Sistema Estadístico Regional Logística Personal Relaciones Humanas y Liderazgo Competitividad Regional
PROGRAMA INTEGRAL DE ACTUALIZACIÓN DOCENTE POR NIVELES EDUCATIVOS DE LA PROVINCIA DE ESPINAR. AÑO 2007
OBJETIVO GENERAL Lograr una adecuada actualización de los docentes de los diferentes niveles educativos de la Provincia de Espinar.
BENEFICIARIOS w B. Beneficiarios del Proyecto w Beneficiarios Directos (Docentes)
BENEFICIARIOS INDIRECTOS
PROBLEMA CENTRAL w Reducida actualización de los docentes educativos de la provincia de Espinar. de los diferentes niveles w CAUSAS DIRECTAS w Los docentes no han tenido la oportunidad de actualizarse por una serie de rezones dentro de las cuales podemos mencionar a las siguientes: w Reducidas oportunidades de capacitación en sus respectivas zonas de trabajo. w Escaso interés de algunos docentes por actualizarse, especialmente de los que tienen nombramiento y están en las zonas más alejadas de los centros urbanos y de decisión. w Reducida exigencia de los alumnos y padres de familia por mejorar la enseñanza aprendizaje en los centros educativos.
EFECTOS DEL PROBLEMA CENTRAL w Efecto directo w w Bajo nivel de aprendizaje Alumnos mal educados Jóvenes irresponsables Estudiantes no competitivos w Efectos indirectos w Aumento de la deserción escolar, especialmente de alumnos que provienen de hogares en extrema pobreza Alumnos con escasa formación humana y técnica Incorrecta orientación vocacional de profesores a alumnos Reducido número de ingresantes a la educación de nivel superior Violencia y deformación familiar, malos profesionales pérdida de valores Corrupción en la sociedad y Mayor pobreza w w w
INVENTARIO DE INTERESES DE LOS POSIBLES EMPRENDEDORES MINEROS BHP BILLITON TINTAYA S. A. ADQUIRIDA POR LA EMPRESA XSTRATA TINTAYA S. A.
PLANTEAMIENTO DEL PROBLEMA Frente a la posibilidad del cierre de la mina los emprendedores mineros deben tener un interés prioritario en la ocupación que han elegido como empleo alternativo. Objetivo Identificar los intereses predominantes que tienen los Emprendedores Mineros. Justificación En la Provincia de Espinar y en todo el Perú no se conocen estudios iguales o similares, por lo que es importante efectuar una investigación de esta naturaleza para que se beneficien los emprendedores mineros que deseen encontrar oportunidades viables de empleo.
POBLACION BENEFICIARIA w La población sujeta a la investigación está conformada por todos los mineros que pertenecen a las comunidades que se encuentran en el entorno de la mina y que estuvieron trabajando los días 24, 25 y 26 de julio del 2006 y que fueron en numero de 99 trabajadores.
GRACIAS POR SU ATENCIÓN