Congress Review Congress in the Constitution Endowed with

  • Slides: 20
Download presentation
Congress

Congress

Review – Congress in the Constitution • Endowed with Legislative power • Can check

Review – Congress in the Constitution • Endowed with Legislative power • Can check the Executive and Judicial branches • Lawmaking body (including those based upon enumerated powers) • Bicameral with House and Senate • Members are subject to fixed terms and elections

Functions of Congress • • • Lawmaking Constituent Service Representation Oversight Public Education Conflict

Functions of Congress • • • Lawmaking Constituent Service Representation Oversight Public Education Conflict Resolution

The House of Representatives • • • 435 members Elected from local districts (SMD)

The House of Representatives • • • 435 members Elected from local districts (SMD) Two year term Many formal rules Limits on debate Appropriation bills originate here

The Senate • • • 100 members Elected from states (2 per) Six year

The Senate • • • 100 members Elected from states (2 per) Six year term Fewer formal rules, runs by tradition Relatively extensive debate Provides advice and consent to the President on treaties and appointments

Incumbency

Incumbency

Assigning Seats • Reapportionment • Redistricting – Gerrymandering

Assigning Seats • Reapportionment • Redistricting – Gerrymandering

Michigan 6 th

Michigan 6 th

Illinois 4 th

Illinois 4 th

North Carolina 12 th

North Carolina 12 th

Court Rulings • Baker v. Carr (1962) • Wesberry v. Sanders (1964)

Court Rulings • Baker v. Carr (1962) • Wesberry v. Sanders (1964)

Congressional Bureaucracy • Staff • Agencies • Committees – Standing – Select – Joint

Congressional Bureaucracy • Staff • Agencies • Committees – Standing – Select – Joint – Conference

Standing Committees

Standing Committees

Leadership - House • • Speaker of the House Majority Leader Minority Leader Whips

Leadership - House • • Speaker of the House Majority Leader Minority Leader Whips

Leadership - Senate • • Vice President pro tempore Majority/minority floor leaders Majority/minority whips

Leadership - Senate • • Vice President pro tempore Majority/minority floor leaders Majority/minority whips – keep the party membership unified • Chair of the Republican/Democratic Conference

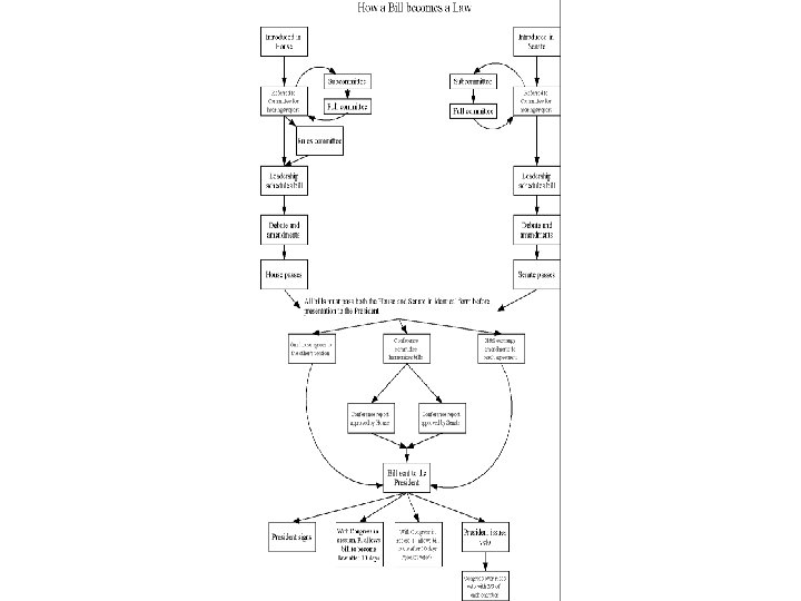
Types of legislation • Bills • Private Bill • Public Bill • Resolution •

Types of legislation • Bills • Private Bill • Public Bill • Resolution • H Res • S Res • Concurrent Resolution • Joint Resolution

Budgeting • 1 -1. 5 years prior to the fiscal year, the agency submits

Budgeting • 1 -1. 5 years prior to the fiscal year, the agency submits request • 9 -12 mo. , OMB reviews and approves requests • 8 -9 mo. , Budget submitted to Congress • May 15, First Budget Resolution: Targets, Goals, Priorities • Oct. 1, Second Budget Resolution: Binding taxes and spending • Oct. 1 to Sept. 30 – Fiscal Year – Funds spent • GAO selectively audits agencies