Condicionantes del aprendizaje Captulo 3 1 Estimulacin ambiental
Condicionantes del aprendizaje. Capítulo 3
1. Estimulación ambiental. � Para el desarrollo personal es necesaria la interacción con el ambiente. � Los factores ambientales que rodean a la etapa prenatal y a los primeros años constituyen claros condicionantes del aprendizaje y del desarrollo personal. � Durante el periodo comprendido entre la 10ª y la 26ª semana de embarazo tiene lugar la mayor producción de neuronas, 250. 000 por minuto. � El recién nacido tiene ya casi todas las neuronas, aunque en el cerebelo y el hipocampo continúa la neurogénesis después del nacimiento.
1. Estimulación ambiental. � El aumento de peso que se produce, en el cerebro, con la edad, se debe al crecimiento de las fibras nerviosas que conectan unas neuronas con otras, debido sobre todo al proceso de mielinización. � Hay mayor número de neuronas antes del nacimiento, pero sólo sobreviven aquellas que establecen conexión con otras neuronas. Este proceso está condicionado genéticamente, pero también influye el ambiente que existe en el útero materno. � Las conexiones establecidas en la etapa prenatal constituyen la base sobre la que se incorporan los nuevos aprendizajes.
1. Estimulación ambiental. � En el aprendizaje influye el ambiente, sobre todo las relaciones que se establecen con otras persona. � Son notables los efectos perniciosos de un medio social empobrecido. � Es importante contar con modelos de otras personas, para aprender: habilidades motoras, atribución de intenciones propias y ajenas, empatía, habilidades para imitar y enseñar a otros. � El desarrollo del cerebro requiere de un ambiente enriquecido, pero no sobrecargado.
1. Estimulación ambiental. � Influencia sobre el aprendizaje de los medios: TV, TIC. Los niños y los adolescentes americanos, 25. 000 horas de TV, el doble que en la escuela. � Se relaciona la contemplación de escenas violentas con el aprendizaje de la violencia, algo similar sucede con los videojuegos, que tienen mayor capacidad de generar aprendizaje que la TV.
1. Estimulación ambiental. � Influencia del ordenador: En educación infantil y primeros cursos, debe prevalecer la interacción con el mundo real, único escenario que posibilita los aprendizajes sobre el significado de las cosas que nos rodean, sobre las prácticas sociales, sobre el desarrollo normal de la vista, el tacto, el gusto, el olfato, el caminar, el lenguaje, todos los aprendizajes básicos. � Incluso en etapas posteriores su uso debería ajustarse a cometidos concretos bien definidos. La realidad representada por el ordenador está empobrecida. � El desarrollo correcto personal y de las estructuras cerebrales requiere de estímulos, pero de estímulos de calidad.
2. Atención. � La atención tiene que ver con el grado de activación presentado en un momento dado por un particular grupo de neuronas o red neuronal. � Hay mecanismos de activación de ciertas áreas o redes neuronales y el cerebro en su conjunto también puede presentar mayor o menor grado de activación. . � El nivel general de vigilancia o alerta se relaciona con la capacidad de reaccionar ante señales de alarma. El nivel de alerta fluctúa a lo largo de distintos momentos del día, está ligado a la cantidad de noradrenalina circulante en el cerebro, neurotransmisor producido por el locus caeruleus.
By Diego 69 (http: //www. b aillement. co m/anatomie/s ystemes. html ) [GFDL (http: //www. g nu. org/copyle ft/fdl. html) or CC BY-SA 3. 0 (http: //creativ ecommons. or g/licenses/bysa/3. 0)], via Wikimedia Commons
2. Atención. � Se conoce la relación entre el nivel general de activación y el rendimiento cerebral, ley de Yerkes. Dodson Rendimiento frente a activación.
2. Atención. � Atención selectiva: El mayor grado de atención, en un momento dado corresponde a aquellas áreas o redes neuronales más directamente implicadas en el procesamiento de la información de mayor interés en ese momento. � Centrar la atención implica mayor nivel de activación de las zonas neurales comprometidas en ese proceso, el mayor tráfico sináptico que conlleva centrar la atención, puede dar lugar a modificaciones o fortalecimientos sinápticos en esas áreas. � Los aprendizajes relativos a algo tendrán más posibilidades de producirse, si en ese momento el grado de alerta es óptimo y ese algo es el centro de atención.
3. Emociones.
3. 1 Papel de la emoción en el aprendizaje � La emoción es un estado metal placentero o displacentero asociado a un suceso cerebral. Provoca una respuesta emocional, que implica cambios en la expresión facial, lo movimientos corporales, y en la actividad del sistema nervioso autónomo, incluido el hormonal. � El hipocampo y la amígdala juegan un papel destacado en las emociones, también intervienen una serie de núcleos específicos del tronco del cerebro y del hipotálamo, tales como el locus caeruleus noradrenérgico, el núcleo colinérgico, los núcleos dopaminérgicos, el núcleo del rafe serotoninérgico y los núcleos histaminérgicos que proyectan de forma difusa por prácticamente todo el cerebro.
By Nessa los (Own work) [CC BY-SA 3. 0 (http: //creativ ecommons. or g/licenses/bysa/3. 0) or GFDL (http: //www. g nu. org/copylef t/fdl. html)], via Wikimedia Commons
3. 1 Papel de la emoción en el aprendizaje � En respuesta a estímulos importantes, las neuronas de amplias zonas del cerebro liberan neuromoduladores, dopamina, srotonina, noradrenalina, que influyen en la plasticidad sináptica (aprendizaje) de la áreas cerebrales afectadas. � El sistema límbico conecta con el resto del cerebro a través de segunda ordenación topológica y los núcleos del tronco cerebral y del hipotálamo a través de la tercera.
3. 1 Papel de la emoción en el aprendizaje � Los sucesos cerebrales van acompañados de carga emocional, se interpreta de forma positiva o negativa, cuanto más positiva o negativamente sean catalogados, más eficazmente quedaran aprendidos para repetirlos o evitarlos. Esta emociones tienen por fin ultimo la supervivencia.
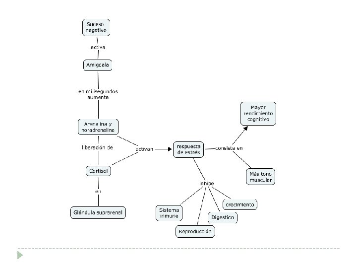
3. 1 Papel de la emoción en el aprendizaje � El aumento del rendimiento cognitivo ligado al estrés se debe a la elevación general del nivel de alerta, incremento de la atención y percepción de la información de interés, y con la consolidación del aprendizaje relacionado con la información de interés. � El estrés crónico tiene consecuencia nefastas para el aprendizaje. Los niveles excesivamente altos de glucocorticoides, o niveles altos mantenidos, pueden provocar el agotamiento de las neuronas del hipocampo e incluso la muerte celular. El estrés merma seriamente las posibilidades de aprendizaje y de memoria.
3. 1 Papel de la emoción en el aprendizaje � El miedo dificulta la aparición de patrones neurales divergentes, que permiten ensayos y soluciones novedosas, el miedo lleva a la realización de rutinas simples y aprendidas. � El aprendizaje requiere de una atmósfera positiva, libre de estresores. � Los sucesos positivos activan los núcleos dopaminérgicos. La dopamina liberada por el área A 10 situada en el tegmento ventral difunde por todo el córtex frontal permitiendo mayor claridad de pensamiento.
3. 1 Papel de la emoción en el aprendizaje � El área A-10 conecta con el núcleo acumbens, activando la secreción en dicho núcleo de neuropéptidos (opiáceos endógenos). La difusión de opiáceos por el córtex genera bienestar. � Los opiáceos endógenos y la dopamina hace que las sinapsis activas en ese momento se fortalezcan, se aprende lo que tiene consecuencias positivas. � El sistema de gratificación se activa por el alimento, el sexo, la aprobación, el reconocimiento y por la comprensión de un fenómeno (eureka), éste último es de lo más placentero.
See page for author [CC BY-SA 3. 0 (http: //creativecom mons. org/licenses/b y-sa/3. 0)], via Wikimedia Commons
3. 1 Papel de la emoción en el aprendizaje � Se aprende de sucesos cerebrales que producen gratificación y más aun si la gratificación es mayor de la esperada. � No es posible separar la emoción y la cognición.
3. 2 Aprendizaje emocional � Consiste en asociar un estímulo a una emoción. � Condicionamiento clásico. Se produce por que las neuronas que se activan juntas, en el mismo instante, tiende a fortalecer sus sinapsis. � La experiencia emocional asociada al estímulo neutro puede expresarse a través de respuestas corporales (condicionamiento autónomo) o a través de actitudes (condicionamiento de valoración). Ambos condicionamientos ocurren simultáneamente y de forma inconsciente. El condicionamiento autónomo se extingue fácilmente, y el de valoración con dificultad.
3. 2 Aprendizaje emocional � Ejemplo de condicionamiento autónomo es el condicionamiento aversivo, en este proceso interviene la amígdala y es una de las principales vías de aprendizaje del miedo y de la creación de fobias. � Condicionamiento instrumental o condicionamiento operante, consiste en ligar un acontecimiento derebral con la experimentación de una emoción. Tanto si la emoción es placentera como displacentera, la conductividad neural asociada se fortalece, se aprende. � Se puede producir aprendizaje emocional sin que medie experiencia emocional alguna, Ejemplos:
3. 2 Aprendizaje emocional � Instrucción: � Se puede aprender que algo tiene valor emocional, solo por que otras personas lo dicen. Es así gracias a que los comunicados mediante el lenguaje, activan vías neuronales implicadas en la percepción de las emociones. � Buena parte de nuestro aprendizaje emocional ocurrre mediante instrucción, por lo que nos dicen personas que son figuras de autoridad; padres, profesores… � Aprendizaje � Al emocional mediante observación: observar la respuesta emocional de otra persona, aquí intervienen las neuronas espejo. Tienen un papel fundamental en el desarrollo de la empatía y de las interacciones sociales. Su disfunción puede originar retraimiento social, autismo, sociopatía o trastorno disocial.
3. 2 Aprendizaje emocional � Exposición � La reiterada a estímulos. repetición de estímulos produce aprendizaje emocional, lo conocido es placentero, proporciona seguridad.
3. 3 Autorregulación emocional y valores � Autorregulación, influencia del individuo sobre sus emociones. � Competencia o inteligencia emocional (Goleman, 1996) � Comprende las siguientes dimensiones: Conocimiento de las propias emociones. Piedra angular de la inteligencia emocional, de ella dependen las siguientes. � Capacidad de controlar las emociones. � Capacidad de motivarse a uno mismo. Autocontrol para demorar la gratificación en pro de lograr metas superiores. � La empatía. � Habilidad para las relaciones interpersonales, desarrollo de la empatía, que nos permite comunicarnos emocionalmente, y es el fundamento de las habilidades de liderazgo, popularidad y eficiencia interpersonal. �
3. 3 Autorregulación emocional y valores � La autorregulación emocional influye de manera importante en el aprendizaje efectivo. La capacidad de demorar la gratificación correlaciona con el rendimiento académico posterior, fortaleza frente a la frustración, perseverancia en la tarea. � La autorregulación emocional es un predictor poderoso del éxito académico y social. � La autorregulación emocional ocurre en el córtex frontal, en el prefrontal, que conecta con los centros que reciben emociones negativas (amígdala) y positivas (centros dopaminérgicos)
3. 3 Autorregulación emocional y valores � El aprendizaje emocional se sustenta en la consolidación de redes sinápticas, en las que se implican neuronas del córtex frontal y las conexiones con los centros emocionales por un lado y las áreas que procesan información sensorial, por otro, permitiendo una respuesta emocional mediada por dichos aprendizajes. � Los estímulos entrantes son procesados a la luz de su valor o significado emocional aprendido, ello determina la consiguiente respuesta emocional � En la corteza prefrontal, se van creando valores (significados emocionales) cada vez más abstractos, alejados de estímulos emocionales concretos, que nos llevan a distinguir entre lo bueno y lo malo, entre el bien y el mal.
3. 3 Autorregulación emocional y valores � Estos aprendizajes (valores) hacen posible la postergación de la gratificación inmediata, buscando emociones positivas más intensas asociadas a valores generales; lleva a vivir según unos principios morales. � La corteza prefrontal suele completar su mielinización más allá de la adolescencia. Antes de esa edad es difícil la autorregulación emocional, la actuación en función de valores generales o la comprensión de los principios morales.
3. 4. Motivación � Predisposición o tendencia a la acción resultado de una emoción. La fuerza motivacional, el grado de activación conseguido es dependiente del resultado de la evaluación, a mayor valor emocional (positivo o negativo) mayor será la tendencia a la acción (atractiva o repulsiva) resultante. � La motivación es un producto de la emoción. La emoción es la que motiva la acción. � La disposición a la acción inducida o motivada por la emoción, explica la importancia de la motivación para el aprendizaje.
3. 4. Motivación � La alerta y la atención selectiva están emocionalmente guiadas y forman parte de la acción desencadenada por la emoción. � Motivación extrínseca. La fuerza motivacional ligada a cualquier referente externo deberá ser considerada de una forma idiográfica. El valor emocional de cualquier cosa reside en el cerebro, lo marca cada observador. � Motivación intrínseca, sucede cuando la emoción está ligada a sucesos cerebrales involucrados en la propia actividad, noe necesaria ninguna recompensa.
3. 4. Motivación � Esta emoción debería ser potenciada en la práctica educativa, la obtención de conocimientos es placentera. Los niños deben de experimentar cuanto antes la gratificación que se produce cuando la información da lugar al conocimiento. � El aprendizaje emocional y la regulación emocional deberán ser objetivos prioritarios de la práctica educativa.
4. Sueño � Estado del cerebro caracterizado por la inhibición de los sistemas de alerta y por la desconexión de los estímulos externos. � La actividad cerebral durante el sueño es esencial para la restauración de las funciones corticales, para disfrutar de un estado de bienestar general y para la vida. � Estadios del sueño, los mas significativos son: Sueño profundo o sueño de ondas lentas. � Sueños paradójico o REM. � � Durante el sueño se consolidan los aprendizajes adquiridos durante el estado de vigilia, se reorganizan en relación con aprendizajes anteriores; se produce su revalorización emocional y la producción de aprendizajes nuevos mediante la formación de nuevas conexiones.
4. Sueño � El sueño REM está implicado en la consolidación de aprendizajes relacionados con las habilidades y procedimientos de actuación, la del sueño profundo con la consolidación de aprendizajes relacionados con la memoria declarativa. � El sueño es necesario para el aprendizaje y para el desarrollo del cerebro. La falta de sueño cursa con: depresión problemas de conducta, vulnerabilidad al estrés, TDAH y con dificultades de aprendizaje, peor rendimiento académico menos eficiencia en la toma de decisiones, el pensamiento innovador y en la solución de problemas.
5. Alimentación y ejercicio físico � Consumo del 20% de la energía. � El oxígeno es vital, su falta tiene consecuencias fatales para las neuronas, su escasez, incluso por breves espacios puede ser irreversible. A la oxigenación del cerebro ayudan (caminar, correr, …) � El cerebro también es muy sensible a la falta de agua, debemos beber dos litros diários. � Glucosa, hay que comer con regularidad alimentos ricos en hidratos de carbono. � Los escolares que desayunan mal ven reducida su capacidad de aprendizaje.
5. Alimentación y ejercicio físico � Son también importantes los ácidos omega-3 y omega-6, son componentes fundamentales de las membranas celulares. � La incorporación de ácidos grasos en la dieta puede mejorar problemas de niños con dislexias y con displasia. � Los aminoácidos son precursores de los neurotransmisores y es necesario tomarlos en la dieta. � El uso de fármacos es cuestionable para la población normal. � El ejercicio físico mejora la atención, la coordinación motora, el desarrollo del lenguaje…
- Slides: 36