Composti del C Circa 5 x 106 composti
































- Slides: 32
Composti del C Circa 5 x 106 composti Es. petrolio Combustibili Coloranti Profumi alimenti Detergenti Farmaci molecole biologiche n. a. 6 m. a. 12 u o D (1. 99 x 10 -23 g) Elettronegatività 2. 55 n. o. +2 ± 4
Composti del C
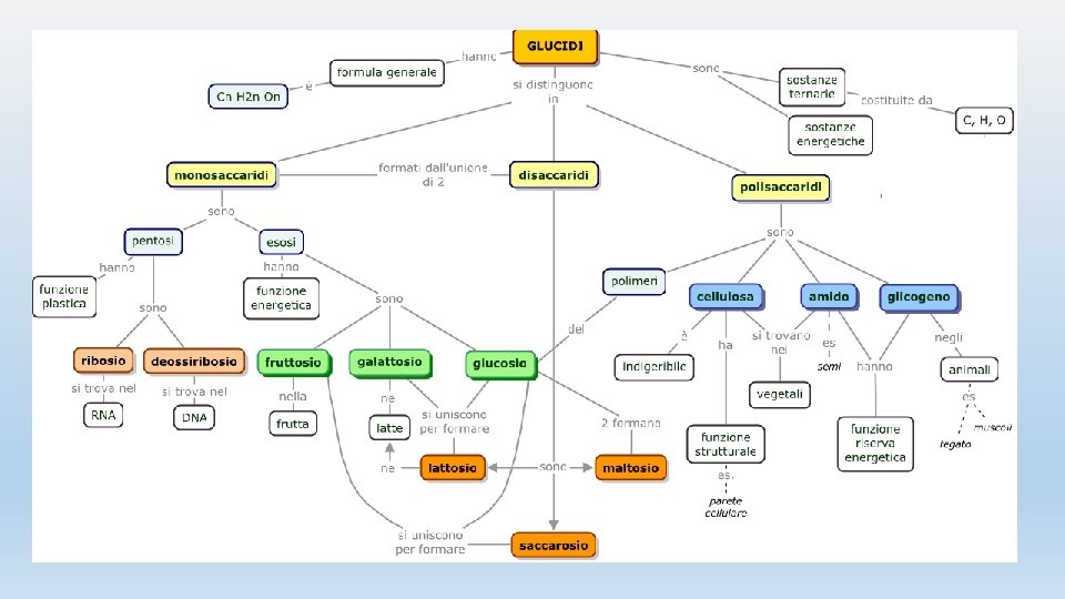
CARBOIDRATI ZUCCHERI GLUCIDI SACCARIDI Le biomolecole più abbondanti sintetizzate da autotrofi tramite fostosintesi MONOSACCARIDI (mono=uno, saccaride=zucchero molecole piccole costituiti da 3 -7 C) DISACCARIDI 2 monosaccaridi uniti da legami covalenti OLIGOSACCARIDI 3 -20 monosaccaridi POLISACCARIDI 21 -100000 monosaccaridi
Monossaccaridi (zuccheri semplici) I nomi si formano facendo seguire la desinenza oso al prefisso che indica il numero di atomi presenti nella molecola
Monossaccaridi (zuccheri semplici) I nomi si formano facendo seguire la desinenza oso al prefisso che indica il numero di atomi presenti nella molecola
Disaccaridi Reazione di condensazione
Oligosaccaridi Maltotrioso (glucosio) Raffinosio (glucosio, fruttosio, galattosio Stachiosio glucosio, galattosio, fruttosio
Polisaccaridi
LIPIDI Gruppo eterogeneo di molecole apolari insolubili in acqua contenenti prevalentemente H e C Funzione: strutturale, messaggeri deposito, trasporto, A parità di peso liberano una maggiore quantità di energia rispetto a zuccheri e proteine Lipidi 9, 45 kcal/g Glucidi 4, 20 Kcal/g Protidi 4, 35 kcal/g
LIPIDI Trigliceridi –lipidi più semplici
Trigliceridi
Lipidi fospolipidi
Altri lipidi Carotenoidi steroidi Vit D, E e K Cere acido grasso saturo a catena lunga (40 -60 CH 2)
Le proteine: cosa sono Le proteine sono polimeri di amminoacidi. Gli amminoacidi sono 20. Gli amminoacidi si uniscono per formare lunghe catene polipeptidiche.
PROTEINE O PROTIDI Costituenti fondamentali della materia vivente Rappresentano oltre il 50% del peso secco degli organismi viventi Contengono C H O N S Costituiti da aa
La struttura secondaria 24 Sadava et al. Biologia. blu © Zanichelli editore 2011
https: //www. youtube. com/watch? v=z. SHCe. Q--j. I 4 https: //www. youtube. com/watch? v=bwup 7 OIAJu 4 https: //www. youtube. com/watch? v=e. B 793 h 16 R 8 A
Gli acidi nucleici Sono polimeri formati da nucleotidi; la combinazione sequenziale di nucleotidi forma catene di acido desossirobonucleico (DNA) e di acido ribonucleico (RNA). 28
Gli acidi nucleici: cosa sono Gli acidi nucleici sono polimeri formati da nucleotidi. Esistono due tipi di acidi nucleici: il DNA e l’RNA. Queste molecole mantengono, trasmettono e utilizzano l’informazione genetica. 29 Sadava et al. Biologia. blu © Zanichelli editore 2011
Gli acidi nucleici: come sono 30 Sadava et al. Biologia. blu © Zanichelli editore 2011
Gli acidi nucleici: quali sono 31 Sadava et al. Biologia. blu © Zanichelli editore 2011