Clay Mineralogy Clay is a particle SIZE Predominant



















































- Slides: 51
Clay Mineralogy
• Clay is a particle SIZE • Predominant make-up is SECONDARY minerals
Minerals can be crystalline or amorphous. Example: Si. O 2 crystalline QUARTZ (Si. O 2) : resistant to weathering Amorphous silica (Si. O 2) : 10 x more soluble
1. Silicate Clays (crystalline) 2. Sesquioxide/oxidic clays 3. Amorphous clays (non-crystalline)
1. Silicate Clays (aluminosilicates) Micelle: particle of silicate clay Composed of tetrahedral and octahedral “sandwiches” Tetrahedron: central cation (Si+4, Al+3) surrounded by 4 oxygens Octahedron: central cation (Al+3, Fe+2, Mg+2) surrounded by 6 oxygens (or hydroxyls)
1. Silicate Clays tetrahedron
1. Silicate Clays
1. Silicate Clays octahedron
1. Silicate Clays
1. Silicate Clays Tetrahedral sheets Connected tetrahedra, sharing oxygens
1. Silicate Clays Octahedral sheets Connected octahedra, sharing oxygens or hydroxyls
1. Silicate Clays • 1000 s of tetrahedra and octahedra connect in clay minerals to give: – Planes of Si, Al, Mg – Planes of Oxygen, hydroxyl groups • Sheets combine to form layers • Layers are separated by interlayer space – Water, adsorbed cations
1. Silicate Clays
1. Silicate Clays Isomorphous substitution Lower charge cations replace higher charge cations as central cation – E. g. , Mg+2 replaces Al+3 • leaves net negative charge
1. Silicate Clays
1. Silicate Clays Different types of silicate clays are composed of sandwiches (combinations) of layers with various substances in their interlayer space. 2: 1 two tetrahedral sheets to one octahedral sheet 1: 1 one tetrahedron sheet to one octahedral sheet
Cation exchange capacity (CEC) Sum total of exchangeable cations that a soil can adsorb. If a soil has a high CEC, it prevents nutrients from being leached away from roots
1. Silicate Clays a. Kaolinite ü 1: 1 ü Hydrogen bonds in interlayer space üstrong ü Nonexpandable ü Low CEC ü Particles can grow very large (0. 2 – 2 µm) ü Effective surface area = 10 – 30 m 2/g üExternal surface only
1. Silicate Clays kaolinite
1. Silicate Clays kaolinite
1. Silicate Clays Kaolinite ü good road base ü good foundation ü good for pottery; China clay (porcelain) ü easy to cultivate, but need manure or fertilizer ü Dominant clay mineral in highly weathered soils
Kaolin mine, Bulgaria
Kaolinite mine, MN (MN River Valley)
Click here, Pat
1. Silicate Clays kaolinite
1. Silicate Clays b. Smectite ü 2: 1 ü Weathering product ü Always negative due to isomorphous substitution ü Layers weakly held together by weak O-O bonds or cation-O bonds ü Cations adsorbed in interlayer space ü Expandable ü High CEC
1. Silicate Clays
1. Silicate Clays
1. Silicate Clays smectite ü Interlayer cations hold layers together In dry soils, bonding force is strong and hard clods form; deep cracks In wet soils, water is drawn into interlayer space and clay swells. ü Montmorillonite ü Vertisols ü Dominant clay mineral of most MN soils
1. Silicate Clays smectite ü High effective surface area = 650 – 800 m 2/g ü Internal surface area >> external ü Particles small ü Most expandable of all clays
Click here, Pat
1. Silicate Clays c. Fine-grained micas ü 2: 1 ü As mica crystallizes from magma: ü Isomorphous substitution of Al+3 for Si+4 in tetrahedra ü high net negative charge ü K+ ions in interlayer space ü Strongly binds layers ü Non-expandable ü Illite ü Surface area 70 -175 m 2/g
Click here
1. Silicate Clays d. Vermiculite ü 2: 1 ü Forms from alteration of mica üWeathering removes some K+ ions üReplaced by hydrated cations in interlayer space ü Water molecules and cations bridge layers, so not as expandable as smectites
1. Silicate Clays ü Still have very high net negative charge ü High CEC (highest of all clays) ü Expandable ü Octahedral ions are Al, Mg, Fe ü Surface area 600 – 800 m 2/g üInternal >> external
Click here
1. Silicate Clays e. Chlorite ü 2: 1 ü Central cations in octahedral sheets is Fe or Mg ü Interlayer space occupied by a stable, positively charged octahedral sheet ü Non-expandable ü 70 -100 m 2/g surface area
Click here
2. Sesquioxides / Oxidic Clays ü Ultimate weathering products ü Ultisols and Oxisols ü Very stable; persist indefinitely ü Yellow, red, brown ü Fe or Al as central cations ü Lack negative charge ü Don’t retain adsorbed cations ü Non-expandable ü Low CEC
Ultisol profile
ü In heavily leached soils, sheets decompose into component Si tet. and Al oct. üAl oct. often weather into gibbsite Al(OH)3
3. Amorphous (non-crystalline) ü silicates ü Allophane and imogolite ü Common in volcanic ash ü High internal negative charge ü High CEC ü High water-holding capacity ü Surface area 100 – 1000 m 2/g
Plasticity and Stickiness plasticity stickiness kaolinite Low smectite High mica Low vermiculite High chlorite Low amorphous High Low oxidic Low
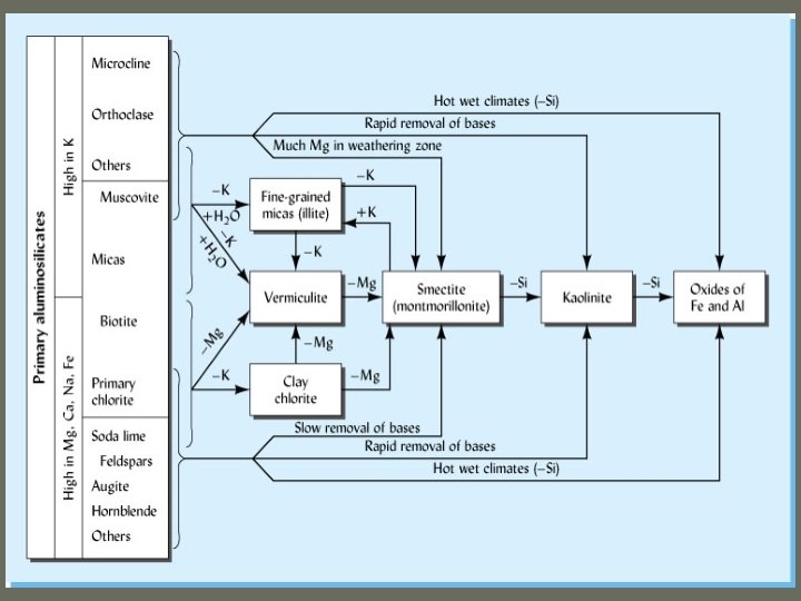
What determines clay minerals in a given soil? ü Usually a mixture ü Climate ü Parent material ü Degree of weathering
Generalized relationships: Ultisols Kaolinite, oxidic clays Oxisols Alfisols Mollisols Mica, vermiculite, smectite Vertisols Andisols Amorphous