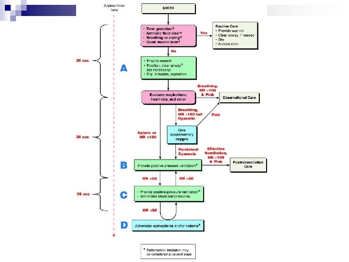
Chest compressions Indication n If after 30 seconds





















- Slides: 21
Chest compressions
Indication n If after 30 seconds of effective bag and mask ventilation with 100% oxygen, heart rate is below 60 per minute
When to stop chest compressions n When heart rate is 60 per minute or more
Principle n Pump out blood from the heart during compression and fill up blood in the heart during release n Must always be accompanied by ventilation with 100% oxygen
Mechanism of Chest Compressions Compress Release sternum heart
Components n Position ¨ Neck slightly extended with firm support for the back ¨ Lower 1/3 rd of sternum between nipple line & sternum n Pressure required – depth ¨ 1/3 rd n of the AP diameter of chest Rate ¨ 90/min
Chest Compressions Position n Lower third of sternum n Between nipple line and xiphisternum
Techniques of Chest Compressions Thumb method Two-finger method
Techniques n. Thumb technique n. Two-finger technique # Do not remove thumbs/finger from chest
Thumb technique n Thumbs on sternum, hands on torso & finger supporting the back n Thumbs flexed at the first joint n Pressure applied vertical
Chest Compressions
2 -finger technique n Easier with right hand for right handed n Index and middle or ring fingers n Other hand used to support the back n Pressure applied vertically
Chest Compressions
Preferred method - thumb n Advantages Better control of depth n Less tiring n Superior generation of peak systolic & coronary perfusion pressure n Nails do not hinder performance n n Disadvantages Difficult when baby is big n Umbilicus difficult to cannulate. n
Compression One compression consists downward compression plus the release n Actual distance is not a number but depends on size of baby n Duration of the downward stroke should be shorter than release to produce max COP n
Rate & adequacy Rate n 3 CC then 1 ventilation (1: 3) n 90 CC to 30 ventilation in one minute Adequacy n Palpate femoral/carotid pulse
Cycle of events One – and – two –and – three – and – breathe – and n Consists of 3 compression & one ventilation n 120 events in 60 seconds n 1 cycles in 2 seconds n
Chest Compressions Dangers n Broken ribs n Lacerated liver n Pneumothorax Precautions n No pressure on the ribs, xiphisternum, abdomen n Do not lift thumbs/fingers
Evaluation after 30 sec of CC & BMV n HR 60 per minute or more Stop CC, continue BMV at 40 -60/min n If no improvement, check : ¨ Effectiveness of BMV ¨ Oxygen is 100% ¨ Technique of CC is correct
Key points When to do? n Why to do ? n How to do? n Which is best ? n When to stop ? n What if fails ? n