CHANGE ORDERCLAIMS MANAGEMENT MODULE 9 Change Order Management








































- Slides: 40
CHANGE ORDER/CLAIMS MANAGEMENT MODULE 9
Change Order Management
What is a Contract Change Order (CCO)? A contract change order is a legally binding document used to make changes to the contract.
Purpose of a CCO • To change contract plans, specifications, or both • To describe the work and method …to be paid as extra work • To authorize an increase in extra work funds to complete an • • authorized change To make payment adjustments To implement a value engineering change proposal To clarify terms of the contract To resolve disputes or potential claims
City Spec (Changes and Extra Work)
City Spec (Force Account)
Caltrans Spec 4 -1. 05 CHANGES AND EXTRA WORK 4 -1. 05 A General The Department may make changes within the scope of work and add extra work. The Engineer describes the changes and extra work, the payment basis, and any time adjustment in a Change Order. A Change Order is approved when the Department signs the Change Order.
CCO Procedures
Initiation of a CCO Resident Engineer (CM) usually determines the need for and initiates a change order. However, the contractor, other unit(s), or outside agencies or individuals may request changes. “Others” requesting a change order must clearly document the need for the change and provide information sufficient to demonstrate that the requested change meets policy for making changes to the contract. Construction Manager takes the lead in administering the procedure.
Questions which should be asked… Is the proposed change order necessary to complete the work? Is the proposed work already covered in the contract? What is the overall impact on the planned work? Are there sufficient unobligated contingency funds? Are additional funds are required? • Will the contract time be affected? What are the impacts of adjusting contract time? • When a project is almost complete, give careful consideration to effect of the change on project completion. • •
Questions which should be asked… • Will the proposed change affect the contractor’s plans or methods of • • performing the work? Does the proposed change adhere to existing permit conditions, environmental mitigation requirements, local agency, and right-of-way agreements? Will changes require new coordination, permits, or agreements? Will the contractor cooperate in providing timely cost estimates for extra work at agreed price and cost information for payment adjustments? What methods of payment should be used?
Consultation/Concurrence on change Check with others on the team • Project Manager • Designer • Upper management • Other departments (Utilities) • Signatory Authority
Change Order Content • The change order must be clear, concise, and explicit. • When appropriate, it must include the following: • What is to be done • Location and limits of proposed work • Any applicable specification changes and references to specifications • Drawings, sketches, other technical information
Substantiation of a change • Engineering Analysis • Contractual Analysis • Cost Analysis • Time Impact Analysis
Engineering Analysis Conduct an engineering analysis for each change to the contract plans and specifications. Consider the impact of each change on the entire project and related facilities. Change orders must meet all engineering and design standards. Ideally with stamped plans and concurrence of changes with engineer of record.
Contractual Analysis Determine the contractual basis and authority to issue each change order. Caltrans uses a flow chart.
Cost Analysis Independent analysis (FA or bid item), compare to contractor cost. • Accept the contractor’s estimated cost if justified, incl. mark-up. • Do not include costs for disputed work. File in the project records. These calculations substantiate and justify the amount paid for extra work and are therefore subject to audit.
Time Impact Analysis (TIA) A time impact analysis (TIA) illustrates the impact of each change on: • Scheduled completion date • Milestones The contractor submits a written TIA to the RE/CM with each time request. Review the TIA for logic, duration impacts
Change Order (Memo)
CCO
Methods of Payment When writing a change order, the RE (CM) often can choose the payment method for added or changed work. Typical order of preference, the payment methods: 1. Bid item unit prices. 2. Bid item unit prices with a payment adjustment at agreed unit price or lump sum. 3. Payment adjustment at agreed unit price or lump sum. 4. Force account. a. Payment adjustment. b. Extra work.
Examples from CT Construction Manual Example of Differing Site Condition ($ Adjustment at FA).
References Caltrans Construction Manual • Chapter 5 Contract Administration Section 3 Change Orders Construction Management Association of America • Construction Management Standards of Practice
Questions?
Break
Claim Management
What is a contract claim? A contract claim is a dispute/ disagreement between the contractor and Caltrans over the need to revise the contract. Stems from disagreements in the interpretation of: • Plans • Specifications • Other contract documents
How do you handle a claim? RE/CM acknowledges each dispute upon receipt. Try to resolve disputes as early as possible, in accordance with the contract, lowest responsible level. The CM, with the support of the PM, and other resources, is responsible for administering the dispute resolution process. Consult with additional subject matter experts to aid in the evaluation of a dispute.
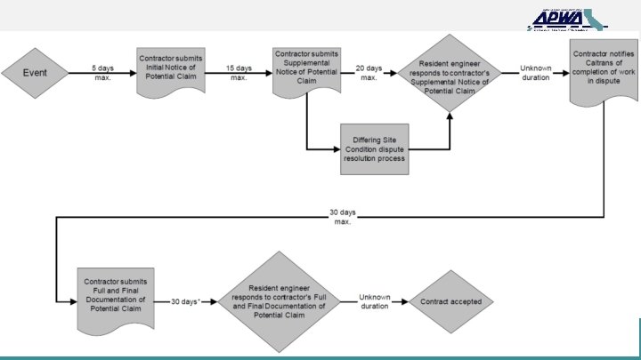
Caltrans Spec 5 -1. 43 POTENTIAL CLAIMS AND DISPUTE RESOLUTION 5 -1. 43 A General • Minimize and mitigate impacts of potentially claimed work or event. • For each potential claim, assign an identification number determined by chronological sequencing and the 1 st date of the potential claim. • Use the identification number for each potential claim on the: • Initial Potential Claim Record • Supplemental Potential Claim Record • Full and Final Potential Claim Record • Failure to comply with this procedure is: 1. Waiver of the potential claim and a waiver of the right to a corresponding claim for the disputed work in the administrative claim procedure 2. Bar to arbitration (Pub Cont Code § 10240. 2)
Caltrans Spec 5 -1. 43 B Initial Potential Claim Record Submit an Initial Potential Claim Record within 5 days of the Engineer's response to the RFI or within 5 days from the date when a dispute arises due to an act or failure to act by the Engineer. The Initial Potential Claim Record establishes the claim nature and circumstances. The claim nature and circumstances must remain consistent. The Engineer responds within 5 days of receiving the Initial Potential Claim Record. Proceed with the potentially claimed work unless otherwise ordered. Within 20 days of a request, provide access to the project records determined necessary by the Engineer to evaluate the potential claim.
Caltrans Spec 5 -1. 43 C Supplemental Potential Claim Record Within 15 days of submitting the Initial Potential Claim Record, submit a Supplemental Potential Claim Record including: • Complete nature and circumstances causing the potential claim or event • Contract specifications supporting the basis of a claim • Estimated claim cost, itemized breakdown, how the estimate was determined • Time Impact Analysis (TIA) The Engineer evaluates the Supplemental Potential Claim Record (20 days)
Caltrans Spec
Typical City Spec
Typical City Spec
Claims Resolution Process After work is completed. • Notice of Potential Claim becomes a claim • Following established processing milestones ensure that the claims process is completed within 240 days after acceptance.
Claim Procedures
Alternative Dispute Resolution • The purpose of the alternative dispute resolution process is to provide a means for Caltrans and the contractor to resolve project disputes at the project level with the help of a neutral party • Dispute resolution ladder (DRL), dispute resolution advisor (DRA), dispute resolution board (DRB), and partnering are different types of alternative dispute resolution processes available.
Documentation It is imperative to have sound documentation for claims. Items include: • Contract docs plans, specs, change • Request for Information (RFI) from • Photographs/Videos contractor • Initial Potential/Supplemental Info and City’s ’ response • All correspondence • CM diaries • Inspector diaries orders, supporting documents • Calculations and analysis • Weekly Statement of Working Days • Critical path method schedules • Other pertinent information
References Caltrans Construction Manual • Chapter 5 Contract Administration Section 4 Disputes Construction Management Association of America • Construction Management Standards of Practice
Questions?