CARMI LOGISTICS NUEVAS HERRAMIENTAS PARA EL DESPACHO ADUANERO


















- Slides: 18
CARMI LOGISTICS NUEVAS HERRAMIENTAS PARA EL DESPACHO ADUANERO (VENTANILLA UNICA)
Esquemas de CARMI Logistics frente a VU n CARMI ofrece a sus clientes 4 esquemas frente a la VU, el cliente tiene la oportunidad de escoger cualquiera según sus necesidades o restricciones internas.
Esquemas de CARMI Logistics frente a VU n Esquema I: – El cliente nos proporciona sus sellos digitales y el poder para firmar las facturas comerciales y digitalizar los documentos a nombre del cliente. – Nosotros recibimos esos sellos y los almacenamos en ubicación segura en donde ninguna persona tiene acceso. – Esos archivos se suben al sigac. net para que el sistema los utilice en forma interna sin necesidad de que esten instalados en cada equipo. – Carmi Logistics se compromete en forma escrita a no hacer mal uso de esos archivos digitales y que unicamente podran utilizarse con este proposito.
Control de sellos digitales en SIGAC. NET (Esquema I)
Generacion de E-Document de facturas en SIGAC. NET (Esquema I) Boton “Generar” para enviar la informacion a VU
Generación de E-Document de documentos digitalizados en SIGAC. NET (Esquema I)
Esquemas de CARMI Logistics frente a VU n Esquema II: – El cliente no nos proporciona sus sellos digitales pero tampoco captura la informacion en www. Ventanillaunica. gob. mx. – Carmi captura toda la informacion y la digitaliza pero no la envia a VU, si no que aparece la informacion en el modulo de atencion a clientes para que entre el cliente con su usuario/contrasena y ahí el cliente manda firmar los documentos. – En este esquema, hay una interaccion directa con el cliente en el flujo de la operacion
Generación de E-Document de facturas en la pagina de Atención a Clientes (Esquema II) El cliente pone la contrasena privada asi como su correo electronico El cliente pone los sellos digitales
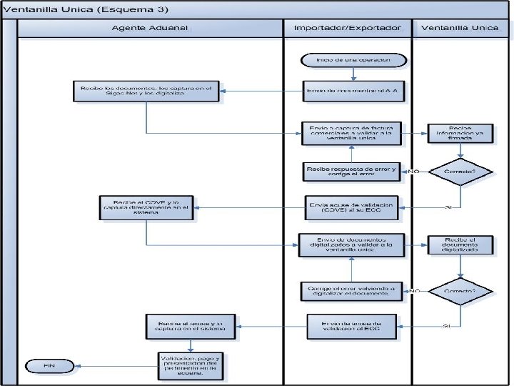
Esquemas de CARMI Logistics frente a VU n Esquema III: – El cliente no nos proporciona sus sellos digitales. – El cliente captura al mismo tiempo que Carmi la informacion en sus respectivos sistemas. – El cliente mandar firmar los documentos comerciales desde sus instalaciones y le manda a Carmi el acuse para ponerlo en el pedimento. – En este esquema, hay una interaccion directa con el cliente en el flujo de la operación y debe haber una mayor coordinacion en los tiempo para que ninguno se quede atrás en la operación.
Captura de E-Document de facturas enviado por el cliente al ECC (Esquema III) En esta parte el ECC captura el COVE enviado por el cliente
Captura de E-document enviado por el cliente al ECC (Esquema III)
Esquemas de CARMI Logistics frente a VU n Esquema IV: – El cliente no nos proporciona sus sellos digitales y nos da la autorizacion para que el AA sea el responsable de la informacion que firma. – El cliente no hace ninguna captura. – Carmi Logistics manda validar todo en forma automatica y desde el sistema usando el sello del A. A. – Ante la autoridad, el importador no es responsable de los documentos de la importacion.
Generacion de E-Document de facturas en SIGAC. NET (Esquema IV) Boton “Generar” para enviar la informacion a VU
Generación de E-Document de documentos digitalizados en SIGAC. NET (Esquema IV)